Нейросеть

Исследование Туристско-рекреационного Потенциала Запорожской Области: Анализ, Перспективы и Рекомендации

Нейросеть для проекта Гарантия уникальности Строго по ГОСТу Высочайшее качество Поддержка 24/7

Данный исследовательский проект посвящен всестороннему анализу туристско-рекреационного потенциала Запорожской области, одного из ключевых регионов Украины, обладающего значительными природными и историко-культурными ресурсами. Проект предполагает комплексное изучение текущего состояния туристической инфраструктуры, выявление основных проблем и ограничений, а также оценку перспектив развития различных видов туризма, включая экологический, культурно-познавательный, оздоровительный и развлекательный. Особое внимание будет уделено анализу влияния социально-экономических факторов, таких как экономическая нестабильность, военные действия, и политическая ситуация, на развитие туризма в регионе. В рамках исследования будет проведен анализ статистических данных, социологические опросы, экспертные интервью, а также рассмотрены примеры успешного развития туризма в других регионах и странах. Цель проекта – разработка конкретных рекомендаций по повышению привлекательности Запорожской области для туристов, улучшению качества туристических услуг и стимулированию экономического роста региона.

Идея:

Проект направлен на выявление и оценку туристско-рекреационного потенциала Запорожской области, с акцентом на разработку стратегий его эффективного использования. Предлагается разработка конкретных рекомендаций для улучшения туристической инфраструктуры и повышения привлекательности региона.

Продукт:

Результатом работы станет аналитический отчет с оценкой текущего состояния туризма в Запорожской области, включающий в себя SWOT-анализ и рекомендации. Будет разработан пакет предложений для органов власти и заинтересованных сторон, направленный на развитие туризма в регионе.

Проблема:

Существует недостаточная изученность современного состояния и потенциала туристско-рекреационной сферы Запорожской области. Отсутствует комплексный подход к развитию туризма, что сдерживает экономический рост и снижает привлекательность региона для туристов.

Актуальность:

Исследование актуально ввиду необходимости разработки стратегий устойчивого развития туризма в регионе, особенно в условиях нестабильности. Результаты исследования могут быть использованы для привлечения инвестиций и создания новых рабочих мест, что способствует социально-экономическому развитию области.

Цель:

Основная цель проекта – провести комплексный анализ туристско-рекреационного потенциала Запорожской области и разработать рекомендации для его эффективной реализации. Достижение цели предполагает выявление сильных и слабых сторон, а также возможностей и угроз развития туризма в регионе.

Целевая аудитория:

Аудиторией проекта являются студенты, аспиранты, преподаватели ВУЗов, специалисты в области туризма, представители органов власти и местного самоуправления. Результаты исследования будут полезны для разработки и реализации региональных программ развития туризма и привлечения инвестиций.

Задачи:

  • Проведение анализа существующей нормативно-правовой базы в сфере туризма в Запорожской области.
  • Сбор и анализ статистических данных о туристических потоках, инфраструктуре и доходах.
  • Проведение социологических опросов и экспертных интервью для выявления мнения населения и специалистов.
  • Разработка SWOT-анализа туристско-рекреационного потенциала Запорожской области.
  • Формулировка рекомендаций по развитию туризма и улучшению туристической инфраструктуры.

Ресурсы:

Для реализации проекта потребуются доступ к научным базам данных, статистическим материалам, экспертные знания, программное обеспечение для анализа данных и проведения опросов, а также финансирование.

Роли в проекте:

Ответственен за общее управление проектом, координацию работы команды, контроль сроков и качества выполнения задач. Руководитель проекта осуществляет планирование, распределение ресурсов, организацию встреч и совещаний, а также подготовку промежуточных и итоговых отчетов. Он отвечает за взаимодействие с заказчиками, экспертами и другими заинтересованными сторонами, а также за принятие ключевых решений по проекту. Руководитель проекта должен обладать опытом управления проектами, аналитическими способностями, коммуникативными навыками и знанием предметной области. Его задача – обеспечить успешное завершение проекта в соответствии с поставленными целями.

Выполняет сбор, обработку и анализ данных, необходимых для исследования. Аналитик разрабатывает анкеты для опросов, проводит статистический анализ, готовит графики и таблицы, а также пишет аналитические отчеты. Он отвечает за выявление тенденций и закономерностей в данных, формулирование выводов и рекомендаций. Аналитик должен обладать навыками работы с программами обработки данных, знать методы статистического анализа, иметь аналитическое мышление и уметь представлять результаты своей работы в наглядном и понятном виде. Его задача – обеспечить информационную основу для принятия обоснованных решений по развитию туризма.

Предоставляет экспертные знания и консультирует команду проекта по вопросам развития туризма, туристической инфраструктуры, маркетинга и продвижения туристических услуг. Он участвует в обсуждении результатов исследования, дает рекомендации по совершенствованию методологии и интерпретации данных. Эксперт проводит интервью с представителями туристического бизнеса, органами власти и другими заинтересованными сторонами, чтобы получить информацию о текущей ситуации и перспективах развития. Эксперт должен обладать глубокими знаниями в области туризма, опытом работы в индустрии, а также умением анализировать и оценивать различные аспекты туристической деятельности.

Отвечает за разработку методологии социологических опросов, подготовку анкет, проведение опросов и анализ полученных данных. Социолог определяет выборку респондентов, обеспечивает репрезентативность данных, анализирует ответы и выявляет общественное мнение по вопросам, связанным с туризмом. Он готовит отчеты о результатах опросов, представляя их в виде таблиц, графиков и текстовых пояснений. Социолог должен обладать знаниями в области социологических методов исследования, уметь работать с программным обеспечением для анализа данных и иметь навыки коммуникации для эффективного взаимодействия с респондентами и командой проекта. Его задача – получить и проанализировать данные о предпочтениях, потребностях и оценках туристов и местного населения, связанных с туристической деятельностью.

Наименование образовательного учреждения

Проект

на тему

Исследование Туристско-рекреационного Потенциала Запорожской Области: Анализ, Перспективы и Рекомендации

Выполнил: ФИО

Руководитель: ФИО

Содержание

  • Введение 1
  • Теоретические основы туристско-рекреационного потенциала 2
  • Характеристика туристско-рекреационного потенциала Запорожской области 3
  • Анализ современного состояния туризма в Запорожской области 4
  • Методика и методы исследования 5
  • Результаты исследования и их обсуждение 6
  • Перспективы развития туризма в Запорожской области 7
  • Рекомендации 8
  • Заключение 9
  • Список литературы 10

Введение

Содержимое раздела

Введение в проблематику исследования, обоснование актуальности темы, формулировка цели и задач проекта. Описываются объект и предмет исследования, методологическая основа, структура работы. Раскрывается значимость темы для развития туризма в Запорожской области, а также для науки и практики. Обозначаются границы исследования, его информационная база и основные этапы работы. Подробно излагаются предпосылки проведения данного исследования, его новизна, теоретическая и практическая ценность. Описываются методы исследования, которые будут применены для достижения поставленных целей. Обосновывается выбор темы, анализируется текущее состояние изученности вопроса.

Теоретические основы туристско-рекреационного потенциала

Содержимое раздела

Рассматриваются основные понятия и определения, связанные с туризмом и рекреацией. Анализируются различные подходы к классификации видов туризма и рекреационных ресурсов. Изучаются теоретические основы оценки туристско-рекреационного потенциала территории, его компонентов и факторов, влияющих на его формирование. Проводится обзор научных исследований в области туризма и рекреации, анализируются современные тенденции развития туризма в мире и в Украине. Рассматриваются особенности туристско-рекреационного потенциала, его значение и роль в социально-экономическом развитии регионов. Выявляются основные подходы к оценке туристско-рекреационного потенциала, его компонентов и факторов, влияющих на его формирование. Анализируются существующие методики оценки, их преимущества и недостатки.

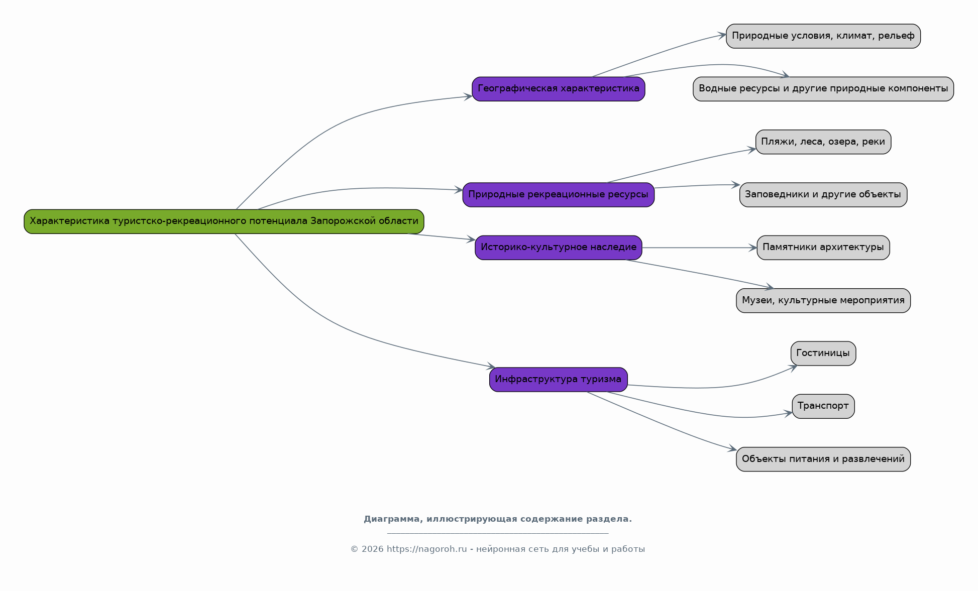
Характеристика туристско-рекреационного потенциала Запорожской области

Содержимое раздела

Дается географическая характеристика Запорожской области, описываются природные условия, климат, рельеф, водные ресурсы и другие природные компоненты. Анализируются природные рекреационные ресурсы области, такие как пляжи, леса, озера, реки, заповедники и другие объекты. Оценивается историко-культурное наследие Запорожской области, описываются памятники архитектуры, музеи, культурные мероприятия и другие объекты, представляющие интерес для туристов. Рассматривается инфраструктура туризма, включая гостиницы, транспорт, объекты питания, развлечений и другие объекты, обеспечивающие комфортное пребывание туристов. Проводится анализ текущего состояния инфраструктуры, ее соответствия потребностям туристов и перспективам развития. Рассматриваются историко-культурные ресурсы, их состояние, потенциал развития и роль в формировании туристического имиджа региона. Оценивается инфраструктура туризма, ее соответствие текущим потребностям и перспективам развития.

Анализ современного состояния туризма в Запорожской области

Содержимое раздела

Проводится анализ статистических данных о туристических потоках, включая количество туристов, их структуру, сезонность и географию. Анализируются доходы от туризма, структура расходов туристов, влияние туризма на экономику региона. Изучаются основные виды туризма, развитые в Запорожской области, такие как пляжный, культурно-познавательный, экологический, оздоровительный и другие. Оценивается качество туристических услуг, состояние туристической инфраструктуры, уровень сервиса и удовлетворенность туристов. Выявляются основные проблемы и ограничения в развитии туризма, такие как недостаток инвестиций, низкий уровень сервиса, устаревшая инфраструктура и другие. Анализируются существующие маркетинговые стратегии, продвижение туристического продукта и эффективность рекламных кампаний. Оценивается роль туризма в социально-экономическом развитии Запорожской области.

Методика и методы исследования

Содержимое раздела

Описание методологической основы исследования, включая выбранные методы сбора и анализа данных. Обоснование выбора методов исследования, их соответствие поставленным целям и задачам. Детализированное описание применяемых методов, таких как анализ документов, статистический анализ, социологические опросы, экспертные интервью. Определение выборки респондентов для социологических опросов, описание инструментов сбора данных (анкеты, гайды для интервью). Описание процедуры обработки данных, используемых программных средств (SPSS, Excel и т.д.). Обоснование надежности и валидности используемых методов. Указание ограничений применяемых методов и способов минимизации их влияния на результаты исследования. Подробное описание этапов проведения исследования и организации работы над проектом.

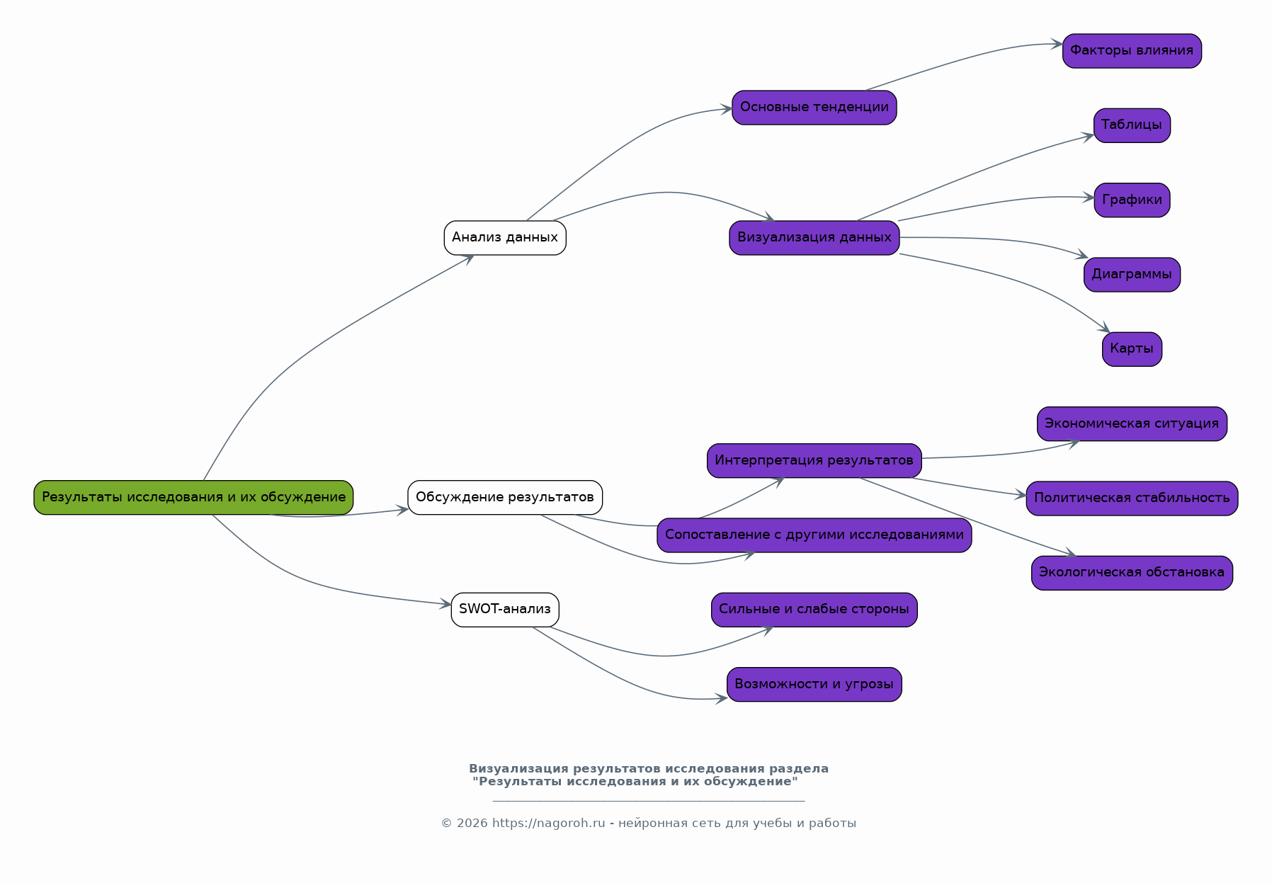
Результаты исследования и их обсуждение

Содержимое раздела

Представление результатов анализа данных, полученных в ходе исследования. Описание основных тенденций и закономерностей, выявленных в процессе изучения туристско-рекреационного потенциала Запорожской области. Визуализация результатов с помощью таблиц, графиков, диаграмм и карт. Обсуждение полученных результатов, их интерпретация и сопоставление с данными других исследований. Анализ сильных и слабых сторон туризма в регионе, а также возможностей и угроз для его развития (SWOT-анализ). Обсуждение влияния различных факторов на развитие туризма, таких как экономическая ситуация, политическая стабильность, экологическая обстановка и т.д. Выявление перспективных направлений развития туризма и разработка рекомендаций для улучшения туристической инфраструктуры и привлечения туристов.

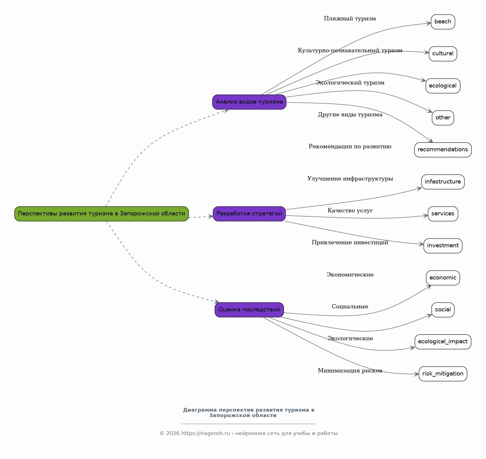
Перспективы развития туризма в Запорожской области

Содержимое раздела

Анализ перспектив развития различных видов туризма, включая пляжный, культурно-познавательный, экологический и другие. Определение наиболее перспективных направлений развития туризма, исходя из анализа текущей ситуации и потенциала региона. Разработка стратегий развития туризма, направленных на повышение привлекательности Запорожской области для туристов. Предложение конкретных мер по улучшению туристической инфраструктуры, повышению качества туристических услуг и привлечению инвестиций. Оценка экономических, социальных и экологических последствий развития туризма. Рассмотрение возможностей для диверсификации туристического продукта и привлечения новых целевых групп туристов. Разработка рекомендаций по повышению конкурентоспособности Запорожской области на туристическом рынке. Анализ потенциальных рисков и разработка мер по их минимизации.

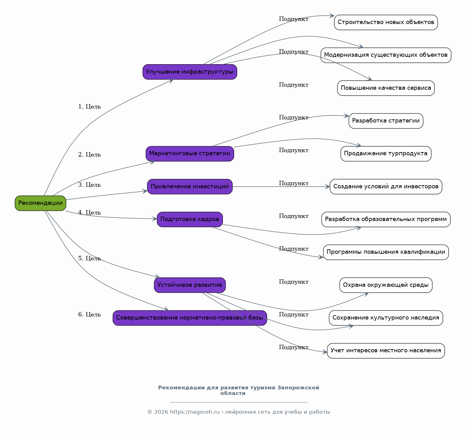
Рекомендации

Содержимое раздела

Разработка конкретных рекомендаций для органов власти, туристических компаний и других заинтересованных сторон по развитию туризма. Рекомендации по улучшению туристической инфраструктуры, включая строительство новых объектов, модернизацию существующих и повышение качества сервиса. Рекомендации по разработке эффективных маркетинговых стратегий и продвижению туристического продукта Запорожской области на внутреннем и международном рынках. Рекомендации по привлечению инвестиций в туристическую отрасль, в том числе, путем создания благоприятных условий для инвесторов. Рекомендации по подготовке квалифицированных кадров для сферы туризма, включая разработку образовательных программ и программ повышения квалификации. Рекомендации по устойчивому развитию туризма, включая охрану окружающей среды, сохранение культурного наследия и учет интересов местного населения. Предложения по совершенствованию нормативно-правовой базы в сфере туризма.

Заключение

Содержимое раздела

Обобщение основных результатов исследования и формулировка общих выводов. Краткое изложение основных положений, подтвержденных в ходе исследования. Оценка достижения поставленных целей и задач. Указание на практическую значимость полученных результатов и возможности их использования. Выделение перспективных направлений для дальнейших исследований в области туризма в Запорожской области. Подчеркивание важности развития туризма для социально-экономического развития региона. Оценка вклада исследования в развитие теоретических знаний и практических навыков. Краткое описание ограничений исследования и предложения по их преодолению в будущих работах. Обзор основных выводов и рекомендаций, полученных в ходе исследования.

Список литературы

Содержимое раздела

Включает в себя все использованные источники, такие как научные статьи, монографии, учебники, нормативно-правовые акты, статистические данные, интернет-ресурсы и другие материалы. Список составляется в соответствии с требованиями к оформлению библиографии, принятыми в научной среде. Источники должны быть представлены в алфавитном порядке или в соответствии с выбранной системой цитирования. Для каждой позиции указываются автор, название работы, выходные данные (издательство, год издания, страницы). Составление списка литературы является обязательным требованием для научных работ и служит для подтверждения достоверности и обоснованности проведенного исследования. Правильное оформление списка литературы свидетельствует о научной этике и уважении к авторским правам.

Получи Такой Проект

До 90% уникальность
Готовый файл Word
15-30 страниц
Список источников по ГОСТ
Оформление по ГОСТ
Таблицы и схемы
Презентация

Создать Проект на любую тему за 5 минут

Создать

#5649426