Нейросеть

Исследование Влияния Ситуативных Факторов на Поведение Индивида: Анализ и Перспективы

Нейросеть для проекта Гарантия уникальности Строго по ГОСТу Высочайшее качество Поддержка 24/7

Данный исследовательский проект посвящен всестороннему изучению влияния различных ситуативных факторов на формирование и проявление человеческого поведения. Проект направлен на выявление конкретных механизмов, посредством которых окружающая среда, социальное взаимодействие и прочие переменные воздействуют на когнитивные процессы, эмоциональное состояние и поведенческие реакции индивидов. В рамках исследования будет проведен анализ существующих теоретических подходов, эмпирических данных и современных исследований в области психологии, социологии и поведенческой экономики. Особое внимание будет уделено разработке и применению методологических инструментов, позволяющих объективно оценивать и интерпретировать данные о влиянии ситуационных факторов на поведение. Проект предполагает проведение как теоретических исследований, так и практических экспериментов, направленных на подтверждение гипотез и получение новых знаний о сложных взаимосвязях между ситуацией и поведением. Результаты исследования планируется представить в виде научных статей, докладов на конференциях и образовательных материалов, что будет способствовать распространению полученных знаний и их применению в различных областях, включая психологическое консультирование, управление персоналом и разработку эффективных стратегий социального взаимодействия.

Идея:

Проект предполагает изучение взаимосвязи между конкретными ситуациями и наблюдаемым поведением человека. Цель - выявить ключевые факторы, которые оказывают наибольшее влияние на изменения в поведении.

Продукт:

Результатом данного исследования станет теоретическая база и эмпирические данные, которые могут быть использованы для прогнозирования и моделирования поведения человека в определенных условиях. Также будут разработаны практические рекомендации для специалистов в области психологии, управления и других смежных областях.

Проблема:

Существует недостаточная формализация понимания того, как именно ситуативные факторы влияют на поведение человека в различных контекстах. Отсутствует системный анализ механизмов, лежащих в основе этого влияния, что затрудняет разработку эффективных стратегий воздействия.

Актуальность:

Актуальность исследования обусловлена необходимостью более глубокого понимания механизмов, определяющих человеческое поведение в быстро меняющемся мире. Полученные результаты могут быть применены для решения практических задач, связанных с улучшением качества жизни и повышением эффективности взаимодействия в различных сферах.

Цель:

Целью данного проекта является систематическое исследование влияния ситуативных факторов на поведение человека, включая выявление основных механизмов и закономерностей. Предполагается разработка и апробация методик для оценки и прогнозирования поведенческих реакций.

Целевая аудитория:

Аудиторией данного проекта являются студенты, аспиранты, преподаватели, исследователи в области психологии, социологии, поведенческой экономики и специалисты, работающие в сфере управления персоналом, маркетинга и социального проектирования. Также результаты исследования могут быть интересны широкой общественности, интересующейся вопросами человеческого поведения и социального взаимодействия.

Задачи:

  • Обзор и анализ существующей научной литературы по теме исследования, включающий систематизацию теоретических подходов и эмпирических данных.
  • Разработка методологии исследования, включающей определение выборки, формирование экспериментальных условий, выбор методов сбора и анализа данных.
  • Проведение экспериментальных исследований с использованием количественных и качественных методов анализа данных.
  • Анализ полученных результатов, интерпретация данных и формулировка выводов и рекомендаций.
  • Подготовка научных публикаций и презентаций для представления результатов исследования широкой аудитории.

Ресурсы:

Для реализации проекта потребуются научная литература, специализированное программное обеспечение для анализа данных, оборудование для проведения экспериментов, а также доступ к необходимым базам данных и финансовые ресурсы.

Роли в проекте:

Координирует работу всей исследовательской группы, обеспечивает общее руководство проектом, отвечает за разработку методологии, анализ данных, подготовку отчетов и публикаций. Осуществляет контроль над соблюдением сроков и бюджетом проекта, а также отвечает за коммуникацию с внешними организациями и экспертами. Руководитель должен обладать глубокими знаниями в области психологии и методологии научных исследований, а также опытом руководства исследовательскими проектами.

Отвечает за обработку, анализ и интерпретацию данных, полученных в ходе исследования. Использует статистические методы и программное обеспечение для анализа, выявления закономерностей и взаимосвязей, а также для получения выводов. Готовит отчеты и презентации с результатами анализа. Должен обладать навыками работы со статистическими пакетами, знанием методов статистического анализа и умением интерпретировать результаты.

Отвечает за организацию и проведение экспериментальных исследований, включая подготовку материалов, набор участников, проведение экспериментов и контроль за соблюдением процедур. Осуществляет сбор данных, обеспечивает их качество и точность. Ведет документацию по эксперименту. Должен обладать навыками работы с людьми, знанием методик проведения психологических экспериментов и умением работать в команде.

Занимается обзором литературы, систематизацией теоретических подходов и разработкой теоретической базы исследования. Оценивает существующие теории, определяет пробелы в знаниях и формулирует исследовательские вопросы и гипотезы. Пишет обзоры литературы и теоретические разделы отчетов. Должен обладать глубокими знаниями в области психологии, способностью к критическому анализу и синтезу информации.

Наименование образовательного учреждения

Проект

на тему

Исследование Влияния Ситуативных Факторов на Поведение Индивида: Анализ и Перспективы

Выполнил: ФИО

Руководитель: ФИО

Содержание

  • Введение 1
  • Теоретические основы изучения влияния ситуативных факторов на поведение 2
  • Методология исследования 3
  • Влияние различных социальных ситуаций на поведение 4
  • Влияние физического окружения на поведение 5
  • Влияние финансовых стимулов и рисков на поведение 6
  • Результаты экспериментальных исследований 7
  • Обсуждение результатов и их интерпретация 8
  • Заключение 9
  • Список литературы 10

Введение

Содержимое раздела

Введение в проблематику исследования, обоснование актуальности и значимости выбранной темы. Описание существующих теоретических подходов и эмпирических данных, связанных с влиянием ситуативных факторов на поведение человека. Формулировка целей, задач и гипотез исследования. Краткий обзор методологии исследования, включая описание выборки, методов сбора и анализа данных. Ожидаемые результаты и практическая значимость исследования. Обоснование структуры работы и описание основных разделов.

Теоретические основы изучения влияния ситуативных факторов на поведение

Содержимое раздела

Обзор основных теоретических подходов к изучению влияния ситуативных факторов на поведение человека, включая когнитивную психологию, социальную психологию, поведенческую экономику и экологическую психологию. Анализ ключевых концепций, таких как ситуационная обусловленность, социальное влияние, контекстуальные эффекты. Описание механизмов, посредством которых ситуативные факторы воздействуют на когнитивные процессы, эмоциональное состояние и поведенческие реакции. Сравнение различных теоретических моделей и выявление сильных и слабых сторон каждой из них. Обсуждение роли индивидуальных различий в реакции на ситуативные факторы.

Методология исследования

Содержимое раздела

Детальное описание методологии исследования, включая выборку, методы сбора данных и анализа. Описание критериев отбора участников исследования, обоснование размера выборки и методов обеспечения репрезентативности. Детальное описание экспериментальных процедур, включая описание стимулов, инструкций и способов контроля переменных. Объяснение выбора методов сбора данных, включая опросники, тесты, наблюдения и психофизиологические измерения. Описание методов обработки и анализа данных, включая статистические методы и программное обеспечение. Обоснование этических аспектов исследования и мер по обеспечению конфиденциальности данных.

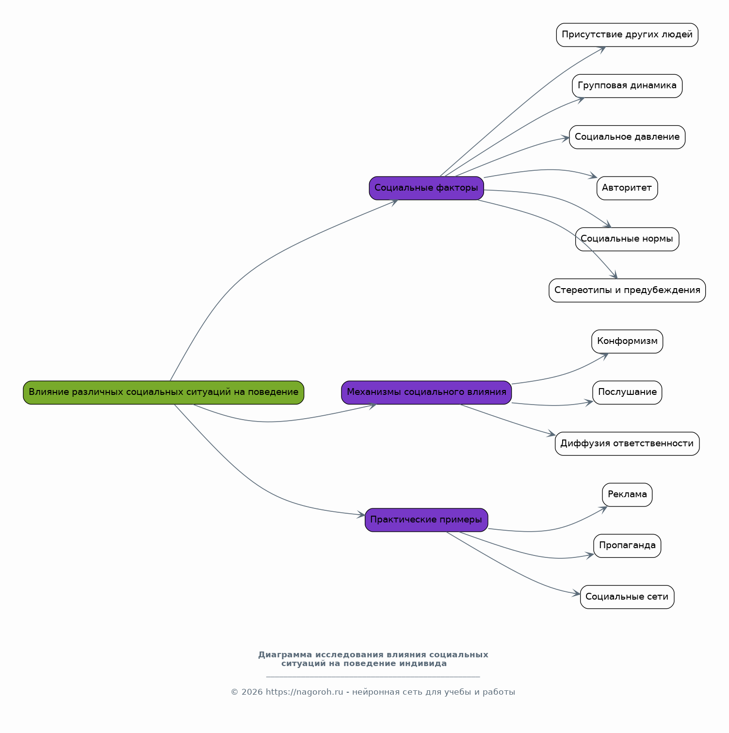
Влияние различных социальных ситуаций на поведение

Содержимое раздела

Анализ влияния различных социальных ситуаций на поведение человека, включая влияние присутствия других людей, групповой динамики, социального давления и авторитета. Обзор эмпирических исследований, посвященных влиянию социальных норм, стереотипов и предубеждений на поведение. Анализ механизмов, лежащих в основе социального влияния, таких как конформизм, послушание и диффузия ответственности. Обсуждение практических примеров влияния социальных ситуаций на поведение, таких как влияние рекламы, пропаганды и социальных сетей. Рассмотрение роли культуры и социальных ценностей в формировании социальных реакций.

Влияние физического окружения на поведение

Содержимое раздела

Исследование влияния физического окружения на поведение человека, включая влияние архитектуры, дизайна пространства, освещения, температуры и звука. Обзор эмпирических исследований, посвященных влиянию физического окружения на когнитивные процессы, эмоциональное состояние и поведенческие реакции. Анализ механизмов восприятия и обработки информации, связанных с физическим окружением. Обсуждение практических примеров влияния физического окружения на поведение, таких как влияние окружающей среды на производительность труда, потребительское поведение и безопасность дорожного движения. Рассмотрение роли экологических факторов в формировании поведения.

Влияние финансовых стимулов и рисков на поведение

Содержимое раздела

Исследование влияния финансовых стимулов и рисков на поведение человека, включая влияние денежного вознаграждения, штрафов и экономических условий. Обзор эмпирических исследований, посвященных влиянию финансовых стимулов и рисков на принятие решений, мотивацию и рискованное поведение. Анализ механизмов, лежащих в основе влияния финансовых стимулов и рисков, таких как когнитивные искажения и эмоциональные реакции. Обсуждение практических примеров влияния финансовых стимулов и рисков на поведение, таких как влияние заработной платы на производительность труда, влияние финансовых потерь на принятие решений и влияние экономических кризисов на социальное поведение. Рассмотрение роли поведенческой экономики в формировании финансовых решений.

Результаты экспериментальных исследований

Содержимое раздела

Представление результатов экспериментальных исследований, проведенных в рамках проекта. Подробное описание полученных данных, включая статистические показатели, графики и таблицы. Анализ взаимосвязей между изучаемыми переменными. Обсуждение полученных результатов в контексте существующих теоретических подходов и эмпирических данных. Сопоставление результатов с гипотезами исследования. Выявление значимых различий между группами участников и интерпретация полученных результатов. Представление результатов в соответствии со стандартами научных публикаций. Обсуждение ограничений исследования и возможных направлений для дальнейших исследований.

Обсуждение результатов и их интерпретация

Содержимое раздела

Детальный анализ и интерпретация полученных результатов исследования в контексте поставленных задач и гипотез. Обсуждение сильных и слабых сторон исследования, а также ограничений, связанных с методологией и выборкой. Сопоставление полученных результатов с существующими теоретическими моделями и эмпирическими данными. Выявление новых знаний и вкладов исследования в области психологии и поведенческих наук. Анализ практических последствий полученных результатов для различных сфер деятельности, таких как психология, управление, маркетинг и образование. Обоснование предложений по улучшению практик на основе проведенного исследования, включая разработку рекомендаций для специалистов и практиков.

Заключение

Содержимое раздела

Обобщение основных результатов исследования, подтверждение или опровержение выдвинутых гипотез. Подведение итогов работы, оценка достижения целей и задач исследования. Определение вклада исследования в существующие знания в области психологии и смежных дисциплин. Обсуждение практической значимости полученных результатов и их потенциала для применения в различных областях. Формулировка выводов, обобщений и рекомендаций на основе проведенного исследования. Указание на ограничения исследования и перспективные направления для дальнейших исследований, включая возможные новые исследовательские вопросы.

Список литературы

Содержимое раздела

Представление списка использованной литературы в соответствии с установленными научными стандартами и требованиями к оформлению. Включение всех источников, использованных в ходе исследования, включая книги, научные статьи, диссертации, материалы конференций и другие источники. Организация списка в алфавитном порядке или в соответствии с принятыми нормами цитирования. Обеспечение точности и полноты информации о каждом источнике, включая авторов, названия, издательства, даты публикации и другую необходимую информацию. Соблюдение правил оформления цитат и ссылок в тексте работы.

Получи Такой Проект

До 90% уникальность
Готовый файл Word
15-30 страниц
Список источников по ГОСТ
Оформление по ГОСТ
Таблицы и схемы
Презентация

Создать Проект на любую тему за 5 минут

Создать

#5653155