Нейросеть

Исследование влияния социальной изоляции на психоэмоциональное состояние подростков в условиях современных вызовов

Нейросеть для проекта Гарантия уникальности Строго по ГОСТу Высочайшее качество Поддержка 24/7

Данный исследовательский проект посвящен изучению влияния социальной изоляции на психоэмоциональное состояние подростков. Актуальность исследования обусловлена ростом числа случаев социальной изоляции среди подростков, что в свою очередь негативно сказывается на их психологическом здоровье. В рамках проекта планируется провести анализ существующих научных данных, выявить основные факторы, приводящие к социальной изоляции, и определить механизмы ее воздействия на эмоциональное состояние подростков. Особое внимание будет уделено влиянию современных технологий и социальных сетей на формирование и поддержание социальной изоляции. Проект предполагает использование комплексного подхода, включающего как теоретический анализ, так и практическое исследование, направленное на выявление взаимосвязей между социальной изоляцией и психоэмоциональными нарушениями у подростков. Результаты исследования могут быть использованы для разработки профилактических мер и программ психологической поддержки, направленных на снижение негативного влияния социальной изоляции на подростковую популяцию. Будут рассмотрены различные аспекты, такие как самооценка, уровень тревожности и депрессии, а также стратегии преодоления трудностей.

Идея:

Проект направлен на выявление взаимосвязи между социальной изоляцией и психоэмоциональным состоянием подростков, с акцентом на роль современных технологий. Это позволит разработать эффективные стратегии профилактики и поддержки подростков, подверженных социальной изоляции.

Продукт:

Результатом исследования станет разработка рекомендаций для родителей, педагогов и психологов по профилактике социальной изоляции и улучшению психоэмоционального состояния подростков. Также будет подготовлен методический материал для проведения тренингов и групповых занятий, направленных на социализацию подростков.

Проблема:

Социальная изоляция является серьезной проблемой для подростков, оказывающей негативное воздействие на их психическое здоровье и благополучие. Недостаточное понимание механизмов влияния социальной изоляции затрудняет разработку эффективных методов профилактики и помощи.

Актуальность:

Актуальность исследования обусловлена ростом случаев социальной изоляции среди подростков в современном обществе, особенно в условиях цифровизации и пандемий. Полученные данные будут способствовать разработке эффективных стратегий профилактики и помощи подросткам.

Цель:

Целью данного исследования является выявление взаимосвязи между социальной изоляцией и психоэмоциональным состоянием подростков. Это позволит разработать рекомендации по профилактике и коррекции негативных последствий социальной изоляции.

Целевая аудитория:

Целевой аудиторией данного проекта являются подростки в возрасте от 13 до 17 лет, а также их родители, педагоги и школьные психологи. Материалы исследования будут полезны для специалистов, работающих с подростками, а также для широкой общественности.

Задачи:

  • Провести анализ научной литературы по теме исследования, выявить основные теории и подходы.
  • Разработать и апробировать методику исследования (анкетирование, интервью, наблюдение).
  • Провести эмпирическое исследование, собрав данные о социальной изоляции и психоэмоциональном состоянии подростков.
  • Проанализировать полученные данные, выявить взаимосвязи и закономерности.
  • Разработать рекомендации для профилактики и коррекции социальной изоляции у подростков.

Ресурсы:

Для реализации проекта потребуются доступ к научным базам данных, компьютеры, программное обеспечение для статистического анализа, анкеты, бланки интервью и ресурсы для проведения мероприятий.

Роли в проекте:

Организует и координирует работу проектной группы, отвечает за разработку плана исследования, распределение задач, контроль за выполнением поставленных задач, подготовку отчетов и презентацию результатов. Осуществляет общее руководство и принимает окончательные решения по всем этапам проекта, обеспечивает соблюдение методологии исследования и этических норм. Отвечает за коммуникацию с научным сообществом и заинтересованными сторонами.

Предоставляет научную экспертизу и консультации по вопросам методологии исследования, анализа данных и интерпретации результатов. Оказывает помощь в разработке исследовательских инструментов, анализе литературы и подготовке публикаций. Обеспечивает соответствие исследования современным научным стандартам и актуальным тенденциям в области психологии и социологии. Участвует в обсуждении результатов и подготовке научных статей.

Отвечает за разработку и проведение психологического тестирования, обработку и анализ данных, полученных в ходе исследования. Проводит интервью, анкетирование и другие методы сбора данных о психоэмоциональном состоянии подростков. Участвует в интерпретации результатов, написании отчетов и подготовке рекомендаций. Обеспечивает соблюдение этических принципов и конфиденциальности при работе с участниками исследования.

Разрабатывает и проводит социологические опросы, интервью и другие методы сбора данных о социальной изоляции подростков. Анализирует данные, выявляет закономерности и взаимосвязи между социальными факторами и психоэмоциональным состоянием подростков. Участвует в интерпретации результатов, подготовке отчетов и рекомендаций. Обеспечивает соблюдение методологии социологических исследований и этических норм.

Наименование образовательного учреждения

Проект

на тему

Исследование влияния социальной изоляции на психоэмоциональное состояние подростков в условиях современных вызовов

Выполнил: ФИО

Руководитель: ФИО

Содержание

  • Введение 1
  • Теоретические основы социальной изоляции подростков 2
  • Психоэмоциональное состояние подростков: обзор существующих исследований 3
  • Социальные сети и современные технологии в контексте социальной изоляции 4
  • Методология эмпирического исследования 5
  • Результаты эмпирического исследования 6
  • Обсуждение результатов и их интерпретация 7
  • Рекомендации для профилактики и коррекции социальной изоляции 8
  • Ограничения исследования и направления будущей работы 9
  • Список литературы 10

Введение

Содержимое раздела

Данный раздел включает в себя обоснование актуальности выбранной темы исследования, определение проблемы и формулировку целей и задач исследования. В нем также излагается структура работы, указываются методы исследования, используемые в работе, и описывается теоретическая значимость планируемого исследования. Будет представлен обзор основных понятий, таких как социальная изоляция, психоэмоциональное состояние, и их взаимосвязь. Отмечается важность исследования для разработки профилактических мер и программ психологической поддержки подростков. Подчеркивается роль современных технологий в формировании и поддержании социальной изоляции.

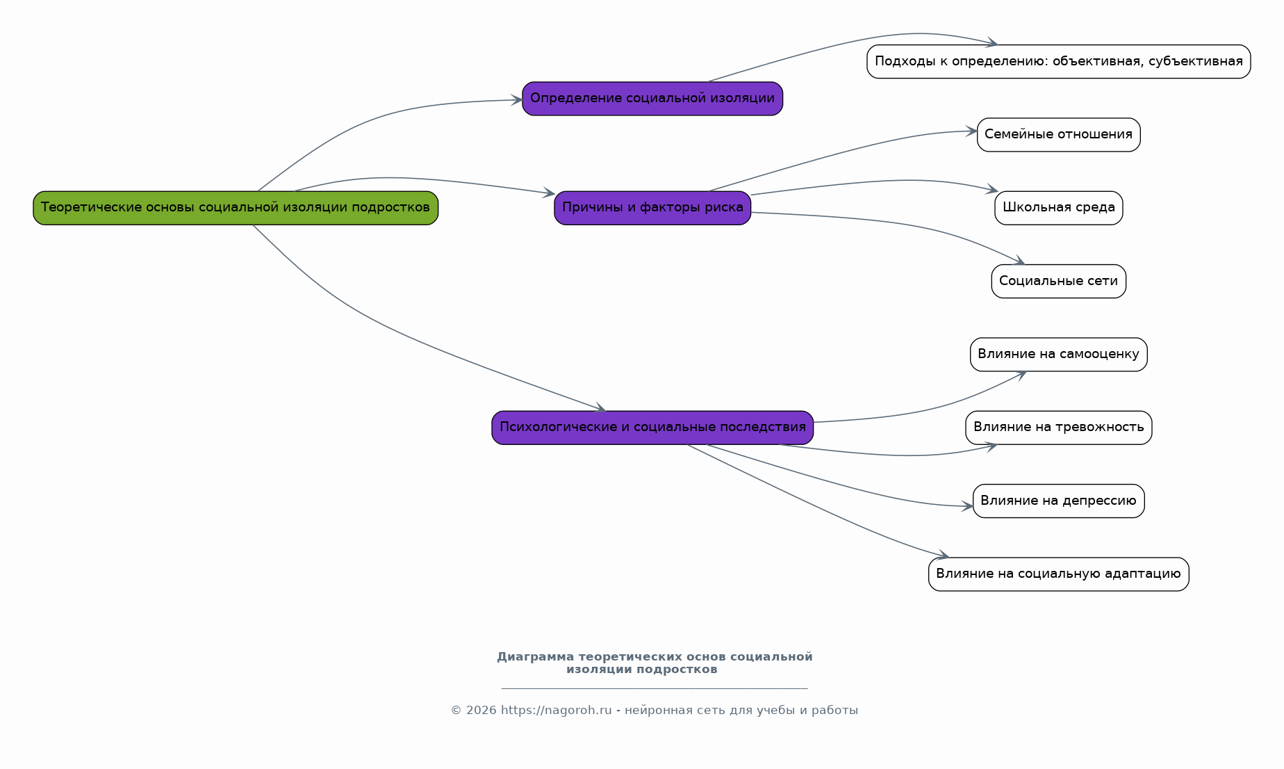
Теоретические основы социальной изоляции подростков

Содержимое раздела

Раздел посвящен обзору существующих научных теорий и концепций социальной изоляции в подростковом возрасте. Анализируются различные подходы к определению социальной изоляции, ее причин и факторов риска. Рассматриваются психологические и социальные последствия социальной изоляции для подростков, включая влияние на самооценку, тревожность, депрессию и социальную адаптацию. Анализируются существующие исследования, посвященные влиянию различных факторов, таких как семейные отношения, школьная среда, социальные сети, на формирование и поддержание социальной изоляции.

Психоэмоциональное состояние подростков: обзор существующих исследований

Содержимое раздела

В данном разделе будет проведен анализ научных исследований, посвященных психоэмоциональному состоянию подростков в контексте социальной изоляции. Будут рассмотрены основные проблемы психического здоровья, такие как тревожность, депрессия, низкая самооценка, и их взаимосвязь с социальной изоляцией. Особое внимание уделяется влиянию социальной изоляции на развитие различных психических расстройств. Будет произведен анализ существующих методов диагностики и оценки психоэмоционального состояния подростков, а также рассмотрены подходы к психологической помощи и коррекции.

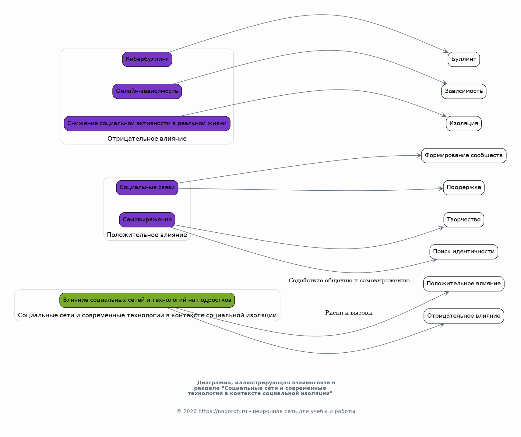
Социальные сети и современные технологии в контексте социальной изоляции

Содержимое раздела

Раздел посвящен рассмотрению роли социальных сетей и современных технологий в формировании и поддержании социальной изоляции у подростков. Анализируется влияние цифровых платформ на социальные взаимодействия, общение и самооценку подростков. Рассматриваются как положительные, так и отрицательные аспекты использования социальных сетей, включая риски кибербуллинга, онлайн-зависимости и снижение социальной активности в реальной жизни. Будет проведен анализ существующих исследований о влиянии технологий на психоэмоциональное состояние подростков и их социальную адаптацию.

Методология эмпирического исследования

Содержимое раздела

В данном разделе будет представлено подробное описание методологии эмпирического исследования. Будут описаны методы сбора данных (анкетирование, интервью, наблюдение, психологическое тестирование), выборка исследования, инструменты для измерения социальной изоляции и психоэмоционального состояния. Будут представлены критерии включения и исключения участников исследования, а также этические аспекты проведения исследования и меры по обеспечению конфиденциальности данных. Подробно описывается процедура проведения исследования, этапы сбора и обработки данных, а также методы статистического анализа.

Результаты эмпирического исследования

Содержимое раздела

В данном разделе будут представлены результаты эмпирического исследования, полученные в ходе работы. Описываются основные статистические данные, выявленные взаимосвязи между социальной изоляцией и психоэмоциональным состоянием подростков, анализируются различия между группами подростков с разным уровнем социальной изоляции. Результаты будут представлены в виде таблиц, графиков и диаграмм, обеспечивая наглядность и понятность для читателя. Представлены данные о влиянии различных факторов (например, использование социальных сетей, семейные отношения) на уровень социальной изоляции и психоэмоциональное состояние подростков.

Обсуждение результатов и их интерпретация

Содержимое раздела

В данном разделе будет проведено обсуждение полученных результатов, их интерпретация в контексте существующих научных данных и теоретических подходов. Проводится сравнение результатов исследования с данными других исследователей, выявление сходств и различий. Обсуждаются возможные объяснения выявленных взаимосвязей, анализируются сильные и слабые стороны исследования, а также ограничения полученных результатов. Предлагаются рекомендации по дальнейшим исследованиям и направлениям работы, которые могут способствовать более глубокому пониманию проблемы социальной изоляции и ее влияния на психоэмоциональное состояние подростков.

Рекомендации для профилактики и коррекции социальной изоляции

Содержимое раздела

Раздел посвящен разработке практических рекомендаций для профилактики и коррекции социальной изоляции у подростков. На основе полученных результатов исследования формулируются рекомендации для родителей, педагогов, психологов и других специалистов, работающих с подростками. Рекомендации направлены на формирование благоприятной социальной среды, развитие навыков общения и социальной адаптации, а также на снижение негативного влияния социальных сетей и технологий. Предлагаются конкретные мероприятия, программы и стратегии, которые могут быть применены для улучшения психоэмоционального состояния подростков и снижения риска социальной изоляции.

Ограничения исследования и направления будущей работы

Содержимое раздела

В этом разделе анализируются ограничения проведенного исследования: размер выборки, использованные методы, возможные факторы, которые не были учтены. Обсуждаются потенциальные направления будущей исследовательской деятельности, например, расширение выборки, использование новых методов исследования, изучение дополнительных факторов, влияющих на социальную изоляцию. Предлагаются новые исследовательские вопросы, которые могут углубить понимание проблемы социальной изоляции и ее влияния на подростков. Рассматриваются возможности для проведения лонгитюдных исследований, направленных на отслеживание динамики социальной изоляции и психоэмоционального состояния подростков.

Список литературы

Содержимое раздела

В данном разделе представлен полный список использованных научных источников, включая книги, статьи в научных журналах, диссертации и другие публикации, на которые были сделаны ссылки в тексте. Список оформлен в соответствии с требованиями к цитированию научных работ, обеспечивая точность и полноту информации о каждом источнике. В список включаются только те работы, которые непосредственно использовались при написании исследования, что гарантирует достоверность и обоснованность всех утверждений и выводов, сделанных в работе. Указание полного списка литературы является обязательным для подтверждения научной обоснованности исследования.

Получи Такой Проект

До 90% уникальность
Готовый файл Word
15-30 страниц
Список источников по ГОСТ
Оформление по ГОСТ
Таблицы и схемы
Презентация

Создать Проект на любую тему за 5 минут

Создать

#5482154