Нейросеть

Исследование влияния внешних условий на показания термометров: анализ и практическое применение

Нейросеть для проекта Гарантия уникальности Строго по ГОСТу Высочайшее качество Поддержка 24/7

Данный исследовательский проект посвящен всестороннему изучению зависимости показаний различных типов термометров от внешних условий окружающей среды. В рамках работы будет проведен детальный анализ факторов, оказывающих влияние на точность измерений температуры, включая температуру воздуха, влажность, солнечное излучение и силу ветра. Особое внимание будет уделено разработке методологии проведения экспериментальных исследований, обеспечивающей минимизацию погрешностей и максимальную достоверность получаемых данных. Будут рассмотрены различные типы термометров – от жидкостных до электронных, с целью выявления их преимуществ и недостатков в различных условиях эксплуатации. Проект предполагает не только теоретическое обоснование наблюдаемых явлений, но и их практическую проверку посредством проведения серии экспериментов в контролируемых условиях. Результаты исследования позволят выявить наиболее значимые факторы, влияющие на точность показаний, и разработать рекомендации по оптимальному применению термометров в различных ситуациях, что будет представлять интерес для широкого круга специалистов и пользователей.

Идея:

Проект направлен на изучение взаимосвязи между показаниями термометров и внешними условиями, с целью определения факторов, влияющих на точность измерений. Планируется провести серию экспериментов для выявления оптимальных условий использования различных типов термометров.

Продукт:

В результате исследования будет разработана аналитическая модель, позволяющая прогнозировать погрешности измерений температуры в зависимости от внешних факторов. Будут сформулированы практические рекомендации по выбору и применению термометров в различных условиях.

Проблема:

Существует недостаточная изученность влияния различных внешних факторов на показания термометров, что приводит к погрешностям в измерениях температуры. Это особенно актуально в условиях изменяющейся окружающей среды, где точность измерений критична.

Актуальность:

Актуальность исследования обусловлена необходимостью повышения точности и надежности измерений температуры в различных областях, от метеорологии до промышленности. Полученные данные могут быть использованы для улучшения работы систем мониторинга окружающей среды и контроля технологических процессов.

Цель:

Целью данного проекта является определение степени влияния различных внешних факторов на точность показаний термометров различных типов. Для достижения цели планируется провести экспериментальные исследования и проанализировать полученные данные.

Целевая аудитория:

Проект ориентирован на учащихся старших классов, интересующихся физикой и естественными науками, а также на студентов профильных специальностей. Результаты работы будут полезны как для школьников, так и для преподавателей, желающих расширить свои знания в области термометрии.

Задачи:

  • Обзор литературы по теме исследования, включающий анализ различных типов термометров и факторов, влияющих на их показания.
  • Разработка экспериментальной установки и методики проведения измерений в контролируемых условиях.
  • Проведение экспериментов с различными типами термометров при варьировании внешних параметров, таких как температура, влажность, освещенность и ветер.
  • Обработка и анализ полученных данных для выявления закономерностей и определения степени влияния каждого фактора.
  • Формулировка выводов и рекомендаций по выбору и применению термометров в различных условиях на основе полученных результатов.

Ресурсы:

Для реализации проекта потребуются термометры различных типов, средства измерения температуры, влажности и других параметров окружающей среды, а также лабораторное оборудование и программное обеспечение для анализа данных.

Роли в проекте:

Обеспечивает общее руководство проектом, включая планирование, координацию работы команды и контроль сроков выполнения. Ответственный за определение целей и задач исследования, составление плана работы, распределение ресурсов и обеспечение соблюдения методологии. Курирует все этапы исследования, начиная от обзора литературы и разработки экспериментальной установки, заканчивая обработкой данных и подготовкой отчета. Осуществляет контроль качества результатов и представляет проект на защиту.

Отвечает за проведение экспериментальных измерений в соответствии с разработанной методикой. Готовит и настраивает экспериментальную установку, проводит измерения температуры и других параметров среды в различных условиях. Ведет подробные записи результатов измерений, контролируя точность и полноту данных. Соблюдает технику безопасности при работе с лабораторным оборудованием и обеспечивает сохранность приборов. Участвует в анализе полученных данных и обсуждении результатов.

Отвечает за обработку и анализ экспериментальных данных, используя статистические методы и программное обеспечение. Преобразует полученные данные в графики, таблицы и диаграммы, выявляет закономерности и зависимости между параметрами. Рассчитывает погрешности измерений и оценивает статистическую значимость полученных результатов. Участвует в формировании выводов и рекомендаций, основанных на проведенном анализе данных. Готовит отчеты и презентации с результатами анализа.

Отвечает за подготовку и обслуживание экспериментального оборудования, включая термометры, датчики и измерительные приборы. Осуществляет калибровку и поверку приборов, поддерживает их в рабочем состоянии. Контролирует правильность подключения оборудования и соблюдение техники безопасности. При необходимости консультирует экспериментаторов по вопросам работы с оборудованием. Участвует в разработке и модификации экспериментальной установки.

Наименование образовательного учреждения

Проект

на тему

Исследование влияния внешних условий на показания термометров: анализ и практическое применение

Выполнил: ФИО

Руководитель: ФИО

Содержание

  • Введение 1
  • Теоретические основы термометрии 2
  • Влияние внешних факторов на показания термометров 3
  • Методология проведения экспериментальных исследований 4
  • Практическое исследование влияния внешних условий 5
  • Анализ результатов и обсуждение 6
  • Разработка рекомендаций по применению термометров 7
  • Практическое применение результатов 8
  • Заключение 9
  • Список литературы 10

Введение

Содержимое раздела

Введение в тему исследования: обоснование актуальности изучения влияния внешних условий на показания термометров. Представление цели и задач исследования, а также краткий обзор основных этапов работы. Определение значимости полученных результатов для различных областей применения, таких как метеорология, промышленность и повседневная жизнь. Краткое описание структуры проекта и ожидаемых результатов, включая практическую значимость исследования. Определение области применения результатов и их потенциального влияния на дальнейшие исследования в данной области.

Теоретические основы термометрии

Содержимое раздела

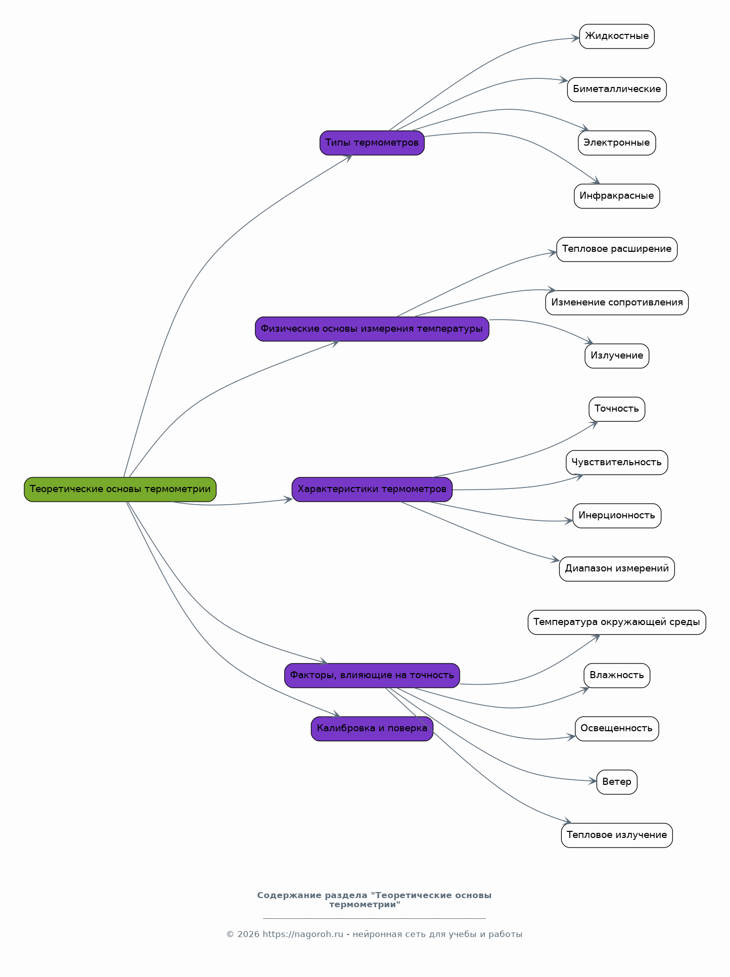
Обзор основных принципов работы различных типов термометров, включая жидкостные, биметаллические, электронные и инфракрасные. Детальное рассмотрение физических явлений, лежащих в основе измерения температуры, таких как тепловое расширение, изменение сопротивления и излучение. Определение основных характеристик термометров, таких как точность, чувствительность, инерционность и диапазон измерений. Анализ факторов, влияющих на точность измерений, включая температуру окружающей среды, влажность, освещенность, ветер и тепловое излучение. Обзор современных методов калибровки и поверки термометров.

Влияние внешних факторов на показания термометров

Содержимое раздела

Детальный анализ влияния температуры окружающей среды, влажности, солнечного излучения и ветра на показания различных типов термометров. Рассмотрение механизмов теплообмена между термометром и окружающей средой, включая конвекцию, кондукцию и излучение. Изучение влияния изменений в окружающей среде на физические свойства термометров, такие как расширение жидкости или изменение сопротивления. Анализ данных предыдущих исследований по данной теме, выявление закономерностей и противоречий. Построение теоретических моделей, описывающих зависимость показаний термометров от внешних факторов.

Методология проведения экспериментальных исследований

Содержимое раздела

Описание экспериментальной установки, используемой для исследования влияния внешних условий на показания термометров. Детальное описание используемого оборудования, включая типы термометров, датчики температуры, влажности, освещенности и скорости ветра. Разработка методики проведения измерений, включающей контроль и варьирование внешних параметров, таких как температура, влажность, освещенность и ветер. Определение критериев оценки точности и надежности измерений. Обоснование выбора экспериментальных условий и обеспечение повторяемости результатов. Описание методов обработки и анализа полученных данных.

Практическое исследование влияния внешних условий

Содержимое раздела

Представление результатов экспериментальных исследований влияния внешних условий на показания различных типов термометров. Графическое отображение зависимостей показаний термометров от различных внешних факторов. Статистический анализ полученных данных, включая расчет средних значений, стандартных отклонений и корреляционных коэффициентов. Выявление статистически значимых зависимостей между показаниями термометров и внешними параметрами. Сравнение результатов для различных типов термометров и выявление их преимуществ и недостатков в различных условиях.

Анализ результатов и обсуждение

Содержимое раздела

Детальный анализ полученных результатов экспериментов и их сопоставление с теоретическими данными. Обсуждение обнаруженных закономерностей влияния внешних факторов на показания различных типов термометров. Анализ погрешностей измерений, их причин и способов минимизации. Оценка значимости полученных результатов и их соответствия поставленным целям и задачам исследования. Обсуждение возможных причин отклонений от теоретических предсказаний и предложений по их устранению. Сравнение полученных результатов с данными, представленными в других исследованиях, и выявление новых знаний.

Разработка рекомендаций по применению термометров

Содержимое раздела

Формулировка практических рекомендаций по выбору и применению различных типов термометров в зависимости от внешних условий. Определение оптимальных условий эксплуатации для каждого типа термометра, учитывая его характеристики и влияние внешних факторов. Разработка методик калибровки и поверки термометров для минимизации погрешностей измерений. Рекомендации по учету влияния внешних факторов при интерпретации показаний термометров, включая корректировочные коэффициенты. Разработка инструкций по применению термометров в различных областях, таких как метеорология, промышленность и повседневная жизнь.

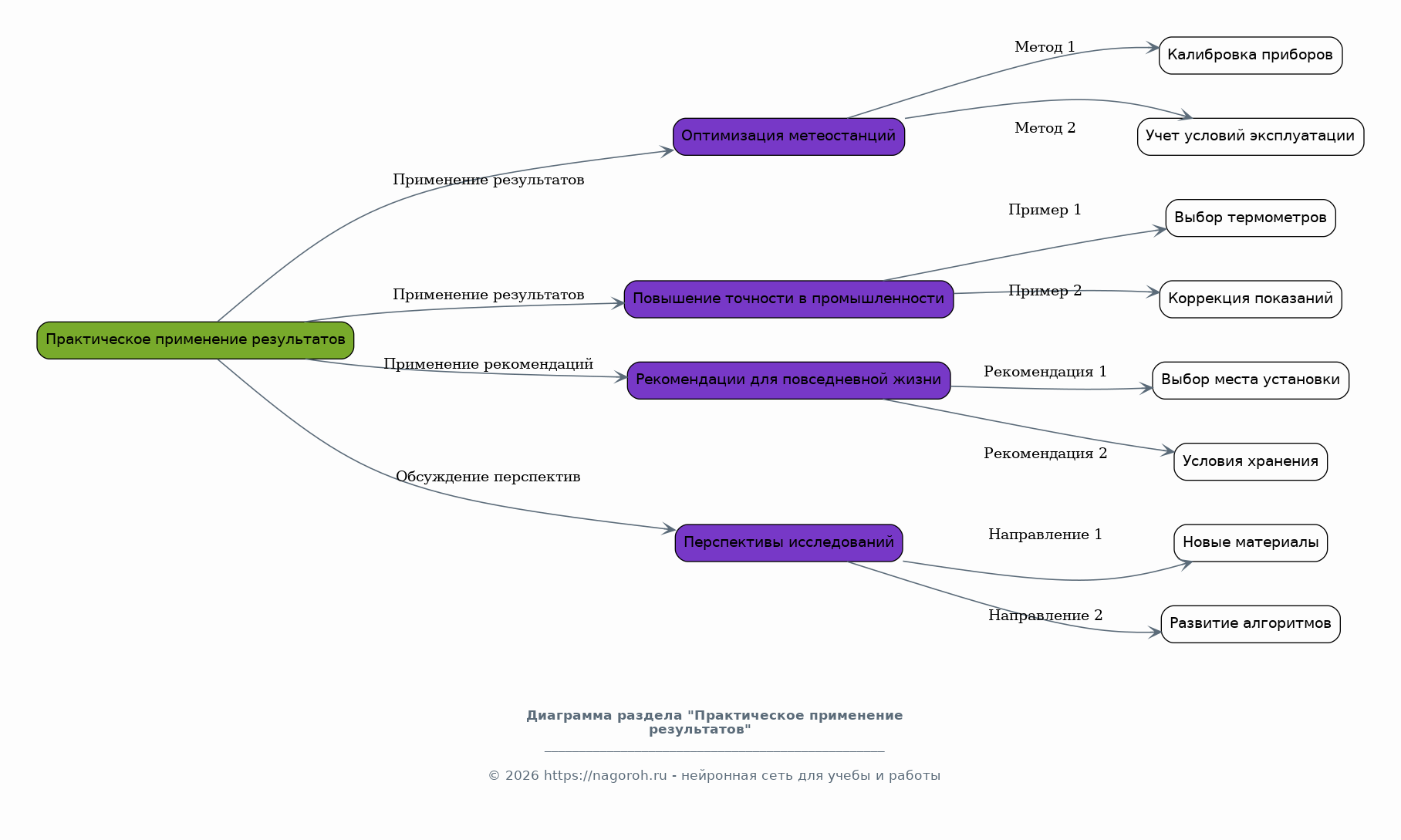
Практическое применение результатов

Содержимое раздела

Рассмотрение конкретных примеров применения полученных результатов в различных областях. Применение результатов исследования для оптимизации работы метеорологических станций и систем мониторинга окружающей среды. Использование полученных данных для повышения точности измерений температуры в промышленности и научных исследованиях. Применение рекомендаций по выбору и использованию термометров в повседневной жизни. Обсуждение перспектив дальнейших исследований в области термометрии и потенциального влияния на развитие новых технологий.

Заключение

Содержимое раздела

Обобщение основных результатов исследования и формулировка общих выводов. Краткое изложение наиболее значимых открытий, сделанных в ходе работы. Оценка достигнутых целей и задач исследования. Обсуждение ограничений исследования и возможных направлений для дальнейшей работы. Подчеркивание практической значимости полученных результатов и их вклада в развитие знаний в области термометрии. Представление перспективы дальнейших исследований и разработок в данной области.

Список литературы

Содержимое раздела

Список использованной литературы, включающий научные статьи, книги и другие источники информации, использованные в процессе исследования. Форматирование списка в соответствии с принятыми научными стандартами, обеспечивающее правильное цитирование. Указание полных выходных данных для каждого источника, включая авторов, названия, издательства, год издания и страницы. Классификация источников по типам (журнальные статьи, книги, интернет-ресурсы и т.д.). Составление списка в алфавитном порядке или в порядке цитирования в тексте. Проверка актуальности и релевантности представленных источников.

Получи Такой Проект

До 90% уникальность
Готовый файл Word
15-30 страниц
Список источников по ГОСТ
Оформление по ГОСТ
Таблицы и схемы
Презентация

Создать Проект на любую тему за 5 минут

Создать

#6202573