Нейросеть

Исследование влияния здорового образа жизни и вредных привычек на здоровье современных подростков

Нейросеть для проекта Гарантия уникальности Строго по ГОСТу Высочайшее качество Поддержка 24/7

Данный исследовательский проект посвящен актуальной проблеме влияния здорового образа жизни и вредных привычек на физическое и психологическое здоровье современных подростков. В современном мире подростки сталкиваются с множеством вызовов, включая высокую учебную нагрузку, социальное давление, доступность информации и продуктов с высоким содержанием сахара, а также широкое распространение вредных привычек, таких как курение, употребление алкоголя и неправильное питание. Проект направлен на всесторонний анализ этих факторов, изучение их взаимосвязи и разработку рекомендаций по профилактике негативных последствий. Исследование предполагает сбор данных, анализ медицинской литературы и проведение опросов среди подростков для выявления наиболее распространенных проблем и определения эффективных стратегий по улучшению здоровья. Важной частью исследования станет разработка практических рекомендаций и образовательных материалов для подростков, направленных на формирование здорового образа жизни и отказ от вредных привычек. Проект также включает в себя оценку эффективности предложенных мероприятий.

Идея:

Сформировать понимание взаимосвязи между образом жизни, вредными привычками и здоровьем подростков. Разработать и апробировать практические рекомендации по профилактике негативных последствий и формированию здоровых привычек.

Продукт:

Результатом проекта станет аналитический отчет с детальным обзором проблемы, статистическими данными и выводами. Будут созданы информационные материалы, брошюры и презентации для подростков, родителей и педагогов, направленные на повышение осведомленности и формирование здорового образа жизни.

Проблема:

Современные подростки подвержены негативному влиянию вредных привычек и неправильного образа жизни, что сказывается на их физическом и психологическом здоровье. Отсутствие достаточной информации и поддержки со стороны взрослых усугубляет ситуацию, приводя к росту заболеваемости и снижению качества жизни.

Актуальность:

Актуальность исследования обусловлена ростом распространенности вредных привычек среди подростков и негативным влиянием этих факторов на их здоровье. Результаты проекта будут полезны для разработки эффективных профилактических программ и улучшения здоровья подрастающего поколения.

Цель:

Выявить основные факторы, влияющие на формирование здорового образа жизни и развитие вредных привычек у современных подростков. Разработать и апробировать комплекс мероприятий, направленных на профилактику вредных привычек и формирование здоровых привычек у подростков.

Целевая аудитория:

Целевой аудиторией проекта являются подростки в возрасте от 13 до 17 лет, их родители и педагоги. Результаты исследования будут интересны и полезны врачам, психологам и социальным работникам, занимающимся проблемами подросткового здоровья.

Задачи:

  • Проведение обзора научной литературы по теме исследования.
  • Разработка анкет и опросников для сбора данных.
  • Проведение опросов среди подростков и анализ полученных данных.
  • Разработка рекомендаций и информационных материалов.
  • Апробация разработанных материалов и оценка их эффективности.

Ресурсы:

Для реализации проекта потребуются доступ к научным базам данных, компьютерное оборудование, программное обеспечение для анализа данных, а также ресурсы для печати информационных материалов и проведения опросов.

Роли в проекте:

Отвечает за общее руководство проектом, планирование, организацию и контроль работы. Координирует деятельность всех участников, осуществляет связь с экспертами и предоставляет отчеты о ходе исследования. Руководитель проекта также отвечает за подготовку финального отчета и презентационных материалов, представляющих результаты проекта. Обеспечивает соблюдение сроков и достижение поставленных целей, а также отвечает за распределение ресурсов и обеспечение финансирования проекта.

Осуществляет сбор и анализ данных, обрабатывает результаты опросов и статистические данные. Участвует в разработке анкет и опросников, проводит интервью и фокус-группы. Готовит аналитические отчеты и презентации, представляет результаты исследования. Исследователь также участвует в разработке рекомендаций и информационных материалов, а также в апробации разработанных материалов.

Предоставляет экспертные знания и консультирует по вопросам методологии исследования, интерпретации данных и разработки рекомендаций. Оценивает научную обоснованность проекта и дает рекомендации по улучшению. Эксперт-консультант может участвовать в презентациях и конференциях, представляя результаты исследования и делясь своим опытом. Он также может помогать в подготовке публикаций и информационных материалов.

Отвечает за подготовку и оформление информационных материалов, брошюр и презентаций. Редактирует тексты, проверяет их на соответствие стилю и грамотность. Создает визуальные материалы, такие как графики, диаграммы и иллюстрации, для улучшения восприятия информации. Редактор/дизайнер также отвечает за верстку и подготовку материалов к печати и публикации в интернете.

Наименование образовательного учреждения

Проект

на тему

Исследование влияния здорового образа жизни и вредных привычек на здоровье современных подростков

Выполнил: ФИО

Руководитель: ФИО

Содержание

  • Введение 1
  • Теоретические основы формирования здорового образа жизни и вредных привычек 2
  • Факторы, влияющие на выбор образа жизни подростками 3
  • Влияние вредных привычек на здоровье подростков 4
  • Методология исследования 5
  • Результаты исследования 6
  • Разработка практических рекомендаций 7
  • Апробация и оценка эффективности разработанных мероприятий 8
  • Заключение 9
  • Список литературы 10

Введение

Содержимое раздела

Введение в проблематику исследования, обоснование актуальности темы и постановка основных задач проекта. В этом разделе описывается важность исследования влияния здорового образа жизни и вредных привычек на здоровье подростков в современном обществе. Анализируются факторы, способствующие формированию вредных привычек, такие как социальное давление, доступность табака и алкоголя, а также особенности подросткового возраста. Определяются цели и задачи исследования, формируются ключевые вопросы, на которые предстоит ответить в ходе проекта. Обозначается структура исследования и методология, которая будет использоваться для сбора и анализа данных.

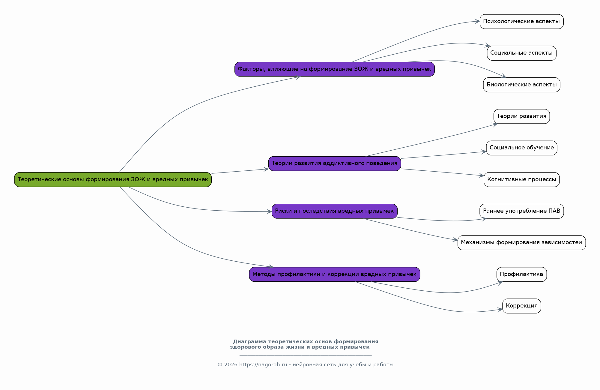
Теоретические основы формирования здорового образа жизни и вредных привычек

Содержимое раздела

Обзор существующих научных знаний о факторах, влияющих на формирование здорового образа жизни и вредных привычек у подростков. Анализ психологических, социальных и биологических аспектов, связанных с данным вопросом. Рассматриваются различные теории, объясняющие развитие аддиктивного поведения, включая теории развития, социальное обучение и когнитивные процессы. Обсуждаются риски и последствия раннего начала употребления психоактивных веществ и других вредных привычек, а также механизмы формирования зависимостей. Анализ существующих методов профилактики и коррекции вредных привычек, а также их эффективность.

Факторы, влияющие на выбор образа жизни подростками

Содержимое раздела

Детальный анализ социальных, культурных и экономических факторов, оказывающих влияние на выбор образа жизни подростками. Изучение роли семьи, школы, сверстников и средств массовой информации в формировании привычек. Анализ влияния современных трендов и культурных ценностей на поведение подростков, таких как отношение к физической активности, питанию и потреблению психоактивных веществ. Обсуждение роли рекламы и маркетинга в формировании предпочтений подростков. Оценка влияния доступности информации и онлайн-сообществ на формирование представлений о здоровье и образе жизни.

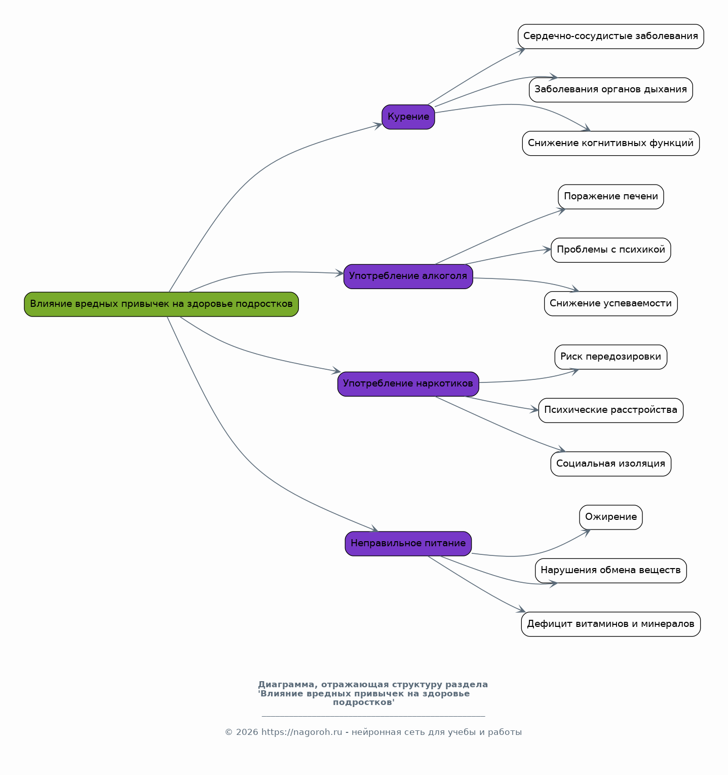
Влияние вредных привычек на здоровье подростков

Содержимое раздела

Детальное рассмотрение влияния курения, употребления алкоголя, наркотиков и неправильного питания на физическое и психическое здоровье подростков. Анализ краткосрочных и долгосрочных последствий, таких как сердечно-сосудистые заболевания, заболевания органов дыхания, проблемы с психическим здоровьем и снижение когнитивных функций. Изучение влияния вредных привычек на успеваемость в школе и социальную адаптацию. Рассмотрение механизмов развития зависимостей и способов их преодоления. Анализ данных медицинских исследований и статистических данных.

Методология исследования

Содержимое раздела

Описание методов сбора и анализа данных, используемых в исследовании. Определение выборки и способов ее формирования, включая критерии включения и исключения. Обзор используемых инструментов, таких как анкеты, опросники, интервью и другие методы сбора информации. Описание процедур обработки данных, включая статистический анализ и интерпретацию результатов. Обоснование выбора конкретных методов исследования и их соответствия поставленным задачам. Обсуждение этических аспектов исследования, включая получение информированного согласия и обеспечение конфиденциальности данных.

Результаты исследования

Содержимое раздела

Представление основных результатов исследования, полученных в ходе опросов, анализов данных и других методов исследования. Описание статистических данных, графиков и таблиц, иллюстрирующих основные выводы. Анализ взаимосвязей между различными факторами, влияющими на здоровье подростков. Обсуждение полученных результатов в контексте существующих научных знаний и исследований. Сопоставление результатов с ранее полученными данными и выявление новых тенденций и закономерностей. Оценка значимости полученных результатов и их практической ценности.

Разработка практических рекомендаций

Содержимое раздела

Разработка конкретных рекомендаций по профилактике вредных привычек и формированию здорового образа жизни для подростков, их родителей и педагогов. Определение наиболее эффективных стратегий профилактики, основанных на результатах исследования и обзоре научной литературы. Разработка образовательных материалов, брошюр, презентаций и других инструментов для повышения осведомленности о проблеме и формирования здорового поведения. Определение целевой аудитории для каждой рекомендации и способов ее реализации. Обсуждение перспектив дальнейших исследований и направлений работы.

Апробация и оценка эффективности разработанных мероприятий

Содержимое раздела

Описание процесса апробации разработанных рекомендаций и материалов в реальных условиях. Оценка эффективности предложенных мероприятий с использованием количественных и качественных методов анализа. Сбор данных об изменениях в поведении и отношении к здоровью у подростков, участвующих в апробации. Анализ обратной связи от участников и корректировка рекомендаций на основе полученных результатов. Обсуждение проблем и вызовов, возникших в процессе апробации, и поиск решений. Оценка долгосрочных последствий предложенных мероприятий и их влияния на здоровье подростков.

Заключение

Содержимое раздела

Краткое изложение основных результатов исследования и обобщение полученных выводов. Подведение итогов работы, оценка достижения поставленных целей и задач. Формулировка практических рекомендаций и предложений по дальнейшим исследованиям в данной области. Определение перспектив развития профилактических программ и мероприятий, направленных на улучшение здоровья подростков. Подчеркивание значимости исследования для общественного здравоохранения и благополучия подрастающего поколения. Акцент на важности комплексного подхода к решению проблемы и сотрудничества различных заинтересованных сторон.

Список литературы

Содержимое раздела

Перечень использованных источников, включая научные статьи, книги, монографии, статистические данные и другие материалы, цитируемые в работе. Оформление списка литературы в соответствии с требованиями ГОСТ или других стандартных форматов. Указание полных библиографических данных для каждого источника, включая авторов, названия, издательства, год издания и страницы. Группировка источников по типам (например, книги, статьи в журналах, интернет-ресурсы) или по алфавиту. Обеспечение точности и полноты списка для подтверждения цитируемых данных и соблюдения авторских прав.

Получи Такой Проект

До 90% уникальность
Готовый файл Word
15-30 страниц
Список источников по ГОСТ
Оформление по ГОСТ
Таблицы и схемы
Презентация

Создать Проект на любую тему за 5 минут

Создать

#5693689