Нейросеть

Исследование воздействия тростниковых пожаров на биоразнообразие фауны Астраханского государственного биосферного заповедника

Нейросеть для проекта Гарантия уникальности Строго по ГОСТу Высочайшее качество Поддержка 24/7

Данный исследовательский проект посвящен изучению влияния тростниковых пожаров на состояние фауны Астраханского государственного биосферного заповедника. Актуальность исследования обусловлена возрастающей частотой и интенсивностью пожаров, вызванных как естественными причинами, так и антропогенным воздействием, что приводит к значительным экологическим последствиям для уязвимых экосистем. Проект предполагает комплексный анализ, включающий оценку масштабов и частоты пожаров, определение видового состава пострадавших животных, анализ динамики восстановления популяций и выявление факторов, влияющих на устойчивость фауны к пожарам. Особое внимание будет уделено изучению воздействия пожаров на ключевые виды, такие как птицы, млекопитающие и пресмыкающиеся, которые играют важную роль в поддержании экосистемного баланса. Будут использованы методы полевых исследований, включающие мониторинг, сбор данных о видовом разнообразии и численности животных, а также анализ спутниковых данных для оценки площади и динамики пожаров. Полученные результаты будут использованы для разработки рекомендаций по снижению негативного воздействия пожаров на фауну заповедника, а также для обоснования природоохранных мероприятий.

Идея:

Проект направлен на изучение влияния тростниковых пожаров на видовое разнообразие и численность животных в Астраханском государственном биосферном заповеднике. Исследование позволит выявить основные факторы, определяющие устойчивость фауны к пожарам, и разработать рекомендации по минимизации негативных последствий.

Продукт:

Результатом проекта будет научная работа, содержащая комплексный анализ воздействия тростниковых пожаров на фауну заповедника. Будут разработаны конкретные рекомендации для природоохранных организаций по управлению пожарами и сохранению биоразнообразия.

Проблема:

Тростниковые пожары оказывают существенное негативное воздействие на фауну Астраханского государственного биосферного заповедника, приводя к гибели животных, разрушению мест обитания и снижению видового разнообразия. Отсутствие систематических исследований и четкого понимания последствий пожаров затрудняет разработку эффективных мер по охране природы.

Актуальность:

Проблема тростниковых пожаров и их воздействия на фауну является актуальной в связи с изменением климата и увеличением антропогенной нагрузки на природные экосистемы. Результаты исследования будут способствовать улучшению природоохранной деятельности и сохранению уникального биоразнообразия Астраханского заповедника.

Цель:

Целью проекта является комплексное исследование влияния тростниковых пожаров на фауну Астраханского государственного биосферного заповедника. Необходимо выявить закономерности воздействия пожаров на различные группы животных и разработать рекомендации по минимизации их негативных последствий.

Целевая аудитория:

Аудиторией проекта являются студенты, аспиранты, преподаватели биологических факультетов и специалисты в области охраны природы. Кроме того, результаты исследования будут интересны сотрудникам Астраханского государственного биосферного заповедника и представителям природоохранных организаций.

Задачи:

  • Проведение анализа литературных источников и статистических данных по тростниковым пожарам и их влиянию на фауну.
  • Организация и проведение полевых исследований для сбора данных о видовом разнообразии, численности и распределении животных.
  • Анализ данных о параметрах пожаров (площадь, частота, интенсивность) и их корреляции с изменениями в фауне.
  • Разработка рекомендаций по управлению пожарами и охране фауны на основе полученных результатов.

Ресурсы:

Для реализации проекта потребуются полевое оборудование, программное обеспечение для анализа данных, транспорт, средства связи, доступ к специализированной литературе и финансирование полевых работ.

Роли в проекте:

Организует и координирует работу всей исследовательской группы, обеспечивает общее руководство проектом, отвечает за разработку методологии исследования, сбор и анализ данных, написание отчетов и публикаций. Также отвечает за взаимодействие с заказчиками, спонсорами и другими заинтересованными сторонами, планирует бюджет и контролирует его исполнение. Руководитель проекта должен обладать опытом работы в области охраны природы и управления проектами.

Осуществляет полевые исследования в Астраханском государственном биосферном заповеднике, включая сбор данных о видовом составе, численности и распределении животных, а также о параметрах пожаров. Ведет полевую документацию, обеспечивает правильность и точность собранной информации. Участвует в обработке полевых данных, подготовке проб и образцов для лабораторного анализа. Полевой исследователь должен обладать знаниями в области зоологии, экологии и полевых методов исследования.

Обрабатывает и анализирует собранные данные, используя статистические методы и специализированное программное обеспечение. Выполняет статистический анализ, строит графики и диаграммы, интерпретирует результаты и делает выводы. Готовит отчеты и презентации для представления результатов исследования. Аналитик данных должен иметь высшее образование в области математики, статистики или информатики и обладать опытом работы с большими объемами данных.

Консультирует исследовательскую группу по вопросам охраны окружающей среды и управления природными ресурсами. Оценивает экологические риски и разрабатывает рекомендации по минимизации негативного воздействия пожаров на фауну. Участвует в разработке природоохранных мероприятий и планов управления заповедником. Специалист должен обладать опытом работы в области охраны природы и знаниями в области законодательства об охране окружающей среды.

Наименование образовательного учреждения

Проект

на тему

Исследование воздействия тростниковых пожаров на биоразнообразие фауны Астраханского государственного биосферного заповедника

Выполнил: ФИО

Руководитель: ФИО

Содержание

  • Введение 1
  • Обзор литературы по проблеме тростниковых пожаров 2
  • Характеристика Астраханского государственного биосферного заповедника 3
  • Методы исследования тростниковых пожаров и их влияния на фауну 4
  • Результаты полевых исследований: анализ пожаров и их параметров 5
  • Влияние тростниковых пожаров на видовое разнообразие и численность фауны 6
  • Оценка ущерба, наносимого тростниковыми пожарами 7
  • Разработка рекомендаций по управлению пожарами и сохранению фауны 8
  • Заключение 9
  • Список литературы 10

Введение

Содержимое раздела

В разделе описывается актуальность выбранной темы, обосновывается значимость исследования влияния тростниковых пожаров. Описываются цели и задачи исследования, определяется объект и предмет исследования, формулируется гипотеза. Обозначаются методы исследования, которые будут применяться в работе. Дается краткий обзор современного состояния изученности проблемы, указываются основные научные работы и публикации, посвященные данной теме. Описывается структура работы и указывается ее практическая значимость.

Обзор литературы по проблеме тростниковых пожаров

Содержимое раздела

В данном разделе представлен подробный обзор научной литературы, посвященной тростниковым пожарам, их причинам возникновения, экологическим последствиям и методам управления. Рассматриваются различные аспекты, включая физические и химические свойства тростника, факторы, способствующие возникновению пожаров, влияние на почву, растительность и гидрологический режим. Особое внимание уделяется последствиям пожаров для животного мира, анализируются данные о видовом составе, численности и динамике популяций различных видов животных, обитающих в зонах пожаров. Обсуждаются существующие методы оценки воздействия пожаров на экосистемы и применяемые природоохранные меры.

Характеристика Астраханского государственного биосферного заповедника

Содержимое раздела

В этом разделе дается подробное описание географического положения, климатических условий, рельефа и гидрологических особенностей Астраханского государственного биосферного заповедника. Описывается структура растительности и животного мира заповедника, включая основные типы местообитаний и доминирующие виды. Особое внимание уделяется тростниковым зарослям, как основному объекту пожаров. Приводится информация о состоянии экосистем заповедника, существующих экологических проблемах и природоохранных мероприятиях, проводимых на его территории. Описывается организация управления заповедником и его роль в сохранении биоразнообразия.

Методы исследования тростниковых пожаров и их влияния на фауну

Содержимое раздела

В данном разделе подробно описываются методы исследования, которые будут использоваться для изучения тростниковых пожаров и их влияния на фауну Астраханского государственного биосферного заповедника. Представлены методы полевых исследований, включая методы мониторинга, сбора данных о видовом составе, численности и распределении животных. Описываются методы оценки площади и интенсивности пожаров, используемые дистанционные методы, такие как анализ спутниковых данных. Приводятся методы обработки и анализа данных, включая статистические методы и моделирование. Указывается планируемый график полевых работ и обработки данных.

Результаты полевых исследований: анализ пожаров и их параметров

Содержимое раздела

В данном разделе представлены результаты анализа пожаров, произошедших в Астраханском государственном биосферном заповеднике за определенный период времени. Проводится анализ данных о частоте, площади, интенсивности и сезонности пожаров. Описываются методы, используемые для оценки параметров пожаров, включая анализ спутниковых данных и данные наземных наблюдений. Приводятся картографические материалы, отображающие распространение пожаров по территории заповедника. Обсуждаются факторы, влияющие на возникновение и распространение пожаров, такие как климатические условия, антропогенное воздействие и состояние растительности. Представлены статистические данные и графики, иллюстрирующие динамику пожаров.

Влияние тростниковых пожаров на видовое разнообразие и численность фауны

Содержимое раздела

В данном разделе анализируется влияние тростниковых пожаров на видовое разнообразие и численность фауны Астраханского государственного биосферного заповедника. Представлены результаты исследований, демонстрирующие изменения в структуре сообществ животных после пожаров. Оценивается воздействие пожаров на различные группы животных, включая птиц, млекопитающих, пресмыкающихся и беспозвоночных. Анализируются данные о снижении численности, гибели и миграции животных в результате пожаров. Обсуждаются механизмы воздействия пожаров на фауну, включая прямое воздействие огня, разрушение мест обитания и изменение кормовой базы. Представлены статистические данные и графики, иллюстрирующие изменения в фауне.

Оценка ущерба, наносимого тростниковыми пожарами

Содержимое раздела

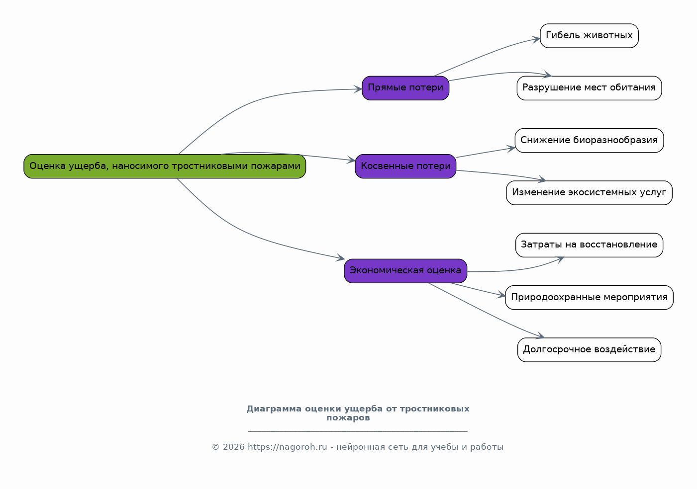
В данном разделе проводится оценка экономического и экологического ущерба, наносимого тростниковыми пожарами Астраханскому государственному биосферному заповеднику. Оцениваются прямые и косвенные потери, связанные с гибелью животных, разрушением мест обитания, снижением биологического разнообразия и изменением экосистемных услуг. Рассчитываются экономические затраты на восстановление экосистем после пожаров, включая затраты на проведение природоохранных мероприятий, реинтродукцию животных и борьбу с последствиями пожаров. Оценивается долгосрочное воздействие пожаров на устойчивость экосистем заповедника. Приводятся статистические данные и расчеты.

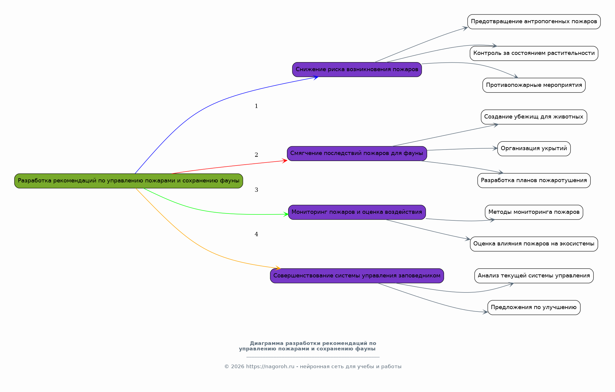
Разработка рекомендаций по управлению пожарами и сохранению фауны

Содержимое раздела

В данном разделе предлагаются конкретные рекомендации по управлению пожарами и сохранению фауны Астраханского государственного биосферного заповедника. Разрабатываются предложения по снижению риска возникновения пожаров, включая меры по предотвращению антропогенных пожаров, контролю за состоянием растительности и применению противопожарных мероприятий. Предлагаются меры по смягчению последствий пожаров для фауны, включая создание убежищ для животных, организацию укрытий, разработке эффективных планов пожаротушения. Предлагаются рекомендации по мониторингу пожаров и оценке их воздействия на экосистемы. Разрабатываются предложения по совершенствованию системы управления заповедником.

Заключение

Содержимое раздела

В заключении обобщаются основные результаты исследования, сделанные выводы и оценивается достижение поставленных целей и задач. Подводятся итоги анализа влияния тростниковых пожаров на фауну Астраханского государственного биосферного заповедника. Оценивается значимость полученных результатов для охраны природы и устойчивого управления природными ресурсами. Обсуждаются перспективы дальнейших исследований, возможности расширения области исследования и практического применения полученных результатов. Формулируются рекомендации для природоохранных организаций и заинтересованных сторон.

Список литературы

Содержимое раздела

В данном разделе представлен полный список использованных в исследовании литературных источников, включая научные статьи, книги, диссертации, отчеты и другие публикации. Список литературы оформлен в соответствии с требованиями к цитированию, принятыми в научных публикациях. Источники упорядочены по алфавиту имен авторов или названий, если автор не указан. Указаны все необходимые сведения об источниках, включая авторов, названия, год издания, издательства и страницы. В список включаются только те источники, которые непосредственно цитируются в тексте работы.

Получи Такой Проект

До 90% уникальность
Готовый файл Word
15-30 страниц
Список источников по ГОСТ
Оформление по ГОСТ
Таблицы и схемы
Презентация

Создать Проект на любую тему за 5 минут

Создать

#6207024