Нейросеть

Исследовательский проект: Формирование и поддержание здорового образа жизни среди школьников

Нейросеть для проекта Гарантия уникальности Строго по ГОСТу Высочайшее качество Поддержка 24/7

Данный исследовательский проект направлен на всестороннее изучение проблемы формирования и поддержания здорового образа жизни (ЗОЖ) среди школьников. Он предполагает анализ текущего состояния здоровья школьников, выявление факторов, влияющих на их физическое и психическое благополучие, а также разработку и реализацию практических рекомендаций и мероприятий, способствующих улучшению здоровья и повышению осознанности в отношении ЗОЖ. В рамках проекта будут изучены различные аспекты ЗОЖ, включая правильное питание, физическую активность, режим сна и отдыха, а также профилактику вредных привычек. Особое внимание будет уделено разработке образовательных программ и информационных материалов, направленных на повышение осведомленности школьников о важности ЗОЖ и формирование у них мотивации к ведению здорового образа жизни. Проект предполагает использование различных методов исследования, таких как анкетирование, наблюдение, анализ статистических данных и проведение экспериментальных мероприятий. Результаты исследования позволят выявить наиболее актуальные проблемы, связанные со здоровьем школьников, и разработать эффективные стратегии по их решению, способствуя улучшению общего состояния здоровья и качества жизни учащихся, а также формированию у них ценностей, ориентированных на здоровый образ жизни.

Идея:

Проект предполагает изучение факторов, влияющих на здоровье школьников, и разработку рекомендаций по улучшению их образа жизни. Цель - создание эффективной программы, способствующей формированию здоровых привычек у школьников.

Продукт:

Результатом проекта станет комплекс рекомендаций и образовательных материалов для школьников и их родителей. Будет разработан методический комплекс для школ, включающий в себя практические занятия и информационные материалы.

Проблема:

Современные школьники часто сталкиваются с проблемами, связанными с неправильным питанием, недостаточной физической активностью и стрессом. Это негативно сказывается на их здоровье и общем самочувствии.

Актуальность:

Актуальность проекта обусловлена ростом проблем со здоровьем среди школьников и необходимостью формирования у них осознанного отношения к ЗОЖ. Проект направлен на улучшение здоровья подрастающего поколения и формирование у них здоровых привычек на всю жизнь.

Цель:

Цель проекта - разработать и реализовать программу, направленную на повышение осведомленности школьников о ЗОЖ и формирование у них устойчивых здоровых привычек. Достижение этой цели позволит улучшить здоровье школьников и повысить качество их жизни.

Целевая аудитория:

Целевой аудиторией проекта являются школьники средних и старших классов, а также их родители и педагоги. Проект также может быть интересен специалистам в области здравоохранения и образования.

Задачи:

  • Проведение анкетирования среди школьников для выявления уровня знаний о ЗОЖ и оценки их текущего образа жизни.
  • Анализ данных анкетирования и выявление основных проблем, связанных со здоровьем школьников.
  • Разработка образовательных материалов и практических занятий, направленных на формирование здоровых привычек.
  • Проведение экспериментальных занятий и оценка их эффективности.
  • Подготовка рекомендаций для школьников, родителей и педагогов по формированию ЗОЖ.

Ресурсы:

Для реализации проекта потребуются доступ к образовательным учреждениям, анкетированию, компьютерам, программному обеспечению для обработки данных и материалам для создания образовательных программ.

Роли в проекте:

Организует и координирует работу проектной команды, определяет цели и задачи проекта, контролирует сроки и качество выполнения работы. Отвечает за разработку стратегии исследования, утверждение бюджета, подготовку отчетов и презентаций. Обеспечивает связь с заинтересованными сторонами, включая школу, родителей и экспертов. Руководит всеми этапами проекта, начиная от планирования и сбора данных, заканчивая анализом результатов и формированием выводов. Осуществляет общее управление проектом и несет ответственность за его успешную реализацию. Также осуществляет поиск и привлечение необходимых ресурсов и контролирует их эффективное использование, а также осуществляет презентацию результатов исследования.

Предоставляет экспертные знания и консультирует по вопросам методологии исследования, анализа данных и интерпретации результатов. Оказывает помощь в формулировке исследовательских вопросов, разработке анкет и других инструментов сбора данных. Рецензирует проектные материалы, такие как отчеты, презентации и образовательные программы. Следит за соответствием методологии исследования научным стандартам. Помогает в выборе наиболее подходящих методов исследования и анализа данных, а также обеспечивает правильность и обоснованность выводов.

Проводит сбор и анализ данных, обрабатывает результаты анкетирования и других методик. Участвует в разработке образовательных материалов и практических занятий. Ведет учет проведенных исследований и полученных результатов, формирует промежуточные отчеты. Отвечает за подготовку материалов для презентации и публикаций. Осуществляет взаимодействие с респондентами и обеспечивает конфиденциальность полученной информации. Выполняет исследовательские задачи в соответствии с планом проекта и под руководством руководителя и научного консультанта.

Создает образовательные материалы, такие как презентации, брошюры, видеоролики и интерактивные задания, направленные на повышение осведомленности школьников о ЗОЖ. Адаптирует информацию для восприятия целевой аудиторией. Участвует в разработке сценариев для занятий и мероприятий. Обеспечивает соответствие материалов научным данным и современным образовательным стандартам. Взаимодействует с исследователями и научными консультантами для получения информации и обратной связи.

Наименование образовательного учреждения

Проект

на тему

Исследовательский проект: Формирование и поддержание здорового образа жизни среди школьников

Выполнил: ФИО

Руководитель: ФИО

Содержание

  • Введение 1
  • Теоретические основы здорового образа жизни 2
  • Современные подходы к формированию здоровых привычек 3
  • Анализ текущего состояния здоровья школьников 4
  • Разработка программы по формированию здорового образа жизни 5
  • Методика проведения практических занятий 6
  • Результаты эксперимента и их анализ 7
  • Рекомендации по улучшению ЗОЖ 8
  • Заключение 9
  • Список литературы 10

Введение

Содержимое раздела

В разделе описывается актуальность выбранной темы, ее значимость в контексте современного общества и образовательной среды. Обосновывается выбор проблемы, формулируются цели и задачи исследования, а также обозначаются его объект и предмет. Представляется краткий обзор существующих научных исследований по данной теме, выявляются пробелы в знаниях и обосновывается необходимость проведения данного проекта. Описывается структура работы, ее основные этапы и методы исследования. Подчеркивается важность изучения здорового образа жизни для школьников и его влияния на их физическое и психическое благополучие, а также долгосрочные перспективы сохранения здоровья.

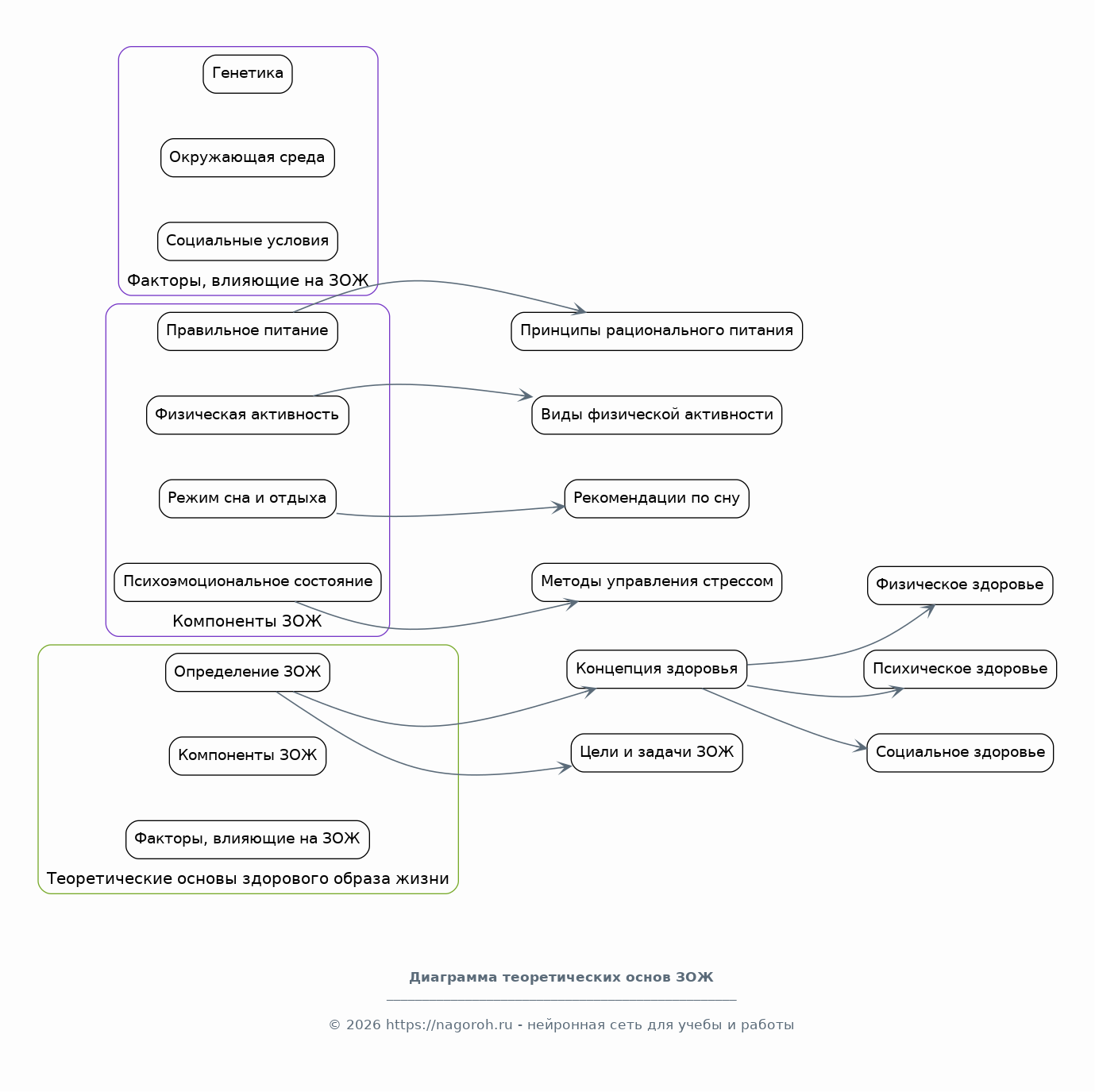
Теоретические основы здорового образа жизни

Содержимое раздела

В данном разделе рассматриваются основные теоретические аспекты, связанные с концепцией здорового образа жизни. Анализируются различные компоненты ЗОЖ, включая правильное питание, физическую активность, режим сна и отдыха, а также психоэмоциональное состояние. Рассматривается взаимосвязь между этими компонентами и здоровьем человека, а также влияние различных факторов, таких как генетика, окружающая среда и социальные условия, на формирование ЗОЖ. Изучаются основные принципы рационального питания, правила физической активности и методы управления стрессом. Раскрывается роль ЗОЖ в профилактике заболеваний и улучшении качества жизни.

Современные подходы к формированию здоровых привычек

Содержимое раздела

В этом разделе анализируются современные методики и подходы к формированию здоровых привычек у школьников. Рассматриваются различные образовательные программы, направленные на популяризацию ЗОЖ, и оценивается их эффективность. Изучаются методы мотивации школьников к ведению здорового образа жизни, включая использование интерактивных технологий, игровых методик и вовлечение родителей. Анализируются факторы, влияющие на приверженность школьников к здоровому образу жизни, такие как личный пример, поддержка семьи и социальное окружение. Обсуждаются проблемы и перспективы внедрения инновационных подходов в образовательный процесс.

Анализ текущего состояния здоровья школьников

Содержимое раздела

Данный раздел посвящен анализу данных о здоровье школьников. Представляются результаты анкетирования и других методов исследования, направленных на выявление особенностей образа жизни и состояния здоровья школьников. Анализируются данные о питании, физической активности, режиме сна и наличии вредных привычек. Оценивается уровень осведомленности школьников о ЗОЖ и их мотивация к его соблюдению. Выявляются основные проблемы, связанные со здоровьем школьников, и проводится сравнительный анализ данных с различными группами школьников, учитывая возраст, пол и другие факторы. Обсуждаются статистические данные и тенденции в области здоровья школьников.

Разработка программы по формированию здорового образа жизни

Содержимое раздела

В этом разделе описывается процесс разработки программы по формированию здорового образа жизни для школьников. Определяются конкретные цели и задачи программы, а также целевая аудитория и основные компоненты. Разрабатываются практические рекомендации и образовательные материалы, направленные на формирование здоровых привычек. Определяются методы и инструменты оценки эффективности программы. Учитываются возрастные особенности школьников и их интересы. Программа включает планы уроков, презентации, буклеты и другие учебные материалы, направленные на повышение осведомленности о ЗОЖ и мотивацию школьников следовать здоровому образу жизни. Особое внимание уделяется интерактивным и практико-ориентированным занятиям.

Методика проведения практических занятий

Содержимое раздела

В данном разделе подробно описывается методика проведения практических занятий в рамках программы по формированию здорового образа жизни. Представлены различные формы работы со школьниками, включая лекции, семинары, тренинги, мастер-классы и спортивные мероприятия. Рассматриваются конкретные примеры заданий и упражнений, направленных на развитие навыков здорового образа жизни. Описываются методы оценки эффективности занятий и корректировки программы в соответствии с полученными результатами. Предоставляются методические рекомендации для преподавателей и организаторов занятий, включая рекомендации по подготовке к занятиям, обеспечению безопасности и созданию благоприятной атмосферы во время занятий. Детально описываются необходимые материалы и оборудование.

Результаты эксперимента и их анализ

Содержимое раздела

В данном разделе представляются результаты экспериментальной части исследования, направленной на оценку эффективности разработанной программы по формированию здорового образа жизни. Описывается ход эксперимента, методы сбора и обработки данных. Анализируются изменения в знаниях, отношении и поведении школьников в отношении ЗОЖ. Проводится статистический анализ данных и выявляются значимые различия между контрольной и экспериментальной группами. Интерпретируются полученные результаты и делаются выводы об эффективности программы. Оценивается влияние программы на здоровье школьников и их общее самочувствие. Обсуждаются ограничения исследования и предлагаются направления для дальнейших исследований.

Рекомендации по улучшению ЗОЖ

Содержимое раздела

В этом разделе представлены практические рекомендации по улучшению здорового образа жизни для школьников, основанные на результатах проведенного исследования. Рекомендации касаются различных аспектов ЗОЖ, включая правильное питание, физическую активность, режим сна и отдыха, а также профилактику вредных привычек. Предлагаются конкретные мероприятия и стратегии, которые могут быть реализованы в школе, дома и в сообществе. Рекомендации адресованы школьникам, родителям, учителям и другим заинтересованным сторонам. Учитываются возрастные особенности и интересы школьников. Подчеркивается важность комплексного подхода к формированию ЗОЖ и необходимости сотрудничества между различными заинтересованными сторонами для достижения наилучших результатов.

Заключение

Содержимое раздела

В заключении обобщаются основные результаты проведенного исследования, подтверждаются или опровергаются выдвинутые гипотезы. Подводятся итоги работы, делаются выводы о достижении поставленных целей и задач. Оценивается вклад исследования в развитие знаний о ЗОЖ и его практическая значимость. Обозначаются ограничения исследования и возможные направления для дальнейших исследований. Подчеркивается важность формирования здорового образа жизни у школьников и его влияние на их будущее. Выражается благодарность участникам исследования и всем, кто внес вклад в его реализацию, подчеркивается значимость профилактических мероприятий.

Список литературы

Содержимое раздела

В этом разделе приводится список использованных источников, включая научные статьи, монографии, учебники, нормативные документы и интернет-ресурсы, которые были использованы при написании работы. Список литературы составляется в соответствии с требованиями к оформлению научных работ, указываются все необходимые сведения о каждом источнике. Список делится на разделы, в зависимости от типа источников. Правильное оформление списка литературы является важным элементом научной работы, отражающим глубину проработки темы и уровень исследовательской работы. Включение большого количества авторитетных источников подчеркивает научную обоснованность исследования.

Получи Такой Проект

До 90% уникальность
Готовый файл Word
15-30 страниц
Список источников по ГОСТ
Оформление по ГОСТ
Таблицы и схемы
Презентация

Создать Проект на любую тему за 5 минут

Создать

#6204907