Нейросеть

Исследовательский проект: Изготовление деревянного изделия для учащихся 5 класса

Нейросеть для проекта Гарантия уникальности Строго по ГОСТу Высочайшее качество Поддержка 24/7

Данный исследовательский проект посвящен разработке и созданию деревянного изделия, предназначенного для учащихся 5 класса. Проект направлен на развитие у школьников практических навыков работы с древесиной, понимания основных принципов конструирования и дизайна, а также на формирование у них чувства удовлетворения от создания чего-либо своими руками. В процессе работы над проектом учащиеся познакомятся с различными типами древесины, инструментами и методами обработки этого материала, а также освоят базовые техники соединения деталей и отделки изделий. Проект предполагает самостоятельное планирование, реализацию и презентацию конечного продукта, что способствует развитию творческого мышления, умения работать в команде и навыков публичных выступлений. Особое внимание уделяется соблюдению техники безопасности при работе с инструментами и экологичности используемых материалов. Результатом проекта станет не только готовое изделие, но и приобретение ценного опыта, который может быть применен в дальнейшей учебе и повседневной жизни. Проект предполагает создание чертежей, подготовку материалов, практическую сборку изделия и его последующее оформление. По завершению проекта учащиеся представят свои работы, что позволит оценить их достижения и продемонстрировать полученные навыки.

Идея:

Идея проекта заключается в создании функционального и эстетичного изделия из древесины, которое будет полезно и интересно для учащихся 5 класса. Проект ставит целью научить школьников основам деревообработки, развивая их творческие способности и пространственное мышление.

Продукт:

Конечным продуктом проекта станет изготовленное из дерева изделие, которое может быть различным по назначению – от подставки для книг до декоративного элемента интерьера. Изделие будет выполнено в соответствии с разработанными чертежами и с учетом требований безопасности.

Проблема:

Существует необходимость в развитии у школьников практических навыков и умений, связанных с ручным трудом и работой с различными материалами. Современные образовательные программы часто недооценивают важность практических занятий, что приводит к недостатку у школьников опыта в создании материальных объектов.

Актуальность:

Актуальность проекта обусловлена необходимостью формирования у школьников технических навыков и развития творческого потенциала. Проект способствует расширению кругозора учащихся, развитию их интереса к инженерному делу и трудовому воспитанию.

Цель:

Целью проекта является обучение учащихся 5 класса основам работы с древесиной, развитие их творческих способностей и умения применять полученные знания на практике. В рамках проекта будет создано функциональное и эстетически привлекательное изделие из дерева.

Целевая аудитория:

Аудиторией проекта являются учащиеся 5 класса общеобразовательных школ. Проект подходит для детей с различным уровнем подготовки и интересов, позволяя им раскрыть свой творческий потенциал и получить новые знания.

Задачи:

  • Изучение свойств различных пород древесины и выбор подходящего материала.
  • Разработка чертежей и эскизов будущего изделия с учетом его функциональности и дизайна.
  • Подготовка необходимых инструментов и оборудования для работы с древесиной.
  • Соблюдение правил техники безопасности при работе с инструментами и материалами.

Ресурсы:

Для реализации проекта потребуются различные виды древесины, инструменты для ее обработки (пилы, рубанки, стамески, шлифовальные машинки), а также материалы для отделки (лаки, краски, клей) и средства индивидуальной защиты (очки, перчатки).

Роли в проекте:

Руководитель проекта отвечает за общее руководство и координацию работы над проектом. Он определяет цели и задачи проекта, разрабатывает план работы, контролирует выполнение задач, следит за соблюдением сроков и оценивает результаты работы. Руководитель обеспечивает учащихся необходимыми материалами и инструментами, а также организует консультации и мастер-классы для повышения их квалификации. Кроме того, руководитель отвечает за формирование командной работы и создание благоприятной атмосферы для реализации проекта.

Дизайнер отвечает за разработку внешнего вида и функциональности изделия. Он создает эскизы и чертежи, выбирает материалы и определяет способы их обработки. Дизайнер учитывает эргономику, эстетику и практичность изделия, стремясь к созданию гармоничного и привлекательного образа. Он также контролирует соответствие конечного продукта разработанному дизайну, внося корректировки при необходимости и консультируя других участников проекта по вопросам дизайна и оформления.

Технолог отвечает за выбор оптимальных методов обработки древесины, а также за подбор инструментов и оборудования, необходимых для изготовления изделия. Технолог разрабатывает технологическую карту производства, определяя последовательность операций и контролируя соблюдение технологических процессов. Он также отвечает за обеспечение безопасности труда и качество готового изделия. Технолог консультирует участников проекта по вопросам технологии деревообработки и помогает им освоить необходимые навыки.

Мастер выполняет практическую часть работы по изготовлению изделия из древесины. Он работает с инструментами, выполняет резку, шлифовку, сборку и отделку деталей. Мастер следует инструкциям, чертежам и технологическим картам, обеспечивая высокое качество работы. Он также отвечает за соблюдение техники безопасности и рациональное использование материалов. Мастер консультирует других участников проекта по вопросам практической работы и передает им свой опыт.

Наименование образовательного учреждения

Проект

на тему

Исследовательский проект: Изготовление деревянного изделия для учащихся 5 класса

Выполнил: ФИО

Руководитель: ФИО

Содержание

  • Введение 1
  • Обзор литературы по деревообработке 2
  • Материалы и инструменты 3
  • Технологический процесс изготовления изделия 4
  • Техника безопасности при работе с древесиной 5
  • Экологические аспекты проекта 6
  • Разработка дизайна изделия 7
  • Практическое воплощение проекта 8
  • Заключение 9
  • Список литературы 10

Введение

Содержимое раздела

Введение представляет собой первый раздел исследовательского проекта, который задает тон для последующего изложения. В этом разделе описывается общая тематика проекта, его актуальность и значимость в контексте развития у школьников практических навыков работы с древесиной. Введение включает в себя обоснование выбора темы, формулировку проблемы, которую необходимо решить в рамках проекта, а также определение объекта и предмета исследования. Кроме того, в этом разделе четко формулируются цели и задачи проекта, определяющие конкретные шаги, необходимые для достижения поставленных целей. Также указывается предполагаемая аудитория проекта и его практическая ценность для учащихся 5 класса, подчеркивая важность развития творческого мышления и трудовых навыков. Введение завершается кратким обзором структуры проекта и перечислением основных этапов работы.

Обзор литературы по деревообработке

Содержимое раздела

Этот раздел посвящен обзору теоретических знаний, связанных с обработкой древесины. Он включает в себя изучение основных свойств различных пород дерева, таких как плотность, твердость, влажность и текстура, а также их влияние на процесс обработки. Рассматриваются различные виды инструментов и оборудования, используемых для деревообработки, включая ручные и электрические инструменты. Особое внимание уделяется техникам резки, строгания, шлифовки, соединения деталей и отделки изделий, а также их применению в контексте данного проекта для учащихся 5 класса. Кроме того, раздел освещает вопросы техники безопасности при работе с инструментами и материалами, что является критически важным аспектом для обеспечения безопасного учебного процесса. Обзор должен содержать информацию из различных источников, таких как учебники, справочники и интернет-ресурсы, чтобы обеспечить всестороннее понимание темы.

Материалы и инструменты

Содержимое раздела

Этот раздел детально описывает материалы и инструменты, необходимые для реализации проекта. Он включает в себя перечень различных видов древесины, которые могут быть использованы, с указанием их характеристик и преимуществ для конкретных задач проекта. Кроме того, здесь представлен подробный список инструментов, включающий как ручные (пилы, рубанки, стамески, молотки), так и электрические (электрические лобзики, шлифовальные машины), с описанием их функций и способов применения. Раздел также содержит информацию о вспомогательных материалах, таких как клей, лаки, краски и другие отделочные материалы, а также о средствах индивидуальной защиты (очки, перчатки, респираторы). Все инструменты и материалы должны быть представлены с учетом их соответствия возрасту учащихся 5 класса и безопасности их использования. Раздел снабжён изображениями и схемами для наглядности.

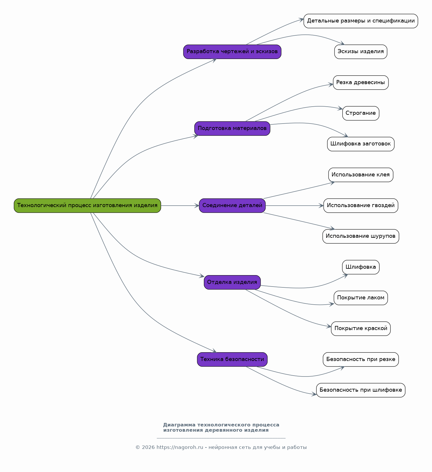
Технологический процесс изготовления изделия

Содержимое раздела

В этом разделе подробно описывается технологическая последовательность изготовления выбранного деревянного изделия. Раздел начинается с разработки чертежей и эскизов изделия, включая детальные размеры и спецификации. Затем описываются этапы подготовки материалов, такие как резка древесины в соответствии с чертежами, строгание, шлифовка и другие методы обработки заготовок. Далее подробно описываются методы соединения деталей, включая использование клея, гвоздей, шурупов и других крепежных элементов. Особое внимание уделяется соблюдению точности размеров и форм деталей, а также обеспечению прочности и надежности соединения. В разделе также описываются этапы отделки изделия, такие как шлифовка, покрытие лаком или краской. Описывается техника безопасности на каждом этапе работы. Раздел должен содержать фотографии, схемы и графические документы, которые иллюстрируют этапы процесса.

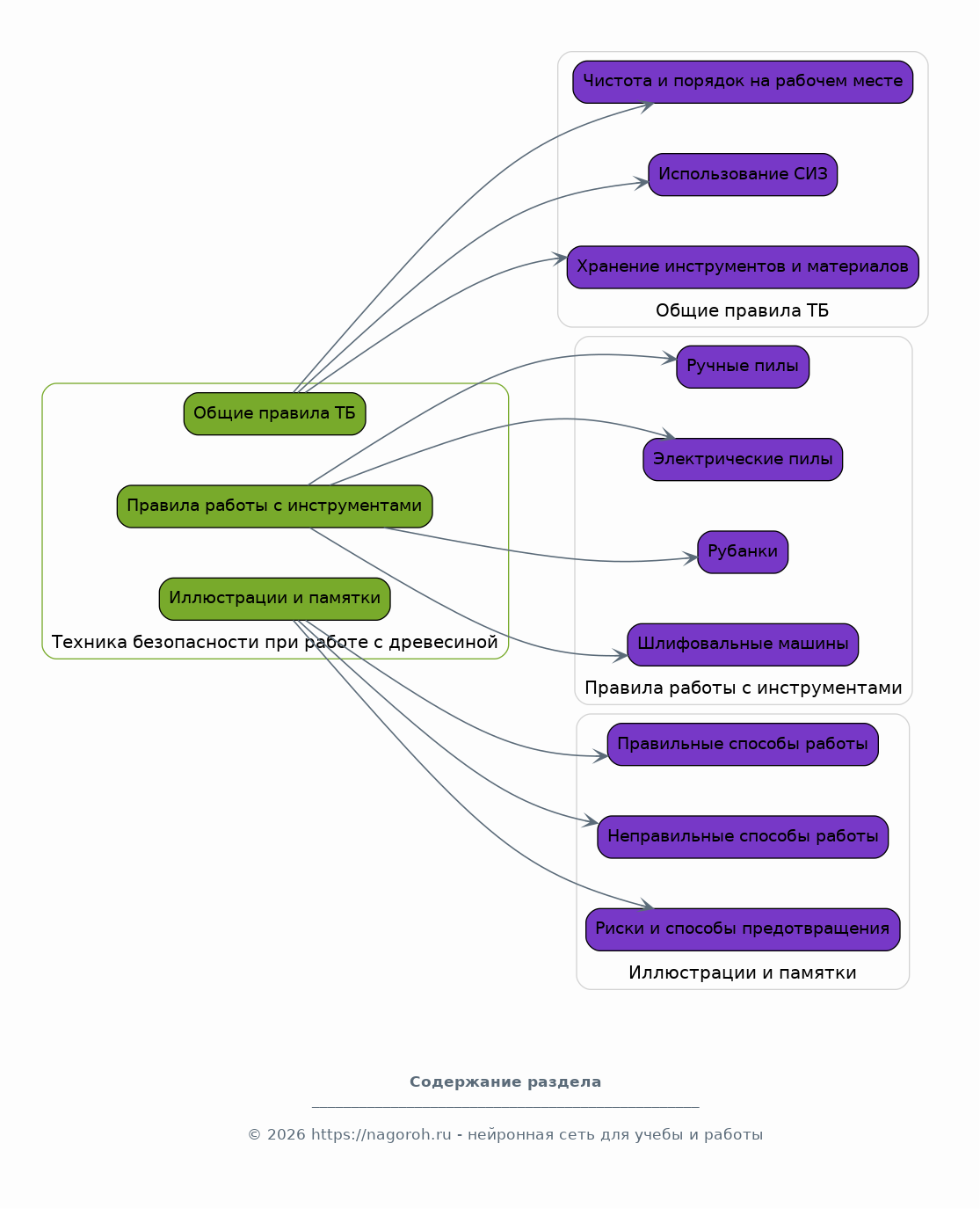
Техника безопасности при работе с древесиной

Содержимое раздела

Раздел, посвященный технике безопасности при работе с древесиной, является критически важным для обеспечения безопасного учебного процесса. Он начинается с общих правил техники безопасности, таких как соблюдение чистоты и порядка на рабочем месте, использование средств индивидуальной защиты (очки, перчатки, респираторы) и правильное хранение инструментов и материалов. Далее подробно рассматриваются правила работы с различными инструментами, включая ручные и электрические пилы, рубанки, стамески, шлифовальные машины и другие. Для каждого инструмента указываются конкретные правила использования, такие как соблюдение правильного угла реза, использование защитных кожухов и избегание работы с поврежденными инструментами. Раздел должен включать иллюстрации и памятки, наглядно демонстрирующие правильные и неправильные способы работы с инструментами, а также возможные риски и способы их предотвращения.

Экологические аспекты проекта

Содержимое раздела

Данный раздел посвящен экологическим аспектам проекта, подчеркивая важность осознанного подхода к использованию древесины и минимизации негативного воздействия на окружающую среду. Он начинается с рассмотрения вопросов выбора экологически чистых материалов, таких как сертифицированная древесина и безопасные для здоровья лаки и краски. Обсуждаются методы снижения отходов производства, включая оптимизацию раскроя древесины и повторное использование обрезков. Детально рассматриваются вопросы утилизации отходов деревообработки, включая методы безопасного удаления опилок и других отходов. Также рассматриваются возможности вторичного использования деревянных изделий, например, путем их переработки или ремонта. Раздел должен подчеркивать важность осознанного потребления и бережного отношения к природным ресурсам, способствуя формированию экологической культуры у учащихся.

Разработка дизайна изделия

Содержимое раздела

Раздел “Разработка дизайна изделия” является ключевым для практической реализации проекта. На первом этапе проводится анализ существующих образцов изделий из дерева, их конструктивных особенностей, стилистических решений и функциональности. Учащиеся изучают различные типы деревянных изделий: от простых до сложных. Далее следует этап эскизирования, где учащиеся разрабатывают несколько вариантов дизайна будущего изделия, учитывая его назначение, размеры, используемые материалы и возрастные особенности аудитории. Каждый эскиз должен сопровождаться пояснениями по выбору формы, пропорций, цветовой гаммы и способа отделки. После выбора проекта, выполняется создание рабочих чертежей с точными размерами, которые станут основой для изготовления изделия. Раздел включает в себя примеры различных дизайнов, фотографии работ и схемы изготовления.

Практическое воплощение проекта

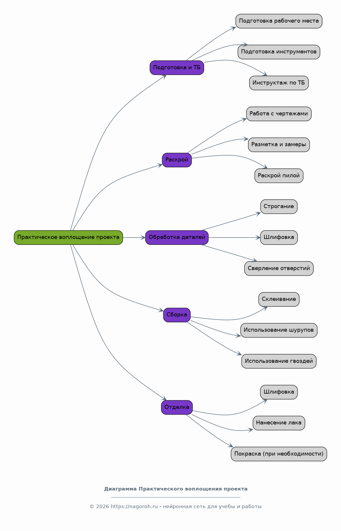
Содержимое раздела

Данный раздел посвящен детальному описанию практической реализации проекта. Он начинается с подготовки рабочего места и инструментов, обеспечивая соблюдение всех правил техники безопасности. Затем учащиеся приступают к раскрою древесины, используя чертежи и учитывая все необходимые размеры. Следующим этапом является обработка деталей: строгание, шлифовка, сверление отверстий и другие операции, необходимые для придания деталям нужной формы и подготовки к сборке. После обработки деталей следует этап сборки изделия, где детали соединяются с использованием клея, шурупов, гвоздей или других крепежных элементов. На завершающем этапе проводится отделка изделия: шлифовка, нанесение лака, краски или других защитных покрытий. Раздел должен содержать фотографии процесса, демонстрирующие все этапы работы, а также описания возникающих трудностей и способов их преодоления.

Заключение

Содержимое раздела

Заключение представляет собой завершающий раздел исследовательского проекта, в котором обобщаются основные результаты работы и делаются выводы. В этом разделе кратко излагаются цели и задачи проекта, а также основные этапы его реализации. Проводится анализ полученных результатов, оценивается степень достижения поставленных целей и задач. Оценивается практическая значимость проекта, его вклад в развитие у учащихся практических навыков, творческого мышления и трудового воспитания. Формулируются выводы о соответствии полученного изделия первоначальным требованиям и ожиданиям. Указываются возможные направления для дальнейшей работы и улучшения проекта. В заключении также можно отразить трудности, возникшие в процессе работы, и способы их преодоления, а также дать оценку работы над проектом в целом.

Список литературы

Содержимое раздела

В разделе “Список литературы” приводятся все источники, использованные при написании исследовательского проекта. Это включает в себя учебники, справочники, научные статьи, интернет-ресурсы и другие материалы, которые были использованы для сбора информации, анализа данных и разработки практической части проекта. Каждый источник должен быть указан в соответствии с правилами оформления библиографических ссылок, включая фамилию и инициалы автора, название работы, место издания, издательство и год публикации. Если были использованы интернет-ресурсы, необходимо указать URL-адрес и дату обращения к этому ресурсу. Список литературы должен быть оформлен аккуратно и содержать все необходимые сведения для проверки достоверности используемой информации.

Получи Такой Проект

До 90% уникальность
Готовый файл Word
15-30 страниц
Список источников по ГОСТ
Оформление по ГОСТ
Таблицы и схемы
Презентация

Создать Проект на любую тему за 5 минут

Создать

#5637304