Нейросеть

Исследовательский проект: Изготовление деревянных изделий для учащихся 5-х классов

Нейросеть для проекта Гарантия уникальности Строго по ГОСТу Высочайшее качество Поддержка 24/7

Данный исследовательский проект направлен на изучение основ работы с древесиной, развитие творческих способностей и формирование практических навыков у учащихся 5-х классов. В рамках проекта школьники познакомятся с различными типами древесины, инструментами и технологиями обработки дерева. Проект предполагает самостоятельное изготовление изделия из дерева, что позволит учащимся применить полученные знания на практике и развить навыки планирования, организации рабочего процесса и аккуратности. Результатом работы станет готовое изделие, которое можно будет использовать в повседневной жизни или подарить. Проект способствует развитию пространственного мышления, мелкой моторики, а также формированию представления о роли труда в жизни человека. В процессе реализации проекта учащиеся научатся работать в команде, соблюдать правила техники безопасности и ответственно относиться к результатам своего труда. Проект учитывает возрастные особенности учащихся и предполагает использование доступных материалов и инструментов.

Идея:

Изучить свойства древесины и создать функциональное изделие своими руками. Проект предполагает развитие творческих способностей и формирование практических навыков.

Продукт:

В результате проекта будет создано готовое деревянное изделие, соответствующее заданным параметрам. Изделие станет результатом самостоятельной работы и позволит продемонстрировать полученные навыки.

Проблема:

Существует необходимость в развитии практических навыков и творческого мышления у школьников. Данный проект направлен на решение этой проблемы путем предоставления возможности самостоятельного создания деревянных изделий.

Актуальность:

Проект актуален, поскольку способствует развитию важных навыков, таких как мелкая моторика, пространственное мышление и трудолюбие. Работа с деревом также знакомит школьников с экологичными материалами и способами их обработки.

Цель:

Развить у учащихся 5-х классов практические навыки работы с древесиной и сформировать представление о процессе создания изделий своими руками. Стимулировать творческий подход к решению задач.

Целевая аудитория:

Проект предназначен для учащихся 5-х классов общеобразовательных школ. Учащиеся должны обладать базовыми знаниями о свойствах материалов и уметь следовать инструкциям.

Задачи:

  • Изучение свойств древесины и выбор подходящих материалов для изделия.
  • Разработка эскиза и чертежа будущего изделия.
  • Подготовка инструментов и организация рабочего места.
  • Изготовление изделия в соответствии с чертежом и соблюдением правил безопасности.
  • Оценка и презентация результатов проекта.

Ресурсы:

Для реализации проекта потребуются образцы различных пород древесины, ручные инструменты для обработки дерева, клей, лак, кисти, наждачная бумага, защитные очки и перчатки, а также рабочее пространство.

Роли в проекте:

Организует и координирует работу над проектом, отвечает за соблюдение сроков и качества выполнения задач. Контролирует процесс обучения, предоставляет необходимые материалы и инструменты, а также обеспечивает соблюдение техники безопасности. Руководитель проекта осуществляет общее руководство и консультирует учащихся на всех этапах работы, помогая им преодолевать трудности и достигать поставленных целей.

Разрабатывает технологическую карту изготовления изделия, выбирает оптимальные способы обработки древесины и определяет последовательность операций. Технолог анализирует конструкцию изделия, подбирает необходимые инструменты и материалы, а также консультирует участников проекта по технологическим вопросам. Он отвечает за качество изготовления изделия и соответствие его технологическим требованиям.

Разрабатывает эскизы и чертежи изделия, необходимые для его изготовления. Чертежник должен уметь читать чертежи, понимать размеры и масштабы, а также учитывать особенности конструкции изделия. Он отвечает за точность и детализацию чертежей, которые станут основой для практической работы над изделием, обеспечивая соответствие размеров, формы и конструктивных элементов.

Непосредственно выполняет все работы по изготовлению изделия из дерева в соответствии с технологической картой и чертежами. Он владеет инструментами, знает приемы работы с древесиной и соблюдает правила техники безопасности. Мастер отвечает за аккуратность, качество и сроки изготовления изделия, а также за рациональное использование материалов. Его навыки критически важны для успешной реализации практической части проекта.

Наименование образовательного учреждения

Проект

на тему

Исследовательский проект: Изготовление деревянных изделий для учащихся 5-х классов

Выполнил: ФИО

Руководитель: ФИО

Содержание

  • Введение 1
  • Теоретические основы работы с древесиной 2
  • Подготовка к изготовлению изделия: выбор и проектирование 3
  • Технология изготовления изделия: практические этапы 4
  • Контроль качества и отделка изделия 5
  • Инструменты и материалы: подробный обзор 6
  • Техника безопасности при работе с древесиной 7
  • Анализ результатов и самооценка 8
  • Презентация проекта и защита работы 9
  • Список литературы 10

Введение

Содержимое раздела

В разделе 'Введение' будет представлена общая информация о проекте, его целях и задачах. Будет обоснована актуальность выбора темы, подчеркнута важность развития практических навыков у школьников и роль проектной деятельности в образовательном процессе. Учащиеся будут ознакомлены с основными понятиями, связанными с работой с древесиной, и представлены ключевые этапы реализации проекта, такие как планирование, подготовка, изготовление и презентация. Будет сформулирована гипотеза о влиянии проектной деятельности на развитие творческих способностей и технических навыков учащихся. Здесь также будет указан конечный продукт проекта и ожидаемые результаты.

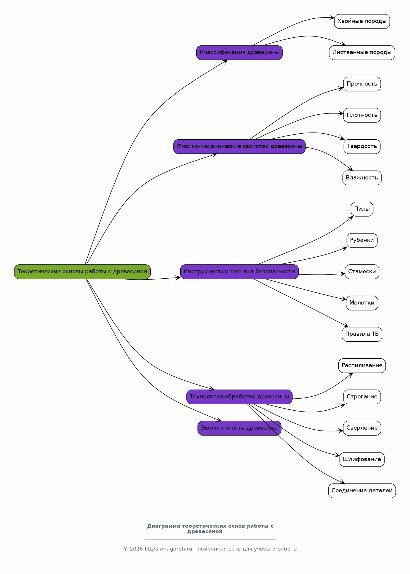
Теоретические основы работы с древесиной

Содержимое раздела

В данном разделе будет рассмотрена классификация древесины и ее основные физико-механические свойства, такие как прочность, плотность, твердость и влажность. Будут изучены различные породы древесины, используемые для изготовления изделий, их особенности и область применения. Школьники познакомятся с основными инструментами, применяемыми при обработке дерева, такими как пилы, рубанки, стамески, молотки, а также узнают о правилах техники безопасности при работе с ними. Будет рассмотрена технология обработки древесины, включая распиливание, строгание, сверление, шлифование и способы соединения деталей, такие как склеивание, использование гвоздей и шурупов. Включено освещение вопросов экологичности древесины.

Подготовка к изготовлению изделия: выбор и проектирование

Содержимое раздела

Этот раздел посвящен этапу подготовки к изготовлению изделия. Учащиеся научатся выбирать породу дерева, подходящую для конкретного изделия, учитывая его функциональность и эстетические требования. Будет рассмотрен процесс разработки эскиза и чертежа изделия, включая выбор размеров, формы и конструктивных элементов. Школьники познакомятся с основами инженерной графики, научатся читать чертежи и создавать собственные, используя линейку, карандаш и другие инструменты. Будут изучены различные способы соединения деталей из дерева, выбор крепежных элементов, и планирование последовательности операций. Также будет рассмотрен выбор отделочных материалов.

Технология изготовления изделия: практические этапы

Содержимое раздела

В данном разделе будет подробно описан процесс изготовления изделия. Учащиеся поэтапно выполнят все необходимые операции: разметку, распил, строгание, сверление, шлифовку, сборку и отделку. Каждый этап будет сопровождаться подробными инструкциями и пояснениями, с акцентом на соблюдение техники безопасности. Будут рассмотрены различные техники работы с инструментом, способы устранения дефектов и повышения качества обработки древесины. Учащиеся научатся контролировать качество своей работы на каждом этапе, исправлять ошибки и добиваться оптимального результата. Раздел будет включать фотографии и схемы, облегчающие понимание процесса изготовления.

Контроль качества и отделка изделия

Содержимое раздела

В этом разделе рассматриваются этапы оценки качества готового изделия и его отделки. Учащиеся изучат критерии оценки качества, такие как точность размеров, отсутствие дефектов, прочность соединений и эстетический вид изделия. Будут рассмотрены различные способы отделки деревянных изделий, включая шлифование, покрытие лаком, покраску и декупаж, с учетом правил техники безопасности. Школьники изучат свойства отделочных материалов и научатся правильно их применять. Важно будет научиться исправлять мелкие дефекты, которые могут возникнуть в процессе изготовления. Кроме того, будет рассмотрен вопрос ухода за готовым изделием и продления срока его службы.

Инструменты и материалы: подробный обзор

Содержимое раздела

Раздел посвящен детальному обзору инструментов и материалов, необходимых для реализации проекта. Будут представлены различные виды ручных инструментов для обработки древесины, их назначение, особенности использования и правила техники безопасности при работе с ними. Будут рассмотрены различные типы древесины, подходящие для изготовления изделий в рамках проекта, их свойства и область применения. Школьники познакомятся с различными видами крепежных элементов, клея, красок, лаков и других отделочных материалов, изучат их характеристики и методы применения. В разделе будут представлены фотографии инструментов и примеры материалов, а также рекомендации по их выбору и хранению.

Техника безопасности при работе с древесиной

Содержимое раздела

В этом разделе будут представлены основные правила техники безопасности при работе с деревообрабатывающими инструментами и материалами. Учащиеся ознакомятся с требованиями к организации рабочего места, правилам использования инструментов, средствам индивидуальной защиты, таким как очки и перчатки, а также будут изучены меры предосторожности при работе с электрическими инструментами. Будет рассмотрена важность правильного хранения инструментов и материалов, а также правила поведения в случае возникновения чрезвычайных ситуаций. Школьники пройдут инструктаж по технике безопасности, который будет включать в себя практические занятия и тестирование знаний.

Анализ результатов и самооценка

Содержимое раздела

В данном разделе будет проведен анализ результатов работы над проектом. Учащиеся оценят качество изготовленного изделия, его соответствие поставленным целям и задачам. Будет проведена самооценка, направленная на выявление сильных сторон и областей для улучшения, а также оценка полученных навыков и знаний. Школьники сравнят свои результаты с ожиданиями, выявят трудности, с которыми столкнулись в процессе работы, и проанализируют способы их преодоления. Будут рассмотрены возможные пути совершенствования проекта, а также предложены идеи для дальнейших исследований и разработок. Раздел завершится обсуждением перспектив развития творческих способностей.

Презентация проекта и защита работы

Содержимое раздела

Этот раздел посвящен подготовке и проведению презентации проекта. Учащиеся разработают презентацию, демонстрирующую результаты их работы, включая описание изделия, фотографии процесса изготовления, а также анализ полученных результатов. Будет рассмотрена структура презентации, способы эффективного представления информации и методы визуализации данных. Школьники подготовятся к защите проекта, где им предстоит ответить на вопросы учителей и других учащихся. Раздел будет включать рекомендации по самопрезентации, развитию ораторских навыков и умению аргументированно отстаивать свою точку зрения. Также будет рассмотрен порядок проведения и критерии оценки защиты проекта.

Список литературы

Содержимое раздела

В разделе 'Список литературы' будут представлены все источники, использованные при написании проекта, включая учебники, статьи, справочники, интернет-ресурсы и другие материалы. Будет соблюдены правила оформления списка литературы в соответствии с требованиями к научным работам, указаны авторы, названия, издательства и года издания всех использованных источников. Будет продемонстрирована глубина проработки темы и использование актуальных информационных ресурсов. Список литературы будет упорядочен и оформлен таким образом, чтобы читатель мог легко найти и проверить использованные источники. Оформление списка литературы соответствует ГОСТам.

Получи Такой Проект

До 90% уникальность
Готовый файл Word
15-30 страниц
Список источников по ГОСТ
Оформление по ГОСТ
Таблицы и схемы
Презентация

Создать Проект на любую тему за 5 минут

Создать

#5491787