Нейросеть

Исследовательский Проект: Создание Изделий из Металла в 6 Классе – Освоение Технологий и Творчества

Нейросеть для проекта Гарантия уникальности Строго по ГОСТу Высочайшее качество Поддержка 24/7

Данный творческий проект предназначен для учащихся 6 класса и направлен на изучение основ работы с металлом, развитие пространственного мышления и практических навыков. Проект предполагает создание учащимися функциональных и эстетически привлекательных изделий из металла, используя различные техники обработки, такие как резка, гибка, пайка (при соблюдении техники безопасности) и отделка. В процессе работы школьники изучат свойства металлов, ознакомятся с инструментами и оборудованием, применяемыми при обработке металла, и научатся читать чертежи и схемы. Проект призван способствовать развитию творческого потенциала учащихся, формированию у них инженерного мышления и навыков командной работы. Предусматривается четкое разделение этапов работы, начиная от выбора идеи и разработки эскиза, и заканчивая изготовлением изделия, его тестированием и презентацией. Особое внимание будет уделено безопасности труда и соблюдению технологической дисциплины.

Идея:

Данный проект предполагает создание учащимися 6 класса изделий из металла, развивая их практические навыки и творческое мышление. Учащиеся будут работать с различными инструментами и техниками, создавая уникальные и полезные предметы.

Продукт:

Конечным продуктом проекта станет изготовленное учащимися изделие из металла, соответствующее выбранному дизайну и функциональности. Это может быть подставка для книг, декоративная табличка, брелок или что-то другое, отвечающее требованиям безопасности и задачам проекта.

Проблема:

В современном мире наблюдается снижение интереса к ручному труду, что может привести к недостатку практических навыков у школьников. Данный проект решает проблему развития технических способностей и творческого потенциала через работу с металлом.

Актуальность:

Проект актуален для современных школьников, так как развивает практические навыки, необходимые в различных областях деятельности. Он способствует формированию инженерного мышления и ориентации в мире технологий, что важно для будущей профессиональной ориентации.

Цель:

Целью проекта является приобретение учащимися практических навыков работы с металлом, развитие творческого потенциала и формирование представления о технологических процессах. Также целью является создание функционального и эстетически привлекательного изделия.

Целевая аудитория:

Проект ориентирован на учащихся 6 класса, проявляющих интерес к техническому творчеству и ручному труду. Он подходит для тех, кто хочет развить свои навыки работы с материалами и узнать больше о технологиях.

Задачи:

  • Изучение свойств металлов и различных способов их обработки.
  • Ознакомление с инструментами и оборудованием, необходимыми для работы с металлом.
  • Разработка эскиза и чертежа будущего изделия.
  • Изготовление изделия из металла в соответствии с разработанным проектом.
  • Презентация и оценка готового изделия.

Ресурсы:

Для реализации проекта потребуются различные виды металлов, инструменты для обработки металла (ножовки, напильники, тиски, молотки), защитные средства (очки, перчатки), а также чертежные принадлежности и методические материалы.

Роли в проекте:

Отвечает за общее руководство проектом, организацию работы, контроль соблюдения техники безопасности и предоставление методической поддержки учащимся. Руководитель координирует деятельность всех участников, помогает в решении возникающих проблем, организует доступ к необходимым ресурсам и обеспечивает соответствие проекта учебной программе. Он также осуществляет контроль за соблюдением сроков и качеством выполняемых работ, проводит консультации и обеспечивает обратную связь по всем этапам проекта, от разработки идеи до презентации готового изделия. Руководитель проекта ведет документацию и оценивает результаты работы.

Непосредственно участвует в выполнении задач проекта, осуществляет выбор идеи, разработку эскиза и чертежа, изготовление изделия из металла в соответствии с разработанным планом. Исполнитель соблюдает требования техники безопасности, использует инструменты и оборудование под руководством руководителя проекта, анализирует результаты своей работы и вносит корректировки в процесс изготовления. Он активно участвует в обсуждениях, задает вопросы, проявляет инициативу в поиске решений и демонстрирует понимание технологических процессов и свойств используемых материалов. Исполнитель представляет готовый продукт и защищает результаты своей работы.

Предоставляет консультации по вопросам, связанным с технологией обработки металла, выбором инструментов и оборудования, а также оказывает помощь в решении технических задач. Консультант обладает глубокими знаниями в области металлообработки и способен предоставить учащимся необходимые сведения для успешной реализации проекта. Он оценивает соответствие чертежей и эскизов техническим требованиям, помогает в выборе оптимальных материалов и техник обработки, а также контролирует соблюдение правил техники безопасности. Консультант обеспечивает методическую поддержку и помогает учащимся освоить новые навыки и умения.

Наименование образовательного учреждения

Проект

на тему

Исследовательский Проект: Создание Изделий из Металла в 6 Классе – Освоение Технологий и Творчества

Выполнил: ФИО

Руководитель: ФИО

Содержание

  • Введение 1
  • Теоретические основы работы с металлом 2
  • Выбор и обоснование изделия 3
  • Разработка эскиза и чертежа 4
  • Материалы, инструменты и оборудование 5
  • Технологический процесс изготовления изделия 6
  • Сборка и отделка изделия 7
  • Испытание и оценка результатов 8
  • Заключение 9
  • Список литературы 10

Введение

Содержимое раздела

В разделе описывается актуальность выбранной темы, обосновывается необходимость проведения данного проекта, формулируется его цель и задачи, а также обозначается структура работы. Особое внимание уделяется практической значимости проекта для учащихся 6 класса, подчеркивается важность развития технических навыков и творческого потенциала. Представлены основные этапы работы, включая выбор идеи, разработку чертежа, изготовление изделия и его презентацию. Также описываются ожидаемые результаты и перспективы дальнейшего развития проекта, делая акцент на его образовательной и воспитательной ценности для учащихся.

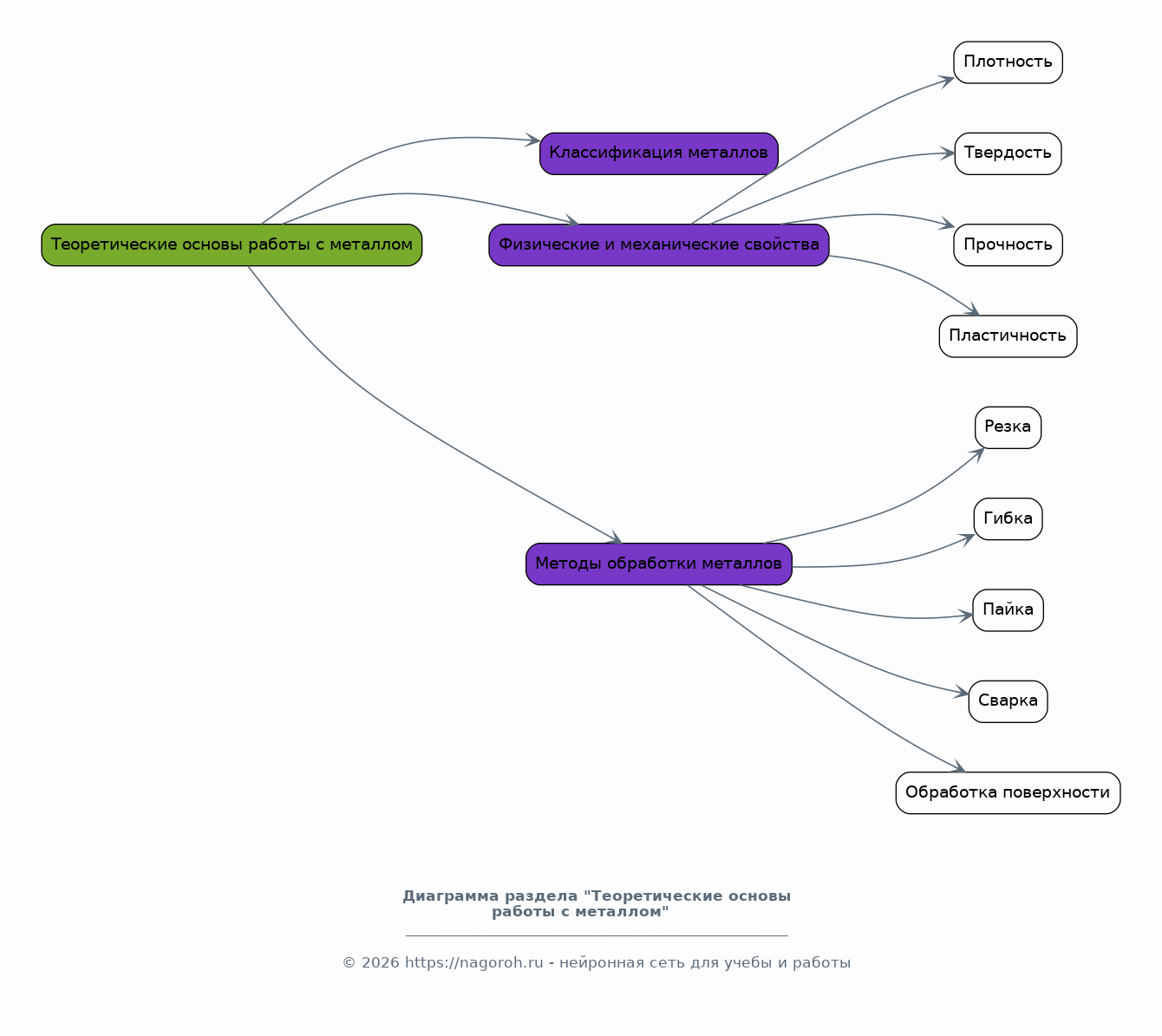
Теоретические основы работы с металлом

Содержимое раздела

В данном разделе рассматриваются теоретические аспекты работы с металлами, включая классификацию металлов, их физические и механические свойства (плотность, твердость, прочность, пластичность), а также влияние различных факторов на эти свойства. Изучаются методы обработки металлов (резка, гибка, пайка, сварка, обработка поверхности), требования техники безопасности при работе с металлом и используемыми инструментами. Анализируются различные типы инструментов, оборудование, приспособления, используемые при обработке металла, и их применение в конкретных технологических процессах. Рассматриваются конструкции наиболее распространенных изделий из металла.

Выбор и обоснование изделия

Содержимое раздела

В этом разделе осуществляется выбор конкретного изделия для изготовления, основываясь на практической значимости, функциональности и доступности материалов и инструментов для учащихся 6 класса. Проводится анализ различных вариантов изделий, оцениваются их сложность изготовления и соответствие поставленным целям. Обосновывается выбор определенного изделия, учитываются его конструктивные особенности, эстетическая привлекательность и возможность применения в повседневной жизни. Оцениваются затраты материалов и время, необходимое на изготовление изделия, с учетом уровня подготовки учащихся и доступности необходимых инструментов и материалов. Учитываются требования безопасности при эксплуатации изделия.

Разработка эскиза и чертежа

Содержимое раздела

Раздел посвящен разработке эскиза и чертежа выбранного изделия. Описываются основные принципы создания эскиза, его назначение и этапы разработки. Рассматриваются правила оформления чертежей, необходимые для изготовления изделия (масштаб, размеры, обозначения). Учащиеся осваивают навыки чтения чертежей, необходимые для понимания конструкции изделия и его сборки. Используются инструменты для черчения, такие как линейка, карандаш, циркуль. Чертежи должны содержать все необходимые данные для реализации проекта: геометрические размеры, виды, разрезы, сечения и спецификации материалов. Учитывается эргономика изделия для удобства использования.

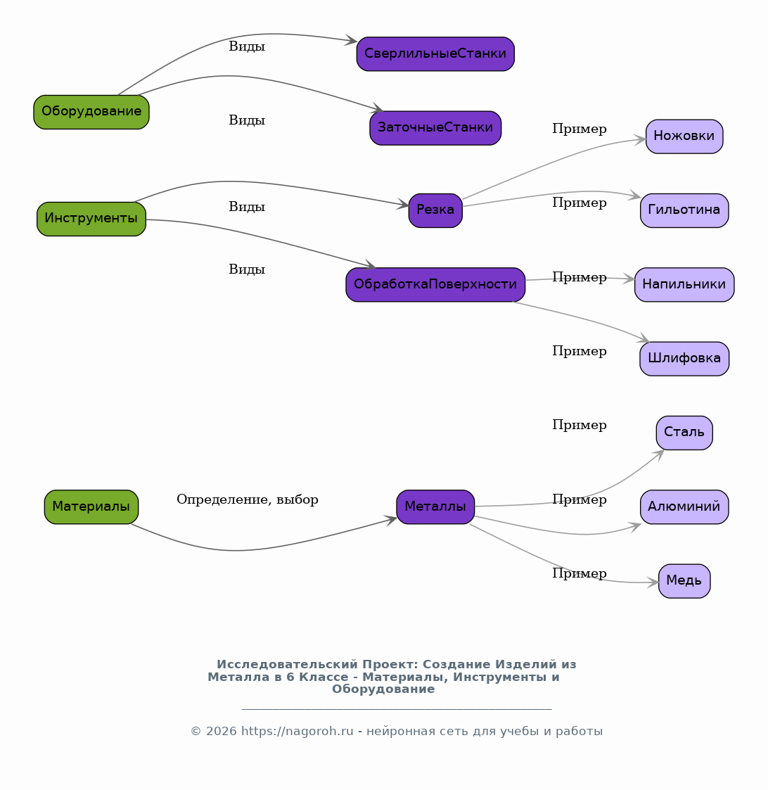
Материалы, инструменты и оборудование

Содержимое раздела

В данном разделе представлен подробный обзор материалов, инструментов и оборудования, необходимых для изготовления выбранного изделия из металла. Описываются характеристики различных видов металлов (сталь, алюминий, медь и их сплавы), обосновывается выбор конкретного материала с учетом его свойств и назначения изделия. Дается описание инструментов, используемых для резки, гибки, пайки и обработки поверхности металла (ножовки, напильники, тиски, молотки, паяльники и т.д.). Рассматривается устройство и принципы работы оборудования, такого как сверлильные станки, заточные станки. Уделяется внимание правилам техники безопасности при работе с каждым видом инструментов и оборудования.

Технологический процесс изготовления изделия

Содержимое раздела

Подробно описывается технологический процесс изготовления выбранного изделия из металла. Раздел начинается с последовательности операций, необходимых для обработки металла (резка, гибка, сверление, пайка, сварка). Каждая операция описывается подробно, включая использование инструментов, соблюдение техники безопасности и контроль качества. Рассматриваются способы соединения деталей (заклепки, сварка, пайка). Приводятся рекомендации по обработке поверхности изделия (шлифовка и полировка). Подчеркивается важность соблюдения технологической дисциплины на каждом этапе. Описываются методы контроля размеров и формы изделия на всех этапах изготовления.

Сборка и отделка изделия

Содержимое раздела

В данном разделе рассматриваются этапы сборки готовых деталей в единое целое. Обсуждаются способы соединения деталей, такие как сварка, пайка, болтовые и винтовые соединения, а также заклепки с учетом выбранного изделия и применяемой технологии. Детально описываются методы контроля качества соединений, обеспечивающие прочность и долговечность изделия. Рассматриваются различные методы отделки изделия, включая шлифовку, полировку, покраску и нанесение защитных покрытий (например, лакирование). Подчеркивается важность соблюдения правил техники безопасности при выполнении всех операций сборки и отделки. Учитывается эстетическое оформление изделия, выбор цвета, формы и декоративных элементов.

Испытание и оценка результатов

Содержимое раздела

Раздел посвящен испытанию готового изделия на соответствие заявленным требованиям и проверка его функциональности. Разрабатывается методика испытаний, включающая конкретные тесты и критерии оценки. Проводится проверка прочности изделия, его устойчивости к нагрузкам и другим воздействиям. Анализируются результаты испытаний, выявляются возможные недостатки и оценивается общее качество изделия. Проводится сравнительный анализ с аналогами, оценивается соответствие изделия поставленным целям и задачам проекта. Оценивается эстетический вид изделия и его соответствие первоначальному замыслу. Делаются выводы о достигнутых результатах и возможности улучшения конструкции. Проводится самооценка работы.

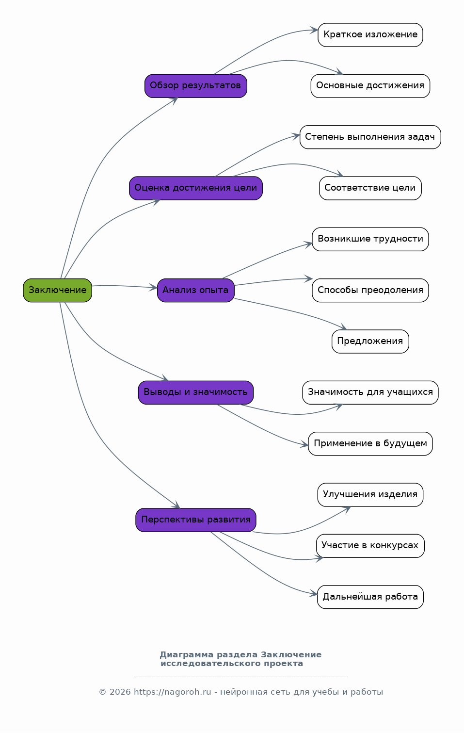
Заключение

Содержимое раздела

В заключении подводятся итоги проделанной работы, обобщаются основные результаты, достигнутые в ходе реализации проекта. Оценивается успешность выполнения поставленных задач и достижения поставленной цели. Анализируется приобретенный опыт, отмечаются сложности, возникшие в процессе работы, и способы их преодоления. Формулируются выводы о значимости данного проекта для учащихся и возможности его применения в дальнейшей учебной деятельности. Рассматриваются перспективы развития проекта, предлагаются улучшения и варианты дальнейшей работы над изделием, а также возможность участия в конкурсах и выставках. Подчеркивается важность полученных знаний и умений для будущей жизни.

Список литературы

Содержимое раздела

Данный раздел содержит список использованных источников информации, регламентированный ГОСТом, включая учебники, справочники, статьи и интернет-ресурсы. Включает в себя авторство, полное название источника, издательство, год издания, а также ссылки на онлайн-ресурсы. Список формируется в алфавитном порядке или в порядке упоминания источников в тексте. Указывается количество использованных источников, обеспечивая полноту представления информации, использованной в ходе проекта. Соблюдается единообразие в оформлении библиографических данных., что обеспечивает достоверность информации и облегчает поиск. Важно указать все источники, которые были использованы для написания проекта.

Получи Такой Проект

До 90% уникальность
Готовый файл Word
15-30 страниц
Список источников по ГОСТ
Оформление по ГОСТ
Таблицы и схемы
Презентация

Создать Проект на любую тему за 5 минут

Создать

#5589401