Нейросеть

Исторические вызовы и испытания: Анализ ключевых периодов в истории России

Нейросеть для проекта Гарантия уникальности Строго по ГОСТу Высочайшее качество Поддержка 24/7

Данный исследовательский проект посвящен глубокому анализу исторических вызовов и испытаний, с которыми сталкивалась Россия на протяжении своей многовековой истории. Он охватывает широкий спектр событий, начиная от формирования государственности и заканчивая современными вызовами. Проект ставит своей целью не только систематизировать знания об исторических событиях, но и выявить взаимосвязи между ними, а также проанализировать их влияние на формирование российского общества, культуры и политической системы. В рамках исследования будет проведена оценка ключевых периодов российской истории, определены основные факторы, влиявшие на ход событий, и рассмотрены различные точки зрения на эти события. Особое внимание будет уделено анализу последствий принятых решений и их влиянию на последующее развитие страны. Проект подразумевает использование широкого спектра источников, включая исторические документы, научные публикации, мемуары и современные аналитические материалы. Это позволит получить комплексное представление об исторических вызовах и испытаниях России, а также сформировать объективное понимание их значения для современного общества.

Идея:

Исследовать ключевые исторические периоды России, выявляя основные вызовы и испытания, с которыми сталкивалась страна. Проанализировать влияние этих вызовов на формирование российской государственности, культуры и общества.

Продукт:

Результатом проекта будет научная работа, представленная в формате исследования с четкой структурой, включающей введение, теоретическую и практическую части, заключение и список использованной литературы. Работа будет сопровождаться презентацией, содержащей основные выводы и иллюстрации.

Проблема:

Существует недостаточный уровень понимания сложных исторических процессов, влияющих на современное развитие России. Отсутствует комплексный анализ вызовов и испытаний, с которыми сталкивалась страна, и их долгосрочных последствий.

Актуальность:

Актуальность данного проекта обусловлена необходимостью глубокого анализа исторических событий для понимания текущей ситуации в России. Изучение исторических вызовов и испытаний позволяет извлечь уроки из прошлого и предвидеть возможные сценарии развития.

Цель:

Основной целью является всесторонний анализ исторических вызовов и испытаний, с которыми сталкивалась Россия, с акцентом на их влияние на формирование современного общества. Достижение этой цели позволит углубить понимание исторических процессов и их значения для настоящего и будущего России.

Целевая аудитория:

Проект предназначен для школьников старших классов, студентов и всех, кто интересуется историей России. Полученные результаты будут полезны для расширения знаний об истории России, формирования критического мышления и понимания взаимосвязей между прошлым и настоящим.

Задачи:

  • Провести обзор и анализ научной литературы по теме исследования.
  • Изучить и систематизировать исторические документы, касающиеся различных периодов российской истории.
  • Выявить основные вызовы и испытания, с которыми сталкивалась Россия в разные исторические эпохи.
  • Проанализировать влияние исторических событий на формирование российского общества, культуры и политической системы.
  • Подготовить презентацию и научную работу, содержащие основные выводы исследования.

Ресурсы:

Для реализации проекта необходимы доступ к библиотечным ресурсам, онлайн-базам данных, а также специализированное программное обеспечение для анализа данных и работы с графическими материалами.

Роли в проекте:

Организует и координирует работу над проектом, отвечает за планирование и распределение задач между участниками. Осуществляет контроль за соблюдением сроков и качеством выполнения работы. Оценивает вклад каждого участника и обеспечивает общее руководство и поддержку на всех этапах исследования. Руководитель также отвечает за редактирование итогового отчета и подготовку презентационных материалов.

Сбор и анализ данных из различных источников, включая научные статьи, исторические документы и мемуары. Ответственен за проведение углубленного исследования конкретных исторических периодов и событий. Генерирует идеи для новых исследований и интерпретаций, а также занимается критическим анализом существующих научных подходов. Имеет знания в области историографии и навыки работы с архивными материалами.

Отвечает за обработку и анализ данных, полученных в ходе исследования. Использует методы статистического анализа и визуализации данных для выявления закономерностей и тенденций. Применяет специализированное программное обеспечение для анализа информации и подготовки таблиц и графиков. Формулирует выводы на основе проведенного анализа и представляет результаты в понятной форме для других участников проекта.

Отвечает за редактирование и улучшение письменных материалов, включая черновики, отчеты и презентации. Проверяет грамматику, орфографию и стиль текста, обеспечивая ясность и логичность изложения. Обеспечивает соответствие текста требованиям научного стиля и формату представления. Вносит правки и предлагает улучшения, чтобы сделать материалы более понятными и убедительными для аудитории.

Наименование образовательного учреждения

Проект

на тему

Исторические вызовы и испытания: Анализ ключевых периодов в истории России

Выполнил: ФИО

Руководитель: ФИО

Содержание

  • Введение 1
  • Формирование древнерусского государства и его первые испытания 2
  • Монгольское нашествие и его влияние на развитие Руси 3
  • Становление Московского государства и преодоление Смутного времени 4
  • Реформы Петра I и их влияние на модернизацию России 5
  • Российская империя в XIX веке: Вызовы модернизации и социальные потрясения 6
  • Россия в XX веке: Революции, войны и формирование советского государства 7
  • Перестройка и распад СССР: Испытания конца XX века 8
  • Россия на рубеже XXI века: Современные вызовы и перспективы развития 9
  • Список литературы 10

Введение

Содержимое раздела

Введение в тему исследования должно обосновать актуальность выбранной темы, обозначить ее значимость и новизну. Необходимо четко сформулировать цели и задачи исследования, определить его методологическую базу и структуру. Введение также предоставляет краткий обзор основных этапов работы и используемых источников. Здесь представляются ключевые понятия и определения, необходимые для понимания последующего материала. Важно подчеркнуть вклад исследования в общее понимание темы и его потенциальную ценность для дальнейших исследований. Также необходимо указать практическую значимость работы и ее возможное применение в различных областях.

Формирование древнерусского государства и его первые испытания

Содержимое раздела

Этот раздел посвящен периоду формирования древнерусского государства, начиная от появления восточнославянских племен и заканчивая принятием христианства. Рассматриваются основные этапы становления государственности, политические и социальные факторы, повлиявшие на этот процесс. Анализируются первые вызовы, с которыми столкнулось молодое государство, такие как внешние угрозы (набеги кочевников, походы соседей) и внутренние конфликты. Изучаются системы управления, права и социальной структуры, характерные для этого периода. Особое внимание уделяется анализу влияния принятия христианства на развитие культуры, образования и укрепления власти. Рассматриваются последствия первых испытаний и их влияние на дальнейший ход истории.

Монгольское нашествие и его влияние на развитие Руси

Содержимое раздела

Раздел посвящен анализу монгольского нашествия на Русь и его последствиям. Рассматриваются события, приведшие к завоеванию русских земель, включая военные кампании и сопротивление населения. Анализируются особенности монгольского правления, в том числе система налогообложения, политическое устройство и влияние на развитие русских княжеств. Особое внимание уделяется изучению социально-экономических и культурных изменений, произошедших в результате монгольского нашествия. Рассматриваются процессы взаимного влияния культур и последствия завоевания для формирования российской государственности, а также формирование новых центров политической и экономической жизни.

Становление Московского государства и преодоление Смутного времени

Содержимое раздела

Этот раздел посвящен периоду становления Московского государства, включая процессы объединения русских земель под властью Москвы. Анализируются политические, экономические и социальные факторы, способствовавшие усилению Московского княжества. Рассматривается роль московских князей в борьбе за власть и формирование централизованного государства. Особое внимание уделяется периоду Смутного времени, включая причины, ход и последствия этого кризиса. Изучаются особенности правления Бориса Годунова, Лжедмитрия I, Василия Шуйского и других исторических личностей. Анализируется роль различных социальных групп и внешних сил в событиях Смутного времени, а также влияние этих событий на дальнейшее развитие российского государства.

Реформы Петра I и их влияние на модернизацию России

Содержимое раздела

Раздел посвящен эпохе правления Петра I и анализу его реформ. Рассматриваются политические, военные, экономические и культурные преобразования, проведенные Петром Великим. Анализируется влияние реформ на развитие России, включая создание регулярной армии и флота, преобразования в системе государственного управления, развитие промышленности и торговли. Особое внимание уделяется изучению культурных изменений, таких как европеизация российского общества и развитие науки и образования. Рассматриваются последствия реформ Петра I, включая их социальное влияние, изменения в структуре общества и их роль в формировании Российской империи как великой державы. Анализируются противоречия и социальные последствия масштабных реформ.

Российская империя в XIX веке: Вызовы модернизации и социальные потрясения

Содержимое раздела

Этот раздел охватывает XIX век в истории Российской империи, рассматривая период от правления Александра I до начала XX века. Анализируются основные вызовы, с которыми столкнулась империя в этот период, включая вопросы модернизации, крепостное право, социальные противоречия и национальные движения. Рассматриваются реформы Александра II, включая отмену крепостного права и их последствия. Анализируются политические, экономические и социальные изменения, произошедшие в этот период. Особое внимание уделяется анализу революционных движений, таких как декабристы и народники, а также влиянию этих движений на общественное сознание и политическую ситуацию в стране. Изучаются основные достижения и проблемы Российской империи в XIX веке.

Россия в XX веке: Революции, войны и формирование советского государства

Содержимое раздела

В этом разделе анализируются революционные события начала XX века в России, включая революции 1905 и 1917 годов. Рассматриваются причины, ход и последствия этих революций, а также их влияние на политическое и социальное развитие страны. Анализируется Первая мировая война и ее роль в дестабилизации Российской империи. Особое внимание уделяется формированию советского государства, включая гражданскую войну, создание СССР и политику большевиков. Рассматриваются различные аспекты советского периода, включая индустриализацию, коллективизацию и Большой террор. Анализируется роль советского государства во Второй мировой войне и его влияние на мировую политику.

Перестройка и распад СССР: Испытания конца XX века

Содержимое раздела

Раздел посвящен анализу периода перестройки и распада СССР. Рассматриваются причины, ход и последствия реформ, инициированных Михаилом Горбачевым, включая гласность и перестройку. Анализируются экономические, политические и социальные изменения, произошедшие в этот период. Особое внимание уделяется изучению национальных конфликтов и кризису в системе управления, приведшим к распаду Советского Союза. Рассматривается роль различных политических сил и лидеров в этих событиях. Анализируются последствия распада СССР для различных стран, а также его влияние на мировую политику. Обсуждается переход к новой системе управления и экономике, а также вызовы, с которыми столкнулась Российская Федерация в этот период.

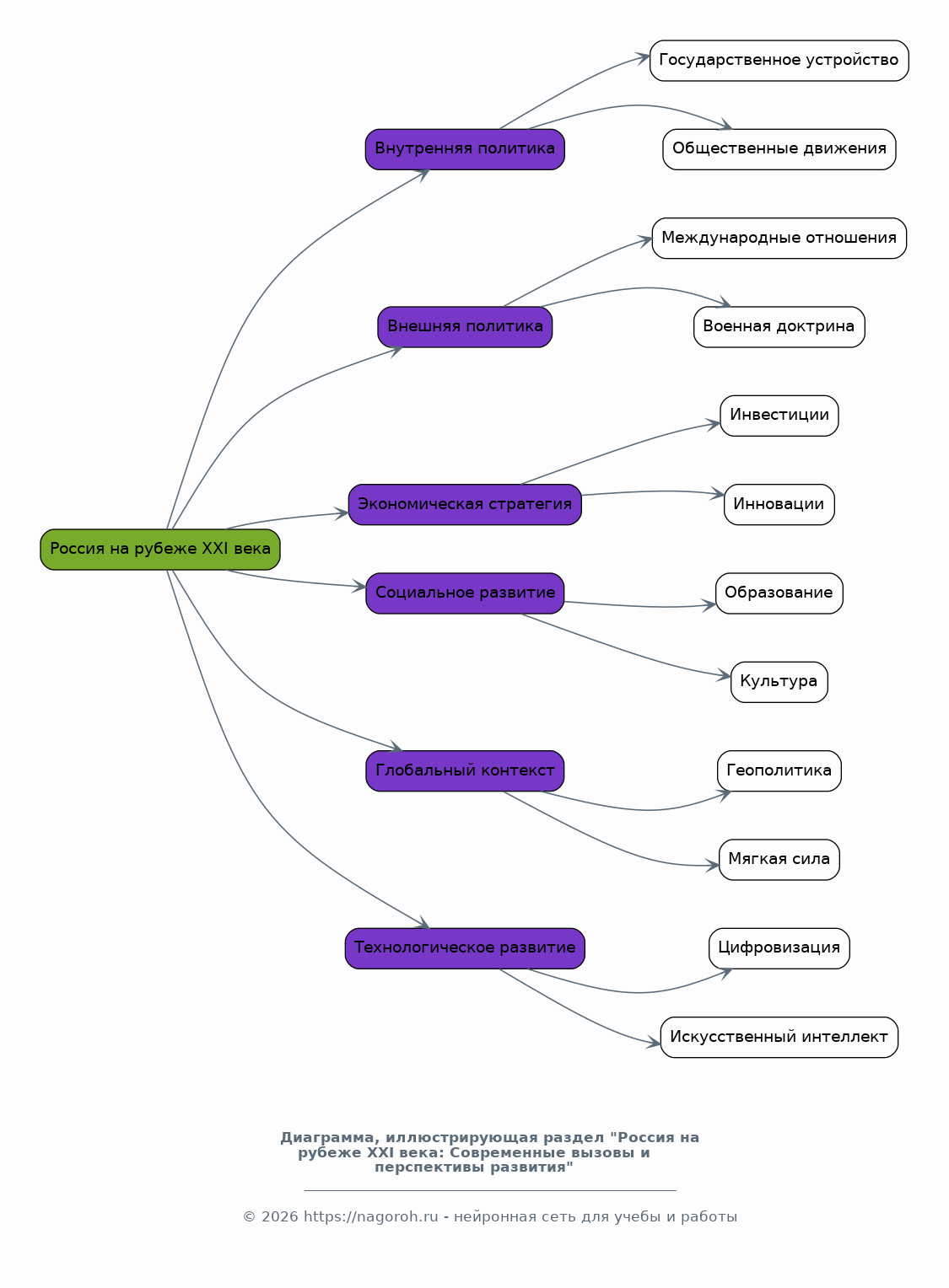
Россия на рубеже XXI века: Современные вызовы и перспективы развития

Содержимое раздела

Рассматриваются современные вызовы и перспективы развития России в начале XXI века. Анализируются текущие политические, экономические и социальные проблемы. Оцениваются факторы, влияющие на международное положение России. Особое внимание уделяется изучению вопросов внутренней политики, внешней политики и экономической стратегии. Рассматриваются современные тенденции в развитии российского общества, включая вопросы идентичности, культуры и образования. Оценивается роль России в глобальном контексте и ее перспективы на будущее, учитывая историческое наследие и текущие вызовы. Анализируются ключевые факторы, влияющие на устойчивое развитие страны и вызовы, связанные с технологическими изменениями.

Список литературы

Содержимое раздела

Список использованной литературы включает в себя перечень всех источников, использованных при написании работы. Здесь указываются книги, статьи из научных журналов, архивные материалы, интернет-ресурсы и другие материалы, цитируемые или использованные в исследовании. Организация списка литературы основывается на определенном стиле цитирования (например, APA, MLA, Chicago), который обеспечивает единообразие и позволяет читателям легко находить указанные источники. Список должен быть составлен в соответствии с требованиями к научным работам, включая точное указание авторства, названия работы, издательства, года издания и страниц (для статей).

Получи Такой Проект

До 90% уникальность
Готовый файл Word
15-30 страниц
Список источников по ГОСТ
Оформление по ГОСТ
Таблицы и схемы
Презентация

Создать Проект на любую тему за 5 минут

Создать

#6212665