Нейросеть

Исторический анализ эволюции транспортных систем в России: от древности до современности

Нейросеть для проекта Гарантия уникальности Строго по ГОСТу Высочайшее качество Поддержка 24/7

Данный исследовательский проект представляет собой комплексное изучение истории развития транспортной инфраструктуры в России, начиная с древних времен и заканчивая современным периодом. В рамках данного исследования будет рассмотрена эволюция различных видов транспорта, включая сухопутный (гужевой, железнодорожный, автомобильный), водный и воздушный транспорт, а также их взаимодействие и влияние на социально-экономическое развитие страны. Проект нацелен на выявление ключевых этапов, технологических инноваций и социально-политических факторов, определявших развитие транспортной системы России. Будут проанализированы влияние транспортной инфраструктуры на формирование торговых путей, освоение территорий, развитие промышленности и городов. Исследование включает анализ исторических документов, статистических данных, картографических материалов и научных публикаций для получения всестороннего представления об эволюции транспортной системы России. Особое внимание будет уделено влиянию транспортных изменений на повседневную жизнь населения, экономику и обороноспособность страны. Будут рассмотрены ключевые фигуры и организации, внесшие значительный вклад в развитие транспортной отрасли. В заключение, будет дан всесторонний анализ текущего состояния транспортной системы России, рассмотрены основные вызовы и перспективы ее дальнейшего развития.

Идея:

Изучить эволюцию транспортных систем в России, выявляя ключевые этапы, технологические инновации и влияние на различные сферы жизни.

Продукт:

Представить исторический обзор развития транспортных систем в России в виде научного труда, доступного для понимания школьниками и студентами.

Проблема:

Отсутствие комплексного обзора истории развития транспорта в России, сочетающего в себе доступность изложения и научную глубину.

Актуальность:

Изучение истории транспорта позволяет лучше понимать современные транспортные проблемы и перспективы развития, а также демонстрирует взаимосвязь технических инноваций и социального прогресса.

Цель:

Создать систематизированное и понятное для школьников и студентов изложение истории транспортных систем России.

Целевая аудитория:

Проект ориентирован на школьников старших классов и студентов, интересующихся историей, географией и техникой.

Задачи:

  • Сбор и анализ исторических данных о развитии различных видов транспорта.
  • Изучение влияния транспортной инфраструктуры на социально-экономическое развитие России.
  • Представление результатов исследования в форме, доступной для целевой аудитории.

Ресурсы:

Для реализации проекта потребуются доступ к историческим архивам, библиотечным фондам, а также современным информационным ресурсам.

Роли в проекте:

Организует работу над проектом, координирует деятельность исследовательской группы, обеспечивает соблюдение сроков, отвечает за общую концепцию и структуру работы, контролирует качество подготовленных материалов, а также осуществляет связь с экспертами и консультантами. Руководитель также отвечает за финальную редакцию и подготовку проекта к публикации.

Занимается сбором и анализом информации, изучает исторические источники, готовит обзоры и аналитические материалы по отдельным темам, участвует в обсуждении результатов исследования, а также подготавливает черновики текста для разделов проекта. Исследователь проводит поиск и систематизацию данных, формулирует выводы и предложения на основе проанализированной информации, а также следит за актуальностью данных.

Отвечает за литературную обработку текста, проверку его на соответствие стилю и требованиям, а также за устранение логических и стилистических ошибок. Редактор также занимается подготовкой графических материалов, проверкой цитирования и оформлением сносок в соответствии с академическими стандартами. Редактор помогает улучшить структуру текста и делает его понятным для целевой аудитории.

Наименование образовательного учреждения

Проект

на тему

Исторический анализ эволюции транспортных систем в России: от древности до современности

Выполнил: ФИО

Руководитель: ФИО

Содержание

  • Введение 1
  • Развитие сухопутного транспорта в России: гужевые дороги и железнодорожный транспорт 2
  • Водный транспорт: от речных судов до морских портов 3
  • Воздушный транспорт в России: от первых полетов до современных авиалиний 4
  • Транспорт в период войн и революций: влияние на развитие транспортной инфраструктуры 5
  • Транспорт и экономическое развитие России: основные этапы и тенденции 6
  • Современное состояние транспортной системы России: вызовы и перспективы 7
  • Государственное регулирование и транспортная политика в России 8
  • Влияние транспорта на окружающую среду и устойчивое развитие 9
  • Заключение 10
  • Список литературы 11

Введение

Содержимое раздела

В разделе 'Введение' будет представлена общая характеристика темы исследования, обоснование актуальности изучения истории транспорта в России, сформулированы цели и задачи проекта. Будет раскрыта структура работы и указаны используемые методы исследования. Этот раздел будет содержать обзор основных аспектов, которые будут рассматриваться в работе, а также объяснение значимости исследования для понимания исторического развития страны. Будет четко обозначена методология исследования, включая используемые источники и подходы к анализу данных.

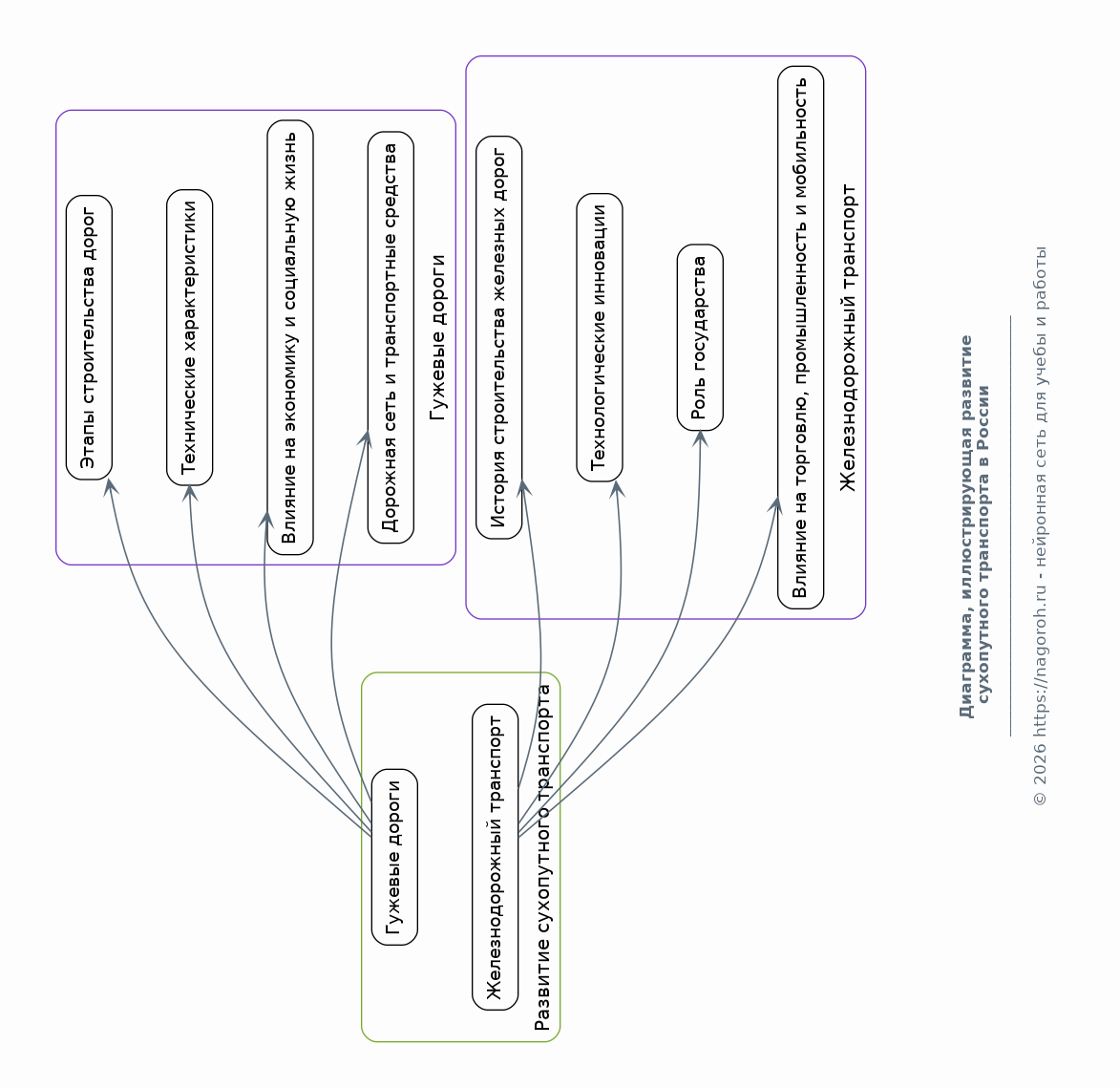
Развитие сухопутного транспорта в России: гужевые дороги и железнодорожный транспорт

Содержимое раздела

Этот раздел будет посвящен истории развития сухопутного транспорта в России, начиная с примитивных гужевых дорог и заканчивая появлением и развитием железнодорожного транспорта. Будут рассмотрены основные этапы строительства дорог, их технические характеристики и влияние на экономику и социальную жизнь. Подробно будет проанализирована история строительства железных дорог, включая ключевые проекты, технологические инновации и роль государства в развитии железнодорожной сети. Будет уделено внимание влиянию этих изменений на торговлю, промышленность и мобильность населения. Будут рассмотрены роль выдающихся инженеров и предпринимателей в развитии транспортных магистралей.

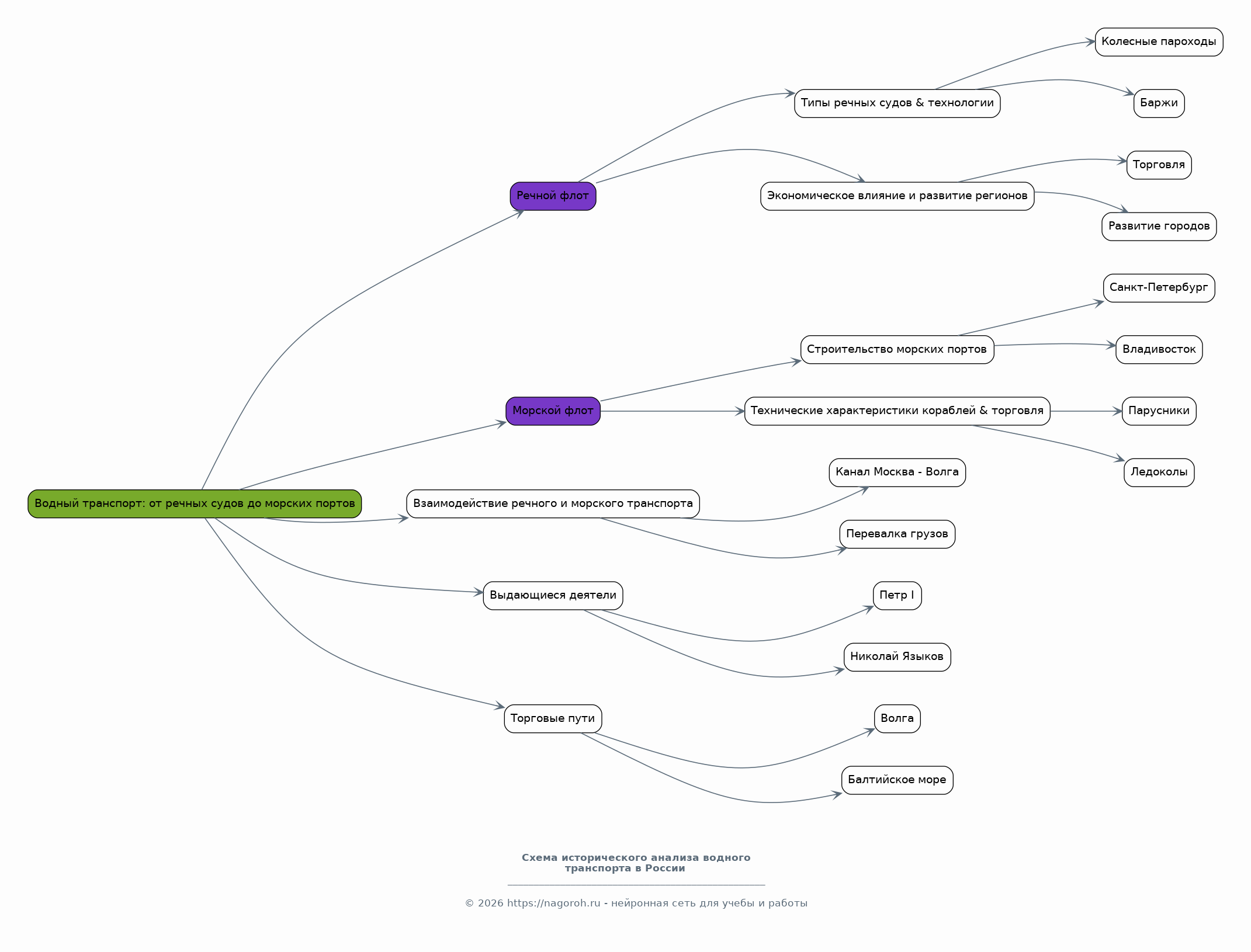
Водный транспорт: от речных судов до морских портов

Содержимое раздела

Раздел посвящен истории водного транспорта в России. Будет рассмотрено развитие речного флота, включая различные типы судов и используемые технологии, как это влияло на экономику и развитие регионов. Также будет проанализировано строительство морских портов и развитие морского флота, включая основные этапы, технические характеристики кораблей и их роль в торговле и освоении новых территорий. Будет изучено взаимодействие речного и морского транспорта, а также вклад выдающихся деятелей в развитие этого вида транспорта. Будет рассмотрена роль водных путей в формировании торговых связей.

Воздушный транспорт в России: от первых полетов до современных авиалиний

Содержимое раздела

Этот раздел посвящен истории развития воздушного транспорта в России. Будет рассмотрен период от первых полетов и разработки летательных аппаратов до становления гражданской авиации и создания современных авиалиний. Внимание будет уделено технологическим инновациям, таким как создание самолетов и вертолетов, а также их влиянию на экономику, оборону и социальную сферу. Рассмотрены роль государственных программ поддержки авиастроения и развития авиационной инфраструктуры, а также факторы, способствовавшие расширению маршрутной сети и увеличению пассажиропотока. Будет уделено внимание роли выдающихся авиаконструкторов и пилотов.

Транспорт в период войн и революций: влияние на развитие транспортной инфраструктуры

Содержимое раздела

Этот раздел анализирует роль транспорта в период войн и революций в России. Будет рассмотрено влияние военных действий на транспортную инфраструктуру, включая разрушения и перестройки, а также мобилизацию транспорта для нужд армии. Анализ будет включать изучение использования транспорта в логистике, снабжении и эвакуации, а также влияние этих факторов на ход военных действий. Будут изучены изменения в организации и управлении транспортной системой в военное время, а также роль транспорта в послевоенном восстановлении. Особое внимание будет уделено изменениям в технологиях и инфраструктуре, связанных с военными действиями.

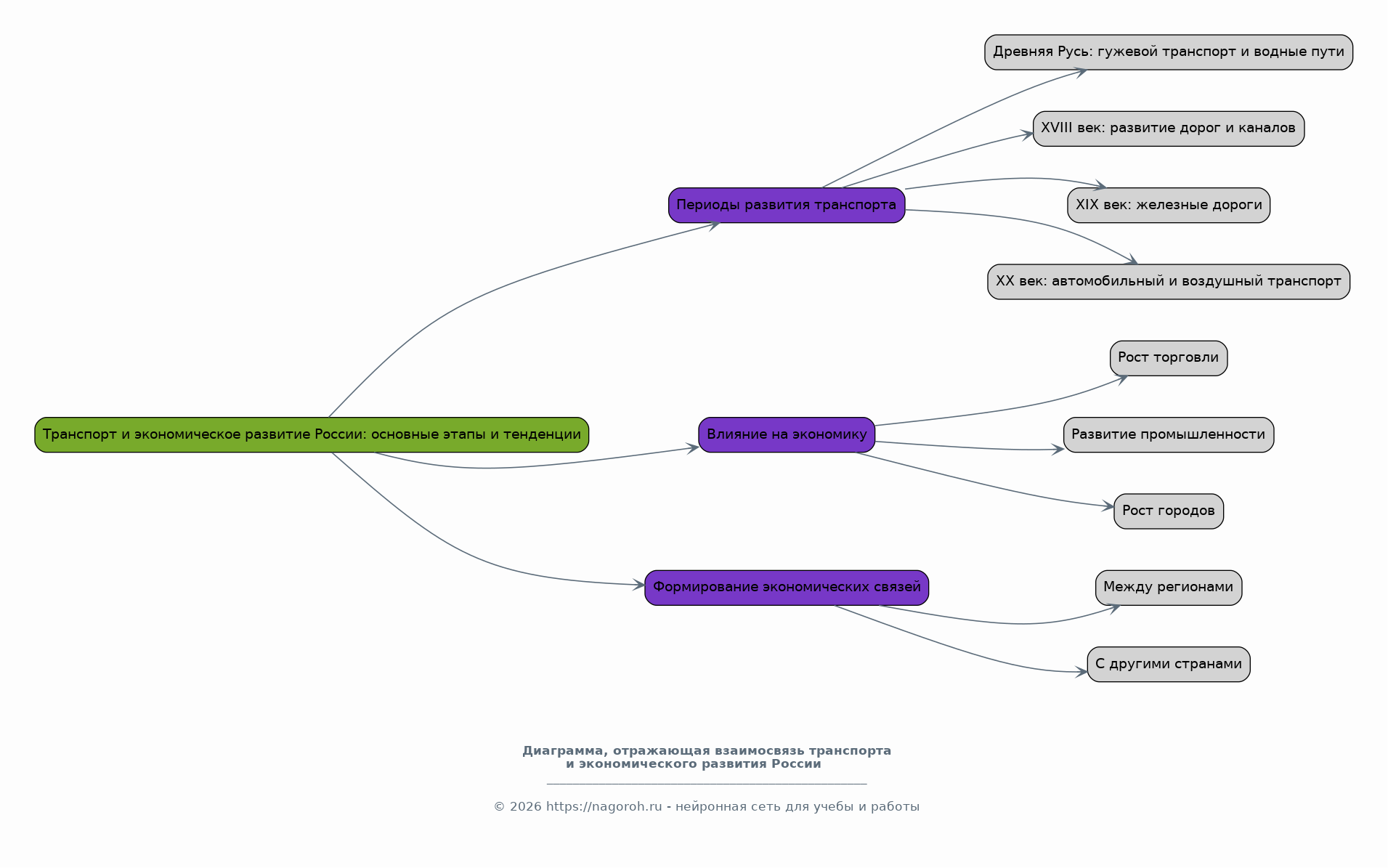
Транспорт и экономическое развитие России: основные этапы и тенденции

Содержимое раздела

В этом разделе будет рассмотрена взаимосвязь между развитием транспорта и экономическим развитием России. Будет проанализировано, как развитие транспортной инфраструктуры влияло на рост торговли, промышленности и рост городов на разных исторических этапах. Будут изучены ключевые периоды, когда транспортные проекты оказывали значительное влияние на экономику, а также рассмотрены факторы, способствовавшие развитию отдельных видов транспорта. Будет рассмотрено, как транспорт влиял на формирование экономических связей между регионами и с другими странами. Будут проанализированы основные тенденции в развитии транспорта на различных исторических этапах.

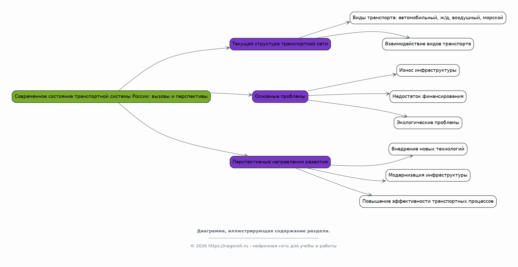
Современное состояние транспортной системы России: вызовы и перспективы

Содержимое раздела

Этот раздел посвящен анализу современного состояния транспортной системы России, вызовам и перспективам ее развития. Будет рассмотрена текущая структура транспортной сети, включая различные виды транспорта (автомобильный, железнодорожный, воздушный и морской), а также их взаимодействие. Будут проанализированы основные проблемы, с которыми сталкивается транспортная система, такие как износ инфраструктуры, недостаток финансирования и экологические проблемы. Будут рассмотрены перспективные направления развития, включая внедрение новых технологий, модернизацию инфраструктуры и повышение эффективности транспортных процессов.

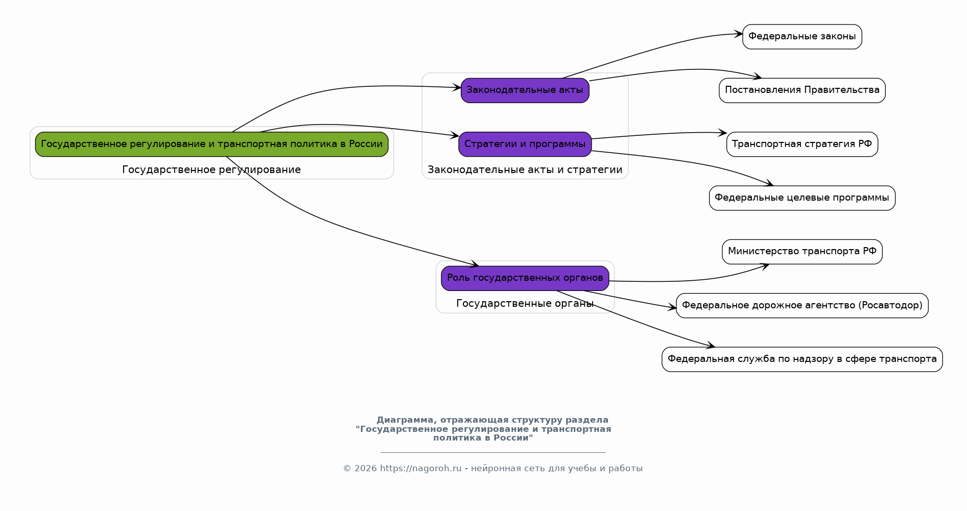
Государственное регулирование и транспортная политика в России

Содержимое раздела

В этом разделе будет рассмотрена роль государства в регулировании и формировании транспортной политики в России на различных исторических этапах. Будут проанализированы основные законодательные акты, стратегии и программы, направленные на развитие транспортной инфраструктуры. Будет изучено влияние государственной политики на развитие различных видов транспорта, включая финансирование, регулирование тарифов, безопасность перевозок и экологические аспекты. Будут рассмотрены роль различных государственных органов и организаций в управлении транспортной отраслью, а также механизмы взаимодействия между государством и частным сектором в развитии транспортной инфраструктуры.

Влияние транспорта на окружающую среду и устойчивое развитие

Содержимое раздела

Раздел посвящен влиянию транспорта на окружающую среду и принципам устойчивого развития. Будет проанализировано воздействие различных видов транспорта на загрязнение воздуха, изменение климата, использование природных ресурсов и другие экологические проблемы. Будут рассмотрены пути минимизации негативного воздействия транспорта на окружающую среду, включая внедрение экологически чистых видов транспорта, снижение выбросов парниковых газов, энергоэффективность и рациональное использование ресурсов. Будет уделено внимание роли инновационных технологий в создании устойчивой транспортной системы, а также важности экологического образования и повышения осведомленности населения.

Заключение

Содержимое раздела

В заключении будут подведены итоги исследования, сформулированы основные выводы, полученные в ходе анализа. Будет обобщена информация о ключевых этапах развития транспортной системы России, выявлены основные тенденции и факторы, повлиявшие на ее формирование. Будет дана оценка современного состояния транспортной системы и перспективы ее дальнейшего развития. Подчеркнута роль транспорта в экономическом и социальном развитии страны, а также его влияние на окружающую среду. Будут сформулированы рекомендации по дальнейшим исследованиям и практическим действиям, направленным на улучшение транспортной системы.

Список литературы

Содержимое раздела

Раздел 'Список литературы' содержит перечень использованных в работе источников, включая научные статьи, монографии, архивные документы, статистические данные и интернет-ресурсы. Список будет составлен в соответствии с требованиями к оформлению библиографии, принятыми в академической среде, обеспечивая полную и точную информацию о каждом источнике. Источники будут систематизированы по категориям (например, книги, статьи, архивные документы) или по алфавиту, для удобства поиска и использования. Каждый элемент списка будет содержать всю необходимую информацию для идентификации источника, включая авторов, название, издательство, год публикации и, при необходимости, DOI или URL.

Получи Такой Проект

До 90% уникальность
Готовый файл Word
15-30 страниц
Список источников по ГОСТ
Оформление по ГОСТ
Таблицы и схемы
Презентация

Создать Проект на любую тему за 5 минут

Создать

#5434377