Нейросеть

Исторический обзор открытия и освоения Северного морского пути

Нейросеть для проекта Гарантия уникальности Строго по ГОСТу Высочайшее качество Поддержка 24/7

Проект посвящен исследованию истории открытия Северного морского пути – важного морского маршрута, соединяющего европейскую и азиатскую части России. Работа охватывает период от первых географических открытий и экспедиций, направленных на поиск пути в Индию и Китай, до современных достижений в области ледокольного флота и навигации. В проекте будет рассмотрена роль крупнейших исследователей и мореплавателей, политические и экономические факторы, повлиявшие на развитие Северного морского пути, а также современные перспективы его использования. Особое внимание будет уделено технологическим аспектам освоения Арктики, таким как строительство ледоколов, разработка навигационных систем и изучение гидрометеорологических условий. Проект представляет интерес для изучения истории освоения Арктики, географии, экономики и транспортной инфраструктуры России.

Идея:

Исследовать историю открытия Северного морского пути, выявив основные этапы и ключевые фигуры, внесшие вклад в его освоение. Проанализировать значение этого маршрута для российской экономики и геополитики в исторической перспективе.

Продукт:

Результатом проекта станет исследовательская работа, содержащая подробный анализ истории открытия и освоения Северного морского пути, а также оценку его перспектив развития. Работа может быть представлена в виде реферата, доклада или презентации, пригодной для использования в образовательных целях.

Проблема:

Недостаточная осведомленность о богатой истории открытия и освоения Северного морского пути, особенно среди молодежи. Отсутствие комплексного исследования, объединяющего исторические, географические и экономические аспекты изучения этого важного морского маршрута.

Актуальность:

Северный морской путь приобретает все большее значение для российской экономики и геополитики в условиях изменения климата и освоения Арктики. Изучение его истории необходимо для понимания современных вызовов и перспектив развития этого региона.

Цель:

Систематизировать и обобщить знания об истории открытия и освоения Северного морского пути, выявить ключевые этапы и факторы, повлиявшие на его развитие. Оценить роль Северного морского пути в контексте современной российской экономики и геополитики.

Целевая аудитория:

Учащиеся старших классов общеобразовательных школ, студенты гуманитарных и технических направлений, интересующиеся историей географических открытий, экономикой и транспортной инфраструктурой России. Проект будет полезен для подготовки к экзаменам и написания исследовательских работ.

Задачи:

  • Провести анализ исторических источников и литературы по теме открытия Северного морского пути.
  • Определить основные этапы освоения Северного морского пути и ключевые фигуры, внесшие вклад в его развитие.
  • Рассмотреть политические и экономические факторы, повлиявшие на развитие Северного морского пути.
  • Оценить современное состояние и перспективы развития Северного морского пути.
  • Подготовить исследовательскую работу, систематизирующую полученные результаты.

Ресурсы:

Доступ к историческим архивам, научным библиотекам, электронным базам данных, специализированной литературе по истории географических открытий, экономике и транспортной инфраструктуре Арктики, картографическим материалам.

Роли в проекте:

Проводит анализ исторических источников, литературы и данных, необходимых для выполнения проекта. Собирает и систематизирует информацию, формулирует выводы и заключения.

Обеспечивает историческую достоверность и контекстуализацию представленных материалов. Проверяет источники и интерпретации, предоставляет консультации по вопросам истории.

Отвечает за визуальное представление географических данных, создание карт и схем, иллюстрирующих маршруты и этапы освоения Северного морского пути. Обеспечивает точность и наглядность картографических материалов.

Осуществляет проверку текста на грамотность, стилистическую выдержанность и соответствие требованиям к оформлению научной работы. Обеспечивает логичность и связность изложения материала.

Наименование образовательного учреждения

Проект

на тему

Исторический обзор открытия и освоения Северного морского пути

Выполнил: ФИО

Руководитель: ФИО

Содержание

  • Введение 1
  • Географические предпосылки открытия Северного морского пути 2
  • Первые экспедиции и поиски морского пути в XVI-XVII веках 3
  • Великие русские арктические экспедиции XVIII века 4
  • Развитие Северного морского пути в XIX - начале XX века 5
  • Советский период освоения Северного морского пути (1917-1991 гг.) 6
  • Современное состояние и перспективы Северного морского пути 7
  • Технологические аспекты освоения Северного морского пути 8
  • Экологические проблемы Северного морского пути 9
  • Заключение 10
  • Список литературы 11

Введение

Содержимое раздела

В данном разделе будет представлена актуальность выбранной темы, ее историческая и современная значимость. Обосновывается выбор темы исследования, определяются цели и задачи проекта, обозначается объект и предмет исследования. Кратко рассматривается историография вопроса, выявляются основные подходы к изучению истории Северного морского пути. Описывается структура работы и методологические основы исследования.

Географические предпосылки открытия Северного морского пути

Содержимое раздела

В этом разделе анализируются географические особенности Арктического региона, которые способствовали поиску морского пути между Европой и Азией. Рассматривается строение Северного Ледовитого океана, климатические условия, ледовая обстановка и их влияние на навигацию. Описывается карта Арктики и ее эволюция в результате географических открытий.

Первые экспедиции и поиски морского пути в XVI-XVII веках

Содержимое раздела

Данный раздел посвящен анализу первых попыток найти морской путь в Индию и Китай через Арктику. Рассматриваются экспедиции английских, голландских и русских мореплавателей, их цели, маршруты и результаты. Анализируются причины неудач первых экспедиций и их влияние на дальнейшие поиски.

Великие русские арктические экспедиции XVIII века

Содержимое раздела

В этом разделе рассматриваются крупные русские арктические экспедиции XVIII века, организованные для исследования и картографирования Северного морского пути. Анализируются экспедиции Витуса Беринга, Дмитрия Лаптева и других исследователей, их вклад в изучение Арктики и открытие новых земель. Рассматриваются научные результаты и географические открытия, сделанные в ходе этих экспедиций.

Развитие Северного морского пути в XIX - начале XX века

Содержимое раздела

Данный раздел посвящен развитию Северного морского пути в XIX - начале XX века, включая исследования Юрия Лисянского, Александра Сидорова и других исследователей. Рассматриваются перспективы использования морского пути для торговли и освоения ресурсов Арктики. Анализируются трудности, связанные с навигацией в ледовых условиях.

Советский период освоения Северного морского пути (1917-1991 гг.)

Содержимое раздела

В этом разделе рассматривается история освоения Северного морского пути в советский период, включая строительство ледокольного флота, организацию регулярного судоходства и проведение научных исследований. Анализируется роль Северного морского пути в экономике СССР и его значение для освоения Арктики. Рассматриваются достижения и проблемы советского арктического флота.

Современное состояние и перспективы Северного морского пути

Содержимое раздела

Данный раздел посвящен анализу современного состояния Северного морского пути, включая инфраструктуру, транспортные потоки и экологические проблемы. Рассматриваются перспективы развития морского пути в условиях изменения климата и увеличения интереса к Арктике. Анализируются экономические и геополитические аспекты развития Северного морского пути.

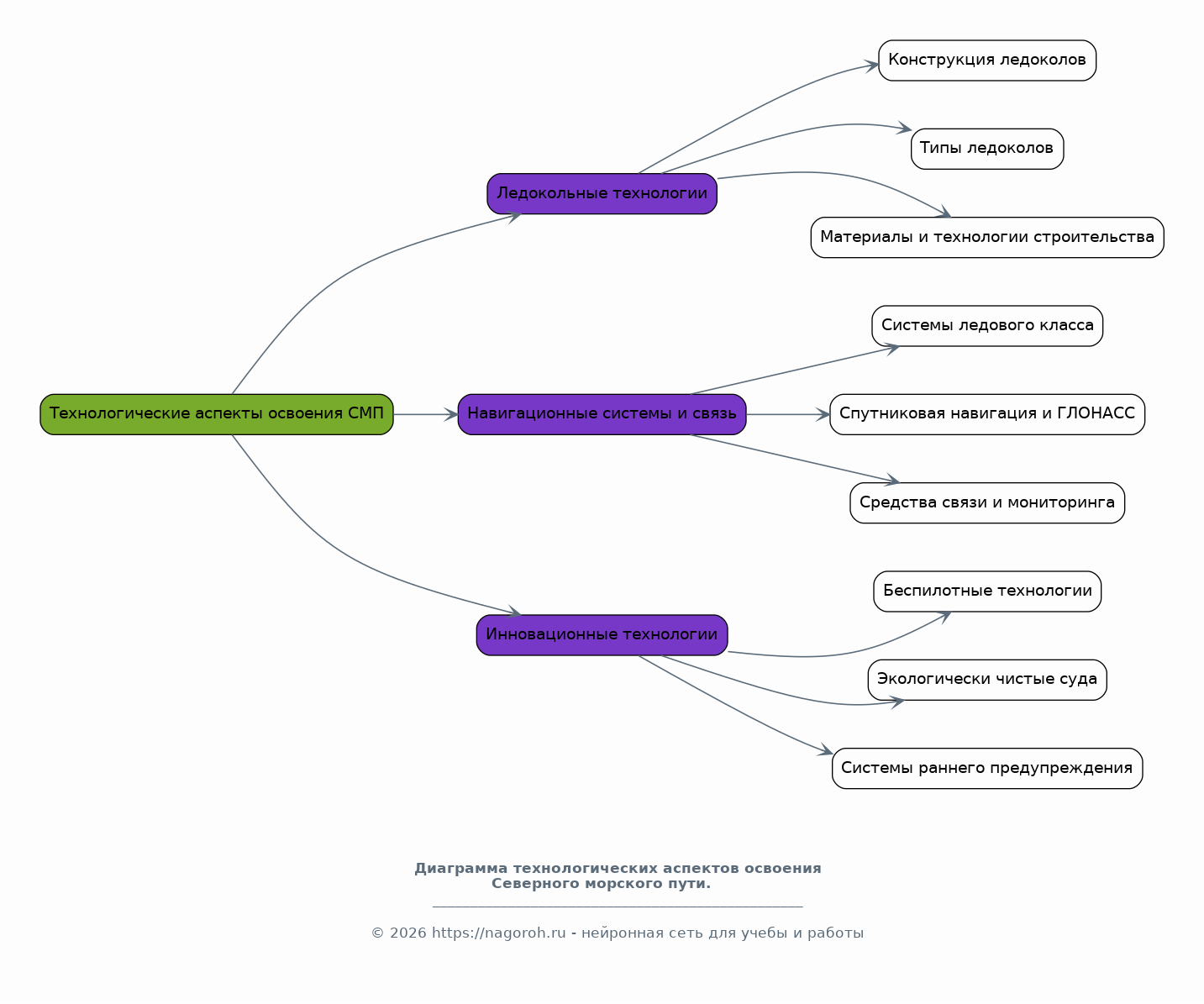
Технологические аспекты освоения Северного морского пути

Содержимое раздела

В этом разделе рассматриваются технологические решения, применяемые для обеспечения безопасного и эффективного судоходства по Северному морскому пути. Анализируются конструкции ледоколов, навигационные системы, средства связи и другие технологии, используемые в Арктике. Рассматриваются инновационные технологии, направленные на снижение рисков и повышение экологической безопасности.

Экологические проблемы Северного морского пути

Содержимое раздела

В данном разделе рассматриваются экологические проблемы, связанные с судоходством по Северному морскому пути. Анализируются риски загрязнения окружающей среды, воздействия на морскую фауну и флору, а также изменения климата и таяния ледников. Рассматриваются меры по снижению негативного воздействия на окружающую среду.

Заключение

Содержимое раздела

В данном разделе подводятся итоги исследовательской работы, формулируются основные выводы и заключения. Оценивается вклад Северного морского пути в развитие России и мира. Определяются перспективы дальнейших исследований в области истории и освоения Арктики.

Список литературы

Содержимое раздела

В данном разделе приводится полный список использованных источников и литературы, включая монографии, научные статьи, архивные материалы и интернет-ресурсы. Список литературы оформляется в соответствии с требованиями ГОСТ.

Получи Такой Проект

До 90% уникальность
Готовый файл Word
15-30 страниц
Список источников по ГОСТ
Оформление по ГОСТ
Таблицы и схемы
Презентация

Создать Проект на любую тему за 5 минут

Создать

#5436121