Нейросеть

История Автомобиля: Эволюция Транспорта от Древности до Современности

Нейросеть для проекта Гарантия уникальности Строго по ГОСТу Высочайшее качество Поддержка 24/7

Данный исследовательский проект посвящен всестороннему изучению истории развития автомобилестроения, начиная с его зарождения и до современных инноваций. Проект охватывает ключевые этапы эволюции автомобиля, рассматривая технологические, экономические и социальные факторы, оказавшие влияние на формирование современного автомобильного рынка. В рамках исследования будет проанализировано влияние различных эпох и технических прорывов на конструкцию, функциональность и дизайн автомобилей. Особое внимание уделяется анализу ключевых изобретений и инноваций, определивших развитие автомобильной индустрии, включая двигатели внутреннего сгорания, электрические двигатели, системы автоматического управления и другие передовые технологии. Будет рассмотрено влияние автомобилестроения на культуру, экономику и окружающую среду, а также проанализированы перспективы развития автомобильной промышленности в будущем, включая вопросы устойчивости и новых транспортных решений. Проект предполагает использование широкого спектра источников, включая научные статьи, исторические документы, технические обзоры и данные статистических исследований, для обеспечения всестороннего и объективного анализа.

Идея:

Проект направлен на изучение истории автомобиля как одного из важнейших изобретений человечества. Он позволит проследить эволюцию автомобилестроения, выявить ключевые этапы его развития и оценить вклад в развитие общества.

Продукт:

Результатом проекта станет аналитический отчет, содержащий детальное описание истории автомобилей, их технических характеристик, эволюции дизайна и влияния на различные сферы жизни. Также будет разработана презентация, иллюстрирующая основные этапы развития автомобилестроения и демонстрирующая перспективы его дальнейшего развития.

Проблема:

Существует недостаток обобщенной информации об истории развития автомобилестроения, особенно с учетом современных технологических достижений. Необходим комплексный анализ, позволяющий систематизировать знания об эволюции автомобилей и оценить их влияние на различные аспекты человеческой деятельности.

Актуальность:

Изучение истории автомобилей актуально в современном мире, поскольку автомобили продолжают играть ключевую роль в экономике, транспорте и повседневной жизни. Понимание истории развития автомобилестроения способствует формированию более глубокого представления о технологическом прогрессе и его влиянии на общество.

Цель:

Целью данного проекта является проведение всестороннего исследования истории развития автомобилей, начиная с момента их появления и до настоящего времени. Кроме того, целью является анализ ключевых этапов эволюции автомобилестроения, его влияния на общество и перспектив дальнейшего развития.

Целевая аудитория:

Данный проект предназначен для школьников и студентов, интересующихся историей техники, автомобилестроением и техническим прогрессом. Проект будет полезен для расширения кругозора и понимания роли автомобилей в современном мире, а также может служить основой для дальнейших исследовательских работ.

Задачи:

  • Сбор и систематизация информации об истории развития автомобилей.
  • Анализ технических характеристик и эволюции конструкций различных моделей автомобилей.
  • Исследование влияния автомобилестроения на экономику, культуру и экологию.
  • Разработка презентации с визуализацией основных этапов развития автомобилестроения.
  • Написание аналитического отчета с выводами и рекомендациями.

Ресурсы:

Для реализации проекта потребуются доступ к специализированным научным библиотекам, онлайн-ресурсам, историческим документам, технической литературе, а также программное обеспечение для обработки данных и создания презентаций.

Роли в проекте:

Осуществляет поиск, сбор и анализ информации по истории автомобилей из различных источников, включая научные статьи, исторические документы и технические обзоры. Разрабатывает структуру исследования, формулирует исследовательские вопросы и обобщает полученные данные для подготовки аналитического отчета. Также исследователь отвечает за написание разделов проекта и подготовку презентации, иллюстрирующей основные этапы развития автомобилестроения. Он также критически оценивает найденные материалы, выявляя их достоинства и недостатки, и обеспечивает достоверность представленной информации.

Осуществляет детальный анализ собранных данных, выявляя ключевые тенденции и закономерности в развитии автомобилестроения. Проводит сравнительный анализ различных моделей автомобилей, их технических характеристик и эволюции дизайна. Аналитик также оценивает влияние автомобилестроения на экономику, культуру и экологию, используя статистические данные и научные исследования. Он отвечает за подготовку выводов и рекомендаций, основанных на результатах анализа, и формулирует обоснованные заключения, подтверждающие или опровергающие поставленные исследовательские вопросы.

Отвечает за визуальное оформление презентации, иллюстрирующей основные этапы развития автомобилестроения. Подбирает изображения, графики и диаграммы, обеспечивающие наглядное представление информации. Дизайнер также разрабатывает макет презентации, обеспечивая ее информативность и привлекательность для аудитории. Он учитывает эстетические аспекты, соблюдает принципы визуальной коммуникации и адаптирует дизайн к потребностям целевой аудитории, чтобы информация была понятна и легко воспринимаема.

Наименование образовательного учреждения

Проект

на тему

История Автомобиля: Эволюция Транспорта от Древности до Современности

Выполнил: ФИО

Руководитель: ФИО

Содержание

  • Введение 1
  • Зарождение автомобилестроения: первые шаги и изобретения 2
  • Развитие автомобильных технологий: от паровых двигателей к современным моторам 3
  • Эволюция дизайна и стиля автомобилей: от функциональности к эстетике 4
  • Автомобиль и общество: влияние на экономику, культуру и образ жизни 5
  • Автоспорт: гонки как двигатель прогресса в автомобилестроении 6
  • Электрификация и современные тенденции в автомобилестроении 7
  • Перспективы развития автомобилестроения: инновации и вызовы 8
  • Заключение 9
  • Список литературы 10

Введение

Содержимое раздела

Этот раздел представляет собой вступительную часть исследования, в которой формулируется актуальность темы, определяется предмет и объект исследования, а также обозначаются цели и задачи проекта. Введение также предоставляет краткий обзор истории автомобилестроения, подчеркивая его значимость для современной цивилизации. Здесь будет рассмотрен вклад автомобилей в развитие транспорта, экономики и культуры. Кроме того, будет обозначен подход к исследованию, указаны методы и источники, которые будут использованы для достижения поставленных целей. Также введение содержит структуру работы и краткое описание каждого раздела, что позволяет читателю получить общее представление о содержании исследования и его ключевых аспектах. Завершается раздел обоснованием значимости выбранной темы и ожидаемыми результатами исследования.

Зарождение автомобилестроения: первые шаги и изобретения

Содержимое раздела

В данном разделе рассматривается период возникновения автомобилестроения, начиная с первых попыток создания самодвижущихся экипажей и заканчивая появлением первых коммерчески успешных автомобилей. Будут проанализированы ключевые изобретения и технологические достижения, такие как создание двигателя внутреннего сгорания, разработка различных типов трансмиссий и систем управления. Рассматриваются вклад отдельных изобретателей и компаний в развитие автомобильной промышленности, а также условия, способствовавшие появлению первых автомобилей. Раздел охватывает социальные и экономические факторы, повлиявшие на развитие автомобилестроения в этот период, включая рост промышленности, урбанизацию и изменение образа жизни людей. Особое внимание уделяется первым моделям автомобилей, их техническим характеристикам и особенностям дизайна, а также влиянию этих моделей на дальнейшее развитие отрасли.

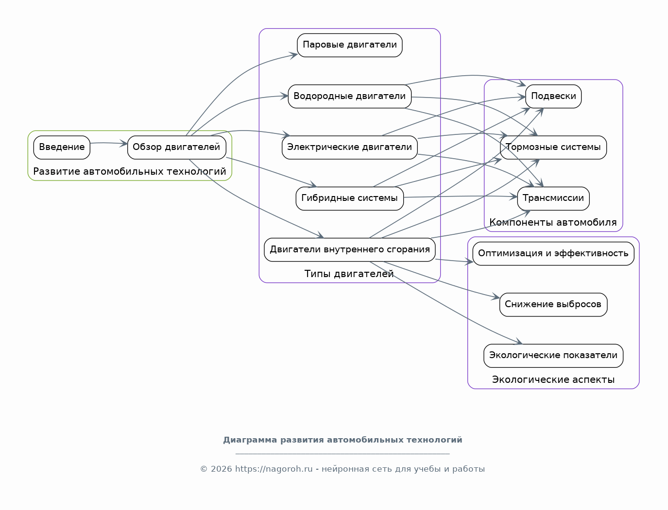
Развитие автомобильных технологий: от паровых двигателей к современным моторам

Содержимое раздела

Раздел посвящен эволюции автомобильных технологий, начиная с паровых двигателей и заканчивая современными типами двигателей. Будет проведен анализ различных технологий, применявшихся в автомобилестроении, включая двигатели внутреннего сгорания, электрические двигатели, гибридные системы и современные разработки в области водородных двигателей. Особое внимание уделяется оптимизации и повышению эффективности двигателей, снижению выбросов вредных веществ и улучшению экологических показателей. В разделе будет рассмотрена история развития трансмиссий, подвесок, тормозных систем и других важных компонентов автомобиля. Оценивается вклад ведущих инженеров и компаний в разработку новых технологий, а также рассматриваются перспективы дальнейшего развития автомобильных технологий, включая внедрение более экологичных и эффективных решений.

Эволюция дизайна и стиля автомобилей: от функциональности к эстетике

Содержимое раздела

В данном разделе рассматривается эволюция дизайна и стиля автомобильных кузовов, начиная с первых моделей и заканчивая современными тенденциями. Будет проанализировано влияние различных стилей и направлений в искусстве и дизайне на внешний вид автомобилей, таких как ар-деко, модернизм и минимализм. Рассматривается взаимосвязь между функциональностью, эргономикой и эстетикой в дизайне автомобилей, а также роль материалов и технологий в формировании облика автомобилей. Раздел охватывает историю различных дизайнерских школ и студий, внесших вклад в развитие автомобильного дизайна. Особое внимание уделяется ключевым моделям, определившим направления развития дизайна автомобилей, и анализу современных трендов, таких как аэродинамика, экологичность и персонализация.

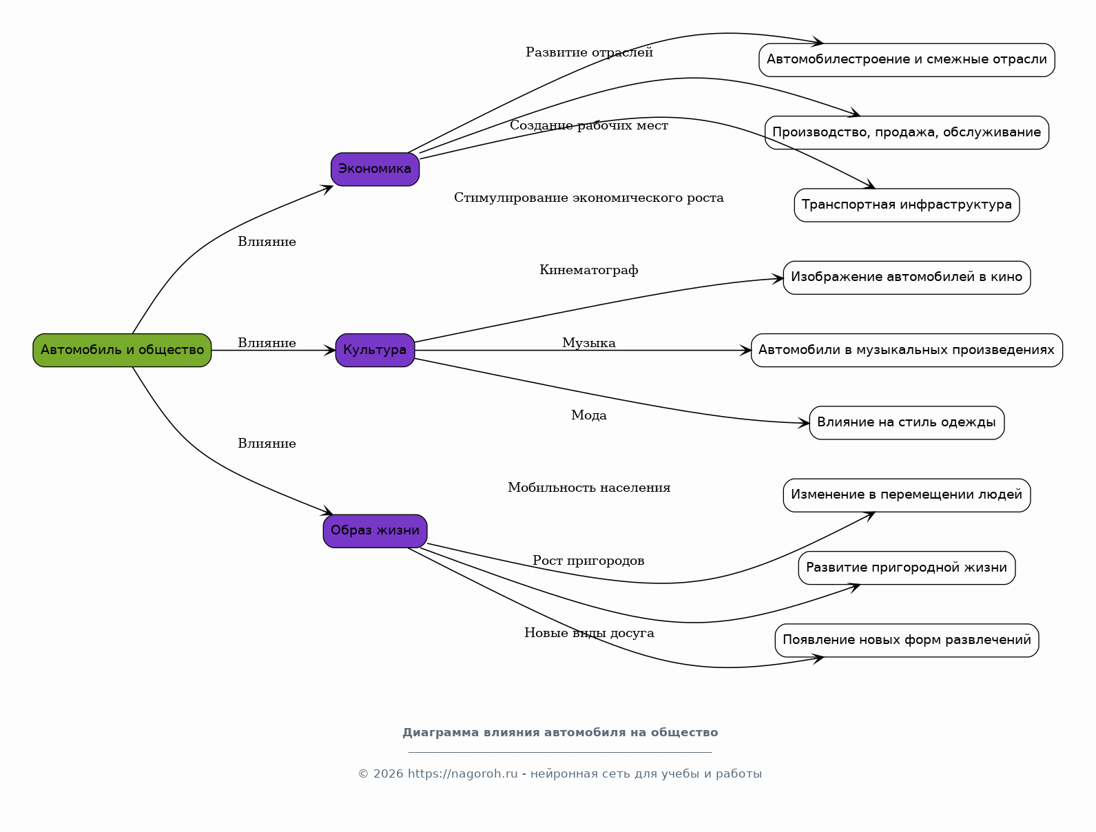
Автомобиль и общество: влияние на экономику, культуру и образ жизни

Содержимое раздела

Раздел посвящен анализу влияния автомобиля на различные аспекты жизни общества, включая экономику, культуру и образ жизни людей. Будет рассмотрено влияние автомобилестроения на развитие транспортных сетей, градостроительство и инфраструктуру. Анализируется роль автомобиля в формировании новых отраслей промышленности, создании рабочих мест и стимулировании экономического роста. Особое внимание уделяется влиянию автомобиля на культуру, включая кинематограф, музыку, моду и образ жизни. Рассматриваются социальные последствия распространения автомобилей, такие как изменение мобильности населения, рост пригородов и появление новых видов досуга. Исследуется эволюция этики вождения транспортного средства, взаимоотношения между людьми и транспортом, а также роль автомобиля в формировании ценностей и идентичности.

Автоспорт: гонки как двигатель прогресса в автомобилестроении

Содержимое раздела

В этой части исследовательского проекта рассматривается роль автоспорта как катализатора технологического прогресса в автомобилестроении. Будет проанализировано, каким образом гонки, такие как Формула-1, NASCAR и другие, стимулировали разработку передовых технологий и технических решений, которые впоследствии находили применение в серийных автомобилях. Рассматривается влияние автоспорта на развитие двигателей, аэродинамики, материалов и систем управления. Особое внимание уделяется истории знаковых гоночных команд и гонщиков, их вкладу в развитие автомобильной индустрии. Анализируется роль автоспорта в формировании имиджа брендов, продвижении инноваций и привлечении внимания к новым технологиям. Раздел завершается оценкой значения автоспорта для современного автомобилестроения и его перспектив развития.

Электрификация и современные тенденции в автомобилестроении

Содержимое раздела

В данном разделе рассматривается влияние электрификации на современное автомобилестроение. Будет проведен анализ истории развития электрических автомобилей, начиная с первых прототипов и заканчивая современными электромобилями. Рассматриваются различные типы электрических двигателей, аккумуляторов и систем зарядки, а также их преимущества и недостатки. Особое внимание уделяется анализу рынка электромобилей, включая объемы продаж, географическое распределение и основные тренды. Рассматривается роль государственных программ стимулирования развития электромобилей, а также влияние электрификации на окружающую среду. Раздел охватывает современные тенденции в автомобилестроении, такие как автономные транспортные средства, подключенные автомобили и новые бизнес-модели, связанные с автомобильной индустрией.

Перспективы развития автомобилестроения: инновации и вызовы

Содержимое раздела

Раздел посвящен анализу перспектив развития автомобилестроения, включая инновации и вызовы, с которыми столкнется отрасль в ближайшем будущем. Будут рассмотрены новые технологии, такие как автономное вождение, искусственный интеллект, интернет вещей и новые материалы. Оценивается влияние этих технологий на рынок автомобилей и на жизнь людей. Обсуждаются вопросы устойчивого развития, экологичности и снижения негативного воздействия автомобилей на окружающую среду. Рассматриваются вызовы, связанные с изменением климата, истощением ресурсов и растущим населением планеты. Анализируются различные сценарии будущего автомобилестроения, включая развитие новых видов транспорта, таких как гиперлуп и летающие автомобили. Раздел завершается прогнозом основных трендов и направлений развития автомобильной индустрии.

Заключение

Содержимое раздела

Заключительный раздел представляет собой обобщение основных выводов и результатов исследования. Здесь будет представлен краткий обзор ключевых этапов развития автомобилестроения, рассмотренных в работе. Обозначается вклад автомобилей в развитие общества, экономики и культуры. Подводятся итоги анализа современных тенденций в автомобилестроении и перспектив его дальнейшего развития. В заключении также будут сформулированы рекомендации для дальнейших исследований и предложены возможные направления развития автомобильной отрасли. Раздел содержит оценку значимости проведенного исследования, его вклада в понимание истории автомобилестроения и перспектив его развития, а также подчеркивается важность изучения темы для школьников и студентов.

Список литературы

Содержимое раздела

В этом разделе представлены все источники, использованные в ходе исследования, включая научные статьи, монографии, исторические документы, технические обзоры и данные из онлайн-ресурсов. Список литературы оформлен в соответствии с требованиями к академическим работам, обеспечивая полноту и точность библиографических данных. Раздел включает в себя как русскоязычные, так и зарубежные источники, что обеспечивает всесторонний охват темы исследования. Также будут указаны ссылки на использованные интернет-ресурсы, научные базы данных и другие источники информации. Задача этого раздела - обеспечить возможность для проверки и дальнейшего изучения использованных источников, а также подтвердить достоверность данных и выводов, представленных в исследовательской работе.

Получи Такой Проект

До 90% уникальность
Готовый файл Word
15-30 страниц
Список источников по ГОСТ
Оформление по ГОСТ
Таблицы и схемы
Презентация

Создать Проект на любую тему за 5 минут

Создать

#5587073