Нейросеть

История физической культуры и спорта в России: эволюция, достижения и современное состояние

Нейросеть для проекта Гарантия уникальности Строго по ГОСТу Высочайшее качество Поддержка 24/7

Данный исследовательский проект посвящен всестороннему анализу истории физической культуры и спорта в России, начиная с древних времен и заканчивая современным периодом. В рамках работы будет рассмотрена эволюция спортивных дисциплин, изменение форм организации спортивных мероприятий, влияние социокультурных факторов на развитие спорта, а также роль выдающихся спортсменов и тренеров в формировании спортивных достижений России. Особое внимание будет уделено анализу законодательной базы, регулирующей спортивную деятельность, а также международным связям и участию российских спортсменов в мировых соревнованиях. Проект предполагает использование широкого спектра источников, включая архивные материалы, научные публикации, статистические данные и интервью с экспертами в области спорта. Целью исследования является создание целостной картины исторического развития физической культуры и спорта в России, выявление основных тенденций и закономерностей, а также оценка их влияния на современное состояние российского спорта. Результаты исследования могут быть полезны для преподавателей, студентов, исследователей и всех интересующихся историей спорта.

Идея:

Исследовать динамику развития физической культуры и спорта в России, выявляя ключевые этапы, достижения и вызовы в разные исторические периоды. Проанализировать вклад выдающихся личностей и общественных институтов в формирование спортивной идентичности страны.

Продукт:

Представить комплексный анализ истории физической культуры и спорта в России в виде научной статьи. Предоставить систематизированный обзор основных событий, тенденций и достижений.

Проблема:

Отсутствует систематизированный анализ истории физической культуры и спорта в России, учитывающий все исторические периоды и социокультурные факторы. Недостаточно исследованы взаимосвязи между развитием спорта и общими процессами в обществе.

Актуальность:

Исследование истории физической культуры и спорта в России имеет высокую актуальность, поскольку спорт является важной частью национальной культуры и оказывает значительное влияние на здоровье и развитие общества. Понимание исторических корней и эволюции спорта позволяет лучше осознать его современное состояние и перспективы.

Цель:

Разработать подробный обзор истории физической культуры и спорта в России, выявляя основные факторы, влияющие на её развитие. Систематизировать данные для понимания эволюции спортивных дисциплин и их значения.

Целевая аудитория:

Исследование предназначено для студентов, преподавателей и исследователей, специализирующихся в области физической культуры, истории, социологии и смежных дисциплин. Также работа будет полезна для широкой аудитории, интересующейся историей российского спорта.

Задачи:

  • Сбор и анализ исторических данных, включая архивные документы, научные публикации и статистические отчеты.
  • Изучение социокультурных факторов, влияющих на развитие физической культуры и спорта в России.
  • Анализ роли выдающихся спортсменов, тренеров и спортивных организаций.
  • Выявление основных тенденций и закономерностей в развитии российского спорта.
  • Оценка современного состояния и перспектив развития физической культуры и спорта в России.

Ресурсы:

Для реализации проекта потребуются доступ к библиотечным фондам, архивам, базам данных, а также возможности для проведения интервью с экспертами в области спорта.

Роли в проекте:

Организует и координирует работу над проектом, отвечает за соблюдение сроков и качества исследования. Осуществляет общее руководство, контролирует этапы исследования, обеспечивает взаимодействие между участниками проекта, отвечает за подготовку финального отчета и презентацию результатов исследования. Руководитель также отвечает за формирование плана исследования, распределение задач между участниками, организацию рабочих встреч и консультаций, а также за решение проблем, возникающих в процессе работы.

Занимается сбором, обработкой и анализом данных, необходимых для исследования. Проводит анализ исторических источников, статистических данных, научных публикаций, интервью. Отвечает за выявление трендов и закономерностей, а также за подготовку аналитических отчетов и разделов исследования. Аналитик отвечает за проверку и интерпретацию данных, составление таблиц и графиков, а также за участие в формировании выводов исследования.

Отвечает за подготовку и редактирование текстовых материалов проекта, включая научные статьи, презентации и отчеты. Обеспечивает соответствие текста требованиям научной стилистики, проверяет орфографию, пунктуацию, грамматику, логику изложения и правильность цитирования. Осуществляет поддержку в структурировании данных проекта, формировании списков литературы и оформлении результатов исследования в соответствии с установленными стандартами.

Отвечает за визуальное оформление материалов проекта, включая создание графиков, диаграмм, иллюстраций и презентаций. Разрабатывает дизайн, обеспечивающий наглядность и привлекательность результатов исследования. Осуществляет подготовку презентационных материалов, участвует в разработке инфографики и других визуальных элементов, обеспечивающих понятное представление данных.

Наименование образовательного учреждения

Проект

на тему

История физической культуры и спорта в России: эволюция, достижения и современное состояние

Выполнил: ФИО

Руководитель: ФИО

Содержание

  • Введение 1
  • Древние истоки физической культуры и спорта на территории России 2
  • Физическая культура и спорт в Российской империи: от Петровских реформ до начала XX века 3
  • Физическая культура и спорт в советский период: достижения и вызовы 4
  • Физическая культура и спорт в современной России: трансформация и новые тенденции 5
  • Олимпийское движение и Россия 6
  • Роль спорта в формировании национальной идентичности и патриотизма 7
  • Современные проблемы и вызовы в развитии физической культуры и спорта в России 8
  • Заключение 9
  • Список литературы 10

Введение

Содержимое раздела

Введение в тему исследования, обоснование актуальности и значимости изучения истории физической культуры и спорта в России. Определение целей и задач исследования, описание методологии и источников информации. Краткий обзор структуры работы, определение ключевых понятий и терминов, используемых в исследовании. Формулировка гипотезы исследования, описание ожидаемых результатов и практической значимости работы. Указание на структуру работы и ожидаемые результаты с раскрытием основных аспектов, которые будут рассмотрены в последующих главах.

Древние истоки физической культуры и спорта на территории России

Содержимое раздела

Рассмотрение развития физической культуры и спорта на территории России в дописьменную эпоху и в период Древней Руси. Анализ археологических данных, этнографических материалов и фольклора, отражающих физическую активность, игры и состязания. Определение роли физической подготовки в жизни древних славян, ее связи с охотой, военным делом и религиозными обрядами. Изучение влияния климатических условий, географических особенностей и социальных факторов на формирование физической культуры. Выявление общих черт и различий в развитии физической культуры в различных регионах России.

Физическая культура и спорт в Российской империи: от Петровских реформ до начала XX века

Содержимое раздела

Анализ развития физической культуры и спорта в период Российской империи, начиная с реформ Петра I. Изучение влияния европейских образцов и традиций на формирование спортивной культуры. Рассмотрение развития военных гимнастических обществ, спортивных клубов и первых спортивных соревнований. Анализ роли государства, церкви и общественных организаций в развитии физического воспитания и спорта. Исследование развития различных видов спорта, таких как гимнастика, фехтование, конный спорт, футбол и другие. Выявление социальных и культурных факторов определяющих развитие спорта.

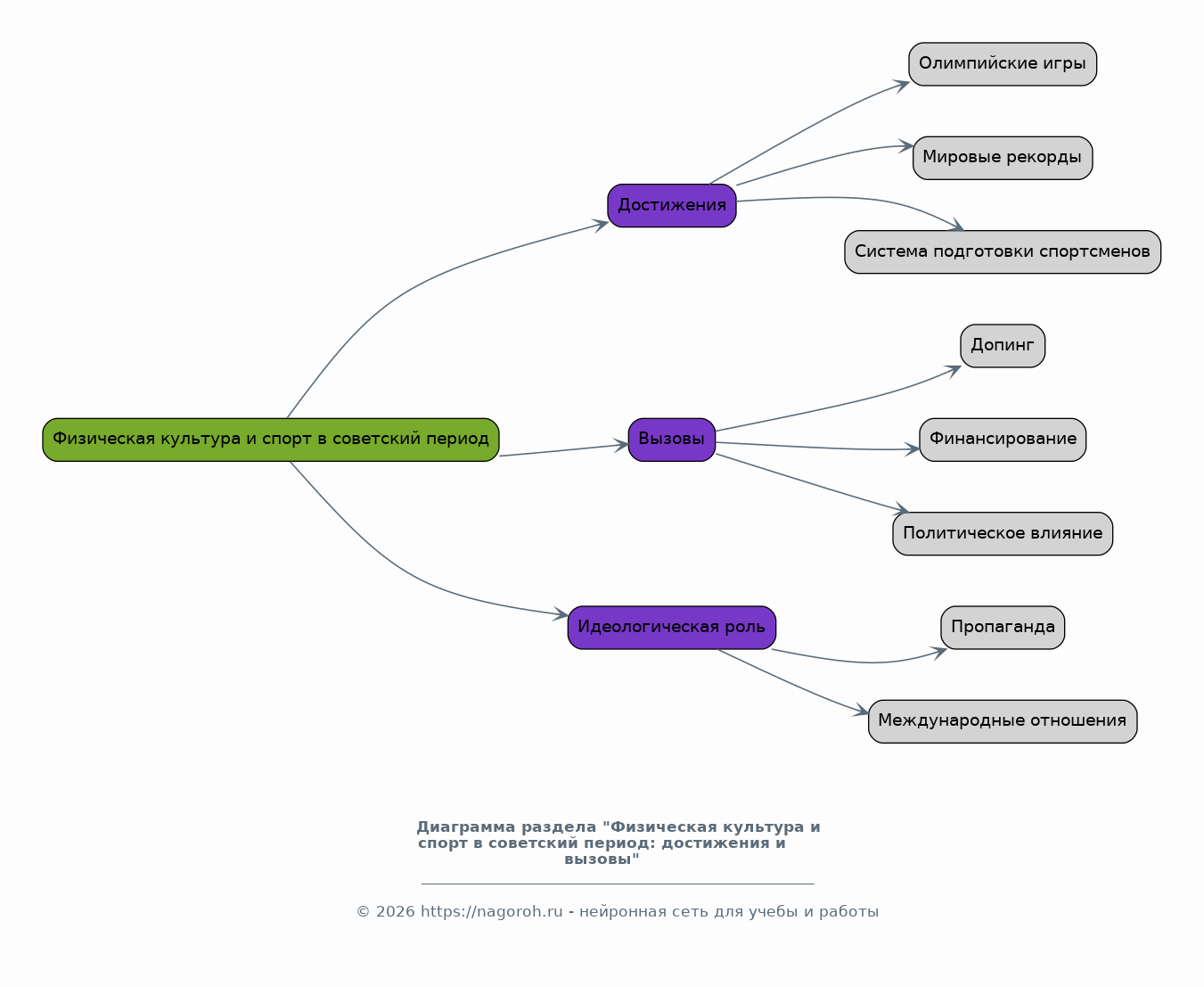
Физическая культура и спорт в советский период: достижения и вызовы

Содержимое раздела

Анализ развития физической культуры и спорта в Советском Союзе, начиная с 1917 года. Изучение идеологической роли спорта как инструмента пропаганды и политической демонстрации. Рассмотрение создания системы физического воспитания и подготовки спортсменов, включая спортивные школы, клубы и соревнования. Анализ достижений советских спортсменов на международных соревнованиях, Олимпийских играх и чемпионатах мира. Изучение факторов, влияющих на спортивные достижения, включая финансирование, подготовку кадров, допинг и политику.

Физическая культура и спорт в современной России: трансформация и новые тенденции

Содержимое раздела

Рассмотрение развития физической культуры и спорта в современной России после распада Советского Союза. Анализ изменений в системе финансирования, управления и организации спорта. Изучение влияния рыночных отношений, коммерциализации и глобализации на развитие спорта. Рассмотрение новых видов спорта, спортивных дисциплин и современных технологий в спорте. Анализ участия российских спортсменов в международных соревнованиях, включая Олимпийские игры, чемпионаты мира и другие. Изучение роли спорта в формировании национальной идентичности и престижа страны.

Олимпийское движение и Россия

Содержимое раздела

Подробный анализ участия России (и ее предшественников) в Олимпийском движении. Рассмотрение исторических аспектов, от первых участий до современных успехов и вызовов. Оценка роли российских спортсменов и спортивных организаций в олимпийском движении. Анализ политических и экономических факторов, влияющих на участие России в Олимпийских играх. Изучение влияния Олимпийских игр на развитие спорта в России и на международные отношения. Рассмотрение этических аспектов, таких как допинг и коррупция в контексте Олимпийского движения.

Роль спорта в формировании национальной идентичности и патриотизма

Содержимое раздела

Изучение влияния спорта на формирование чувства национальной идентичности и патриотизма в России. Рассмотрение роли спортивных достижений в укреплении национальной гордости и единства. Анализ использования спорта как инструмента патриотического воспитания и пропаганды. Изучение взаимосвязи между спортом, культурой и политикой в контексте формирования национальной идентичности. Исследование исторических прецедентов, когда спорт служил для укрепления международных связей. Оценка современного значения спорта в контексте общественной жизни.

Современные проблемы и вызовы в развитии физической культуры и спорта в России

Содержимое раздела

Анализ текущих проблем и вызовов, стоящих перед развитием физической культуры и спорта в России. Рассмотрение вопросов финансирования, управления и организации спортивной деятельности, включая вопросы подготовки спортивного резерва. Анализ проблем, связанных с допингом, коррупцией и этикой в спорте. Изучение влияния международных санкций и политической обстановки на российский спорт. Исследование современных тенденций в развитии спорта, включая популяризацию здорового образа жизни, развитие массового спорта и внедрение инновационных технологий в спорт. Оценка перспектив развития.

Заключение

Содержимое раздела

Обобщение основных результатов исследования, формулировка главных выводов. Краткое изложение основных этапов эволюции физической культуры и спорта в России. Оценка достижений и вызовов, стоящих перед российским спортом. Анализ перспектив развития физической культуры и спорта в России. Подчеркивание значения исторического опыта для понимания современного состояния российского спорта. Обозначение вклада исследования в научное знание и его практической значимости. Предложение рекомендаций.

Список литературы

Содержимое раздела

Перечень использованных источников, включая научные статьи, монографии, архивные материалы, статистические данные и другие источники информации. Соблюдение правил оформления библиографических данных в соответствии с общепринятыми стандартами. Систематизация источников по категориям (книги, статьи, архивные материалы и т.д.). Указание всех использованных источников для обеспечения достоверности и прозрачности исследования. Включение в список литературы только тех источников, которые были непосредственно использованы при написании работы. Проверка полноты и корректности библиографических описаний.

Получи Такой Проект

До 90% уникальность
Готовый файл Word
15-30 страниц
Список источников по ГОСТ
Оформление по ГОСТ
Таблицы и схемы
Презентация

Создать Проект на любую тему за 5 минут

Создать

#5482466