Нейросеть

История и Эволюция Самбо: Традиции, Техники и Современное Развитие

Нейросеть для проекта Гарантия уникальности Строго по ГОСТу Высочайшее качество Поддержка 24/7

Данный исследовательский проект посвящен всестороннему анализу истории и эволюции самбо, начиная от его зарождения и формирования в начале XX века и заканчивая современным состоянием и перспективами развития. В работе будет рассмотрена генеалогия самбо, включающая влияние различных видов единоборств, таких как дзюдо, борьба и национальные виды борьбы народов СССР. Особое внимание уделено формированию нормативной базы, разработке техник и тактик, а также роли самбо в подготовке военнослужащих и правоохранительных органов. Проект предполагает изучение основных этапов становления самбо, включая периоды его признания и популяризации, участие в международных соревнованиях и включение в программу Олимпийских игр. Будут исследованы различные школы и направления самбо, их вклад в развитие этого вида спорта и единоборства. Также будет проведен анализ современного состояния самбо, включая актуальные тенденции, проблемы и вызовы, с которыми сталкивается этот вид спорта, а также перспективы его дальнейшего развития на мировой арене.

Идея:

Проект направлен на комплексное исследование истории и развития самбо как уникальной системы единоборств, сочетающей элементы различных борцовских стилей и национальных традиций. Цель работы — выявить ключевые этапы, факторы и тенденции, повлиявшие на становление и эволюцию самбо, а также оценить его значение в современном спорте и обществе.

Продукт:

Результатом работы станет детальное исследование, содержащее исторический обзор, анализ техники и тактики самбо, а также оценку его современного состояния и перспектив развития. Продукт будет представлен в виде научной статьи, содержащей результаты исследования, выводы и рекомендации для дальнейшего развития самбо.

Проблема:

Существует недостаточная изученность истории самбо, особенно в контексте его влияния на формирование других видов единоборств и значение для развития физической культуры и спорта в целом. Актуальной проблемой является недостаточность информации о роли самбо в подготовке специалистов силовых структур и его влиянии на национальную безопасность.

Актуальность:

Актуальность данного исследования обусловлена необходимостью систематизации и обобщения данных об истории и развитии самбо, а также его роли в современном спортивном мире. Изучение данной темы способствует пониманию значимости самбо для формирования физической культуры, патриотического воспитания и подготовки кадров для силовых структур.

Цель:

Целью проекта является проведение комплексного анализа истории и эволюции самбо, от его зарождения до современности, выявление основных этапов развития, технических особенностей и роли в современном спортивном мире. Также целью является оценка значения самбо в подготовке спортсменов, военнослужащих и сотрудников правоохранительных органов.

Целевая аудитория:

Данный проект предназначен для студентов, изучающих физическую культуру и спорт, тренеров и спортсменов, интересующихся историей единоборств, а также для широкой аудитории, интересующейся вопросами спорта и физической подготовки. Результаты исследования могут быть полезны для преподавателей, специалистов в области физического воспитания и спортсменов.

Задачи:

  • Изучение и анализ исторических документов и публикаций, посвященных истории самбо.
  • Исследование влияния различных видов единоборств на формирование техник и тактик самбо.
  • Анализ нормативной базы и правил соревнований по самбо на разных этапах развития.
  • Оценка роли самбо в подготовке военнослужащих и сотрудников правоохранительных органов.
  • Анализ современного состояния самбо, актуальных тенденций и перспектив развития.

Ресурсы:

Для реализации проекта необходимы доступ к научной литературе, архивным материалам, интервью с экспертами и специалистами в области самбо, а также доступ к онлайн-ресурсам и базам данных.

Роли в проекте:

Отвечает за общее руководство исследованием, координацию работы команды, разработку плана исследования, организацию сбора и анализа данных, написание финального отчета и представление результатов. Руководитель обеспечивает соответствие проекта поставленным целям и задачам, контролирует соблюдение сроков и качество выполнения работы.

Осуществляет сбор, обработку и анализ данных, полученных в ходе исследования, используя различные методы: анализ исторических документов, сравнительный анализ техник, статистический анализ результатов соревнований. Аналитик отвечает за подготовку таблиц, графиков и других иллюстративных материалов, а также за интерпретацию полученных данных.

Проводит углубленное изучение отдельных аспектов истории и развития самбо, таких как формирование техник, влияние различных школ, участие в международных соревнованиях. Исследователь отвечает за сбор информации из различных источников, ее систематизацию и подготовку аналитических обзоров и отчетов по соответствующим разделам исследования.

Отвечает за редактирование текста научной статьи, проверку соответствия требованиям академического стиля, удаление стилистических ошибок, обеспечение логичности и последовательности изложения материала. Редактор также занимается оформлением библиографии и подготовкой финальной версии работы к публикации или представлению.

Наименование образовательного учреждения

Проект

на тему

История и Эволюция Самбо: Традиции, Техники и Современное Развитие

Выполнил: ФИО

Руководитель: ФИО

Содержание

  • Введение 1
  • Исторические корни и предпосылки возникновения самбо 2
  • Техника и тактика самбо: эволюция и особенности 3
  • Роль самбо в подготовке военнослужащих и сотрудников правоохранительных органов 4
  • Самбо в международных соревнованиях: история участия и достижения 5
  • Современное состояние и перспективы развития самбо 6
  • Методика преподавания самбо: от новичков до профессионалов 7
  • Влияние самбо на формирование личности и общественное значение 8
  • Практическое применение самбо в самозащите и личной безопасности 9
  • Заключение 10
  • Список литературы 11

Введение

Содержимое раздела

Введение в тему исследования должно определить актуальность темы, раскрыть ее значение и сформулировать цели и задачи исследования. Необходимо обозначить методологическую основу исследования, включая используемые методы анализа и источники информации. Также введение должно содержать краткий обзор структуры работы, описывая основные разделы и их содержание. Важно сформулировать гипотезы исследования и указать ожидаемые результаты, обеспечивая четкое понимание цели и направленности всей работы.

Исторические корни и предпосылки возникновения самбо

Содержимое раздела

Этот раздел должен детально рассматривать исторические корни самбо, анализируя предпосылки его возникновения и формирования в начале XX века. Важно изучить влияние различных видов единоборств, таких как дзюдо, борьба и национальные виды борьбы различных народов, на создание самбо. Необходимо проанализировать политический и социальный контекст, способствовавший развитию этого вида спорта. Особое внимание следует уделить ключевым фигурам, внесшим вклад в создание самбо, а также ранним этапам его институционализации и формированию нормативной базы.

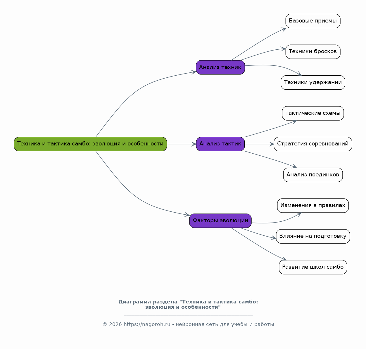
Техника и тактика самбо: эволюция и особенности

Содержимое раздела

В данном разделе необходимо подробно изучить развитие техники и тактики самбо, проанализировав основные приемы, принципы и тактические схемы, используемые в различных школах и направлениях этого единоборства. Следует рассмотреть эволюцию техник, включая изменения в правилах соревнований и требованиях к подготовке спортсменов. Важно выявить характерные особенности самбо, отличающие его от других видов борьбы, а также проанализировать основные факторы, влияющие на эффективность техник и тактик, включая физическую подготовку, психологическую устойчивость и тактическое мышление.

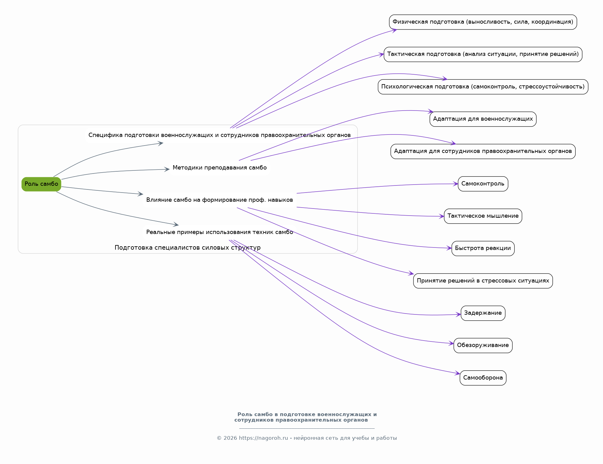
Роль самбо в подготовке военнослужащих и сотрудников правоохранительных органов

Содержимое раздела

Этот раздел посвящен изучению роли самбо в подготовке специалистов силовых структур. Необходимо проанализировать специфику подготовки военнослужащих и сотрудников правоохранительных органов, используя элементы самбо. Важно рассмотреть методики преподавания самбо, адаптированные для различных профессиональных задач. Следует проанализировать влияние самбо на формирование профессиональных навыков, таких как самоконтроль, тактическое мышление, быстрота реакции и умение принимать решения в стрессовых ситуациях. Рассмотреть реальные примеры использования техник самбо в служебной деятельности.

Самбо в международных соревнованиях: история участия и достижения

Содержимое раздела

Данный раздел посвящен анализу истории участия самбо в международных соревнованиях, включая чемпионаты мира, Европы и другие крупные турниры. Необходимо изучить этапы развития международных соревнований по самбо, проанализировать изменения в правилах и регламентах, а также проследить динамику развития этого вида спорта. Важно оценить достижения советских и российских самбистов на мировой арене, выделить наиболее ярких представителей и проанализировать факторы, повлиявшие на их успех. Также следует рассмотреть перспективы развития самбо в международных спортивных организациях.

Современное состояние и перспективы развития самбо

Содержимое раздела

Этот раздел посвящен анализу современного состояния самбо, включая его популярность, развитие в различных странах, подготовку спортсменов и тренеров. Необходимо осветить современные тенденции, включая интеграцию новых методик тренировок и использование информационных технологий в подготовке спортсменов. Важно оценить перспективы развития самбо как в качестве спортивной дисциплины, так и в контексте его применения в различных сферах. Следует также рассмотреть проблемы, с которыми сталкивается самбо, и предложить возможные пути их решения, направленные на повышение его популярности и конкурентоспособности.

Методика преподавания самбо: от новичков до профессионалов

Содержимое раздела

Данный раздел посвящен методам и подходам к преподаванию самбо на различных уровнях подготовки, от начинающих до профессиональных спортсменов. Необходимо рассмотреть основные принципы обучения, включая постепенность, систематичность и учет индивидуальных особенностей обучаемых. Важно изучить различные методики, применяемые для развития физической подготовки, техники и тактики самбо, а также методы психологической подготовки. Следует уделить внимание организации тренировочного процесса, включая планирование, контроль и оценку результатов, а также особенностям тренировок для различных возрастных групп и уровней подготовки.

Влияние самбо на формирование личности и общественное значение

Содержимое раздела

Этот раздел рассматривает влияние самбо на формирование личности, развитие морально-волевых качеств и социализацию. Необходимо проанализировать воспитательную роль самбо, включая формирование таких качеств, как дисциплина, уважение к противнику, самоконтроль. Следует рассмотреть примеры, где самбо способствовало формированию лидерских качеств и активной гражданской позиции. Важно проанализировать вклад самбо в укрепление здоровья, физического развития и воспитание подрастающего поколения. Рассмотреть роль самбо как фактора повышения уровня физической подготовленности населения.

Практическое применение самбо в самозащите и личной безопасности

Содержимое раздела

В данном разделе рассматривается практическое применение техник самбо в ситуациях самозащиты и личной безопасности. Необходимо изучить основные принципы самозащиты, включая тактику поведения в конфликтных ситуациях и способы уклонения от нападения. Следует проанализировать наиболее эффективные приемы самбо, применяемые для нейтрализации нападающего, а также учитывать возможные правовые аспекты самозащиты. Важно подчеркнуть важность соблюдения принципа соразмерности силы и необходимости постоянной тренировки навыков самозащиты для повышения личной безопасности.

Заключение

Содержимое раздела

В заключении обобщаются основные результаты исследования, формулируются выводы, подтверждающие или опровергающие поставленные гипотезы. Необходимо подчеркнуть значимость полученных результатов для развития самбо, спортивной науки и практики. Следует обозначить перспективы дальнейших исследований, указав направления, требующие дополнительного изучения. Важно оценить вклад исследования в понимание истории и эволюции самбо, а также его роли в современном спортивном мире и обществе. Необходимо предложить рекомендации по развитию самбо, основанные на полученных данных.

Список литературы

Содержимое раздела

В данном разделе представлен полный список использованной литературы, включая публикации, статьи, монографии, диссертации, нормативные документы и интернет ресурсы. Библиографическое описание должно соответствовать требованиям библиографических стандартов. Список литературы должен быть упорядочен в соответствии с выбранным стилем оформления, обеспечивая полную информацию об источниках, использованных в исследовании. Каждый пункт списка должен содержать все необходимые данные для идентификации источника, такие как автор, название, издательство, год издания и другие.

Получи Такой Проект

До 90% уникальность
Готовый файл Word
15-30 страниц
Список источников по ГОСТ
Оформление по ГОСТ
Таблицы и схемы
Презентация

Создать Проект на любую тему за 5 минут

Создать

#5641684