Нейросеть

История Малого драматического театра: Анализ истоков и факторов популярности

Нейросеть для проекта Гарантия уникальности Строго по ГОСТу Высочайшее качество Поддержка 24/7

Данный исследовательский проект посвящен всестороннему анализу истории и феномену популярности Малого драматического театра (МДТ) – Театра Европы. Проект направлен на изучение этапов становления театра, начиная с его основания и до современного периода, с акцентом на выявление ключевых факторов, обеспечивших его признание и широкую известность как в России, так и за рубежом. В рамках исследования будет проведен анализ репертуара, творческого метода художественного руководителя Льва Додина, а также специфики взаимодействия театра с аудиторией и культурным контекстом. Особое внимание будет уделено изучению влияния различных факторов, таких как выдающиеся постановки, талант актерского состава, новаторские подходы к сценическому искусству, а также эффективная культурная политика театра на формирование его имиджа и устойчивую популярность. Исследование предполагает комплексный подход, включающий анализ архивных материалов, критических отзывов, интервью с деятелями театра и зрителями, а также сопоставительный анализ с другими ведущими театрами мира. Цель проекта – раскрыть механизмы превращения МДТ в один из самых влиятельных и уважаемых театров современности, внесший значительный вклад в развитие мирового театрального искусства.

Идея:

Проект предполагает всестороннее исследование истории Малого драматического театра с целью выявления ключевых факторов, обусловивших его феноменальную популярность. Основная идея заключается в анализе многогранного влияния творческих, организационных и социокультурных аспектов на формирование долгосрочного успеха театра.

Продукт:

Результатом работы станет подробный аналитический отчет, содержащий систематизированную информацию об истории театра, его выдающихся постановках, творческих достижениях и факторах, влияющих на его популярность. Отчет будет включать в себя выводы о влиянии различных элементов на формирование имиджа театра и его признание.

Проблема:

Существует недостаток комплексных исследований, посвященных именно анализу факторов популярности МДТ в сочетании с изучением его исторического развития. Актуальной проблемой является необходимость выявления конкретных механизмов, благодаря которым театр достиг такого высокого уровня признания и влияния.

Актуальность:

Актуальность исследования определяется значимостью Малого драматического театра в культурной жизни России и мира. Изучение истоков и факторов его популярности позволяет обобщить опыт театра для современного развития театрального искусства и эффективного управления культурными проектами.

Цель:

Основной целью данного проекта является всесторонний анализ истории Малого драматического театра с целью выявления и систематизации факторов, которые способствовали его выдающейся популярности. Достижение цели предполагает выявление ключевых моментов в развитии театра и влиянии различных факторов на его успех.

Целевая аудитория:

Данное исследование ориентировано на студентов театральных вузов, театроведов, специалистов в области культуры и искусства, а также всех, кто интересуется историей театра и его феноменом. Результаты проекта будут полезны для преподавателей, исследователей и практиков, занимающихся вопросами развития театров и культурных институций.

Задачи:

  • Изучение и систематизация архивных материалов, касающихся истории Малого драматического театра.
  • Анализ репертуара театра и выявление ключевых постановок, оказавших наибольшее влияние на его популярность.
  • Изучение творческого метода художественного руководителя Льва Додина и его влияние на формирование имиджа театра.
  • Анализ взаимодействия театра с аудиторией и культурным контекстом, выявление стратегий привлечения зрителей.
  • Составление аналитического отчета с выводами о факторах, обусловивших популярность МДТ.

Ресурсы:

Для реализации проекта потребуются доступ к архивам Малого драматического театра, библиотечным фондам, специализированным научным изданиям, а также возможность проведения интервью со специалистами и зрителями.

Роли в проекте:

Организует и координирует работу проектной команды, отвечает за формирование плана исследования, распределение задач, контроль сроков и качества выполнения работы. Осуществляет общее руководство и обеспечивает соответствие исследования поставленным целям и задачам. Также отвечает за подготовку итогового отчета и его презентацию. Руководитель проекта разрабатывает план действий и контролирует его выполнение, а также организует коммуникацию между участниками проекта, обеспечивая своевременный обмен информацией и координацию действий.

Отвечает за сбор и обработку данных, проведение анализа репертуара, творческого метода, взаимодействия с аудиторией и культурным контекстом. Аналитик осуществляет поиск и систематизацию информации из различных источников, включая архивные материалы, критические статьи и интервью. Он также разрабатывает методологию анализа и интерпретации данных. Аналитик предоставляет результаты аналитической работы руководителю проекта для подготовки выводов и рекомендаций.

Проводит углубленное изучение отдельных аспектов истории театра, в соответствии с задачами проекта. Осуществляет поиск и анализ информации, подготовку обзоров литературы, а также участвует в проведении интервью и опросов. Исследователь отвечает за подготовку отдельных разделов аналитического отчета и участвует в обсуждении результатов исследования. Он также оказывает помощь в организации доступа к необходимым ресурсам и материалам, в том числе к архивам и библиотечным фондам.

Отвечает за литературное оформление и стилистическое редактирование итогового отчета. Редактор выполняет проверку текста на предмет соответствия научному стилю, соблюдения правил цитирования и библиографии, а также обеспечивает логичность и последовательность изложения материала. Редактор также принимает участие в подготовке презентационных материалов и обеспечивает грамотность и качество конечного продукта исследования.

Наименование образовательного учреждения

Проект

на тему

История Малого драматического театра: Анализ истоков и факторов популярности

Выполнил: ФИО

Руководитель: ФИО

Содержание

  • Введение 1
  • Исторический контекст: Становление Малого драматического театра 2
  • Репертуар и творческий метод Льва Додина 3
  • Актерский состав и его роль в успехе театра 4
  • Взаимодействие с аудиторией: Маркетинг и PR-стратегии 5
  • Анализ гастрольной деятельности и международного признания 6
  • Влияние на культуру и современное искусство 7
  • Факторы популярности: анализ и интерпретация 8
  • Заключение 9
  • Список литературы 10

Введение

Содержимое раздела

Раздел включает в себя обоснование актуальности темы, определение объекта и предмета исследования, формулировку цели и задач проекта, а также краткий обзор структуры работы. Введение должно четко обозначить методологическую базу исследования, методы, которые будут применяться для достижения поставленных целей, а также ценность исследования для специалистов в области театрального искусства. Также представляется краткая характеристика структуры работы и ее основных разделов.

Исторический контекст: Становление Малого драматического театра

Содержимое раздела

В разделе рассматривается история создания театра, его первые шаги и этапы развития. Анализируются факторы, повлиявшие на формирование труппы, выбор репертуара и первые постановки. Особое внимание уделяется ключевым фигурам, внесшим вклад в становление театра, их влиянию на его творческий облик и профессиональное становление. Рассматривается контекст эпохи, социально-политические условия, которые влияли на творческие процессы и формирование уникального стиля.

Репертуар и творческий метод Льва Додина

Содержимое раздела

В этом разделе проводится глубокий анализ репертуара театра, включая выбор пьес, творческую интерпретацию и постановку спектаклей. Особое внимание уделяется творческому методу Льва Додина, его подходам к работе с актерами, сценографии и музыкальному оформлению. Рассматривается эволюция репертуара, выявляются основные тенденции и темы, которые нашли отражение в спектаклях. Детально изучается философия, лежащая в основе постановок, и ее влияние на зрительское восприятие.

Актерский состав и его роль в успехе театра

Содержимое раздела

Этот раздел посвящен изучению влияния актерского состава на популярность театра. Анализируется состав труппы, биографии ведущих актеров и их вклад в формирование творческого стиля театра. Рассматривается система взаимодействия актеров и режиссера, а также влияние актерского мастерства на формирование зрительской привязанности. Анализируются роли, сыгранные актерами, и их восприятие критиками и зрителями. Оценивается вклад каждого актера в формирование репутации театра.

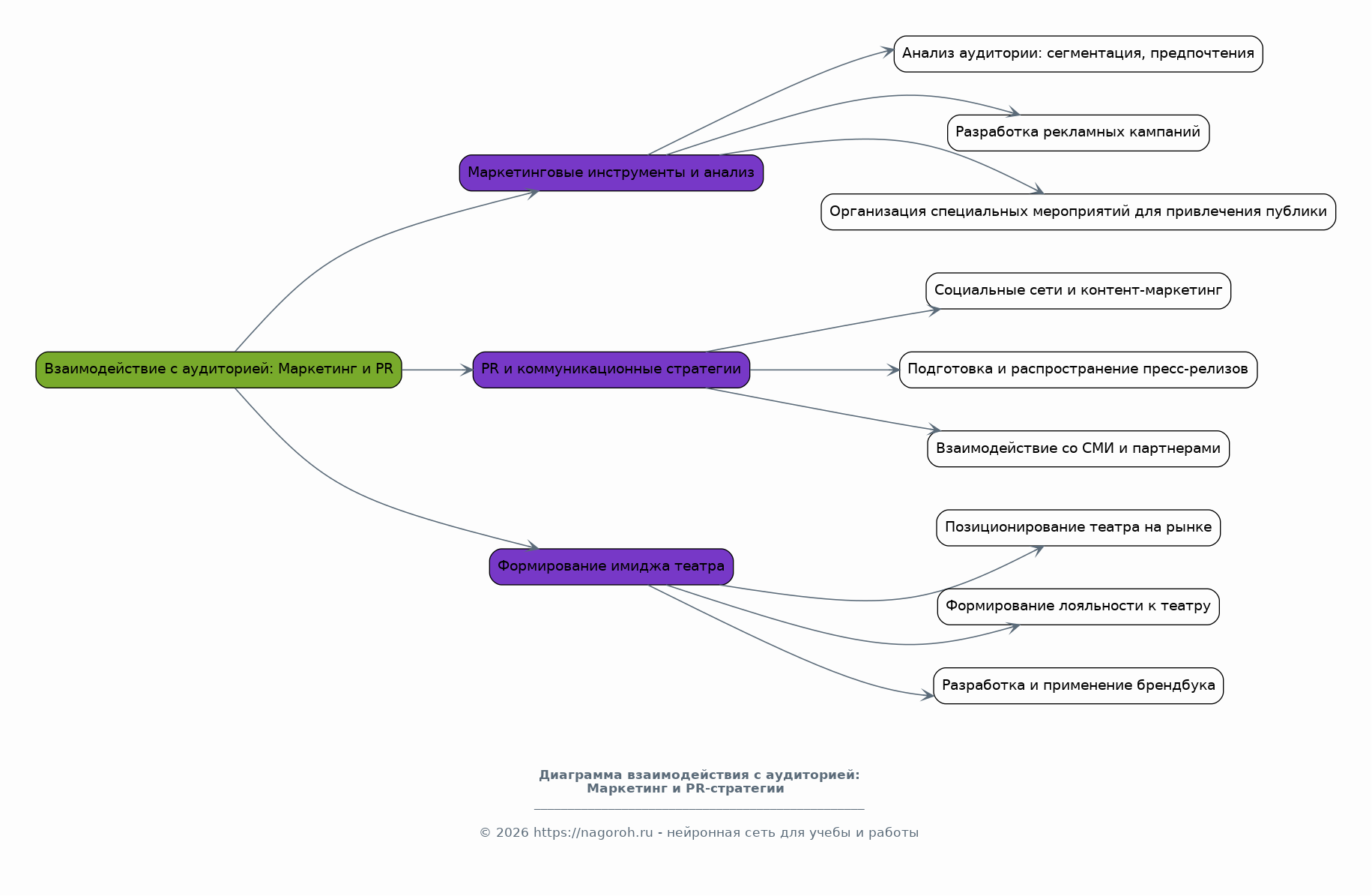
Взаимодействие с аудиторией: Маркетинг и PR-стратегии

Содержимое раздела

Раздел посвящен анализу взаимодействия театра с публикой, включая вопросы маркетинга, рекламы и PR. Изучаются методы привлечения зрителей, стратегии продвижения спектаклей, а также механизмы формирования лояльности к театру. Анализируются инструменты, используемые для коммуникации с аудиторией, такие как социальные сети, пресс-релизы, рекламные кампании и организация специальных мероприятий. Внимание уделяется созданию имиджа театра и его влиянию на формирование популярности.

Анализ гастрольной деятельности и международного признания

Содержимое раздела

Этот пункт рассматривает гастрольную деятельность театра и его роль в формировании международной репутации. Анализируются география гастрольных поездок, реакции зарубежной публики и критики, а также влияние гастролей на формирование имиджа театра. Исследуется вопрос участия театра в международных фестивалях, его вклад в развитие международного театрального диалога. Оценивается влияние международных наград и признания на повышение популярности театра.

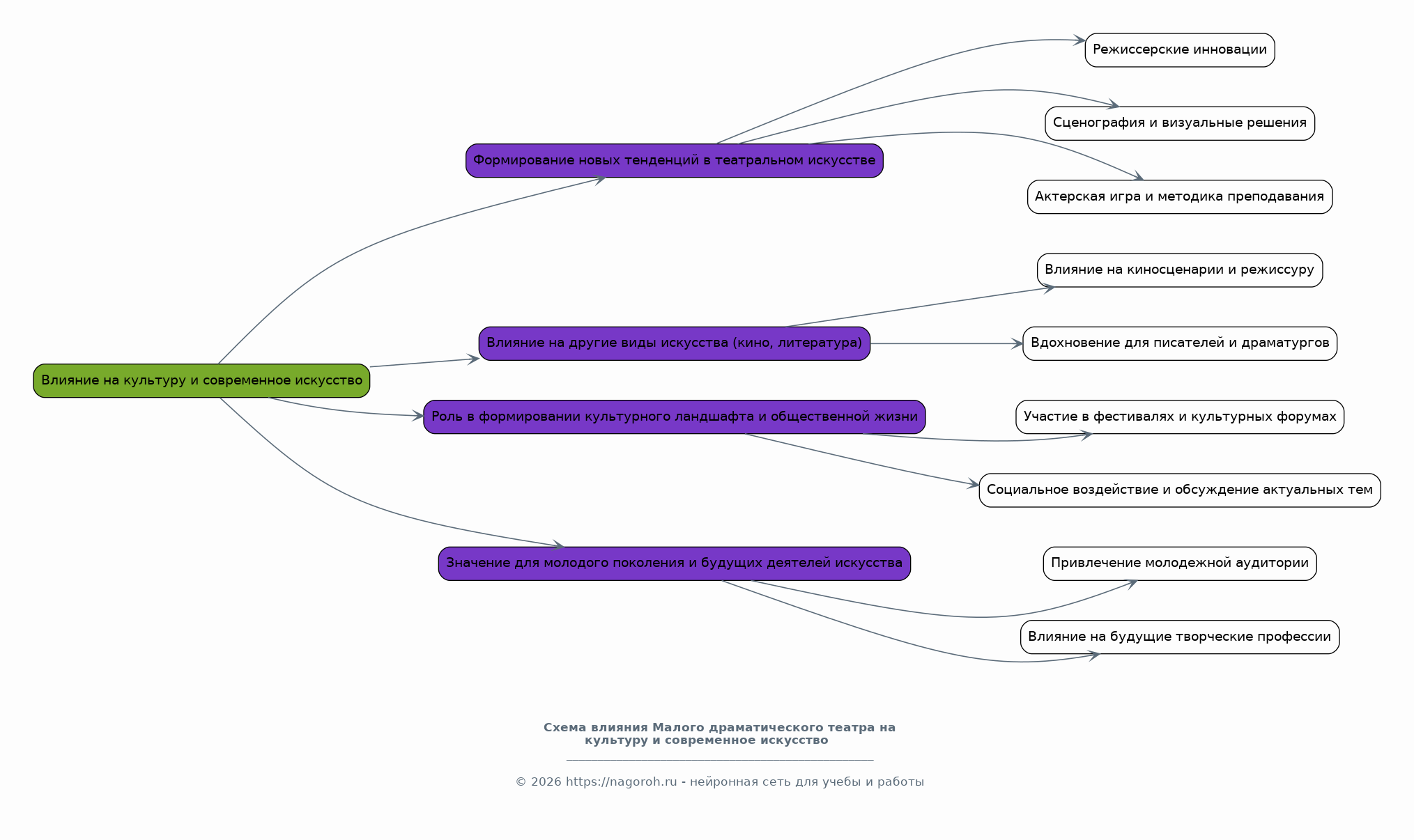
Влияние на культуру и современное искусство

Содержимое раздела

В данном разделе рассматривается влияние Малого драматического театра на развитие культуры и современного искусства. Анализируется вклад театра в формирование новых тенденций в театральном искусстве, его влияние на другие виды искусства, такие как кино и литература. Рассматривается роль театра в формировании культурного ландшафта, его участие в общественной жизни. Оценивается его значение для молодого поколения и будущих деятелей искусства.

Факторы популярности: анализ и интерпретация

Содержимое раздела

В этом разделе проводится всесторонний анализ факторов, обеспечивших популярность Малого драматического театра. Обобщаются данные, полученные в ходе исследования, выявляются ключевые элементы, влияющие на успех театра, и делается попытка объяснить их взаимосвязь. Рассматриваются различные аспекты, такие как творческий метод, актерский состав, гастрольная деятельность, и их роль в формировании популярности. Производится акцентирование внимания на успешных стратегиях и выявление закономерностей, которые можно применить в других театрах.

Заключение

Содержимое раздела

В заключении обобщаются основные выводы исследования, формулируются ответы на поставленные вопросы и оценивается достижение поставленных целей. Подводятся итоги анализа истории Малого драматического театра, подчеркивается значимость полученных результатов и их вклад в развитие исследований в области театроведения. Определяется перспектива дальнейших исследований и высказываются рекомендации для других театров и культурных организаций. Дается общая оценка работы.

Список литературы

Содержимое раздела

Раздел содержит полный перечень источников, использованных в исследовании. В список включаются книги, статьи, архивные материалы, интервью и другие источники, которые были использованы в процессе работы. Все источники должны быть оформлены в соответствии с общепринятыми стандартами библиографического описания. Систематизация списка литературы осуществляется в соответствии с требованиями к оформлению научных работ, обеспечивая полноту и точность. Это позволяет читателям проверить достоверность данных и расширить свои знания по теме.

Получи Такой Проект

До 90% уникальность
Готовый файл Word
15-30 страниц
Список источников по ГОСТ
Оформление по ГОСТ
Таблицы и схемы
Презентация

Создать Проект на любую тему за 5 минут

Создать

#6198283