Нейросеть

История органической химии: Эволюция и вклад в современные научные исследования

Нейросеть для проекта Гарантия уникальности Строго по ГОСТу Высочайшее качество Поддержка 24/7

Данный исследовательский проект посвящен детальному изучению истории органической химии, начиная с ее зарождения и до современных достижений. Проект предполагает глубокий анализ ключевых этапов развития органической химии, включая открытие и систематизацию органических соединений, формирование основных теорий строения и реакционной способности, а также вклад выдающихся ученых в развитие этой области. Особое внимание будет уделено влиянию органической химии на другие науки и практические применения ее достижений в медицине, сельском хозяйстве, материаловедении и других сферах. В рамках исследования будет рассмотрена эволюция методов синтеза, анализа и идентификации органических веществ, а также роль органической химии в решении глобальных проблем, таких как изменение климата и загрязнение окружающей среды. Проект предполагает обзор основных химических концепций и теорий, таких как теория валентности, теория строения Кекуле, концепция резонанса и механизм реакций, а также их вклад в формирование современной органической химии. Кроме того, будет рассмотрено влияние исторических событий, научных дискуссий и технологических инноваций на развитие органической химии. Проект направлен на расширение знаний и формирование понимания роли органической химии в современной науке.

Идея:

Изучить исторический путь органической химии и ее вклад в развитие науки и технологий. Проанализировать ключевые открытия, теории и концепции, сформировавшие современную органическую химию.

Продукт:

Исследовательский проект в виде реферата с презентацией, содержащий подробный обзор истории органической химии. Продукт будет включать в себя структурированный материал, иллюстрированный примерами, графиками и схемами, что позволит получить полное представление об этой области.

Проблема:

Существует недостаточный интерес к истории органической химии среди учащихся, что приводит к неполному пониманию ее роли в современной науке и технологиях. Актуальные учебные материалы часто фокусируются на современных достижениях, упуская из виду значимость исторического контекста.

Актуальность:

История органической химии является основой для понимания современных научных достижений и перспектив развития. Изучение этой области способствует формированию глубоких знаний и критического мышления у учащихся, а также пониманию взаимосвязи между научными открытиями и их практическим применением.

Цель:

Всесторонне изучить историю органической химии, выделив ключевые этапы, открытия и вклад выдающихся ученых. Сформировать понимание роли органической химии в развитии современной науки и технологий.

Целевая аудитория:

Проект ориентирован на школьников старших классов, интересующихся химией и наукой в целом. Также проект будет полезен студентам младших курсов, изучающим химические дисциплины.

Задачи:

  • Изучение и анализ научной литературы по истории органической химии.
  • Определение ключевых этапов развития органической химии и значимости каждого из них.
  • Исследование вклада выдающихся ученых в формирование современных представлений об органических соединениях.
  • Составление реферата и презентации с использованием графических материалов и примеров.
  • Подготовка устного доклада с целью представления результатов исследования.

Ресурсы:

Для реализации проекта потребуются доступ к научной литературе (книги, статьи), современные средства для обработки данных и создания презентаций, а также возможность консультаций со специалистами в области химии.

Роли в проекте:

Отвечает за сбор, анализ и систематизацию информации по теме проекта. Проводит обзор научной литературы, выявляет ключевые моменты и формирует общую структуру работы. Также отвечает за подготовку черновиков и редактирование текста, а также за подготовку иллюстраций и графических материалов в соответствии с научными стандартами и редакционными требованиями. Исследователь должен обладать навыками критического анализа, синтеза информации и грамотного изложения научных данных.

Проверяет текст на соответствие научному стилю, грамматике и орфографии. Обеспечивает логичность изложения материала и согласованность между различными разделами работы. Редактор также отвечает за оформление работы в соответствии с требованиями к научным публикациям, включая форматирование, оформление ссылок и библиографии. Он также контролирует соответствие работы научным стандартам и требованиям к оригинальности и достоверности информации.

Разрабатывает дизайн презентации, которая сопровождать устную часть доклада. Подбирает иллюстрации, графики и схемы для визуализации данных и облегчения восприятия информации аудиторией. Дизайнер должен обеспечить визуальную привлекательность презентации и соответствие ее стилю и содержанию проекта. Также он отвечает за подготовку и адаптацию материалов для демонстрации при публичном выступлении, обеспечивая согласованность визуальных элементов и устного рассказа.

Готовит и представляет устный доклад, основанный на результатах исследования, для аудитории. Структурирует информацию, подготавливает тезисы и практикует публичные выступления. Докладчик должен владеть навыками эффективной коммуникации, умением ясно и доступно излагать сложные научные концепции. Он также отвечает за ответы на вопросы аудитории, демонстрируя глубокое понимание темы исследования и способность к научной дискуссии.

Наименование образовательного учреждения

Проект

на тему

История органической химии: Эволюция и вклад в современные научные исследования

Выполнил: ФИО

Руководитель: ФИО

Содержание

  • Введение 1
  • Зарождение органической химии: от алхимии к науке 2
  • Теория валентности и строение органических молекул 3
  • Развитие методов синтеза органических соединений 4
  • Теории реакционной способности органических соединений 5
  • Органическая химия и ее применение в медицине 6
  • Органическая химия в сельском хозяйстве и производстве 7
  • Органическая химия и окружающая среда: проблемы и решения 8
  • Заключение 9
  • Список литературы 10

Введение

Содержимое раздела

Введение в историю органической химии формирует основу понимания эволюции этой дисциплины. В этом разделе будет представлен обзор основных этапов развития органической химии, начиная с ее зарождения в античные времена и заканчивая современными достижениями. Будут рассмотрены ключевые вопросы, такие как определение органических веществ, первые попытки их классификации и синтеза. Это включает в себя представление о текущем состоянии исследований в области органической химии и ее взаимосвязи с другими науками, такими как биология, медицина и материаловедение. Введение также включает в себя обоснование актуальности изучения истории органической химии и ее роли в формировании понимания современной науки.

Зарождение органической химии: от алхимии к науке

Содержимое раздела

Раздел посвящен первым шагам в осмыслении органических веществ, начиная с алхимических представлений и заканчивая формированием научных подходов. Будут рассмотрены теории витализма и их влияние на развитие химии, а также ключевые открытия, сделанные в этот период. Это позволит понять, как происходило постепенное отделение органической химии от других наук, таких как алхимия. Будут проанализированы научные дискуссии того времени, роль различных научных обществ. Рассмотрена будет роль выдающихся ученых, которые внесли значительный вклад в формирование представлений об органических веществах и их свойствах. Особое внимание будет уделено изменениям в способах получения и анализа органических соединений и их влияния на дальнейшее развитие науки.

Теория валентности и строение органических молекул

Содержимое раздела

Рассматриваются ключевые открытия, связанные с теорией валентности и их влияние на понимание строения органических молекул. Анализируется вклад ведущих ученых, таких как Кекуле и Купер, в разработку первых структурных формул. Будут изучены примеры развития представлений о ковалентной связи и трехмерном строении молекул, а также методов определения структуры органических соединений. Раздел будет содержать описание ключевых экспериментов и исследований, которые привели к появлению современных представлений о пространственной структуре органических молекул. Важно уделять внимание научной полемике.

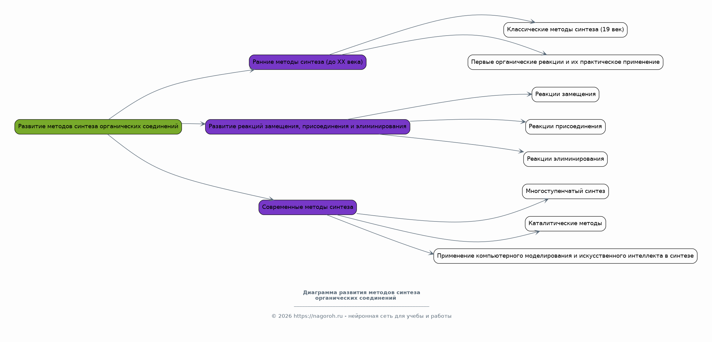
Развитие методов синтеза органических соединений

Содержимое раздела

В этом разделе будет рассмотрена эволюция методов синтеза органических соединений, начиная с ранних экспериментов и заканчивая современными технологиями. Обсуждаются ключевые открытия и разработки, которые позволили получать новые вещества и материалы. Особое внимание будет уделено влиянию химического синтеза на развитие промышленности и медицины. Рассматриваются этапы развития различных типов реакций, таких как реакции замещения, присоединения и элиминирования, а также создание новых многоступенчатых синтезов, позволяющих получать сложные молекулярные структуры. Будут представлены конкретные примеры синтетических процессов и их значение для органической химии.

Теории реакционной способности органических соединений

Содержимое раздела

Раздел посвящен развитию теорий реакционной способности органических соединений, таких как теория переходного состояния, концепция резонанса и влияние электронных эффектов на химические реакции. Анализируется вклад ведущих ученых в разработку и усовершенствование этих теорий. Рассматривается взаимосвязь между строением молекулы и ее реакционной способностью, а также роль катализаторов и других факторов, влияющих на скорость и направление реакций. Кроме того, будут приведены примеры применения этих теорий для предсказания и объяснения различных химических процессов, а также их значение для понимания механизмов реакций.

Органическая химия и ее применение в медицине

Содержимое раздела

Рассматривается роль органической химии в разработке лекарственных средств и медицинских технологий. Обсуждаются история открытия различных лекарств, их химическая структура и механизм действия. Анализируется влияние органической химии на диагностику заболеваний. Рассматриваются новые подходы к разработке лекарственных препаратов, включая синтез новых молекул, таргетную терапию и разработку нанотехнологий для адресной доставки лекарств. Особое внимание будет уделено разработке антибиотиков, противовирусных препаратов, противоопухолевых средств и других лекарств, сыгравших ключевую роль в истории медицины.

Органическая химия в сельском хозяйстве и производстве

Содержимое раздела

В этом разделе будет рассмотрена роль органической химии в сельском хозяйстве и процессе производства различных материалов. Обсуждаются история разработки и применения пестицидов, гербицидов и удобрений, а также их влияние на урожайность и качество сельскохозяйственных культур. Рассматривается роль синтетических полимеров, пластмасс и других материалов в различных отраслях промышленности. Обсуждаются новые тенденции в использовании органических соединений в сельском хозяйстве, включая разработку экологически чистых пестицидов и применение биотехнологий для улучшения свойств растений и повышения урожайности.

Органическая химия и окружающая среда: проблемы и решения

Содержимое раздела

Рассматриваются экологические аспекты органической химии, включая проблемы загрязнения окружающей среды органическими соединениями. Анализируются основные источники загрязнения и их воздействие на здоровье человека и экосистемы. Будут рассмотрены различные решения, предлагаемые органической химией, такие как разработка биоразлагаемых полимеров, использование возобновляемых источников сырья и усовершенствование методов очистки сточных вод и промышленных выбросов. Особое внимание будет уделено экологически значимым открытиям и разработкам, которые были сделаны органическими химиками в области охраны окружающей среды.

Заключение

Содержимое раздела

В заключении резюмируются основные этапы развития органической химии, ключевые открытия и вклад ученых. Будет подчеркнута роль органической химии в формировании современной науки и технологий, а также ее влияние на различные аспекты жизни человека. Будут подведены итоги исследования, сформулированы основные выводы и обозначены перспективы дальнейших исследований. Этот раздел также включает оценку значимости истории органической химии для понимания современных научных достижений и мотивации изучения предметной области.

Список литературы

Содержимое раздела

В этом разделе будет представлен список использованной литературы, в котором будут указаны все источники, цитированные и использованные в работе. Список будет составлен в соответствии со стандартами библиографического оформления научных исследований, также будут указаны полные данные о каждом источнике, включая авторов, названия, издательства, годы издания и номера страниц. Структурированный список литературы обеспечивает прозрачность и подтверждает достоверность информации, используемой в исследовании, а также предоставляет возможность читателям изучить тему более подробно.

Получи Такой Проект

До 90% уникальность
Готовый файл Word
15-30 страниц
Список источников по ГОСТ
Оформление по ГОСТ
Таблицы и схемы
Презентация

Создать Проект на любую тему за 5 минут

Создать

#5645354