Нейросеть

История Пятигорска в годы Великой Отечественной войны (1942-1943): Жизнь города в период немецкой оккупации

Нейросеть для проекта Гарантия уникальности Строго по ГОСТу Высочайшее качество Поддержка 24/7

Данный исследовательский проект посвящен изучению истории города Пятигорска в период Великой Отечественной войны, с акцентом на период немецкой оккупации с 1942 по 1943 год. Проект предполагает комплексное исследование различных аспектов жизни города в этот сложный период, включая повседневную жизнь населения, деятельность органов власти, экономическую ситуацию, культурную жизнь и сопротивление оккупантам. Особое внимание будет уделено анализу архивных документов, воспоминаний очевидцев, фотографий и других источников для воссоздания полной картины происходивших событий. Исследование направлено на выявление ключевых факторов, повлиявших на судьбы жителей Пятигорска, а также на оценку масштабов разрушений и потерь, понесенных городом в годы войны. В рамках проекта планируется провести анализ социально-экономических изменений, произошедших в городе в период оккупации, а также изучить роль различных социальных групп в сопротивлении нацистскому режиму. Итогом работы станет детальный анализ и представление исторической картины Пятигорска в годы Великой Отечественной войны.

Идея:

Проект ставит своей целью восстановить историческую правду о событиях в Пятигорске в период Великой Отечественной войны. Изучение данной темы позволит глубже понять трагические страницы истории нашей страны.

Продукт:

Результатом проекта станет аналитический отчет, включающий текстовую часть, иллюстративные материалы (фотографии, карты, схемы) и список использованной литературы. Этот отчет может быть представлен в виде презентации и использован для проведения уроков истории.

Проблема:

Существует недостаток комплексных исследований, посвященных истории Пятигорска в период немецкой оккупации. Данный проект призван восполнить этот пробел и предоставить более полную картину событий.

Актуальность:

Изучение истории Великой Отечественной войны имеет важное значение для сохранения исторической памяти и воспитания патриотизма. Исследование событий в Пятигорске поможет лучше понять вклад региона в общую Победу и роль отдельных людей в тех трагических событиях.

Цель:

Основной целью данного проекта является создание всестороннего исследования истории Пятигорска в период немецкой оккупации с 1942 по 1943 год. Достижение этой цели позволит углубить знания о событиях Великой Отечественной войны.

Целевая аудитория:

Проект ориентирован на школьников старших классов, интересующихся историей Великой Отечественной войны, а также на студентов исторических факультетов и краеведов. Материалы проекта будут интересны широкой аудитории читателей.

Задачи:

  • Сбор и систематизация архивных документов, воспоминаний очевидцев, фотографий и других источников.
  • Проведение анализа социально-экономических изменений в Пятигорске в период оккупации.
  • Изучение деятельности органов власти и управления в городе в годы войны.
  • Исследование партизанского движения и подпольной деятельности в Пятигорске.
  • Подготовка аналитического отчета и презентации результатов исследования.

Ресурсы:

Для реализации проекта потребуются доступ к архивным фондам, библиотекам, интернет-ресурсам, а также возможность проведения интервью с очевидцами событий.

Роли в проекте:

Организует и координирует работу над проектом, отвечает за планирование, распределение задач, контроль сроков и качества выполнения работы. Осуществляет общее руководство и принимает решения по ключевым вопросам проекта. Руководитель также отвечает за подготовку финального отчета и презентации результатов исследования, а также за представление проекта общественности. Курирует работу всех участников, обеспечивает необходимыми ресурсами и оказывает консультационную поддержку в процессе исследования.

Проводит углубленный анализ архивных документов, воспоминаний очевидцев и других источников информации. Занимается поиском, сбором и систематизацией данных, необходимых для исследования. Ответственен за подготовку черновиков разделов аналитического отчета, написание тезисов и участие в обсуждении результатов. Осуществляет верификацию данных и проверку достоверности информации, полученной из различных источников. Участвует в подготовке иллюстративных материалов (фотографии, карты, схемы).

Осуществляет анализ собранных данных, выявляет закономерности, тенденции и взаимосвязи между событиями. Ответственен за интерпретацию информации и подготовку выводов на основе проведенного анализа. Участвует в разработке методологии исследования и оказывает экспертную поддержку в процессе обработки данных. Подготавливает графики, таблицы и другие визуальные представления данных. Анализирует социально-экономические изменения в городе в период оккупации.

Наименование образовательного учреждения

Проект

на тему

История Пятигорска в годы Великой Отечественной войны (1942-1943): Жизнь города в период немецкой оккупации

Выполнил: ФИО

Руководитель: ФИО

Содержание

  • Введение 1
  • Исторический контекст: Пятигорск до войны 2
  • Начало войны и оккупация Пятигорска (1941-1942) 3
  • Повседневная жизнь в оккупации: Социальные аспекты 4
  • Экономика Пятигорска в период оккупации 5
  • Культурная жизнь и образование в оккупации 6
  • Движение Сопротивления в Пятигорске 7
  • Освобождение Пятигорска и его последствия 8
  • Заключение 9
  • Список литературы 10

Введение

Содержимое раздела

В разделе «Введение» будет представлена общая характеристика темы исследования, обоснование ее актуальности и значимости, а также сформулированы цели и задачи проекта. Будет определена методология исследования и представлен краткий обзор источников, на основе которых строится работа. Обосновывается выбор темы, ее исторический контекст и причины, по которым исследование является важным для понимания истории Великой Отечественной войны и, в частности, истории Пятигорска. Также вводится структура работы и обозначаются основные направления исследования, которые будут рассмотрены в последующих главах, обеспечивая общее представление о цели и задачах проекта.

Исторический контекст: Пятигорск до войны

Содержимое раздела

В данном разделе будет рассмотрена довоенная история Пятигорска, включая его географическое положение, социально-экономическое развитие, демографическую ситуацию и культурную жизнь. Анализ будет включать описание основных отраслей экономики города, численности и состава населения, а также культурных и образовательных учреждений. Особое внимание будет уделено изменениям, произошедшим в городе в 1930-е годы, включая процессы индустриализации, коллективизации и политических репрессий. Этот раздел необходим для понимания условий, в которых город оказался в годы войны. Ключевым аспектом станет анализ довоенного наследия.

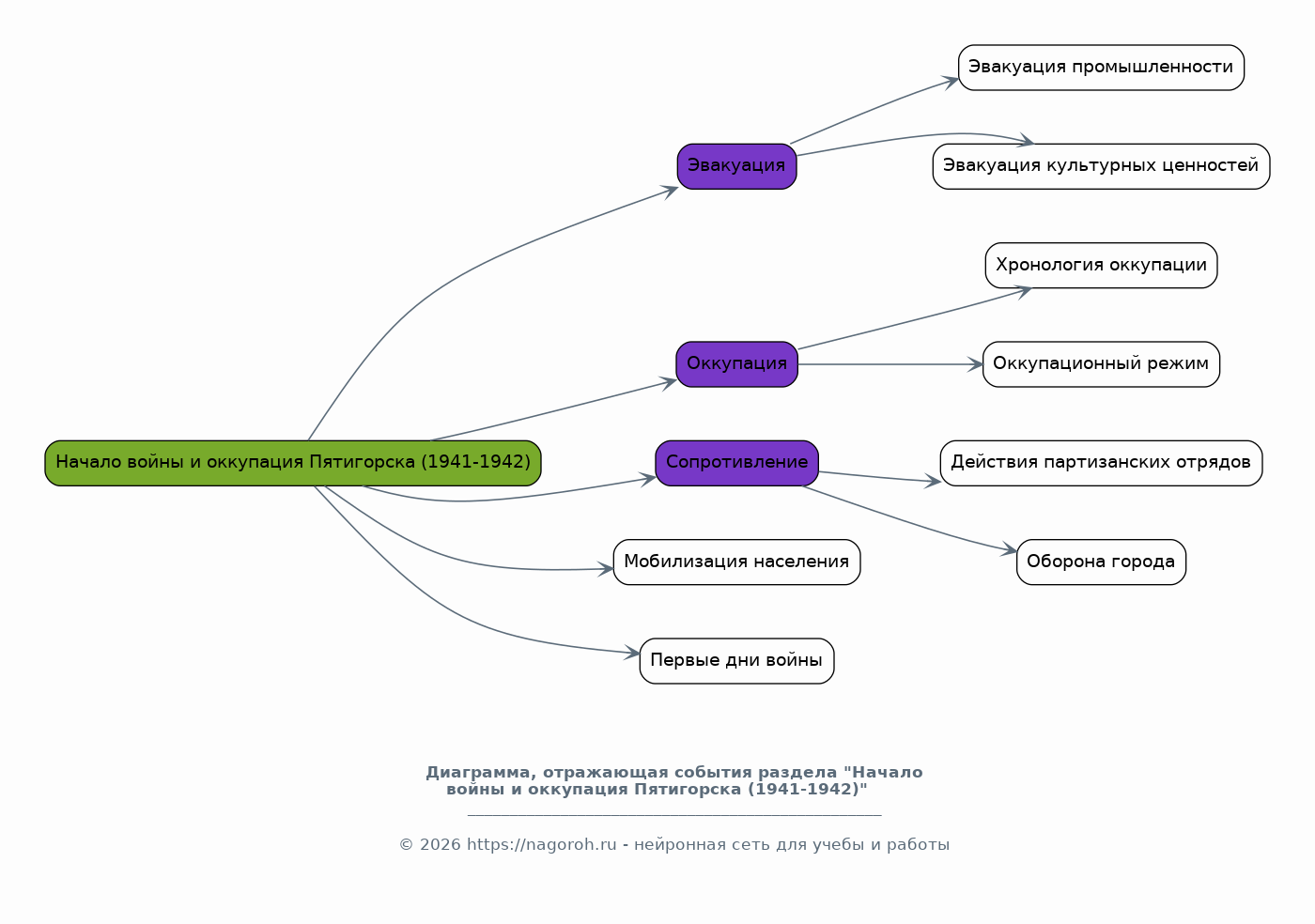
Начало войны и оккупация Пятигорска (1941-1942)

Содержимое раздела

Раздел посвящен событиям, связанным с началом Великой Отечественной войны и оккупацией Пятигорска немецкими войсками. Будут рассмотрены первые дни войны, мобилизация населения, эвакуация промышленных предприятий и культурных ценностей. Детально будет проанализирована хронология оккупации, включая даты вступления немецких войск в город, установление оккупационного режима и его основные черты. Будут изучены действия партизанских отрядов и подпольных групп, а также роль советских войск в обороне города. Важно показать динамику событий и последствия для населения.

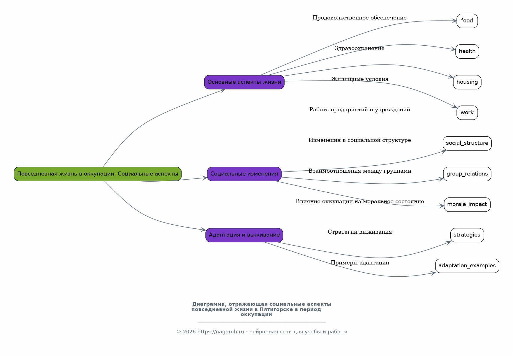
Повседневная жизнь в оккупации: Социальные аспекты

Содержимое раздела

Раздел посвящен анализу повседневной жизни жителей Пятигорска в период немецкой оккупации. Будут рассмотрены основные аспекты жизни: продовольственное обеспечение, здравоохранение, жилищные условия, работа предприятий и учреждений. Анализ включит в себя изучение изменений в социальной структуре населения, взаимоотношений между различными социальными группами, а также влияние оккупационного режима на моральное состояние горожан. Особое внимание будет уделено адаптации жителей к новым условиям и стратегиям выживания. Важно показать многогранность жизни.

Экономика Пятигорска в период оккупации

Содержимое раздела

Этот раздел рассматривает экономическое положение Пятигорска в период оккупации, включая функционирование предприятий, торговлю, финансовую систему и использование ресурсов. Будет проведен анализ изменений в структуре экономики, переходе собственности, использовании трудовых ресурсов. Рассмотрение экономических стратегий немецких властей и их влияние на городское хозяйство, а также деятельность местных органов управления в условиях оккупации. Будет изучено влияние войны на экономическое благосостояние жителей и изменения в уровне жизни. Особое внимание будет уделено оценке экономических последствий оккупации.

Культурная жизнь и образование в оккупации

Содержимое раздела

Раздел посвящен изучению культурной жизни и системы образования в Пятигорске в период немецкой оккупации. Будет проанализирована деятельность театров, музеев, библиотек, школ и других культурных учреждений. Рассмотрены изменения в культурной политике, цензура, пропаганда. Будет изучено влияние оккупации на творческую интеллигенцию и образовательный процесс. Особое внимание будет уделено сохранению культурного наследия и влиянию оккупации на формирование идентичности горожан. Важно показать трансформацию культурного ландшафта.

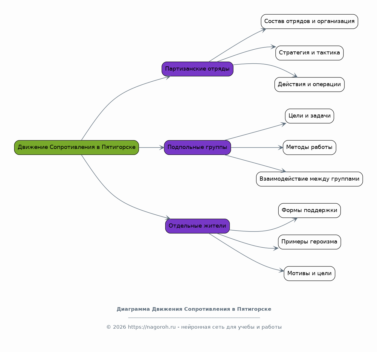
Движение Сопротивления в Пятигорске

Содержимое раздела

Раздел посвящен изучению различных форм сопротивления немецким оккупантам в Пятигорске, включая деятельность партизанских отрядов, подпольных групп и отдельных жителей. Будет проанализирована организация и стратегия сопротивления, а также их влияние на ход войны и моральный дух населения. Рассмотрены конкретные примеры героизма и самопожертвования, а также взаимодействие между различными группами сопротивления. Особое внимание будет уделено анализу мотивов и целей участников сопротивления, а также последствиям их деятельности. Важно оценить вклад сопротивления.

Освобождение Пятигорска и его последствия

Содержимое раздела

В этом разделе будет рассмотрена операция по освобождению Пятигорска от немецких оккупантов, включая планирование, ход боевых действий, участие различных воинских подразделений. Будет проанализировано влияние освобождения на дальнейшее развитие города, восстановление инфраструктуры и экономики. Также будут рассмотрены меры по увековечиванию памяти погибших и пострадавших в годы войны. Особое внимание будет уделено оценке материального ущерба, нанесенного городу, и последствиям для населения. Важно показать роль освобождения.

Заключение

Содержимое раздела

В заключительной части будут подведены итоги проведенного исследования, представлены основные выводы и обобщения. Будут сформулированы ответы на поставленные в начале работы вопросы, оценена степень достижения поставленных целей и задач. Кратко будут освещены основные аспекты жизни Пятигорска в период немецкой оккупации. Указывается значимость проведенного исследования для сохранения исторической памяти и понимания событий Великой Отечественной войны. Будут обозначены перспективы дальнейшего изучения темы, а также рекомендации для будущих исследователей. Подчеркивается вклад.

Список литературы

Содержимое раздела

В разделе «Список литературы» будут представлены все использованные источники, включая архивные документы, монографии, статьи, воспоминания очевидцев и другие материалы. Список будет составлен в соответствии с требованиями к оформлению научной работы, с указанием авторов, названий, издательств, годов издания и страниц. Материалы будут систематизированы по категориям (архивные документы, книги, статьи, интернет-ресурсы и т.д.) для удобства использования. Этот раздел служит подтверждением достоверности проведенного исследования. Будет предоставлен полный перечень.

Получи Такой Проект

До 90% уникальность
Готовый файл Word
15-30 страниц
Список источников по ГОСТ
Оформление по ГОСТ
Таблицы и схемы
Презентация

Создать Проект на любую тему за 5 минут

Создать

#5487585