Нейросеть

История развития бокса в России: от истоков до современности

Нейросеть для проекта Гарантия уникальности Строго по ГОСТу Высочайшее качество Поддержка 24/7

Данный исследовательский проект посвящен всестороннему изучению истории бокса в России, охватывающей период его становления и развития от первых упоминаний кулачных боев до современных профессиональных рингов. Работа исследует социокультурный контекст, в котором формировался русский бокс, анализирует вклад выдающихся спортсменов и тренеров, изменения в правилах и организации соревнований. Особое внимание уделяется влиянию бокса на формирование национального спортивного самосознания и его роли в общественной жизни. Проект направлен на систематизацию и анализ исторических данных, включающих архивные документы, мемуары, публикации в прессе, а также статистические данные о спортивных достижениях. В результате исследования будет сформирована комплексная картина развития бокса в России, позволяющая оценить его значение для отечественного спорта и культуры.

Идея:

История бокса в России – это не только спортивное наследие, но и отражение социальных и политических изменений в стране. Исследование позволит глубже понять эволюцию этого вида спорта и его влияние на формирование национальной идентичности.

Продукт:

По результатам проекта будет подготовлен аналитический отчет и презентация, содержащие систематизированную информацию о развитии бокса в России. Результаты могут быть использованы в образовательных целях, а также для популяризации отечественной истории спорта.

Проблема:

Несмотря на популярность бокса в России, его история недостаточно изучена и систематизирована, особенно в отношении региональных особенностей и влияния различных исторических периодов. Существует разрыв между научными исследованиями и общественным представлением об истории этого вида спорта.

Актуальность:

Актуальность исследования обусловлена растущим интересом к истории отечественного спорта и его роли в формировании национальной культуры. Изучение истории бокса в России позволит выявить закономерности развития спорта в целом и использовать этот опыт в современных условиях.

Цель:

Целью проекта является комплексное изучение и систематизация истории бокса в России, выявление ключевых этапов его развития и определение его роли в формировании отечественного спорта. Необходимо сформировать целостную картину становления и эволюции бокса в России, охватывающую различные исторические периоды и социокультурные контексты.

Целевая аудитория:

Проект предназначен для студентов, преподавателей, спортивных историков, тренеров, спортсменов и всех интересующихся историей отечественного спорта. Результаты исследования будут полезны для научных исследований, образовательных программ и популяризации бокса.

Задачи:

  • Провести анализ исторических источников, включая архивные документы, мемуары и публикации в прессе.
  • Выявить основные этапы развития бокса в России и определить их ключевые особенности.
  • Исследовать вклад выдающихся спортсменов и тренеров в развитие отечественного бокса.
  • Проанализировать изменения в правилах и организации соревнований по боксу в России.
  • Оценить влияние бокса на формирование национального спортивного самосознания и его роль в общественной жизни.

Ресурсы:

Для реализации проекта потребуются доступ к архивным материалам, библиотечным ресурсам, а также специализированной литературе по истории спорта и бокса, а также возможность проведения интервью с экспертами и ветеранами спорта.

Роли в проекте:

Осуществляет общее руководство проектом, координирует работу команды, контролирует выполнение задач и обеспечивает связь с заинтересованными сторонами. Оказывает поддержку в формулировании методологии исследования и интерпретации полученных результатов.

Занимается поиском, анализом и систематизацией исторических источников, включая архивные документы, мемуары и публикации в прессе. Проводит историко-сравнительный анализ данных для выявления ключевых тенденций и закономерностей.

Анализирует статистические данные о спортивных достижениях, изменениях в правилах и организации соревнований по боксу. Оценивает влияние бокса на формирование национального спортивного самосознания.

Осуществляет редактирование и корректуру текстовых материалов, обеспечивает соответствие текста требованиям академического стиля и грамотности. Проверяет цитирование и ссылки на источники.

Наименование образовательного учреждения

Проект

на тему

История развития бокса в России: от истоков до современности

Выполнил: ФИО

Руководитель: ФИО

Содержание

  • Введение 1
  • Истоки бокса в России: от кулачных боев до первых клубов 2
  • Советский бокс: от становления до олимпийских побед 3
  • Эволюция правил и организации соревнований по боксу в России 4
  • Выдающиеся личности в истории российского бокса: спортсмены и тренеры 5
  • Роль бокса в формировании национального спортивного самосознания 6
  • Современное состояние бокса в России: проблемы и перспективы 7
  • Региональные особенности развития бокса в России 8
  • Бокс и медиа: освещение боев в российской прессе 9
  • Заключение 10
  • Список литературы 11

Введение

Содержимое раздела

В данном разделе будет представлена общая характеристика темы бокса в России, обоснование ее актуальности и сформулирована цель и задачи исследования. Будет рассмотрен вопрос об историографии темы, обозначены основные подходы к изучению истории бокса, определены границы исследования и источники информации. Особое внимание уделится проблематике исследования и поиску новых перспектив в изучении истории бокса.

Истоки бокса в России: от кулачных боев до первых клубов

Содержимое раздела

В данном разделе будет рассмотрен период зарождения кулачных боев на территории России, их традиции и особенности. Будет проанализировано влияние народных игр и обычаев на формирование первых правил кулачного боя, а также история появления первых боксерских клубов и секций в России в конце XIX - начале XX века. Особое внимание будет уделено влиянию западноевропейских боксерских традиций на становление русского бокса.

Советский бокс: от становления до олимпийских побед

Содержимое раздела

В данном разделе будет освещен период развития бокса в Советском государстве, включая формирование системы подготовки спортсменов, организацию соревнований и достижения советских боксеров на международной арене. Будет проанализирована роль бокса в пропаганде здорового образа жизни и формировании патриотизма. Рассматривается влияние политической ситуации на развитие бокса в СССР.

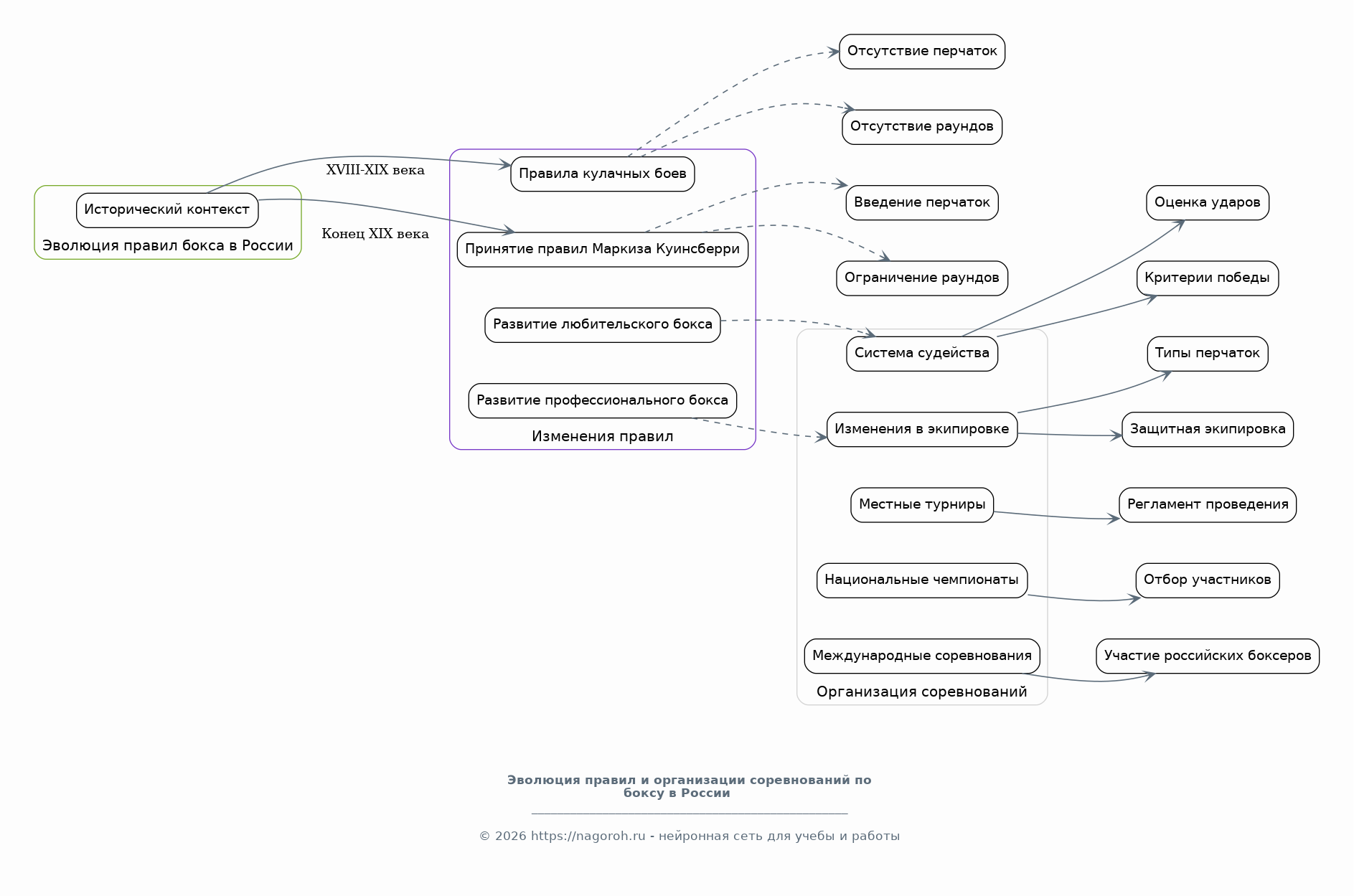
Эволюция правил и организации соревнований по боксу в России

Содержимое раздела

Данный раздел посвящен анализу изменений в правилах бокса на протяжении истории в России, от первых кулачных боев до современных правил профессионального бокса. Рассматривается эволюция системы судейства, требования к экипировке, а также организация соревнований на различных уровнях – от местных турниров до международных чемпионатов. Анализируются изменения в регламенте и их влияние на технику и тактику бокса.

Выдающиеся личности в истории российского бокса: спортсмены и тренеры

Содержимое раздела

В данном разделе будут представлены биографии выдающихся спортсменов и тренеров, внесших значительный вклад в развитие бокса в России. Будут рассмотрены их спортивные достижения, особенности тренировочных методов, а также их влияние на формирование отечественной школы бокса. Анализируются жизненные пути и принципы выдающихся деятелей отечественного бокса.

Роль бокса в формировании национального спортивного самосознания

Содержимое раздела

В данном разделе будет проанализирована роль бокса в формировании национальной идентичности и патриотизма, а также его влияние на развитие культуры спорта в России. Будет рассмотрен вопрос об образе боксера в отечественной культуре, его популярности среди различных слоев населения и значении бокса для укрепления международного авторитета страны. Исследуется взаимосвязь спорта и национального самосознания.

Современное состояние бокса в России: проблемы и перспективы

Содержимое раздела

В данном разделе будет представлен анализ современного состояния бокса в России, включая уровень подготовки спортсменов, организацию соревнований, а также проблемы финансирования и развития инфраструктуры. Будут рассмотрены перспективы развития бокса в России в условиях современных реалий, а также возможные пути решения существующих проблем. Актуальные вызовы и возможности для развития спорта.

Региональные особенности развития бокса в России

Содержимое раздела

Данный раздел посвящен анализу различий в развитии бокса в различных регионах России, обусловленных историческими, культурными и социально-экономическими факторами. Рассматриваются особенности подготовки спортсменов, традиция проведения соревнований, а также вклад региональных спортивных школ в развитие отечественного бокса. Выявление сильных сторон и проблем в развитии спорта в различных регионах.

Бокс и медиа: освещение боев в российской прессе

Содержимое раздела

В данном разделе будет проанализировано освещение боев в российской прессе на протяжении различных исторических периодов, начиная с первых упоминаний о боксе и заканчивая современными спортивными изданиями. Рассматривается роль медиа в популяризации бокса, формировании общественного мнения и создании имиджа спортсменов. Влияние медиа на спортивную культуру.

Заключение

Содержимое раздела

В данном разделе будут представлены основные выводы по результатам исследования, обобщены полученные данные и определены основные тенденции развития бокса в России. Будет сформулированы рекомендации по дальнейшему изучению темы и совершенствованию системы подготовки спортсменов. Итоги и перспективы исследований.

Список литературы

Содержимое раздела

Список использованных источников и литературы, включая архивные документы, научные статьи, монографии, публикации в прессе и интернет-ресурсы. Перечень использованных материалов для обеспечения ссылочной достоверности.

Получи Такой Проект

До 90% уникальность
Готовый файл Word
15-30 страниц
Список источников по ГОСТ
Оформление по ГОСТ
Таблицы и схемы
Презентация

Создать Проект на любую тему за 5 минут

Создать

#3468879