Нейросеть

История развития и культурное влияние рок-музыки: от истоков к современности

Нейросеть для проекта Гарантия уникальности Строго по ГОСТу Высочайшее качество Поддержка 24/7

Данный исследовательский проект посвящен всестороннему анализу истории развития рок-музыки и ее многогранного влияния на современную культуру. Исследование охватывает широкий хронологический диапазон, начиная с зарождения рок-н-ролла в середине XX века и заканчивая современными направлениями и тенденциями в рок-музыке. В рамках проекта будет рассмотрена эволюция жанра, его ключевые этапы, выдающиеся исполнители и альбомы, а также технические и технологические инновации, оказавшие влияние на формирование звучания рок-музыки. Особое внимание уделяется культурному воздействию рок-музыки на различные сферы общественной жизни, включая моду, кино, литературу, искусство и социальные движения. Проект предполагает анализ текстов песен, музыкальных клипов, концертных выступлений и других медиа-материалов с целью выявления ключевых идей, ценностей и смыслов, транслируемых рок-музыкой. В исследовании также будут рассмотрены различные субкультуры, связанные с рок-музыкой, и их вклад в формирование социокультурного ландшафта.

Идея:

Изучить историю развития рок-музыки и выявить ее влияние на формирование современной культуры. Проанализировать эволюцию жанра, его основные направления и влияние на различные аспекты общественной жизни.

Продукт:

Результатом проекта станет аналитический отчет, включающий обзор истории рок-музыки, анализ ее культурного влияния и выводы о значении рок-музыки в современном мире. Отчет будет дополнен презентацией, визуализирующей ключевые этапы развития жанра и его влияние на различные сферы культуры.

Проблема:

Отсутствует систематизированное исследование, охватывающее все аспекты развития рок-музыки и ее влияния на современную культуру. Недостаточно глубоко изучено влияние рок-музыки на формирование ценностей и мировоззрения различных поколений.

Актуальность:

Рок-музыка является значительным культурным феноменом, оказавшим существенное влияние на развитие современной культуры. Изучение истории и влияния рок-музыки позволяет лучше понять процессы, происходящие в современном обществе.

Цель:

Всесторонне исследовать историю развития рок-музыки и проанализировать ее влияние на формирование современной культуры. Определить роль рок-музыки в формировании ценностей, мировоззрения и социальных тенденций.

Целевая аудитория:

Проект ориентирован на учащихся старших классов, интересующихся музыкой, историей и культурой. Результаты исследования могут быть полезны студентам, преподавателям и всем, кто интересуется историей рок-музыки.

Задачи:

  • Изучение истории развития рок-музыки, ее основных этапов и направлений.
  • Анализ культурного влияния рок-музыки на различные сферы общественной жизни.
  • Исследование влияния рок-музыки на формирование ценностей и мировоззрения.
  • Проведение обзора современных направлений в рок-музыке и их влияния.
  • Подготовка презентации и аналитического отчета по результатам исследования.

Ресурсы:

Для реализации проекта потребуются доступ к музыкальным записям, видеоматериалам, книгам, статьям, онлайн-ресурсам и программному обеспечению для обработки данных.

Роли в проекте:

Отвечает за сбор, анализ и интерпретацию данных, написание текста проекта, подготовку презентации и формирование выводов. Проводит анализ музыкальных произведений, текстов песен, интервью и других источников информации. Обеспечивает соответствие исследования научным стандартам и требованиям к оформлению.

Занимается всесторонним анализом собранной информации, выявляет взаимосвязи и закономерности, интерпретирует полученные данные с целью формирования выводов и рекомендаций. Осуществляет критический анализ источников, оценивает их достоверность и релевантность. Участвует в разработке методологии исследования и обеспечивает ее соблюдение.

Отвечает за литературное оформление текста проекта, его стилистическую выдержанность и соответствие языковым нормам. Проверяет текст на наличие грамматических, орфографических и стилистических ошибок, обеспечивает его логическую структуру и понятность. Участвует в подготовке презентационных материалов.

Отвечает за визуальное оформление презентации и других материалов проекта, обеспечивает их эстетическую привлекательность и информативность. Подбирает графические элементы, создает инфографику и визуализации данных. Обеспечивает единообразие стиля и соответствие визуальных материалов общему стилю проекта.

Наименование образовательного учреждения

Проект

на тему

История развития и культурное влияние рок-музыки: от истоков к современности

Выполнил: ФИО

Руководитель: ФИО

Содержание

  • Введение 1
  • Исторический обзор развития рок-музыки: от истоков до современности 2
  • Основные стили и направления рок-музыки: генезис и эволюция 3
  • Влияние рок-музыки на культуру: мода, кино, литература и искусство 4
  • Рок-музыка и субкультуры: анализ взаимосвязей 5
  • Анализ текстов песен: ключевые темы и ценности 6
  • Практический анализ: выборка знаковых альбомов и исполнителей 7
  • Влияние рок-музыки на формирование молодежной культуры 8
  • Современные тенденции в рок-музыке 9
  • Список литературы 10

Введение

Содержимое раздела

Введение в тему исследования, обоснование актуальности и значимости выбранной темы. Определение целей и задач проекта, формулировка основных исследовательских вопросов. Краткий обзор структуры работы, описание используемых методов исследования. Обоснование выбора объекта исследования и его соответствия поставленным целям. Определение теоретической и практической значимости исследования для понимания культурного влияния рок-музыки в современном мире. Описание основных источников информации и методологической основы исследования, а также предположения, которые будут проверяться в рамках проекта.

Исторический обзор развития рок-музыки: от истоков до современности

Содержимое раздела

Подробный анализ зарождения и развития рок-музыки, начиная с появления рок-н-ролла в 1950-х годах. Рассмотрение ключевых этапов развития жанра: рок-н-ролл, бит-музыка, психоделический рок, хард-рок, панк-рок, альтернативный рок и современные направления. Анализ влияния технологических инноваций на развитие звучания рок-музыки. Обзор основных музыкальных явлений, оказавших влияние на формирование рока. Изучение значимых исполнителей, альбомов и музыкальных течений в контексте их исторического развития.

Основные стили и направления рок-музыки: генезис и эволюция

Содержимое раздела

Детальный анализ различных стилей и направлений в рок-музыке, включая рок-н-ролл, блюз-рок, хард-рок, хэви-метал, панк-рок, гранж, альтернативный рок, инди-рок и другие. Рассмотрение генезиса каждого стиля, его характерных черт, музыкальных особенностей и влияния на другие жанры. Анализ взаимосвязей между различными стилями и их эволюции во времени. Изучение влияния социальных и культурных факторов на формирование и развитие музыкальных направлений в рамках рока.

Влияние рок-музыки на культуру: мода, кино, литература и искусство

Содержимое раздела

Анализ влияния рок-музыки на культуру в широком смысле, включая моду, кино, литературу и искусство. Рассмотрение того, как музыкальные течения и образы рок-музыкантов повлияли на формирование стиля одежды, причесок и общего визуального восприятия. Анализ использования рок-музыки в кинематографе, ее роль в создании атмосферы фильмов и сериалов. Изучение влияния рок-музыки на литературное творчество и искусство. Рассмотрение примеров взаимовлияния и взаимодействия различных видов искусства с рок-музыкой.

Рок-музыка и субкультуры: анализ взаимосвязей

Содержимое раздела

Исследование взаимосвязи рок-музыки и различных субкультур, таких как хиппи, панки, готы и другие. Анализ того, как рок-музыка служила основой для формирования и выражения идентичности в рамках этих субкультур. Рассмотрение влияния социальных и политических факторов на формирование субкультур и их связь с рок-музыкой. Изучение способов, которыми субкультуры использовали рок-музыку для самовыражения, протеста и создания альтернативных моделей поведения.

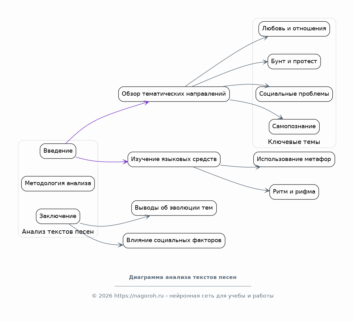
Анализ текстов песен: ключевые темы и ценности

Содержимое раздела

Детальный анализ текстов песен различных рок-исполнителей и групп, направленный на выявление ключевых тем, идей и ценностей, которые они транслируют. Рассмотрение различных тематических направлений, таких как любовь, бунт, протест, социальные проблемы, самопознание и духовные искания. Анализ использования языковых средств выразительности в текстах песен. Изучение влияния социальных и политических факторов на содержание текстов песен.

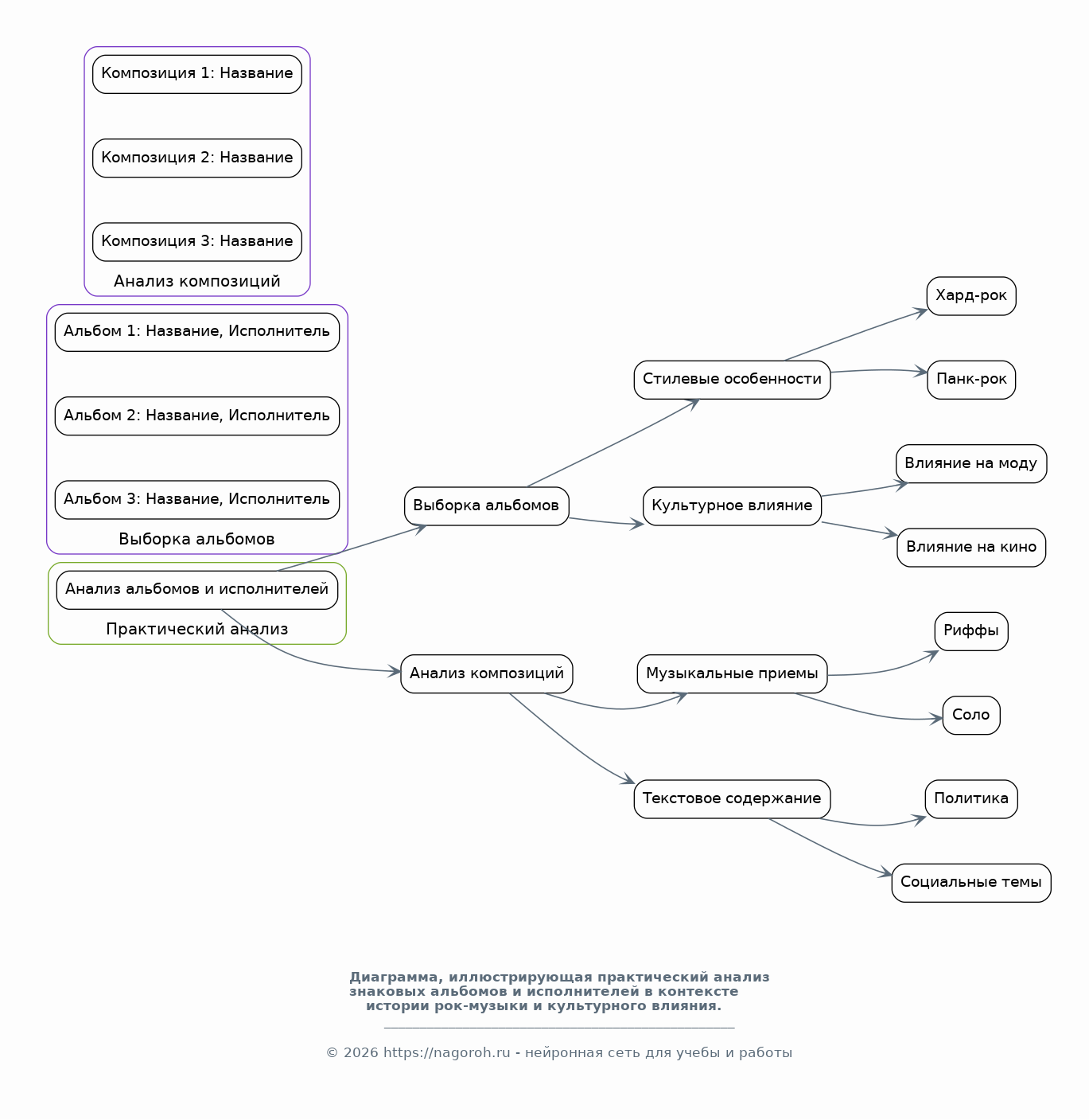
Практический анализ: выборка знаковых альбомов и исполнителей

Содержимое раздела

Практический анализ конкретных альбомов и исполнителей, оказавших значительное влияние на развитие рок-музыки и культуру. Объект анализа - выдающиеся альбомы и отдельные композиции, характеризующие ключевые стили и направления. Анализ песен, музыкальных приемов, инструментального исполнения, текстов и общего содержания работы. Определение значимости выбранных альбомов в контексте исторического развития рок-музыки и культурного влияния.

Влияние рок-музыки на формирование молодежной культуры

Содержимое раздела

Рассмотрение влияния рок-музыки на формирование молодежной культуры, включая ее ценности, идеалы и образ жизни. Анализ того, как рок-музыка способствовала формированию молодежных движений, субкультур и социальных изменений. Изучение роли рок-музыки в выражении протеста, самовыражении и формировании идентичности молодежи. Рассмотрение влияния рок-музыки на сферу образования, ее использование в учебном процессе и влияние на воспитание молодого поколения.

Современные тенденции в рок-музыке

Содержимое раздела

Обзор современных трендов и направлений в рок-музыке, включая новые жанры, эксперименты и слияние стилей. Анализ влияния цифровых технологий и новых медиа на развитие рок-музыки. Рассмотрение роли социальных сетей и онлайн-платформ в продвижении и распространении рок-музыки. Анализ новых исполнителей и групп, их вклад в развитие жанра и влияние на современных слушателей. Прогнозирование трендов и перспектив развития рок-музыки в будущем.

Список литературы

Содержимое раздела

Представление списка использованной литературы, включая книги, статьи, онлайн-ресурсы и другие источники информации, использованные в процессе исследования. Оформление списка в соответствии с требованиями академического стиля, с указанием авторов, названий, издательств и годов публикации. Обеспечение полноты и актуальности списка, отражающего разнообразие изученных источников и материалов.

Получи Такой Проект

До 90% уникальность
Готовый файл Word
15-30 страниц
Список источников по ГОСТ
Оформление по ГОСТ
Таблицы и схемы
Презентация

Создать Проект на любую тему за 5 минут

Создать

#5728212