Нейросеть

История развития пожарного транспорта в России: эволюция, инновации и вклад в обеспечение пожарной безопасности

Нейросеть для проекта Гарантия уникальности Строго по ГОСТу Высочайшее качество Поддержка 24/7

Данный исследовательский проект посвящен всестороннему изучению истории развития пожарного транспорта в России. Он охватывает эволюцию пожарных автомобилей, от первых примитивных повозок, запряженных лошадьми, до современных высокотехнологичных машин, оснащенных передовым оборудованием для тушения пожаров и спасательных операций. В рамках исследования будет рассмотрен вклад отдельных изобретений и технических решений в повышение эффективности пожаротушения, а также проанализировано влияние социально-экономических и политических факторов на развитие пожарного транспорта. Особое внимание будет уделено ключевым этапам развития, включая создание первых пожарных команд, использование паровых машин, внедрение двигателей внутреннего сгорания и интеграцию современных технологий, таких как системы автоматического пожаротушения и дроны для обнаружения очагов возгорания. Проект предполагает анализ нормативно-правовой базы, регулирующей использование и обслуживание пожарного транспорта, а также изучение роли пожарных машин в обеспечении общественной безопасности и защите населения от пожаров.

Идея:

Изучить эволюцию пожарного транспорта в России, от самых ранних образцов до современных технологий. Выявить ключевые факторы, повлиявшие на развитие пожарных машин и их роль в обеспечении пожарной безопасности.

Продукт:

Результатом исследования станет научная работа, которая может быть представлена в виде доклада на конференции или опубликована в рецензируемом научном журнале. Работа будет включать в себя анализ исторических документов, технических спецификаций, иллюстраций и статистических данных, что позволит создать полную картину развития пожарного транспорта в России.

Проблема:

Современные исследования истории пожарного транспорта в России часто носят фрагментарный характер, не охватывая всю полноту развития и влияние различных факторов. Недостаточно внимания уделяется анализу технических инноваций и их влиянию на оперативность пожаротушения и спасательных операций.

Актуальность:

Изучение истории развития пожарного транспорта имеет важное значение для понимания современных тенденций в обеспечении пожарной безопасности. Анализ исторических уроков и инноваций может способствовать улучшению текущих стратегий и разработке новых подходов к борьбе с пожарами.

Цель:

Цель данного исследования - предоставить полный и всесторонний обзор истории развития пожарного транспорта в России. Выявить основные этапы развития, технические инновации и влияние социально-экономических факторов на формирование современной системы пожаротушения.

Целевая аудитория:

Данное исследование будет интересно студентам технических вузов, историкам, специалистам в области пожарной безопасности и всем, кто интересуется историей техники и развитием инженерной мысли в России. Результаты исследования могут быть использованы в учебных программах, научных публикациях и практической деятельности.

Задачи:

  • Провести обзор и анализ исторической литературы, архивных документов и технических спецификаций, связанных с развитием пожарного транспорта в России.
  • Изучить эволюцию конструкции пожарных машин, их оборудования и технических характеристик.
  • Проанализировать влияние социально-экономических и политических факторов на развитие пожарного транспорта.
  • Оценить роль пожарных машин в обеспечении пожарной безопасности и защите населения.
  • Подготовить научную работу с использованием полученных данных.

Ресурсы:

Для реализации проекта потребуются доступ к библиотекам, архивам, онлайн-ресурсам и базам данных, а также специализированное программное обеспечение для обработки и анализа данных.

Роли в проекте:

Осуществляет общее руководство проектом, формулирует цели и задачи исследования, координирует работу команды, контролирует соблюдение сроков и качества выполнения работы. Отвечает за разработку методологии исследования, анализ данных, подготовку отчетов и презентаций. Организует встречи и консультации с экспертами, обеспечивает финансирование проекта и взаимодействие с научными организациями. Несет ответственность за конечный результат исследования, его научную обоснованность и практическую значимость.

Отвечает за сбор, анализ и интерпретацию данных, полученных в ходе исследования. Проводит углубленный анализ исторической литературы, архивных материалов и технических документов. Участвует в разработке методологии исследования, формулировании рабочих гипотез и написании отдельных разделов научной работы. Готовит обзоры, статьи и презентации по результатам исследования. Взаимодействует с другими членами команды, обсуждает полученные результаты и предлагает пути улучшения качества исследования. Обеспечивает точность и достоверность представляемой информации.

Занимается обработкой и анализом данных, полученных в ходе исследования. Использует специализированное программное обеспечение для статистической обработки, визуализации и интерпретации данных. Разрабатывает базы данных и системы хранения информации, обеспечивает их актуальность и доступность для исследователей. Участвует в подготовке графиков, диаграмм и таблиц для иллюстрации результатов исследования. Обеспечивает соблюдение стандартов качества данных и конфиденциальности информации. Предоставляет аналитические отчеты и рекомендации для руководителя проекта и научного сотрудника.

Осуществляет поиск, отбор и систематизацию архивных материалов, необходимых для проведения исследования. Работает с различными архивами, библиотеками и музеями, запрашивает и получает необходимые документы. Обеспечивает сохранность и учет архивных материалов, ведет каталоги и описи документов. Консультирует исследователей по вопросам работы с архивными источниками, предоставляет доступ к документам и оказывает помощь в их изучении. Подготавливает копии документов для использования в исследовании и обеспечивает соблюдение авторских прав.

Наименование образовательного учреждения

Проект

на тему

История развития пожарного транспорта в России: эволюция, инновации и вклад в обеспечение пожарной безопасности

Выполнил: ФИО

Руководитель: ФИО

Содержание

  • Введение 1
  • Исторические предпосылки развития пожарного транспорта в России 2
  • Первые пожарные повозки и экипажи: становление пожарного транспорта до XIX века 3
  • Пожарный транспорт в эпоху паровых машин: революция в пожаротушении 4
  • Эволюция пожарного транспорта в XX веке: от двигателей внутреннего сгорания к современным технологиям 5
  • Современные тенденции развития пожарного транспорта и перспективы 6
  • Вклад отечественных изобретателей и конструкторов 7
  • Нормативно-правовая база, регулирующая использование пожарного транспорта 8
  • Роль пожарного транспорта в обеспечении общественной безопасности 9
  • Список литературы 10

Введение

Содержимое раздела

Введение в тему исследования, обоснование актуальности и значимости изучения истории пожарного транспорта в России. Определение целей и задач исследования, описание методологии и структуры работы. Краткий обзор состояния изученности темы, выявление пробелов и перспектив дальнейших исследований. Формулировка основных исследовательских вопросов и гипотез, описание ожидаемых результатов и их практической ценности. Определение научной новизны исследования и обоснование выбора методологического подхода.

Исторические предпосылки развития пожарного транспорта в России

Содержимое раздела

Анализ социально-экономических и политических факторов, повлиявших на развитие пожарной охраны в России. Рассмотрение законодательных актов и нормативных документов, регулирующих пожарную безопасность и деятельность пожарных команд. Изучение роли государства и общества в обеспечении пожарной безопасности. Анализ влияния таких факторов, как урбанизация, индустриализация и развитие транспортной инфраструктуры на формирование потребностей в специализированном пожарном транспорте. Обзор ранних форм пожарного транспорта и эволюция средств пожаротушения.

Первые пожарные повозки и экипажи: становление пожарного транспорта до XIX века

Содержимое раздела

Детальный анализ конструкции первых пожарных повозок, их технических характеристик и оборудования. Изучение материалов, использованных при создании пожарных повозок, и их влияния на эффективность пожаротушения. Рассмотрение роли лошадей в обеспечении мобильности пожарных экипажей. Анализ организации работы пожарных команд и их взаимодействия с населением. Изучение технических инноваций и усовершенствований, внесенных в конструкцию пожарных повозок и средств пожаротушения. Оценка эффективности первых пожарных экипажей и их влияния на снижение ущерба от пожаров.

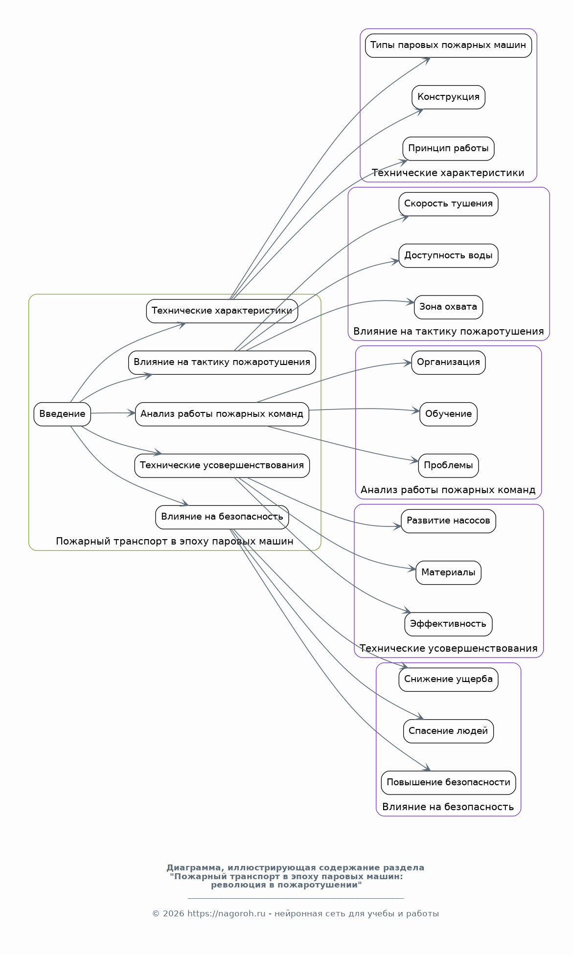
Пожарный транспорт в эпоху паровых машин: революция в пожаротушении

Содержимое раздела

Анализ роли паровых пожарных машин в повышении эффективности пожаротушения. Изучение технических характеристик, конструкции и принципов работы паровых пожарных машин. Рассмотрение влияния использования паровых машин на тактику ведения пожаротушения. Анализ работы пожарных команд, оснащенных паровыми машинами. Изучение технических усовершенствований и инноваций, связанных с использованием паровых машин в пожаротушении. Оценка влияния паровых машин на снижение ущерба от пожаров и повышение безопасности населения.

Эволюция пожарного транспорта в XX веке: от двигателей внутреннего сгорания к современным технологиям

Содержимое раздела

Изучение развития пожарного транспорта с использованием двигателей внутреннего сгорания. Анализ конструктивных особенностей и технических характеристик пожарных автомобилей, выпускаемых в XX веке. Рассмотрение влияния развития автомобильной промышленности на эволюцию пожарного транспорта. Исследование внедрения новых технологий, таких как системы автоматического пожаротушения, пожарные насосы высокого давления и автолестницы. Анализ роли специализированной техники, такой как пожарные танки, в тушении пожаров. Оценка влияния инноваций на повышение эффективности пожаротушения и спасательных операций.

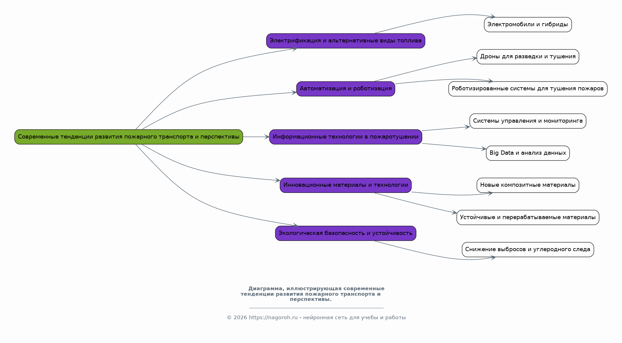
Современные тенденции развития пожарного транспорта и перспективы

Содержимое раздела

Анализ современных тенденций в развитии пожарного транспорта, таких как использование электромобилей, дронов и роботизированных систем. Рассмотрение влияния информационных технологий и автоматизации на тактику ведения пожаротушения. Изучение инновационных материалов и технологий, применяемых в производстве пожарных автомобилей. Анализ перспектив развития пожарного транспорта, связанных с повышением экологической безопасности и устойчивости. Рассмотрение роли пожарного транспорта в обеспечении комплексной безопасности населения.

Вклад отечественных изобретателей и конструкторов

Содержимое раздела

Исследование вклада отечественных изобретателей и конструкторов в развитие пожарного транспорта. Анализ роли выдающихся личностей в создании инновационных решений и технических достижений в области пожаротушения. Рассмотрение влияния отечественных разработок на мировую практику пожаротушения. Изучение биографий изобретателей, их научных работ и технических разработок. Анализ эффективности предложенных ими решений и их влияния на повышение уровня пожарной безопасности. Оценка влияния их деятельности на развитие пожарного транспорта.

Нормативно-правовая база, регулирующая использование пожарного транспорта

Содержимое раздела

Анализ нормативно-правовых актов, регулирующих использование и обслуживание пожарного транспорта в России. Изучение стандартов и требований к конструкции, комплектации и техническому обслуживанию пожарных автомобилей. Рассмотрение вопросов лицензирования и сертификации пожарного транспорта. Анализ ответственности за нарушение правил эксплуатации пожарных машин. Изучение изменений в нормативно-правовой базе и их влияния на развитие пожарного транспорта. Оценка соответствия нормативной базы современным требованиям пожарной безопасности.

Роль пожарного транспорта в обеспечении общественной безопасности

Содержимое раздела

Оценка роли пожарного транспорта в обеспечении общественной безопасности и защите населения от пожаров. Анализ статистических данных о пожарах и их последствиях. Изучение влияния пожарного транспорта на скорость реагирования на пожары и эффективность тушения. Рассмотрение роли пожарных машин в спасении людей и имущества. Анализ взаимодействия пожарного транспорта с другими службами и организациями. Оценка экономической и социальной эффективности использования пожарного транспорта.

Список литературы

Содержимое раздела

Перечень использованной литературы, в том числе книги, статьи из научных журналов, нормативные документы и архивные материалы. Список оформляется в соответствии с требованиями к цитированию. Указываются полные выходные данные каждого источника, включая авторов, название, издательство, год издания и страницы. Используются различные типы источников, такие как научные статьи, монографии, учебники, нормативные акты, архивные документы и интернет-ресурсы. Список литературы служит для подтверждения достоверности информации и демонстрации глубины исследования.

Получи Такой Проект

До 90% уникальность
Готовый файл Word
15-30 страниц
Список источников по ГОСТ
Оформление по ГОСТ
Таблицы и схемы
Презентация

Создать Проект на любую тему за 5 минут

Создать

#6189265