Нейросеть

История советской военной техники и вооружения (1945-1991): Эволюция, Технологии и Влияние

Нейросеть для проекта Гарантия уникальности Строго по ГОСТу Высочайшее качество Поддержка 24/7

Данный исследовательский проект посвящен всестороннему изучению истории советской военной техники и вооружения в период с 1945 по 1991 год. Проект охватывает широкий спектр вопросов, начиная от анализа концептуальных основ развития советских вооруженных сил после Второй мировой войны и заканчивая оценкой влияния технологических достижений и стратегических решений на ход Холодной войны и глобальный баланс сил. Особое внимание будет уделено эволюции различных типов вооружений, включая танки, самолеты, корабли, ракетные комплексы и стрелковое оружие, а также анализу их тактико-технических характеристик, боевого применения и роли в различных военных конфликтах. Исследование будет опираться на широкий спектр источников, включая архивные материалы, техническую документацию, мемуары военачальников и экспертные оценки, что позволит создать полную и объективную картину развития советской военной мощи в обозначенный период времени.

Идея:

Проект исследует эволюцию советской военной техники и вооружения в период Холодной войны, анализируя ключевые технологические достижения и их стратегическое значение. Цель состоит в том, чтобы представить комплексный анализ развития советского военного арсенала.

Продукт:

Результатом данного исследования станет академическая работа, включающая подробный анализ развития различных видов вооружений, их технических характеристик, а также оценку их влияния на ход истории. Полученные данные будут оформлены в виде научного отчета, доступного для исследователей и широкой аудитории.

Проблема:

Существует недостаток комплексных исследований, объединяющих технические, военные и политические аспекты развития советской военной техники. Многие существующие работы уделяют недостаточно внимания детальному анализу конкретных образцов вооружения и их реальному боевому применению.

Актуальность:

Изучение истории советской военной техники и вооружения важно для понимания глобального геополитического баланса сил в XX веке и оценки современных вызовов безопасности. Данное исследование способствует углублению знаний об истории военной техники.

Цель:

Целью проекта является создание всестороннего исследования, посвященного истории советской военной техники и вооружения в период с 1945 по 1991 год. Исследование направлено на выявление ключевых тенденций, оценку влияния технологических инноваций и определение роли советского военного потенциала в международных отношениях.

Целевая аудитория:

Аудиторией проекта являются студенты, изучающие историю, военное дело и международные отношения, а также преподаватели и исследователи, интересующиеся данной темой. Проект будет интересен широкой публике, интересующейся историей военной техники.

Задачи:

  • Сбор и систематизация данных о советской военной технике и вооружении.
  • Анализ технических характеристик и боевого применения различных образцов.
  • Изучение влияния технологических достижений на развитие вооруженных сил.
  • Оценка роли советского военного потенциала в период Холодной войны.
  • Подготовка отчета с выводами и рекомендациями.

Ресурсы:

Для реализации проекта потребуются доступ к архивным документам, научной литературе, технической документации и экспертным оценкам, а также программное обеспечение для анализа данных и написания исследовательских работ.

Роли в проекте:

Отвечает за общее руководство проектом, определение методологии исследования, координацию работы команды, контроль сроков и качества выполнения задач. Организует работу, распределяет ресурсы и обеспечивает соблюдение научной этики. Руководит процессом написания отчета и подготовки презентационных материалов.

Проводит сбор и анализ данных, разрабатывает аналитические материалы, готовит отчеты по отдельным аспектам исследования. Занимается поиском и изучением информации из различных источников, включая архивы, научные публикации и техническую документацию. Участвует в подготовке презентаций.

Осуществляет анализ собранных данных, выявляет закономерности и тенденции, формулирует гипотезы и выводы. Разрабатывает аналитические инструменты и методы исследования. Готовит отчеты и презентации, участвует в обсуждении результатов исследования.

Отвечает за техническую обработку текста работы, проверку библиографии, оформление иллюстраций и таблиц в соответствии с требованиями. Обеспечивает соответствие работы стандартам оформления научных работ. Осуществляет проверку на плагиат и редактирует текст с целью повышения его научной ценности.

Наименование образовательного учреждения

Проект

на тему

История советской военной техники и вооружения (1945-1991): Эволюция, Технологии и Влияние

Выполнил: ФИО

Руководитель: ФИО

Содержание

  • Введение 1
  • Глава 1: Формирование советской военной промышленности после Второй мировой войны 2
  • Глава 2: Развитие танковой техники в СССР (1945-1991) 3
  • Глава 3: Советская авиация: от реактивных истребителей до стратегических бомбардировщиков 4
  • Глава 4: Военно-морской флот СССР: строительство и развитие 5
  • Глава 5: Ракетное вооружение и ядерный арсенал СССР 6
  • Глава 6: Организация и структура советских вооруженных сил 7
  • Глава 7: Боевое применение советской военной техники в локальных конфликтах и войнах 8
  • Заключение 9
  • Список литературы 10

Введение

Содержимое раздела

Введение в тему исследования, обоснование актуальности и значимости изучения истории советской военной техники и вооружения. Определение целей и задач исследования, описание методологии и структуры работы. Ключевым аспектом является представление исторического контекста, в котором развивалась советская военная техника, включая политические, экономические и технологические факторы, оказавшие влияние на ее развитие. Также описываются основные источники информации и структура дальнейшего изложения материала.

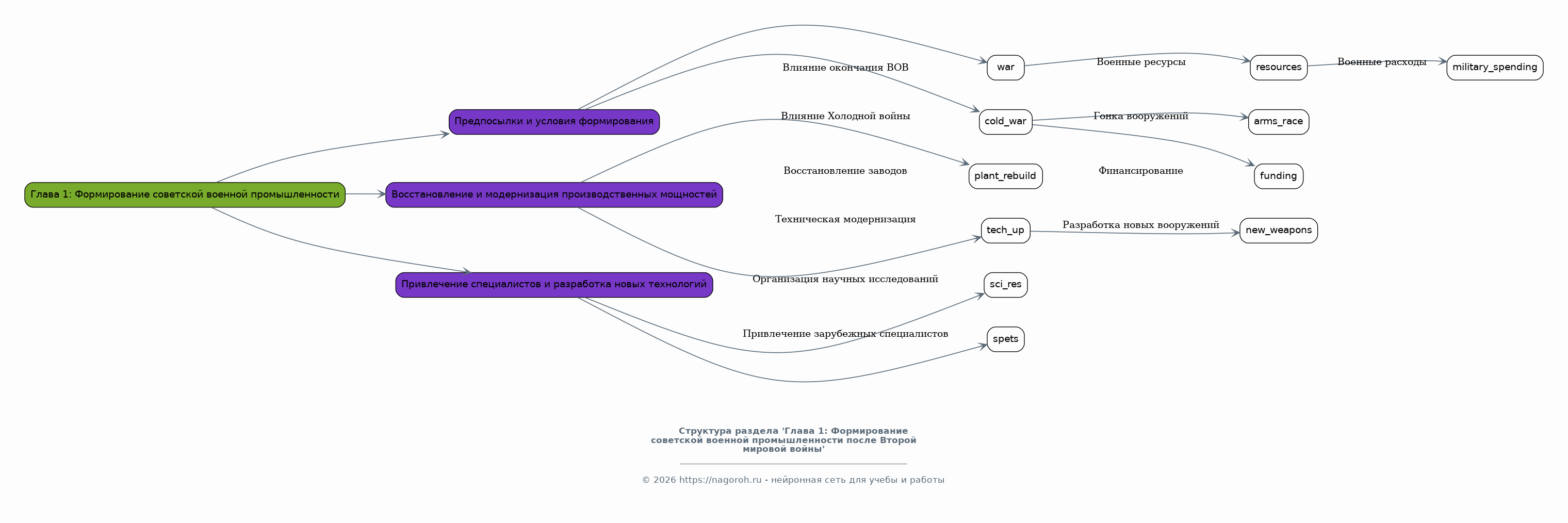
Глава 1: Формирование советской военной промышленности после Второй мировой войны

Содержимое раздела

Анализ предпосылок и условий формирования советской военной промышленности после окончания Второй мировой войны. Рассматриваются вопросы восстановления и модернизации производственных мощностей, привлечения специалистов, разработки новых технологий и организации научных исследований. Особое внимание уделяется влиянию холодной войны на гонку вооружений, ресурсы, выделяемые на военные нужды, и приоритеты в разработке вооружений. Изучаются конкретные примеры успешных и неудачных проектов в области военной промышленности.

Глава 2: Развитие танковой техники в СССР (1945-1991)

Содержимое раздела

Детальный анализ эволюции советских танков в период с 1945 по 1991 год. Рассматриваются основные конструкторские школы, технические характеристики и боевое применение различных типов танков, таких как Т-54, Т-62, Т-64, Т-72 и Т-80. Анализируются факторы, влиявшие на развитие танкостроения, включая технологические достижения, изменения в военной доктрине и опыт локальных конфликтов. Также оценивается роль советских танков в глобальном балансе сил.

Глава 3: Советская авиация: от реактивных истребителей до стратегических бомбардировщиков

Содержимое раздела

Изучение развития советской авиации в контексте Холодной войны. Анализ ключевых типов самолетов, включая истребители, бомбардировщики, штурмовики и транспортные самолеты. Рассматриваются технологические инновации, такие как реактивные двигатели, радиолокационное оборудование и крылатые ракеты. Анализируется роль советской авиации в различных военных операциях и ее вклад в создание советской военной мощи. Оценивается влияние самолетов на ход Холодной войны.

Глава 4: Военно-морской флот СССР: строительство и развитие

Содержимое раздела

Анализ развития военно-морского флота СССР в период с 1945 по 1991 год, начиная с послевоенного восстановления и заканчивая появлением новых типов кораблей и подводных лодок. Рассматриваются основные кораблестроительные программы, технические характеристики кораблей и подводных лодок, а также их роль в поддержании стратегического паритета с США. Исследуется влияние военно-морского флота на геополитическую ситуацию в мире, активность в Мировом океане и учатие в локальных конфликтах.

Глава 5: Ракетное вооружение и ядерный арсенал СССР

Содержимое раздела

Исследование развития ракетного вооружения и ядерного арсенала СССР, включая межконтинентальные баллистические ракеты, ракеты средней дальности, тактические ракеты и стратегические ядерные силы. Анализ технических характеристик ракет, используемых технологий, а также их стратегическое значение. Рассматривается роль ядерного арсенала в сдерживании, гонке вооружений и международных отношениях. Оценивается влияние ракетного оружия на события Холодной войны и современный мир.

Глава 6: Организация и структура советских вооруженных сил

Содержимое раздела

Анализ организации и структуры советских Вооруженных Сил в период Холодной войны. Рассматриваются различные виды войск, их численность и дислокация. Изучается система управления, планирования и подготовки военнослужащих. Анализируется роль военной доктрины, стратегии и тактики советских вооруженных сил. Исследуется влияние организационных изменений на боеспособность и эффективность советской армии. Оценка изменений советской военной стратегии.

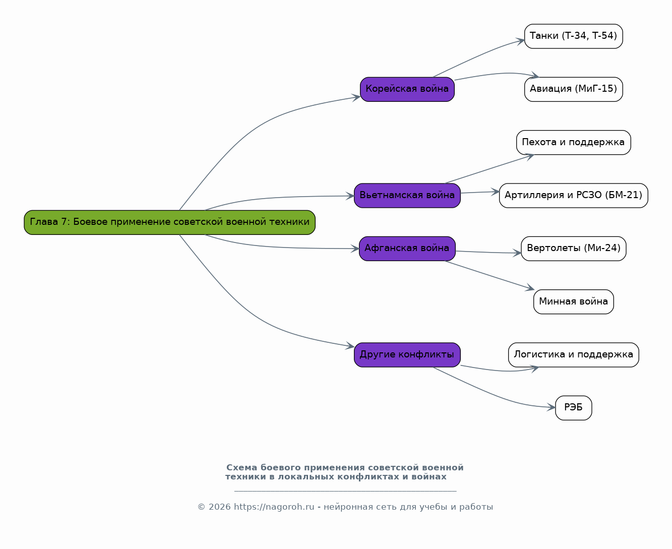
Глава 7: Боевое применение советской военной техники в локальных конфликтах и войнах

Содержимое раздела

Детальный анализ боевого применения советской военной техники в локальных конфликтах и войнах, в которых СССР принимал участие или оказывал поддержку. Рассматриваются такие конфликты, как Корейская война, Вьетнамская война, Афганская война и другие. Анализируется эффективность различных типов вооружений в реальных боевых условиях, тактика их применения, а также влияние на ход конфликтов. Изучается опыт эксплуатации и боевого применения техники.

Заключение

Содержимое раздела

Обобщение основных результатов исследования, формулировка выводов и оценка значимости советской военной техники и вооружения в контексте истории XX века. Подведение итогов по ключевым направлениям и тенденциям развития вооружений. Оценка влияния советского военного потенциала на различные аспекты международных отношений и глобальную безопасность. Рассмотрение перспектив дальнейших исследований и оценка влияния на современность.

Список литературы

Содержимое раздела

Представление полного списка использованных источников, включая монографии, статьи, архивные материалы, технические справочники и другие материалы, использованные в процессе исследования. Список должен быть составлен в соответствии с требованиями к оформлению научной литературы, с указанием всех необходимых данных о каждом источнике. Это необходимо для обеспечения прозрачности и подтверждения обоснованности выводов, сделанных в процессе исследования. Обеспечение соответствия библиографии требованиям.

Получи Такой Проект

До 90% уникальность
Готовый файл Word
15-30 страниц
Список источников по ГОСТ
Оформление по ГОСТ
Таблицы и схемы
Презентация

Создать Проект на любую тему за 5 минут

Создать

#6209561