Нейросеть

История возникновения и эволюции Олимпийских игр: От античности к современности

Нейросеть для проекта Гарантия уникальности Строго по ГОСТу Высочайшее качество Поддержка 24/7

Данный исследовательский проект представляет собой всесторонний анализ истории Олимпийских игр, начиная с их зарождения в Древней Греции и заканчивая современными играми. Проект направлен на изучение исторических, культурных и социальных факторов, повлиявших на формирование и развитие олимпийского движения. Особое внимание уделяется эволюции форматов соревнований, изменению правил и ценностей, а также влиянию Олимпийских игр на мировую политику и культуру. В рамках исследования будут рассмотрены ключевые этапы в истории Олимпийских игр, включая возрождение игр в конце XIX века, периоды мировых войн и холодной войны, а также современный период с его вызовами и достижениями. Исследование включает анализ влияния Олимпийских игр на развитие спорта, международные отношения и глобальную культуру. Анализируются особенности проведения Игр в различные исторические периоды, включая выбор мест проведения, уровень спортивной подготовки и освещение в средствах массовой информации. Проект предполагает использование различных источников, таких как научные статьи, исторические документы, архивные материалы и новостные репортажи, для достижения всестороннего понимания предмета исследования. Будет проведено сравнение различных подходов и перспектив в изучении Олимпийских игр, что позволит сформировать целостное представление об их значении для мировой истории и культуры.

Идея:

Проект направлен на комплексное изучение истории Олимпийских игр, от их древних истоков до современности. Исследование предполагает анализ ключевых этапов развития олимпийского движения.

Продукт:

Результатом проекта будет исследовательская работа, включающая анализ исторических данных и выводы о влиянии Олимпийских игр на мировую культуру. Проект предоставит расширенное понимание истории и значения Олимпийских игр.

Проблема:

Существует недостаточный уровень понимания эволюции Олимпийских игр и их влияния на различные аспекты мировой культуры и политики. Отсутствует единый систематизированный обзор истории Олимпийских игр.

Актуальность:

Изучение истории Олимпийских игр актуально для понимания развития спорта, международных отношений и культурных ценностей. Проект способствует формированию более глубокого понимания исторического контекста и значимости олимпийского движения.

Цель:

Целью данного проекта является комплексное исследование истории Олимпийских игр, выявление ключевых этапов их развития и анализ влияния на мировую культуру. Проект направлен на систематизацию знаний об Олимпийских играх и расширение представлений о их роли в истории.

Целевая аудитория:

Аудиторией проекта являются школьники, студенты, преподаватели и все, кто интересуется историей спорта и олимпийским движением. Проект будет полезен для общего развития и расширения кругозора в области истории и культуры.

Задачи:

  • Изучение и анализ исторических источников по теме Олимпийских игр.
  • Выявление ключевых этапов развития Олимпийских игр в историческом контексте.
  • Анализ влияния Олимпийских игр на мировую культуру и политику.
  • Систематизация данных и подготовка итогового исследовательского материала.
  • Подготовка презентации итогов исследования для аудитории.

Ресурсы:

Для реализации проекта потребуются доступ к специализированной литературе, историческим архивам и онлайн-ресурсам, а также необходимое программное обеспечение для обработки данных и подготовки презентаций.

Роли в проекте:

Основная роль в проекте, подразумевающая сбор, анализ и интерпретацию данных, относящихся к истории Олимпийских игр. Исследователь занимается изучением научных статей, исторических документов, и других источников информации. Он выявляет ключевые события, тенденции и значимые фигуры, формируя основу для последующего анализа и интерпретации. Также исследователь отвечает за написание разделов работы, формулирование выводов и подготовку презентационных материалов. Он должен обладать навыками критического анализа, умением работать с информацией и способностью формулировать четкие и обоснованные аргументы.

Аналитик отвечает за комплексный анализ собранных данных, выявление взаимосвязей и закономерностей в истории Олимпийских игр. Аналитик использует различные методы и инструменты для обработки и интерпретации информации. Он выявляет влияние исторических, культурных и политических факторов на развитие олимпийского движения. Аналитик также отвечает за подготовку графиков, диаграмм и других визуальных материалов, помогающих представить результаты исследования наиболее наглядно. Он должен обладать навыками статистического анализа, знанием методологии исследования и умением делать обоснованные выводы на основе полученных данных.

Редактор отвечает за подготовку окончательной версии исследовательского проекта, обеспечивая соответствие требованиям академического стиля. Он проверяет текст на предмет грамматических, орфографических и стилистических ошибок, а также следит за логикой изложения и структурой работы. Редактор также занимается оформлением ссылок, цитат и списка литературы в соответствии с установленными стандартами. Он должен обладать высоким уровнем грамотности, внимательностью к деталям и умением работать с большими объемами текста. Редактор играет ключевую роль в обеспечении высокого качества исследовательского проекта.

Презентатор отвечает за подготовку и проведение презентации результатов исследовательского проекта. Он разрабатывает визуальные материалы, такие как слайды, и подготавливает доклад, который будет представлен аудитории. Презентатор должен уметь ясно и лаконично излагать основные положения исследования, отвечать на вопросы и поддерживать интерес аудитории. Он должен обладать навыками публичных выступлений, умением эффективно использовать визуальные материалы и способностью адаптировать информацию под интересы и уровень понимания аудитории. Презентатор является ключевым звеном в донесении результатов проекта до общественности.

Наименование образовательного учреждения

Проект

на тему

История возникновения и эволюции Олимпийских игр: От античности к современности

Выполнил: ФИО

Руководитель: ФИО

Содержание

  • Введение 1
  • Зарождение Олимпийских игр в Древней Греции 2
  • Олимпийские игры в эпоху Римской империи 3
  • Возрождение Олимпийских игр в Новое время 4
  • Олимпийские игры в XX веке: Игры между войнами и холодная война 5
  • XXI век: Олимпийские игры в эпоху глобализации 6
  • Символика и ценности Олимпийских игр 7
  • Влияние Олимпийских игр на мировую культуру 8
  • Заключение 9
  • Список литературы 10

Введение

Содержимое раздела

В разделе «Введение» будет представлено обоснование выбора темы, актуальность исследования и его значимость. Описывается структура работы, цели и задачи, методы исследования. Также будет представлен обзор источников и литературы, используемых в работе. Будет дан контекст истории Олимпийских игр, рассмотрены основные этапы и периоды развития олимпийского движения. Введение служит для ознакомления читателя с предметом исследования, его целями и задачами, а также для создания мотивации к дальнейшему изучению материала. Важно также обозначить границы исследования.

Зарождение Олимпийских игр в Древней Греции

Содержимое раздела

В данном разделе будет рассмотрена история возникновения Олимпийских игр в Древней Греции. Будут проанализированы мифологические и исторические предпосылки их появления, значение игр в контексте античной культуры и религии. Будут рассмотрены основные виды соревнований, правила и ценности, а также роль игр в объединении греческих полисов и развитии спорта. Будет исследована эволюция соревнований в различные исторические периоды, включая выбор мест проведения, уровень спортивной подготовки и освещение в средствах массовой информации. Особое внимание будет уделено влиянию Олимпийских игр на развитие спорта, международных отношений и глобальную культуру.

Олимпийские игры в эпоху Римской империи

Содержимое раздела

В этом разделе будет исследовано влияние Римской империи на Олимпийские игры. Будут рассмотрены изменения в организации игр, включая влияние римских завоеваний и культурных традиций. Анализ развития спорта, правил, процедур и ценностей. Оценка влияния на греческую культуру и спортивные традиции. Рассмотрение спортивных состязаний и их трансформации. Анализ политического и социального контекста, а также изменений в религиозных практиках и общественных взглядах. Будут проанализированы изменения в структуре и значимости Олимпийских игр под влиянием римской власти, уделяя внимание спортивным состязаниям, культурным аспектам и политическим факторам.

Возрождение Олимпийских игр в Новое время

Содержимое раздела

В разделе будет исследована история возрождения Олимпийских игр в конце XIX века. Будут рассмотрены причины и предпосылки, приведшие к идее возрождения, включая культурный контекст и стремление к укреплению международных связей. Анализируется роль Пьера де Кубертена в выдвижении и реализации этой идеи, его вклад в создание современной олимпийской системы. Рассматриваются первые Олимпийские игры современности в Афинах (1896), их значение и влияние на дальнейшее развитие олимпийского движения. Изучение основных принципов и ценностей, заложенных Кубертеном и их эволюция. Оценка влияния Олимпийских игр на становление международного спортивного сообщества.

Олимпийские игры в XX веке: Игры между войнами и холодная война

Содержимое раздела

В этом разделе будет представлен анализ развития Олимпийских игр в XX веке, включая период между мировыми войнами и во время холодной войны. Рассматривается влияние политических событий на проведение и формат игр, включая бойкоты, политические заявления и идеологическое противостояние. Анализируется участие разных стран, включая СССР и США, а также влияние этих событий на развитие спорта. Исследовано влияние Второй мировой войны на игры, перенос и отмены, а также восстановление олимпийского движения после окончания войны. Изучение эволюции правил, ценностей и увеличение количества видов спорта, а также влияние игр на развитие международных отношений.

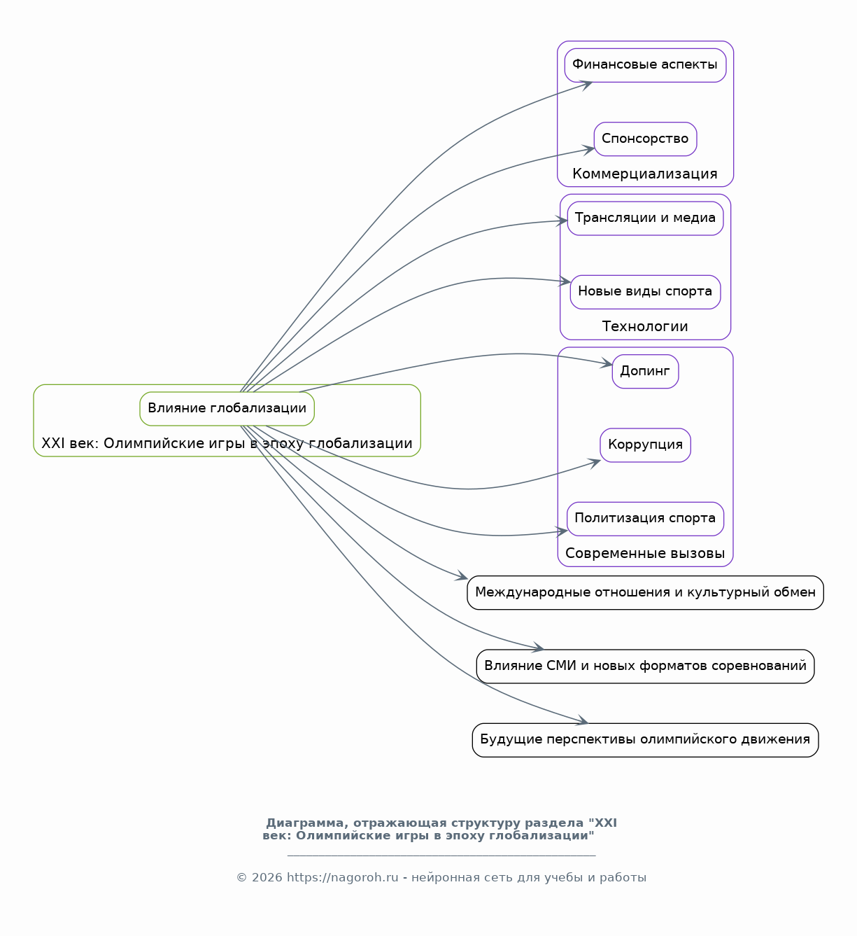
XXI век: Олимпийские игры в эпоху глобализации

Содержимое раздела

В данном разделе будет рассмотрено развитие Олимпийских игр в XXI веке. Анализируется влияние глобализации на организацию и проведение игр, включая вопросы коммерциализации, технологий и новых видов спорта. Рассматриваются современные вызовы, стоящие перед олимпийским движением, такие как допинг, коррупция и политизация спорта. Анализируется роль Олимпийских игр в укреплении международных отношений и содействии культурному обмену. Будет изучено влияние новых технологий, СМИ на восприятие и освещение игр. Рассматривается расширение аудитории, новые форматы соревнований и их соответствие современным требованиям. Исследование включает анализ будущих перспектив олимпийского движения.

Символика и ценности Олимпийских игр

Содержимое раздела

В этом разделе будет представлен глубокий анализ символики и основных ценностей Олимпийских игр. Рассматриваются олимпийские кольца, факел, девиз и другие символы, их история и значение. Анализируются ценности дружбы, уважения и совершенствования, которые лежат в основе олимпийского движения. Изучается роль спорта в воспитании молодого поколения и формировании позитивных социальных ценностей. Исследуется эволюция этих ценностей в различные исторические периоды и их актуальность в современном мире. Рассматривается влияние Олимпийских игр на формирование культуры мира и развитие толерантности. Исследование включает анализ взаимосвязи символики, ценностей и их влияния на развитие олимпийского движения.

Влияние Олимпийских игр на мировую культуру

Содержимое раздела

В этом разделе будет представлен анализ влияния Олимпийских игр на мировую культуру. Рассматривается роль спорта в искусстве, литературе, кино и других видах культурного самовыражения. Анализируется, как Олимпийские игры способствуют распространению культурных ценностей и пониманию между народами. Исследуется влияние игр на развитие туризма и урбанизации в городах-организаторах. Рассматривается, как проведение Олимпийских игр влияет на международные отношения и культурный обмен. Изучение роли телевидения, интернета и социальных сетей в формировании образа игр и их культурного влияния. Исследование включает анализ перспектив и дальнейшего влияния Олимпийских игр на мировую культуру.

Заключение

Содержимое раздела

В заключении будет представлен общий обзор проведенного исследования, ключевые выводы и обобщения. Подводятся итоги работы, суммируются основные результаты исследования, выделяются наиболее важные аспекты и факты. Оценивается значимость Олимпийских игр в исторической перспективе, их влияние на мировую культуру и спорт. Формулируются рекомендации для дальнейших исследований и возможные направления развития олимпийского движения. Дается оценка достигнутых целей и задач, а также определяется вклад исследования в понимание истории Олимпийских игр. Важно подчеркнуть основные достижения и указать на значимость проведенного анализа.

Список литературы

Содержимое раздела

В данном разделе будет представлен полный список использованных в исследовании источников. Важно соблюдать требования к оформлению списка литературы. Список включает книги, статьи, документальные материалы и онлайн-ресурсы, использованные при написании работы. Библиографическое описание каждого источника должно соответствовать принятым стандартам. Список позволит читателям проверить достоверность информации, которой оперировал автор. Список литературы является также важным элементом научной работы, демонстрирующим глубину исследования и обширность использованных данных.

Получи Такой Проект

До 90% уникальность
Готовый файл Word
15-30 страниц
Список источников по ГОСТ
Оформление по ГОСТ
Таблицы и схемы
Презентация

Создать Проект на любую тему за 5 минут

Создать

#5695862