Нейросеть

Историко-правовой анализ деятельности выдающихся руководителей войск правопорядка России

Нейросеть для проекта Гарантия уникальности Строго по ГОСТу Высочайшее качество Поддержка 24/7

Данный исследовательский проект посвящен изучению биографий и профессиональной деятельности наиболее значимых руководителей, возглавлявших войска правопорядка в России на различных этапах истории. Работа охватывает период от формирования первых воинских формирований, предназначенных для поддержания общественного порядка, до современности. Особое внимание уделяется анализу управленческих решений, тактических приемов, а также вкладу этих личностей в развитие правоохранительной системы страны. Проект предполагает комплексный подход, включающий исторический анализ, правовое исследование и социологический анализ. Целью работы является выявление общих закономерностей в деятельности успешных руководителей правоохранительных органов и формулирование рекомендаций по совершенствованию системы подготовки кадров для органов внутренних дел.

Идея:

Исследование деятельности выдающихся руководителей войск правопорядка позволит выявить ключевые факторы успеха в обеспечении законности и правопорядка. Полученные данные могут быть использованы для совершенствования системы подготовки управленческих кадров в современных правоохранительных органах.

Продукт:

Результатом проекта станет монография, содержащая историко-правовой анализ деятельности выдающихся руководителей войск правопорядка России. Планируется также разработка методических рекомендаций по использованию опыта этих личностей в учебном процессе ведомственных образовательных учреждений.

Проблема:

Недостаточно изучен исторический опыт деятельности руководителей правоохранительных органов России, что затрудняет выявление эффективных управленческих стратегий и тактических приемов. Отсутствует систематизированный анализ влияния личностных качеств руководителей на результаты деятельности возглавляемых ими подразделений.

Актуальность:

В условиях современных вызовов и угроз национальной безопасности возрастает потребность в профессиональных и компетентных руководителях правоохранительных органов. Изучение исторического опыта позволит избежать ошибок прошлого и повысить эффективность работы полиции в будущем.

Цель:

Целью проекта является выявление и систематизация исторического опыта деятельности выдающихся руководителей войск правопорядка России. Задачи проекта включают анализ эволюции правоохранительной системы, выявление типологий руководства и оценку влияния деятельности руководителей на общественно-политическую ситуацию в стране.

Целевая аудитория:

Данный проект предназначен для студентов юридических и исторических специальностей, преподавателей высших учебных заведений, сотрудников правоохранительных органов и всех интересующихся историей отечественной полиции. Материалы исследования могут быть использованы в учебном процессе и научной работе.

Задачи:

  • Провести анализ исторической литературы и архивных материалов, посвященных деятельности войск правопорядка в России.
  • Выявить и систематизировать биографические данные выдающихся руководителей правоохранительных органов.
  • Проанализировать управленческие решения и тактические приемы, применявшиеся этими руководителями.
  • Оценить влияние деятельности руководителей на состояние законности и правопорядка в стране.
  • Разработать рекомендации по совершенствованию системы подготовки кадров для органов внутренних дел.

Ресурсы:

Для реализации проекта потребуются доступ к историческим архивам, библиотечным ресурсам, нормативным правовым актам, а также консультации опытных сотрудников правоохранительных органов и ученых-историков.

Роли в проекте:

Осуществляет общее руководство проектом, координирует работу исполнителей, контролирует соблюдение сроков и качества выполнения задач, обеспечивает связь с научным руководителем и заказчиком.

Отвечает за поиск, анализ и систематизацию исторической литературы и архивных материалов, посвященных деятельности войск правопорядка. Разрабатывает исторические справки и биографические очерки руководителей.

Проводит анализ нормативно-правовой базы, регулирующей деятельность правоохранительных органов. Оценивает соответствие управленческих решений руководителей действующему законодательству.

Обеспечивает обработку и анализ статистических данных, характеризующих состояние законности и правопорядка в периоды деятельности исследуемых руководителей. Формирует графики и таблицы.

Наименование образовательного учреждения

Проект

на тему

Историко-правовой анализ деятельности выдающихся руководителей войск правопорядка России

Выполнил: ФИО

Руководитель: ФИО

Содержание

  • Введение 1
  • Исторические предпосылки формирования войск правопорядка в России 2
  • Основные этапы развития войск правопорядка в XX – XXI веках 3
  • Типология руководителей войск правопорядка: подходы к классификации 4
  • Анализ управленческой деятельности выдающихся руководителей (примеры) 5
  • Влияние личности руководителя на эффективность работы правоохранительных органов 6
  • Современные вызовы и перспективы развития системы управления войсками правопорядка 7
  • Правовые аспекты деятельности войск правопорядка 8
  • Методические рекомендации по применению исторического опыта в подготовке кадров для органов внутренних дел 9
  • Заключение 10
  • Список литературы 11

Введение

Содержимое раздела

В данном разделе обосновывается актуальность исследования, формулируются цели и задачи проекта, определяются объект и предмет исследования, описываются методологические принципы и подходы. Особое внимание уделяется обзору существующей научной литературы по истории правоохранительных органов России и выявлению нерешенных проблем. Будут обозначены ключевые понятия и термины, используемые в работе, а также определены критерии оценки эффективности деятельности руководителей правоохранительных органов.

Исторические предпосылки формирования войск правопорядка в России

Содержимое раздела

В данном разделе рассматривается эволюция правоохранительной системы в России, начиная с древнейших времен и заканчивая XIX веком. Анализируются особенности организации и функционирования различных органов, отвечавших за обеспечение законности и правопорядка в различные исторические периоды. Особое внимание уделяется анализу причин и факторов, обусловивших необходимость создания специализированных воинских формирований для поддержания общественного порядка.

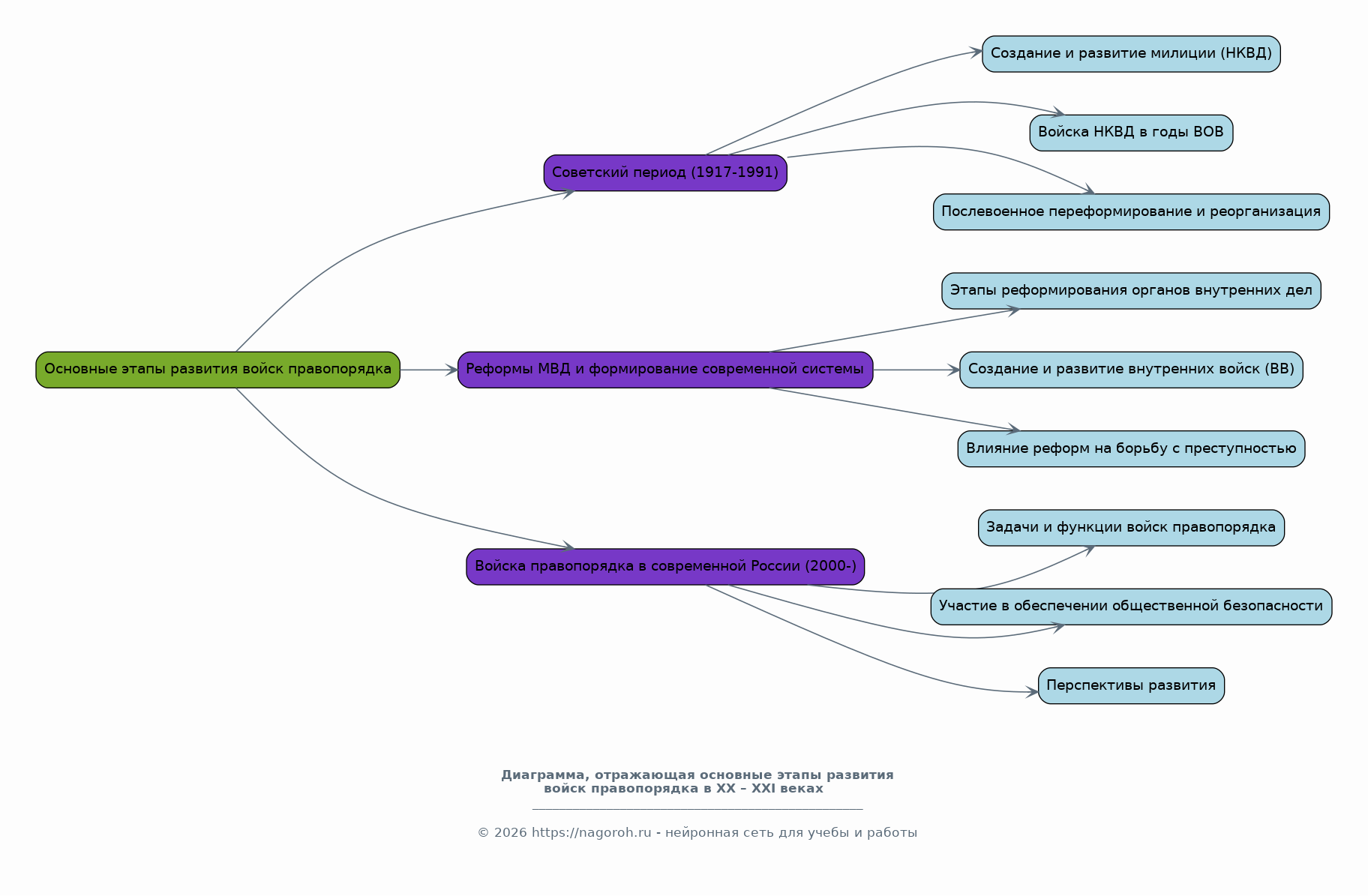
Основные этапы развития войск правопорядка в XX – XXI веках

Содержимое раздела

Рассматриваются ключевые этапы развития правоохранительных органов в XX и XXI веках, включая период советской власти и современную Россию. Анализируются реформы, проводимые в системе органов внутренних дел, и их влияние на эффективность борьбы с преступностью. Особое внимание уделяется изменению задач и функций войск правопорядка в связи с социально-политическими трансформациями в обществе.

Типология руководителей войск правопорядка: подходы к классификации

Содержимое раздела

В данном разделе предлагается типология руководителей правоохранительных органов, основанная на анализе их личностных качеств, управленческих стилей и профессионального опыта. Рассматриваются различные критерии классификации, такие как авторитаризм, демократизм, ориентация на результат, ориентация на процесс и т.д. Разрабатываются портреты типичных руководителей правоохранительных органов.

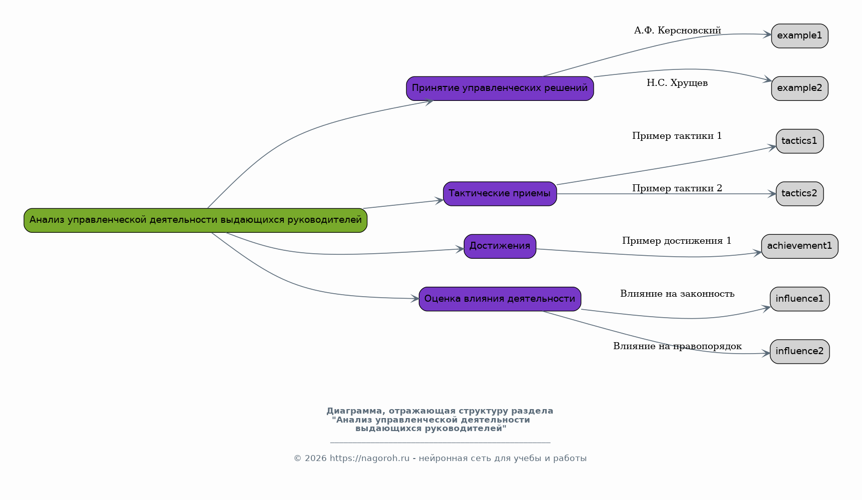
Анализ управленческой деятельности выдающихся руководителей (примеры)

Содержимое раздела

В данном разделе проводится детальный анализ управленческой деятельности конкретных выдающихся руководителей правоохранительных органов, таких как А.Ф. Керсновский, Н.С. Хрущев, И.Д. Сычев и другие. Рассматриваются их основные управленческие решения, тактические приемы и достижения. Оценивается влияние их деятельности на состояние законности и правопорядка в стране.

Влияние личности руководителя на эффективность работы правоохранительных органов

Содержимое раздела

В этом разделе исследуется взаимосвязь между личностными качествами руководителя и результативностью деятельности возглавляемого им подразделения. Анализируются такие характеристики, как профессионализм, компетентность, лидерские качества, умение принимать решения и организовывать работу коллектива. Оценивается роль морально-психологического климата в подразделении.

Современные вызовы и перспективы развития системы управления войсками правопорядка

Содержимое раздела

В данном разделе рассматриваются современные вызовы и угрозы национальной безопасности, стоящие перед правоохранительными органами. Анализируются проблемы, связанные с коррупцией, преступностью и экстремизмом. Оцениваются перспективы развития системы управления войсками правопорядка в условиях цифровизации и глобализации. Обсуждаются вопросы совершенствования подготовки кадров.

Правовые аспекты деятельности войск правопорядка

Содержимое раздела

В этом разделе будут рассмотрены правовые основы деятельности войск правопорядка, включая анализ законодательства, регулирующего порядок применения силы, использования специальных средств и соблюдения прав граждан. Анализируются проблемы правового регулирования деятельности правоохранительных органов и пути их решения. Будет проведен обзор последних изменений в законодательстве.

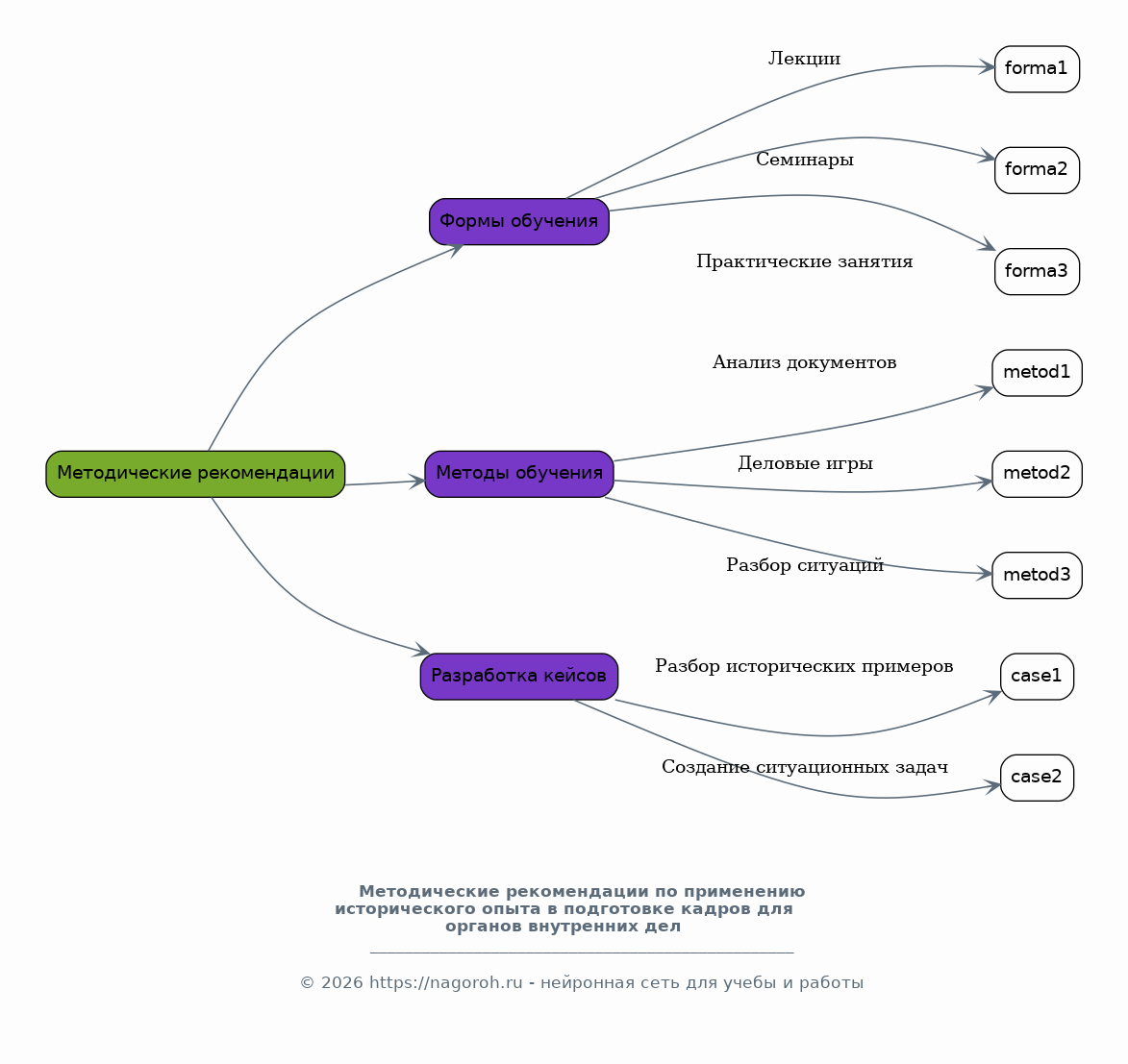
Методические рекомендации по применению исторического опыта в подготовке кадров для органов внутренних дел

Содержимое раздела

В данном разделе разрабатываются методические рекомендации по использованию опыта деятельности выдающихся руководителей правоохранительных органов в учебном процессе ведомственных образовательных учреждений. Предлагаются конкретные формы и методы обучения, направленные на формирование у курсантов и слушателей необходимых профессиональных компетенций и личностных качеств. Обсуждается разработка кейсов и проведение ролевых игр.

Заключение

Содержимое раздела

В заключении подводятся итоги исследования, формулируются основные выводы и обобщения. Обосновывается научная новизна и практическая значимость работы. Определяются перспективы дальнейших исследований в данной области. Выделяются основные направления для совершенствования системы подготовки кадров в правоохранительных органах на основе полученных результатов.

Список литературы

Содержимое раздела

В данном разделе приводится полный список использованных источников и литературы, оформленный в соответствии с требованиями ГОСТ. Включаются монографии, научные статьи, архивные материалы, нормативные правовые акты и интернет-ресурсы. Список литературы структурируется в алфавитном порядке по фамилиям авторов или по названиям источников.

Получи Такой Проект

До 90% уникальность
Готовый файл Word
15-30 страниц
Список источников по ГОСТ
Оформление по ГОСТ
Таблицы и схемы
Презентация

Создать Проект на любую тему за 5 минут

Создать

#5436846