Нейросеть

Изготовление деревянной киянки: проект для развития навыков работы с деревом

Нейросеть для проекта Гарантия уникальности Строго по ГОСТу Высочайшее качество Поддержка 24/7

Данный исследовательский проект посвящен разработке и изготовлению деревянной киянки – важного инструмента для столярного дела и других видов ручной обработки материалов. Проект направлен на изучение различных аспектов, связанных с выбором материалов, разработкой дизайна, применением технологий обработки древесины и сборкой киянки. В рамках проекта будут рассмотрены теоретические основы работы с деревом, включая изучение пород древесины, их свойств и особенностей обработки. Особое внимание будет уделено выбору подходящих материалов для киянки, учитывая такие факторы, как прочность, твердость и устойчивость к ударным нагрузкам. Практическая часть проекта предполагает изготовление киянки с учетом конструктивных особенностей и эргономики. Будут рассмотрены различные методы обработки древесины, такие как распил, строгание, шлифование и сборка готового изделия. Кроме того, будет проанализирована техника безопасности при работе с деревообрабатывающими инструментами и оборудованием. Результаты проекта будут представлены в виде готовой киянки и сопроводительной документации, включающей чертежи, технологическую карту изготовления и описание использованных материалов и инструментов. Проект направлен на развитие практических навыков, логического мышления и творческого подхода к решению поставленных задач.

Идея:

Проект предполагает создание функционального и эстетически привлекательного инструмента для столярных работ. Он позволит получить практические навыки работы с деревом и понимание процесса изготовления.

Продукт:

Конечным продуктом является деревянная киянка, готовая к использованию в различных столярных задачах. Киянка будет соответствовать стандартам качества, обеспечивая долговечность и удобство использования.

Проблема:

В современном мире наблюдается снижение интереса к ручному труду и практическим навыкам. Данный проект направлен на возрождение интереса к работе с деревом и развитие практических умений.

Актуальность:

Проект актуален для школьников и студентов, поскольку способствует развитию мелкой моторики, пространственного мышления и творческих способностей. Он также помогает сформировать практические навыки, необходимые в повседневной жизни и будущей профессиональной деятельности.

Цель:

Целью проекта является изготовление функциональной и качественной деревянной киянки, соответствующей требованиям эргономики и безопасности. Достижение цели предполагает освоение навыков работы с деревом и приобретение знаний о материалах и технологиях.

Целевая аудитория:

Проект предназначен для школьников и студентов, интересующихся ручным трудом и столярным делом. Он также может быть полезен для всех, кто хочет развить практические навыки и научиться создавать полезные вещи своими руками.

Задачи:

  • Изучение теоретических основ работы с деревом и выбор подходящих материалов.
  • Разработка дизайна и чертежей киянки с учетом эргономики и функциональности.
  • Подготовка материалов и инструментов, необходимых для изготовления киянки.
  • Изготовление киянки, включая распил, строгание, шлифование и сборку.
  • Оценка качества готового изделия и разработка рекомендаций по улучшению.

Ресурсы:

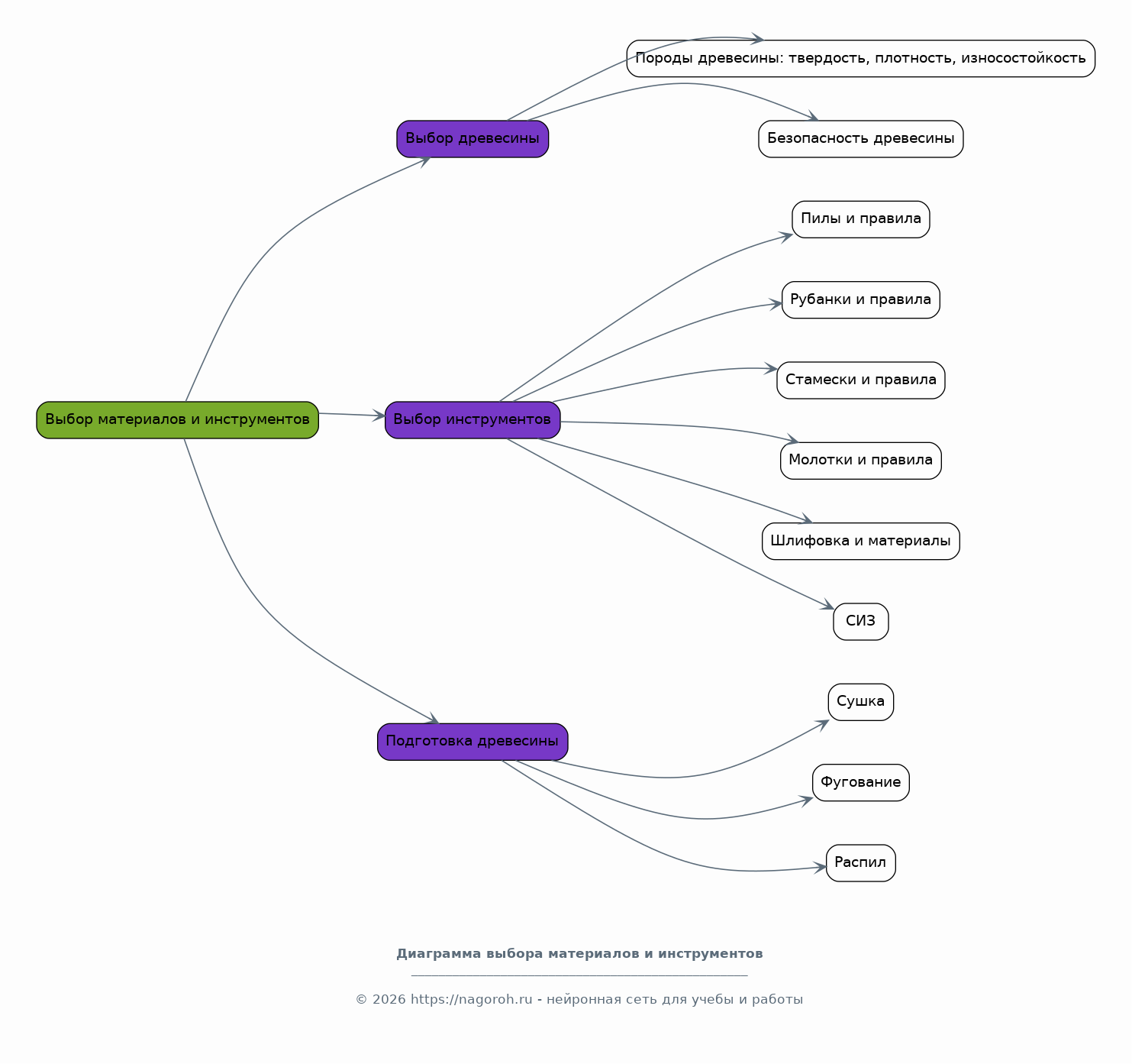
Для реализации проекта потребуются пиломатериалы, ручные инструменты (пилы, рубанки, стамески, молотки), шлифовальные материалы, клей, тиски, верстак и средства индивидуальной защиты.

Роли в проекте:

Организует и координирует работу над проектом, ставит задачи, контролирует сроки и качество выполнения работ. Отвечает за общее руководство проектом, распределение ресурсов и взаимодействие с участниками. Осуществляет контроль над соблюдением техники безопасности и обеспечивает необходимыми материалами и инструментами. Также отвечает за подготовку итоговой документации и презентацию результатов проекта.

Непосредственно выполняет работы по обработке древесины, такие как распил, строгание, шлифовка и сборка деталей киянки. Отвечает за точность и качество изготовления изделия, соблюдение технологических процессов и использование инструментов. Контролирует качество материалов и инструментов, необходимых для работы. Обеспечивает выполнение работ в соответствии с чертежами и техническими требованиями, а также соблюдает технику безопасности.

Разрабатывает дизайн киянки, учитывая эргономику, функциональность и эстетические требования. Создает эскизы, чертежи и 3D-модели изделия, подбирает материалы и определяет размеры деталей. Участвует в обсуждении проекта, предлагая свои идеи и концепции. Обеспечивает визуальное представление конечного продукта и помогает оптимизировать конструкцию для достижения оптимальных характеристик.

Разрабатывает технологическую карту изготовления киянки, определяя последовательность операций, подбирая инструменты и оборудование. Оптимизирует процесс изготовления, снижает затраты времени и материалов. Контролирует соблюдение технологических процессов и обеспечивает соответствие изделия техническим требованиям. Обеспечивает безопасность проведения работ, составляя инструкции и обучая членов команды.

Наименование образовательного учреждения

Проект

на тему

Изготовление деревянной киянки: проект для развития навыков работы с деревом

Выполнил: ФИО

Руководитель: ФИО

Содержание

  • Введение 1
  • Обзор литературы по материалам для киянок 2
  • Анализ конструкций и эргономика киянок 3
  • Выбор материалов и инструментов 4
  • Разработка чертежей и технологической карты 5
  • Подготовка материалов и инструментов к работе 6
  • Процесс изготовления деревянной киянки 7
  • Сборка, отделка и тестирование готового изделия 8
  • Заключение 9
  • Список литературы 10

Введение

Содержимое раздела

Введение в проект представляет собой подробное описание контекста и обоснование актуальности изготовления деревянной киянки. В данном разделе будут рассмотрены исторические аспекты использования киянок в столярном деле и современной сфере ручного труда. Подчеркивается важность ручного труда и развитие практических навыков. Будет представлена цель проекта, обозначены основные задачи, которые необходимо решить для достижения поставленной цели. Введение также включает в себя описание ожидаемых результатов проекта, таких как готовая деревянная киянка, чертежи и технологическая карта изготовления. Кроме того, будет обозначена методология исследования, которая предполагает изучение теоретических основ, практическую работу с материалами и инструментами, а также анализ полученных результатов. В заключение введения будут представлены основные этапы реализации проекта и его потенциальная значимость для школьников и студентов.

Обзор литературы по материалам для киянок

Содержимое раздела

В данном разделе будет проведен обзор научной литературы, посвященной выбору материалов для изготовления деревянных киянок. Будут рассмотрены различные породы древесины, их физические и механические свойства, такие как твердость, прочность на изгиб и ударную вязкость. Особое внимание будет уделено древесине, наиболее подходящей для изготовления киянок, с учетом ее износостойкости и устойчивости к ударным нагрузкам. Будут проанализированы публикации, посвященные влиянию влажности на свойства древесины и методы ее обработки для повышения долговечности. Кроме того, будут рассмотрены альтернативные материалы, такие как пластик и металл, и их применимость в производстве киянок. В обзоре литературы будут представлены сравнительные характеристики различных материалов. Будут изучены основные стандарты качества для деревянных инструментов и требования к киянкам.

Анализ конструкций и эргономика киянок

Содержимое раздела

Этот раздел посвящен анализу различных конструкций деревянных киянок, встречающихся в столярном деле, с учетом их практичности и эффективности при работе. Будут рассмотрены различные формы и размеры киянок, а также их влияние на удобство использования и производительность. Особое внимание будет уделено эргономическим аспектам, таким как форма рукоятки, балансировка веса и распределение нагрузки на руку. Будет проведен сравнительный анализ различных конструктивных решений, включая типы соединения деталей и способы крепления ударной части. Рассмотрены различные материалы для ударной части, такие как дерево, резина и металл. Далее будет проведен анализ существующих стандартов и рекомендаций по конструкции киянок, а также их соответствие требованиям безопасности и производительности. Будут изучены методы оптимизации конструкции для повышения удобства и эффективности.

Выбор материалов и инструментов

Содержимое раздела

В этом разделе будет представлен детальный процесс выбора материалов и инструментов, необходимых для изготовления деревянной киянки. Будет рассмотрен выбор породы древесины с учетом ее свойств, таких как твердость, плотность и устойчивость к истиранию, а также соответствие требованиям безопасности. Далее будет представлен перечень необходимых инструментов, включающий пилы, рубанки, стамески, молотки, шлифовальные материалы и средства индивидуальной защиты. Будут рассмотрены особенности эксплуатации каждого инструмента и правила техники безопасности при работе с ними. Особое внимание будет уделено качеству инструментов и материалов, их влиянию на результат изготовления. Также будут рассмотрены способы подготовки древесины к обработке – сушка, фугование и распил. В заключение раздела будут обоснованы выбранные инструменты, материалы и методы обработки, обеспечивающие качественное и безопасное изготовление киянки.

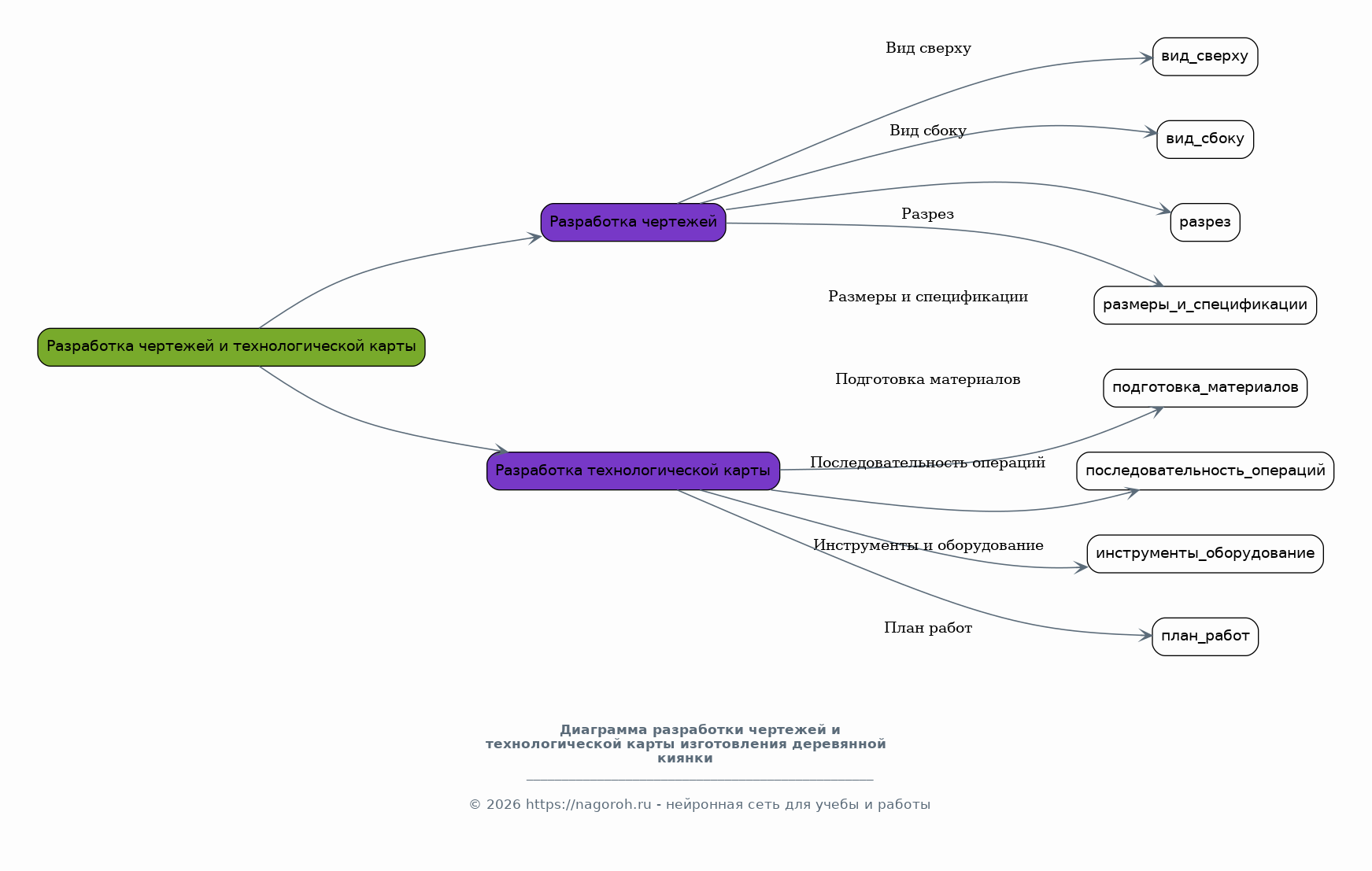
Разработка чертежей и технологической карты

Содержимое раздела

Данный раздел посвящен разработке детальных чертежей и технологической карты изготовления деревянной киянки. Будут разработаны чертежи киянки, включающие в себя различные виды (вид сверху, сбоку, разрез), детальные размеры и спецификации материалов. Особое внимание будет уделено эргономике и функциональности киянки, а также соответствию чертежей стандартам. Будет разработана технологическая карта, описывающая последовательность операций при изготовлении киянки, начиная от подготовки материалов и заканчивая сборкой готового изделия. В технологической карте будут указаны необходимые инструменты, оборудование и материалы на каждом этапе работы. Также будет представлен детальный план работ, включающий временные рамки для каждого этапа. Данный раздел предполагает четкое структурирование процесса изготовления, обеспечивая его эффективность и соответствие поставленным целям.

Подготовка материалов и инструментов к работе

Содержимое раздела

Этот раздел посвящен подготовке материалов и инструментов к работе, необходимой для изготовления деревянной киянки. Он включает в себя детальный процесс подготовки древесины, который начинается с выбора подходящей породы древесины, соответствующей требованиям проекта. Далее проводится распил древесины в соответствии с чертежами и спецификациями. Важно обеспечить точность размеров и правильность резов. После распила древесина подвергается обработке, включая строгание, шлифование и подгонку деталей. Также в этом разделе описывается подготовка инструментов, как ручных, так и электрических. Перед началом эксплуатации инструменты должны быть проверены на исправность и безопасность. В разделе также рассматриваются средства индивидуальной защиты. Главная цель подготовки - обеспечить безопасность и правильность выполнения дальнейших шагов по изготовлению киянки.

Процесс изготовления деревянной киянки

Содержимое раздела

Этот раздел детально описывает процесс изготовления деревянной киянки в соответствии с разработанными чертежами и технологической картой. В нем будут последовательно рассмотрены все этапы работы, начиная от распила заготовок и заканчивая финишной обработкой изделия. Подробно описываются методы обработки древесины, включая строгание, шлифование, сверление, фрезерование и склеивание деталей. Особое внимание уделено точности выполнения операций и правильному использованию инструментов. Будут представлены различные способы соединения деталей киянки, а также методы контроля качества на каждом этапе. Также будет рассмотрена техника безопасности при работе с деревообрабатывающими инструментами и оборудованием. В заключение раздела будет описана процедура финальной обработки киянки, включая шлифование, нанесение защитного покрытия и сборку готового изделия.

Сборка, отделка и тестирование готового изделия

Содержимое раздела

Данный раздел посвящен сборке, отделке и тестированию готовой деревянной киянки. На этапе сборки происходит соединение всех деталей киянки в соответствии с разработанными чертежами и технологической картой. Особое внимание уделяется точности подгонки деталей, прочности соединений и соблюдению геометрических параметров. После сборки киянка подвергается отделке, которая включает в себя шлифование для достижения гладкой поверхности, а также нанесение защитного покрытия. Защитное покрытие может быть представлено лаком, маслом или воском, в зависимости от выбранных материалов и эксплуатационных требований. После отделки киянка проходит тестирование для оценки ее функциональности и соответствия заявленным характеристикам. Тестирование включает в себя проверку прочности, удобства использования и соответствия стандартам качества. В заключение раздела представлены результаты тестирования и рекомендации по улучшению.

Заключение

Содержимое раздела

В заключении подводятся итоги проделанной работы, обобщаются основные результаты проекта и делаются выводы о достижении поставленных целей. Производится анализ соответствия полученного результата первоначальным требованиям и задачам. Подчеркивается значимость практических навыков, полученных в процессе работы над проектом, и их применимость в будущей деятельности. Оценивается эффективность использованных методов и технологий, а также предлагаются рекомендации по улучшению конструкции киянки и оптимизации процесса изготовления. В заключении также рассматриваются перспективы дальнейшего развития проекта, возможности его применения в образовательном процессе

Список литературы

Содержимое раздела

В данном разделе представлен список использованной литературы и источников, на которые опирался проект. Список включает в себя научные статьи, учебники, справочники, нормативные документы и интернет-ресурсы, посвященные различным аспектам изготовления деревянных киянок, выбору материалов и обработке древесины. Включены данные о сортах дерева, конструкциях киянок, применяемых инструментах и технологиях. Библиографическое описание каждого источника соответствует стандартам оформления, что облегчает поиск и использование информации. Раздел поможет читателям глубже изучить тему, изучив соответствующие материалы. Он также свидетельствует о научной обоснованности проекта и тщательном подходе к исследованию

Получи Такой Проект

До 90% уникальность
Готовый файл Word
15-30 страниц
Список источников по ГОСТ
Оформление по ГОСТ
Таблицы и схемы
Презентация

Создать Проект на любую тему за 5 минут

Создать

#6190943