Нейросеть

Изготовление макета блиндажа: анализ материалов, инструментария и технологических этапов

Нейросеть для проекта Гарантия уникальности Строго по ГОСТу Высочайшее качество Поддержка 24/7

Данный исследовательский проект посвящен разработке и созданию макета блиндажа, представляющего собой уменьшенную копию реального укрытия. Проект подразумевает детальное изучение различных материалов, пригодных для строительства макета, таких как картон, дерево, пенопласт, пластик и другие, а также оценку их физических свойств, технологичности и доступности. Особое внимание будет уделено выбору инструментов и оборудования, необходимых для работы с выбранными материалами, включая режущие, измерительные и крепежные приспособления. Кроме того, проект включает в себя разработку подробной технологической карты, определяющей последовательность этапов строительства макета, от подготовки материалов до финальной отделки. Результаты исследования позволят получить практические навыки работы с различными материалами и инструментами, а также углубить понимание принципов проектирования и конструирования. Важным аспектом проекта является изучение техники безопасности при работе, а также соблюдение экологических стандартов при использовании материалов.

Идея:

Создать реалистичный макет блиндажа для наглядного представления его конструкции и особенностей. Проект направлен на практическое изучение технологий макетирования и развитие инженерных навыков.

Продукт:

Конечным продуктом является готовый макет блиндажа, демонстрирующий основные конструктивные элементы и особенности укрытия. Макет будет использоваться в учебных целях для демонстрации и анализа конструкции блиндажа.

Проблема:

Существует необходимость в наглядных пособиях для изучения фортификационных сооружений, таких как блиндажи. Недостаточное количество доступных для студентов и школьников макетов усложняет процесс обучения.

Актуальность:

Проект актуален в контексте изучения истории, военной подготовки и основ строительства. Актуальность проекта определяется необходимостью улучшения наглядности учебного процесса.

Цель:

Целью проекта является создание детализированного макета блиндажа, отвечающего требованиям реалистичности и функциональности. Достижение цели предполагает освоение технологий макетирования и приобретение практических навыков.

Целевая аудитория:

Проект ориентирован на школьников старших классов и студентов профильных образовательных учреждений. Интерес к проекту может быть проявлен со стороны преподавателей истории, ОБЖ и инженерии.

Задачи:

  • Изучение конструкций блиндажей и выбор наиболее подходящей модели для макетирования.
  • Анализ свойств различных материалов и выбор оптимальных для изготовления макета.
  • Подбор инструментов и разработка технологической карты изготовления макета.
  • Практическое изготовление макета, включая сборку, отделку и финишную обработку.
  • Анализ полученных результатов и оценка качества изготовленного макета.

Ресурсы:

Для реализации проекта потребуются материалы (картон, дерево, пластик, клей, краска), инструменты (ножницы, линейки, кисти, резак), а также доступ к технической документации.

Роли в проекте:

Осуществляет общее руководство проектом, координирует работу участников, контролирует соблюдение сроков и качества выполнения задач. Отвечает за планирование, организацию и контроль всех этапов работы, а также за подготовку отчетной документации. Руководитель проекта должен обладать знаниями в области макетирования, инженерного дела и организации проектной деятельности. Также в его обязанности входит формирование команды и распределение задач между участниками.

Отвечает за выбор материалов, инструментов и разработку технологических карт. Проводит анализ технических аспектов проекта, оценивает возможности и риски, связанные с использованием различных материалов и технологий. Обеспечивает техническую поддержку участников проекта, консультирует по вопросам выбора материалов и инструментов. Также отвечает за соблюдение техники безопасности при работе.

Непосредственно участвует в изготовлении макета, выполняет работы по резке, сборке, отделке и финишной обработке деталей. Следует технологической карте, соблюдает правила техники безопасности и требования к качеству работы. Ответственно относится к выполнению поставленных задач, своевременно информирует руководителя о возникающих проблемах и участвует в их решении. Исполнитель должен обладать базовыми навыками работы с инструментами и материалами.

Разрабатывает дизайн макета, определяет цветовую гамму, текстуры и другие элементы визуального оформления. Осуществляет подбор материалов для создания реалистичного внешнего вида макета. Отвечает за эстетическую составляющую проекта. Контролирует качество отделки и соответствие внешнего вида макета поставленным требованиям. Предлагает варианты улучшения дизайна и участвует в финальной обработке макета.

Наименование образовательного учреждения

Проект

на тему

Изготовление макета блиндажа: анализ материалов, инструментария и технологических этапов

Выполнил: ФИО

Руководитель: ФИО

Содержание

  • Введение 1
  • Обзор существующих конструкций блиндажей 2
  • Анализ материалов для макетирования 3
  • Инструменты и оборудование для макетирования 4
  • Разработка технологической карты 5
  • Выбор масштаба и проектирование макета 6
  • Изготовление макета: практическая реализация 7
  • Отделка и декорирование макета 8
  • Оценка качества макета 9
  • Список литературы 10

Введение

Содержимое раздела

Введение в тему проекта включает в себя обоснование актуальности создания макета блиндажа в образовательных целях. Здесь будет рассмотрена необходимость углубления знаний о военных сооружениях и их роли в истории. Описываются цели и задачи проекта, его потенциальная значимость для студентов, школьников и других заинтересованных лиц. Будет предложен краткий обзор структуры работы и методологии исследования. Введение завершается определением ключевых терминов и понятий, используемых в проекте, чтобы обеспечить общее понимание материала.

Обзор существующих конструкций блиндажей

Содержимое раздела

В данном разделе будет проведен детальный анализ различных типов блиндажей, их конструктивных особенностей и материалов, использовавшихся при строительстве. Рассматриваются исторические аспекты: от традиционных земляных укрытий до современных укрепленных сооружений. Будет проведено сравнение преимуществ и недостатков различных конструкций, а также анализ их пригодности для макетирования. Изучаются стандарты фортификации и требования к защитным сооружениям. Особое внимание уделяется анализу проектной документации и чертежей, используемых для строительства блиндажей.

Анализ материалов для макетирования

Содержимое раздела

Этот раздел посвящен исследованию свойств различных материалов, пригодных для изготовления макета блиндажа. Будут подробно рассмотрены такие материалы, как картон, дерево, пенопласт, пластик, композиты, и бумага. Проводится анализ их физических свойств, включая прочность, устойчивость к влаге, легкость обработки и стоимость. Анализируется технологичность материалов, включая возможность резки, склеивания, покраски и других способов обработки. Описываются методы выбора оптимальных материалов для различных элементов макета. Учитывается доступность материалов.

Инструменты и оборудование для макетирования

Содержимое раздела

Данный раздел посвящен обзору инструментов и оборудования, необходимых для изготовления макета блиндажа. Рассматриваются различные типы режущих инструментов (ножницы, ножи, резаки), измерительных приборов (линейки, угольники, штангенциркули), а также приспособления для склеивания и крепления деталей. Детально описываются методы выбора инструментов в зависимости от типа используемых материалов и сложности конструкции. Особое внимание уделяется технике безопасности при работе с инструментами. Рассматриваются возможные альтернативы и современные методы макетирования.

Разработка технологической карты

Содержимое раздела

В этом разделе будет разработана подробная технологическая карта изготовления макета блиндажа, определяющая последовательность операций. Карта будет включать в себя: подготовку материалов, раскрой деталей, сборку каркаса, нанесение покрытий, отделку и финишную обработку. Для каждого этапа будут указаны необходимые инструменты, материалы и рекомендации по выполнению работ. Особое внимание уделяется последовательности операций для обеспечения прочности, точности и эстетичности макета. Предусматривается описание возможных сложностей и способов их решения.

Выбор масштаба и проектирование макета

Содержимое раздела

Данный раздел посвящен выбору масштаба макета и разработке его детального проекта. В первую очередь будет обоснован выбор масштаба с учетом доступности материалов, сложности конструкции и целей использования макета. Рассматриваются основные этапы проектирования, включая создание чертежей, эскизов и 3D-моделей. Описываются методы расчета размеров элементов макета, а также способы переноса чертежей на материалы. Особое внимание уделяется точности размеров и соответствию элементов макета реальной конструкции.

Изготовление макета: практическая реализация

Содержимое раздела

Этот раздел посвящен практической реализации проекта - изготовлению макета. Детально описывается последовательность выполнения операций, предусмотренных технологической картой. Рассматриваются особенности работы с различными материалами и инструментами, а также приемы обработки деталей. Представлены фотографии и схемы каждого этапа изготовления макета. Особое внимание уделяется соблюдению техники безопасности. Описываются методы устранения возможных ошибок и дефектов в процессе изготовления.

Отделка и декорирование макета

Содержимое раздела

В данном разделе рассматриваются методы отделки и декорирования макета, направленные на придание ему реалистичного вида. Обсуждаются варианты покраски, нанесения текстур, имитации природных материалов (земля, трава, камни). Описываются техники работы с красками, клеями и другими отделочными материалами. Представлены рекомендации по выбору цветовой гаммы и элементов декора, соответствующих выбранному типу блиндажа. Особое внимание уделяется достижению максимальной реалистичности и визуальной привлекательности макета. Рассматриваются способы защиты макета от воздействия внешних факторов.

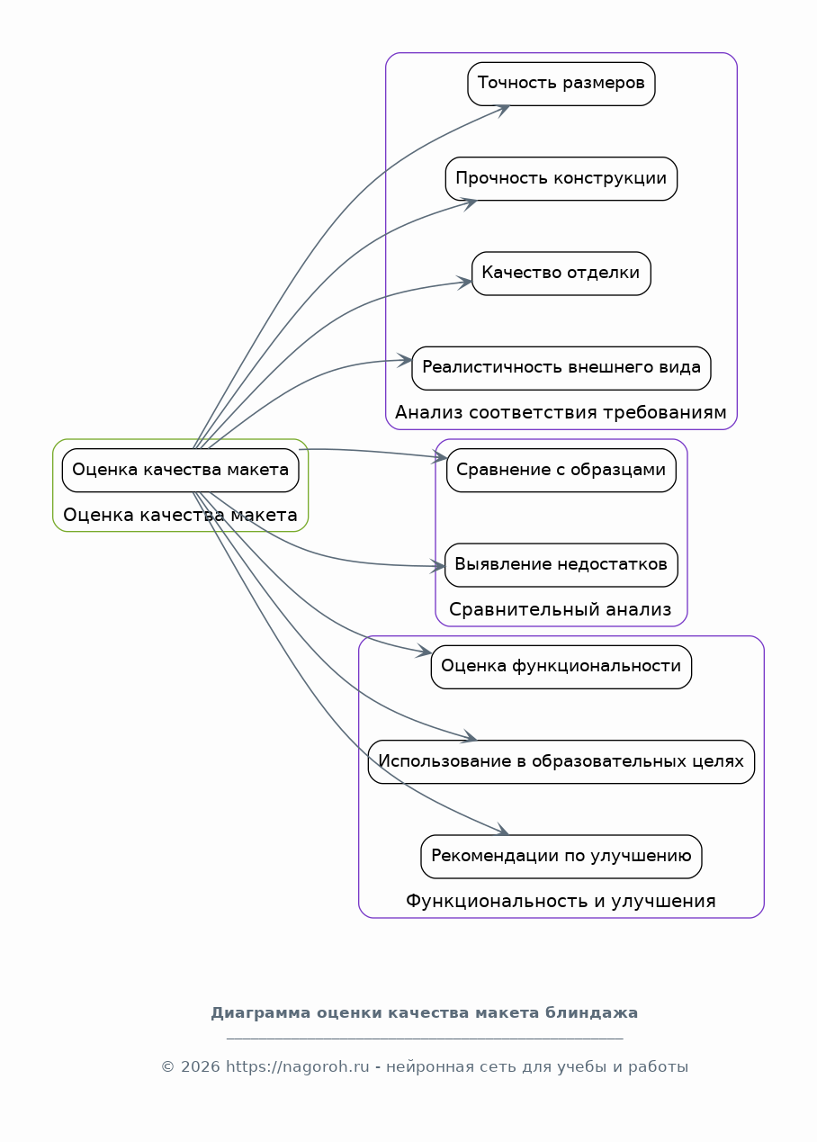
Оценка качества макета

Содержимое раздела

В этом разделе проводится оценка качества изготовленного макета блиндажа, включающая в себя анализ соответствия его характеристик требованиям проекта. Оценивается точность размеров, прочность конструкции, качество отделки и реалистичность внешнего вида. Проводится сравнительный анализ с существующими образцами макетов или реальными конструкциями. Выявляются и анализируются недостатки, допущенные в процессе изготовления, предлагаются способы их устранения. Оценивается функциональность макета и возможность его использования в образовательных целях. Предлагаются рекомендации по улучшению конструкции.

Список литературы

Содержимое раздела

В данном разделе будет представлен список использованной литературы и источников информации, которые были использованы в ходе выполнения проекта. Список будет включать в себя учебники, статьи, справочные материалы, интернет-ресурсы и другие документы, относящиеся к теме исследования. Литература будет отсортирована в алфавитном порядке или в соответствии с принятыми нормами библиографического описания. Указанный список служит для подтверждения достоверности информации, использованной в работе, а также для предоставления возможности другим исследователям ознакомиться с изученными материалами. Каждый элемент списка должен соответствовать академическим стандартам.

Получи Такой Проект

До 90% уникальность
Готовый файл Word
15-30 страниц
Список источников по ГОСТ
Оформление по ГОСТ
Таблицы и схемы
Презентация

Создать Проект на любую тему за 5 минут

Создать

#5491948