Нейросеть

Классификация медицинских сестер по И. Харди: Анализ и перспективы

Нейросеть для проекта Гарантия уникальности Строго по ГОСТу Высочайшее качество Поддержка 24/7

Данный исследовательский проект посвящен глубокому анализу классификации медицинских сестер, предложенной И. Харди. Проект направлен на изучение теоретических основ классификации, ее практического применения в современных условиях, а также на выявление потенциальных проблем и перспектив развития. В ходе исследования будет проведен анализ документации, касающейся классификации, включая нормативные акты, профессиональные стандарты и научные публикации. Особое внимание будет уделено оценке соответствия классификации Харди текущим требованиям к качеству медицинского обслуживания и эффективности работы медицинского персонала. Будет рассмотрено влияние классификации на организацию работы медицинских сестер, распределение обязанностей и повышение квалификации. Проект предусматривает проведение социологических опросов и анализ статистических данных для оценки мнения медицинских сестер о данной классификации и ее влиянии на их профессиональную деятельность. Результаты исследования будут полезны для разработки рекомендаций по оптимизации использования классификации Харди, а также для совершенствования системы подготовки и повышения квалификации медицинских сестер.

Идея:

Исследование направлено на комплексный анализ классификации медицинских сестер по И. Харди, выявление ее сильных и слабых сторон. Это позволит предложить рекомендации по ее усовершенствованию и адаптации к современным условиям.

Продукт:

Результатом исследования станет аналитический отчет, содержащий оценку текущего состояния классификации, а также рекомендации по ее оптимизации. Отчет будет полезен для медицинских учреждений и образовательных организаций, занимающихся подготовкой медицинских сестер.

Проблема:

Существующая классификация медицинских сестер по И. Харди, несмотря на свою историческую значимость, требует актуализации и адаптации к современным реалиям здравоохранения. Недостаточный анализ практического применения классификации может приводить к неоптимальному распределению обязанностей и снижению эффективности работы.

Актуальность:

Актуальность исследования обусловлена необходимостью повышения качества медицинского обслуживания и оптимизации работы медицинского персонала. Анализ и совершенствование классификации медицинских сестер способствуют более эффективному использованию ресурсов и повышению удовлетворенности пациентов.

Цель:

Целью данного исследования является всесторонний анализ классификации медицинских сестер по И. Харди, оценка ее соответствия современным требованиям. По результатам анализа будут разработаны рекомендации по оптимизации применения классификации в практической деятельности.

Целевая аудитория:

Аудиторией данного проекта являются студенты медицинских учебных заведений, медицинские сестры, руководители медицинских учреждений и преподаватели. Результаты исследования будут интересны и полезны для специалистов, занимающихся управлением персоналом в сфере здравоохранения.

Задачи:

  • Изучение теоретических основ классификации медицинских сестер по И. Харди.
  • Проведение анализа нормативных актов и профессиональных стандартов.
  • Сбор и анализ данных о практическом применении классификации.
  • Проведение опросов среди медицинских сестер для оценки мнения.

Ресурсы:

Для реализации проекта потребуются доступ к научным публикациям, нормативным документам, а также ресурсы для проведения опросов и анализа данных.

Роли в проекте:

Осуществляет общее руководство проектом, формулирует задачи, контролирует ход исследования и обеспечивает координацию работы команды. Отвечает за разработку методологии, анализ полученных результатов и подготовку отчета. Также отвечает за взаимодействие с экспертами и предоставление промежуточных отчетов.

Отвечает за сбор и анализ данных, полученных в ходе исследования. Проводит статистическую обработку данных, выявляет закономерности и тенденции. Готовит аналитические отчеты и презентации. Принимает участие в разработке анкет для опросов, а также в интерпретации результатов.

Отвечает за организацию и проведение опросов медицинских сестер, сбор информации из различных источников, включая документацию. Обеспечивает точность и полноту собранных данных. Взаимодействует с респондентами, разъясняет цели исследования и отвечает на вопросы. Подготавливает данные для последующего анализа.

Отвечает за подготовку и редактирование финального отчета по проекту. Обеспечивает соответствие текста требованиям научной стилистики и академическим стандартам. Проверяет корректность цитирований и оформление списка литературы. Вносит правки в содержание и структуру отчета в соответствии с замечаниями руководителя проекта.

Наименование образовательного учреждения

Проект

на тему

Классификация медицинских сестер по И. Харди: Анализ и перспективы

Выполнил: ФИО

Руководитель: ФИО

Содержание

  • Введение 1
  • Теоретические основы классификации медицинских сестер 2
  • Обзор зарубежного опыта классификации медицинских сестер 3
  • Нормативно-правовая база, регулирующая классификацию медицинских сестер 4
  • Методология исследования 5
  • Анализ практического применения классификации медицинских сестер по И. Харди 6
  • Результаты анкетирования медицинских сестер 7
  • Оценка эффективности классификации и разработка рекомендаций 8
  • Заключение 9
  • Список литературы 10

Введение

Содержимое раздела

Введение представляет собой первый раздел исследовательской работы, который призван ознакомить читателя с основными аспектами исследования. В данном разделе обозначается актуальность выбранной темы, обосновывается ее научная и практическая значимость. Обозначаются цели и задачи исследования, определяется объект и предмет исследования, приводятся методы, которые будут использованы для достижения поставленных целей. Введение также включает в себя краткий обзор структуры работы.

Теоретические основы классификации медицинских сестер

Содержимое раздела

Данный раздел посвящен теоретическому анализу существующих подходов к классификации медицинских сестер, начиная с работы И. Харди. Здесь будет рассмотрен исторический контекст возникновения классификации, ее основные принципы и критерии. Будут проанализированы научные публикации, посвященные данной теме, и выделены ключевые аспекты, влияющие на классификацию. Особое внимание будет уделено различиям между различными подходами к классификации медицинских сестер, а также их преимуществам и недостаткам.

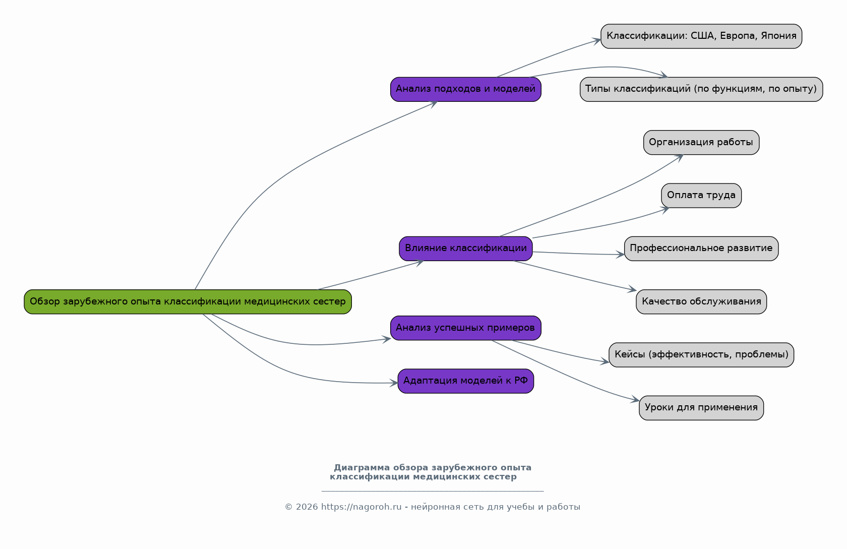
Обзор зарубежного опыта классификации медицинских сестер

Содержимое раздела

В этом разделе будет проведен анализ зарубежного опыта классификации медицинских сестер, рассмотрены различные подходы и модели, применяемые в мировой практике. Будет изучено, как классификация влияет на организацию работы медицинских сестер, оплату труда, профессиональное развитие и качество медицинского обслуживания. Будут проанализированы успешные примеры внедрения новых классификационных систем, а также выявлены уроки, которые можно извлечь из зарубежного опыта. Особое внимание будет уделено адаптации зарубежных моделей к российским условиям.

Нормативно-правовая база, регулирующая классификацию медицинских сестер

Содержимое раздела

Раздел посвящен анализу нормативно-правовой базы, регулирующей классификацию медицинских сестер в России. Будут рассмотрены основные законодательные акты, приказы и распоряжения, касающиеся профессиональных стандартов, должностных инструкций и квалификационных требований к медицинским сестрам. Особое внимание будет уделено выявлению пробелов и противоречий в нормативных документах, а также оценке их влияния на эффективность классификации. Будет предложен анализ соответствия нормативной базы современным требованиям к организации здравоохранения.

Методология исследования

Содержимое раздела

Этот раздел описывает методы, используемые в данном исследовании. Будут представлены методы сбора данных, такие как анализ документации, анкетирование и интервью. Будет описан процесс отбора респондентов, методика проведения анкетирования и обработки полученных результатов. Также будут описаны методы статистического анализа данных, используемые для выявления закономерностей и взаимосвязей. В данном разделе будет обоснована целесообразность использования выбранных методов.

Анализ практического применения классификации медицинских сестер по И. Харди

Содержимое раздела

В данном разделе будет представлен анализ практического применения классификации медицинских сестер по И. Харди в конкретных медицинских учреждениях. Будет проведена оценка соответствия классификации выполняемым функциям и объему работы медицинских сестер. Будет проведен анализ распределения обязанностей, квалификации медицинских сестер и влияния классификации на эффективность оказания медицинской помощи. Анализ включит в себя данные анкетирования медицинских сестер и анализ медицинской документации.

Результаты анкетирования медицинских сестер

Содержимое раздела

В этом разделе будут представлены результаты анкетирования медицинских сестер, проведенного в рамках исследования. Будут проанализированы ответы респондентов, выявлены основные проблемы и противоречия, связанные с применением классификации по И. Харди. Будут представлены статистические данные, отражающие мнение медицинских сестер о своей роли, обязанностях и уровне удовлетворенности своей работой. Результаты будут проиллюстрированы графиками и таблицами, позволяющими наглядно представить полученные данные.

Оценка эффективности классификации и разработка рекомендаций

Содержимое раздела

Этот раздел посвящен оценке эффективности существующей классификации медицинских сестер по И. Харди. Будут проанализированы сильные и слабые стороны классификации, выявлены ее преимущества и недостатки. Будут разработаны рекомендации по оптимизации классификации, направленные на повышение эффективности работы медицинских сестер, улучшение качества медицинской помощи и повышение удовлетворенности пациентов. Рекомендации будут включать конкретные предложения по изменению должностных обязанностей и совершенствованию системы подготовки и повышения квалификации медицинского персонала.

Заключение

Содержимое раздела

Заключение представляет собой итоговую часть исследовательской работы, где подводятся основные итоги проведенного исследования. В данном разделе кратко излагаются основные выводы, полученные в результате анализа, и подчеркивается их значимость. Оценивается достижение поставленных целей и задач, а также определяется вклад исследования в развитие науки и практики. Также могут быть указаны возможные направления дальнейших исследований, связанные с темой работы, и предложены рекомендации для практического применения полученных результатов.

Список литературы

Содержимое раздела

Список литературы представляет собой систематизированный перечень всех источников, использованных в процессе исследования. Он включает в себя научные статьи, монографии, нормативные акты, статистические данные и другие материалы, на которые имеются ссылки в тексте работы. Оформление списка литературы должно соответствовать общепринятым стандартам цитирования. Он позволяет читателю ознакомиться с используемыми источниками и проверить достоверность информации, представленной в исследовании.

Получи Такой Проект

До 90% уникальность
Готовый файл Word
15-30 страниц
Список источников по ГОСТ
Оформление по ГОСТ
Таблицы и схемы
Презентация

Создать Проект на любую тему за 5 минут

Создать

#5437951