Нейросеть

Классный час для учащихся 2-го класса: Память о Беслане - трагедия, объединяющая поколения

Нейросеть для проекта Гарантия уникальности Строго по ГОСТу Высочайшее качество Поддержка 24/7

Данный проект представляет собой разработку классного часа, направленного на ознакомление учащихся 2-го класса с трагическими событиями в Беслане. Цель проекта - формирование у детей первичных представлений о терроризме, сострадании и важности памяти о жертвах. В рамках классного часа планируется использование доступных для понимания материалов, иллюстраций и элементов интерактивного взаимодействия, адаптированных к возрастной группе. Особое внимание будет уделено формированию чувства уважения к погибшим и выжившим, а также развитию навыков эмпатии и сочувствия. Проект предполагает создание благоприятной атмосферы для обсуждения сложных тем, избегая излишней драматизации и травмирования психики детей. Планируется применение игровых методик, творческих заданий и коллективных обсуждений для достижения образовательных целей. Проект направлен на воспитание у школьников чувства гражданской ответственности и понимания ценности мира.

Идея:

Создать образовательное мероприятие, которое поможет детям понять и прочувствовать трагедию Беслана, сохраняя при этом уважение к памяти жертв. С помощью доступных методов и материалов познакомить учащихся с историей и последствиями террористического акта.

Продукт:

Разработанный сценарий классного часа, включающий в себя методические рекомендации для учителя, презентацию с визуальным сопровождением и раздаточный материал для учащихся. Созданный комплекс материалов обеспечит возможность проведения содержательного и морально корректного занятия.

Проблема:

Существует недостаток адаптированных для младшего школьного возраста образовательных материалов, посвященных трагедии в Беслане. Важно предоставить детям информацию в форме, которая будет соответствовать их возрастным особенностям, не вызывая негативных эмоциональных реакций.

Актуальность:

Актуальность проекта обусловлена необходимостью формирования у подрастающего поколения чувства сострадания, уважения к памяти жертв терроризма и понимания важности мира. Проект способствует воспитанию у детей гражданской позиции и готовности противостоять насилию и экстремизму.

Цель:

Сформировать у учащихся 2-го класса представление о трагедии в Беслане, способствовать развитию эмпатии и чувства сострадания к жертвам терроризма. Воспитать у детей уважение к памяти погибших и понимание ценности мира и безопасности.

Целевая аудитория:

Учащиеся 2-го класса общеобразовательных школ. Проект ориентирован на детей в возрасте 7-8 лет, учитывает особенности их восприятия и понимания информации.

Задачи:

  • Подготовка адаптированного сценария классного часа с учетом возрастных особенностей учащихся 2-го класса.
  • Разработка содержательной презентации с иллюстрациями и другими визуальными материалами.
  • Создание раздаточных материалов для организации интерактивных заданий и творческих активностей.
  • Проведение классного часа с использованием разработанных материалов и анализ реакции учащихся.
  • Адаптация материалов для дальнейшего использования и распространения.

Ресурсы:

Необходимы компьютер, проектор, доступ в Интернет, иллюстративные материалы (фотографии, рисунки), материалы для творческих заданий (бумага, карандаши, краски) и методические пособия.

Роли в проекте:

Отвечает за разработку сценария классного часа, подбор материалов, подготовку презентации и раздаточных материалов. Осуществляет методическое сопровождение проекта, консультирует учителя по вопросам проведения мероприятия, адаптирует материалы с учетом возрастных особенностей аудитории. Анализирует эффективность разработанных материалов и вносит корректировки в процессе реализации проекта, опираясь на педагогические принципы и современные образовательные технологии. Обеспечивает соответствие материалов требованиям образовательного стандарта и психолого-педагогическим нормам. Методист отвечает за научную достоверность и педагогическую целесообразность созданных материалов, уделяя особое внимание формированию у учащихся позитивного отношения к теме и развитию навыков критического мышления. Он также организует предварительный анализ существующих методик и учебных материалов по данной теме, чтобы обеспечить инновационность и актуальность разработанного проекта.

Непосредственно проводит классный час в соответствии с разработанным сценарием и методическими рекомендациями. Обеспечивает организацию учебного процесса, контролирует ход мероприятия, следит за соблюдением регламента и вовлечением учащихся. Создает благоприятную атмосферу для обсуждения, стимулирует активность и участие детей в дискуссиях. Адаптирует подачу материала с учетом индивидуальных особенностей учащихся, оказывает необходимую поддержку и помощь. Оценивает результаты работы учащихся, анализирует их ответы и реакцию на предложенные задания. Учитель также вовлечен в процесс сбора обратной связи, что позволяет оптимизировать материалы и методы проведения классного часа. Он взаимодействует с методистом-разработчиком для решения возникающих вопросов и улучшения качества образовательного процесса. Учитель играет ключевую роль в формировании у учащихся понимания темы и развитии важных социальных навыков.

Оказывает консультативную поддержку при разработке материалов и проведении классного часа, особенно в части работы с информацией, потенциально вызывающей негативные эмоции у детей. Контролирует психологическую безопасность мероприятия, отслеживает реакцию детей и предоставляет рекомендации по корректной подаче информации. Помогает учителю адаптировать материалы в случае необходимости, предлагая стратегии для работы с трудными ситуациями. Оценивает психологическое воздействие материалов на учащихся, обеспечивая соответствие содержания и формы возрастным и индивидуальным особенностям детей. Участвует в анализе эффективности мероприятия с точки зрения психологического воздействия и предоставляет рекомендации по улучшению. Психолог также может провести предварительное тестирование учащихся для оценки их психологической готовности к восприятию информации и предоставить соответствующие рекомендации.

Отвечает за визуальное оформление презентации, раздаточных материалов и других элементов мероприятия. Разрабатывает иллюстрации, выбирает цветовую гамму, шрифты и другие элементы дизайна, обеспечивая соответствие возрасту и интересам учащихся. Создает наглядные и понятные материалы, которые помогают учащимся лучше усваивать информацию. Учитывает педагогические и психологические аспекты при разработке дизайна, избегая излишней наглядности и драматизации. Обеспечивает целостность визуального стиля и соответствие материалов общей концепции классного часа. Дизайнер также отвечает за подготовку материалов для печати и презентации, обеспечивая высокое качество изображения и удобство использования. Он сотрудничает с методистом и учителем для достижения оптимального визуального эффекта и повышения эффективности мероприятия.

Наименование образовательного учреждения

Проект

на тему

Классный час для учащихся 2-го класса: Память о Беслане - трагедия, объединяющая поколения

Выполнил: ФИО

Руководитель: ФИО

Содержание

  • Введение 1
  • Исторический контекст: Трагедия в Беслане 2
  • Влияние терроризма на детей: Психологический аспект 3
  • Роль памяти: Уважение к жертвам и героям 4
  • Методические рекомендации для учителя 5
  • Иллюстративный материал и презентация: Визуальное сопровождение занятия 6
  • Творческие задания и интерактивные игры: Практическая часть 7
  • Анализ урока и рефлексия: Оценка результатов 8
  • Заключение 9
  • Список литературы 10

Введение

Содержимое раздела

Этот раздел посвящен обоснованию выбора темы классного часа, его актуальности и значимости для учащихся 2-го класса. Здесь будет рассмотрена важность формирования у детей представлений о трагедии в Беслане, воспитания чувства сострадания и уважения к памяти жертв. Также будет представлена общая структура классного часа, его цели и задачи. Описываются основные принципы подбора материалов и методов работы с детьми данного возраста. Особое внимание уделяется необходимости создания безопасной и поддерживающей атмосферы для обсуждения сложных тем.

Исторический контекст: Трагедия в Беслане

Содержимое раздела

В этом разделе будет представлен краткий и доступный для понимания рассказ о событиях, произошедших в Беслане в сентябре 2004 года. Информация будет изложена в формате, соответствующем возрасту учащихся 2-го класса, с использованием простых слов и избеганием излишней детализации, которая может быть травмирующей. Будет описана общая обстановка, в которой произошла трагедия, и ее основные последствия. Особое внимание уделяется роли детей, оказавшихся в центре событий, подчеркивается их героизм и стойкость. Визуальные материалы, такие как фотографии и иллюстрации, будут отобраны с учетом психологической безопасности детей, избегая сцен насилия и жестокости, сосредотачиваясь на сочувствии и сопереживании.

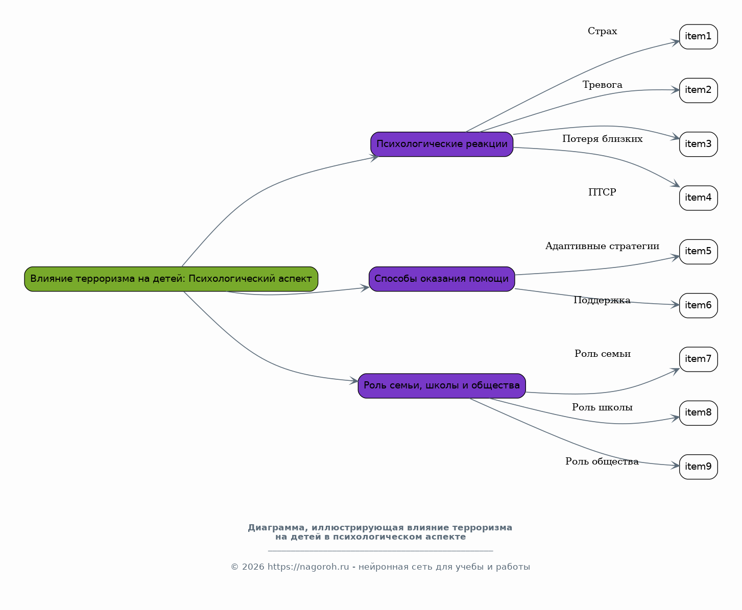
Влияние терроризма на детей: Психологический аспект

Содержимое раздела

Раздел посвящен влиянию терроризма на психологическое состояние детей, оказавшихся в зоне конфликта или связанных с трагическими событиями. Будут рассмотрены основные психологические реакции, такие как страх, тревога, потеря близких, посттравматический стресс. Обсуждаются способы оказания психологической помощи детям, в том числе адаптивные стратегии преодоления травмы и поддержки. Особое внимание уделяется роли семьи, школы и общества в процессе восстановления психического здоровья детей. Раздел включает в себя рекомендации для учителей и родителей по созданию поддерживающей среды и организации безопасного пространства для выражения эмоций и переживаний детей.

Роль памяти: Уважение к жертвам и героям

Содержимое раздела

Этот раздел посвящен важности сохранения памяти о трагедии в Беслане и уважению к жертвам. Обсуждаются формы и методы сохранения памяти, такие как памятники, мемориалы, дни памяти и образовательные мероприятия. Будут представлены примеры героев, проявивших мужество и самоотверженность в ходе трагических событий. Подчеркивается значимость воспитания у детей чувства уважения к памяти погибших и понимания важности человеческой жизни. Рассматривается роль семьи, школы и общества в формировании правильного отношения к памяти о трагедии. Акцентируется внимание на ценности мира и необходимости предотвращения подобных трагедий в будущем.

Методические рекомендации для учителя

Содержимое раздела

В этом разделе представлены подробные методические рекомендации для учителя по проведению классного часа. Включает в себя сценарий занятия, описание этапов, планируемые результаты и советы по организации интерактивной работы с учащимися. Предложены различные виды активностей, адаптированные для младшего школьного возраста, такие как обсуждения, игры, творческие задания. Даются рекомендации по работе с визуальными материалами, а также по созданию безопасной и поддерживающей атмосферы в классе. Предоставляются советы по организации обратной связи с учащимися и оценке их понимания темы. Особое внимание уделяется работе с трудными вопросами и эмоциями, которые могут возникнуть у детей во время обсуждения.

Иллюстративный материал и презентация: Визуальное сопровождение занятия

Содержимое раздела

Этот раздел посвящен подбору и подготовке иллюстративного материала для проведения классного часа. Описаны принципы выбора изображений и других визуальных средств, соответствующих возрасту учащихся и тематике занятия. Предоставлен обзор наиболее подходящих материалов, таких как фотографии, рисунки, схемы, карты. Обсуждаются правила показа визуальных материалов, а также способы работы с ними для активизации познавательной деятельности учащихся. Уделяется внимание использованию презентаций, их структуре, оформлению и интерактивным элементам. Даются рекомендации по использованию видеоматериалов и аудиозаписей, их подбору и адаптации для учащихся младшего школьного возраста. В разделе также представлены примеры слайдов презентации и методические пояснения к ним.

Творческие задания и интерактивные игры: Практическая часть

Содержимое раздела

Раздел посвящен практической части классного часа, включающей в себя творческие задания и интерактивные игры, направленные на закрепление полученных знаний и развитие эмпатии. Предлагаются различные варианты заданий, соответствующие возрасту учащихся и тематике занятия, например, рисование, создание аппликаций, написание писем памяти. Обсуждаются правила проведения интерактивных игр, способствующих развитию командного духа, коммуникативных навыков и формированию правильного отношения к теме. Приводятся примеры игр, стимулирующих детей к размышлениям о произошедшем, к выражению своих чувств и сопереживанию. Даются рекомендации по организации работы в группах и индивидуальной работе. В разделе также представлены примеры творческих работ и описание правил проведения игр.

Анализ урока и рефлексия: Оценка результатов

Содержимое раздела

Этот раздел посвящен анализу проведенного классного часа и рефлексии. В нем рассматриваются методы оценки эффективности мероприятия, включающие наблюдение за реакциями учащихся, анализ их ответов на вопросы, а также сбор обратной связи от детей. Предлагаются различные способы оценки, такие как анкетирование, опрос, обсуждение, обратная связь от учителей и родителей. Анализируются сильные и слабые стороны проведенного занятия, выявляются области для улучшения. Рассматривается важность рефлексии для учителя, позволяющей улучшить свои методики и подходы к обучению. Приводятся примеры вопросов для рефлексии и методы анализа полученных данных. Особое внимание уделяется оценке достижения поставленных целей и задач, а также влиянию занятия на формирование у учащихся понимания темы и развитие их личностных качеств.

Заключение

Содержимое раздела

В заключении обобщаются основные выводы, полученные в ходе разработки и проведения классного часа. Подводятся итоги работы, подчеркивается важность поднятой темы и ее значение для формирования у детей правильного отношения к миру и уважению к памяти жертв. Дается оценка достигнутых целей и задач, а также предлагаются рекомендации по дальнейшему развитию данной темы. Особое внимание уделяется формированию у учащихся чувства сострадания и пониманию необходимости мира. Подчеркивается роль классного часа в воспитании у детей гражданской позиции и готовности противостоять насилию. В заключении даются вдохновляющие слова и призывы к сохранению памяти о трагедии и поддержанию мира.

Список литературы

Содержимое раздела

В данном разделе представлен список использованных источников информации, включая книги, статьи, веб-сайты и другие материалы, которые были использованы при разработке классного часа. Список составлен в соответствии с требованиями к оформлению научной литературы, указываются авторы, названия, издательства, даты публикации и другие необходимые данные. Список включает в себя как теоретические материалы, так и практические примеры, иллюстрирующие различные аспекты темы. Источники информации подобраны с учетом возрастной категории учащихся и соответствуют всем требованиям образовательного процесса. Также могут включаться ссылки на дополнительные ресурсы и материалы, предназначенные для учителей и родителей, желающих узнать больше о трагедии в Беслане и способах работы с детьми по этой теме.

Получи Такой Проект

До 90% уникальность
Готовый файл Word
15-30 страниц
Список источников по ГОСТ
Оформление по ГОСТ
Таблицы и схемы
Презентация

Создать Проект на любую тему за 5 минут

Создать

#5727929