Нейросеть

Компьютер и Профессия: Использование Информационных Технологий в Профессиональной Деятельности

Нейросеть для проекта Гарантия уникальности Строго по ГОСТу Высочайшее качество Поддержка 24/7

Данный исследовательский проект посвящен изучению роли информационных технологий (ИТ) и компьютерных средств в современной профессиональной деятельности. Проект направлен на выявление ключевых аспектов влияния ИТ на различные профессии, а также на анализ изменений, которые претерпевают профессиональные навыки в условиях цифровизации. В рамках исследования будет рассмотрено, как компьютерные инструменты и информационные ресурсы трансформируют рабочие процессы, повышают эффективность труда и открывают новые возможности для профессионального развития. Особое внимание уделяется анализу конкретных примеров использования ИТ в различных отраслях, таких как здравоохранение, образование, бизнес и инженерия. Исследование предполагает также анализ проблем и вызовов, связанных с внедрением ИТ, включая вопросы кибербезопасности, цифрового неравенства и необходимости постоянного повышения квалификации.

Идея:

Идея проекта заключается в исследовании влияния информационных технологий и компьютерных средств на профессиональную деятельность в различных областях. Целью является анализ изменений в профессиональных навыках и рабочих процессах, вызванных внедрением ИТ.

Продукт:

Результатом проекта станет аналитический отчет, включающий обзор текущих тенденций, анализ кейсов и рекомендации по эффективному использованию ИТ в профессиональной деятельности. Отчет будет дополнен презентацией, демонстрирующей основные выводы и результаты исследования.

Проблема:

Проблема, рассматриваемая в проекте, заключается в необходимости понимания того, как информационные технологии влияют на профессиональную деятельность. Недостаточное понимание этих изменений может привести к снижению эффективности труда и устареванию профессиональных навыков.

Актуальность:

Актуальность проекта обусловлена стремительным развитием информационных технологий и их проникновением во все сферы профессиональной деятельности. Изучение этого вопроса способствует повышению конкурентоспособности специалистов и улучшению качества работы.

Цель:

Целью проекта является систематизация знаний о применении компьютерных средств и информационных ресурсов в профессиональной сфере и выявление перспективных направлений развития. В частности, оценка влияния ИТ на профессиональные компетенции и формирование рекомендаций по их развитию.

Целевая аудитория:

Аудиторией проекта являются студенты, аспиранты, молодые специалисты и все, кто интересуется вопросами влияния информационных технологий на профессиональную деятельность. Проект будет полезен преподавателям и исследователям в области информатики и смежных дисциплин.

Задачи:

  • Обзор литературы по теме исследования, включая научные статьи, монографии и аналитические отчеты.
  • Анализ конкретных примеров использования информационных технологий в различных профессиональных областях.
  • Выявление ключевых навыков и компетенций, необходимых для успешной работы в условиях цифровизации.
  • Разработка рекомендаций по повышению эффективности использования ИТ в профессиональной деятельности.
  • Подготовка отчета и презентации с результатами исследования.

Ресурсы:

Для реализации проекта потребуются доступ к научным базам данных, программному обеспечению для анализа данных, а также ресурсы для проведения опросов и интервью.

Роли в проекте:

Координирует работу исследовательской группы, обеспечивает соблюдение сроков выполнения проекта и качество предоставляемых материалов. Отвечает за постановку задач, распределение обязанностей между участниками, организацию консультаций и поддержку коммуникации внутри команды. Руководитель проекта также контролирует ход исследования, анализирует промежуточные результаты и готовит финальный отчет и презентацию, представляющие все ключевые аспекты работы.

Отвечает за сбор, обработку и анализ данных, необходимых для исследования. Разрабатывает методики анализа, использует статистические методы и программные инструменты для выявления закономерностей и тенденций. Аналитик данных предоставляет руководителю проекта промежуточные отчеты с результатами анализа и участвует в подготовке выводов и рекомендаций. Кроме этого, аналитик данных должен уметь представлять результаты в графическом виде.

Занимается поиском и анализом информации по теме исследования, включая научные статьи, публикации, данные. Участвует в составлении обзоров литературы, написании разделов отчета и подготовке презентационных материалов. Исследователь также отвечает за проведение опросов, интервью и других исследовательских мероприятий, направленных на сбор данных. Собирает данные и анализирует, чтобы оценить влияние ИТ на различные профессиональные области.

Разрабатывает презентацию, которая иллюстрирует основные выводы и результаты исследования. Он отвечает за визуальное оформление слайдов, подбор графиков, диаграмм и других иллюстративных материалов. Разработчик презентации консультируется с руководителем проекта и аналитиком данных для обеспечения соответствия презентации содержанию отчета. Также разработчик презентации должен уметь грамотно доносить информацию до аудитории.

Наименование образовательного учреждения

Проект

на тему

Компьютер и Профессия: Использование Информационных Технологий в Профессиональной Деятельности

Выполнил: ФИО

Руководитель: ФИО

Содержание

  • Введение 1
  • Теоретические основы информационных технологий и их роль в профессиональной деятельности 2
  • Влияние информационных технологий на трансформацию профессиональных навыков и компетенций 3
  • Методы и инструменты исследования влияния ИТ на профессиональную деятельность 4
  • Практическое применение информационных технологий в различных профессиональных областях 5
  • Оценка эффективности внедрения информационных технологий в профессиональную деятельность 6
  • Проблемы и вызовы, связанные с использованием информационных технологий в профессиональной деятельности 7
  • Рекомендации по эффективному использованию информационных технологий в профессиональной деятельности 8
  • Заключение 9
  • Список литературы 10

Введение

Содержимое раздела

Введение в тему исследования предполагает описание актуальности использования информационных технологий в профессиональной сфере. В данном разделе обозначается цель исследования, формулируются исследовательские вопросы и определяется предмет исследования. Также представляется обзор структуры работы, методология исследования и ожидаемые результаты. Обосновывается выбор темы, ее значимость для современного общества и научной среды. Кратко излагаются основные понятия и термины, используемые в работе, для создания общего контекста.

Теоретические основы информационных технологий и их роль в профессиональной деятельности

Содержимое раздела

В разделе рассматриваются основные понятия информационных технологий, их эволюция и современные тенденции развития. Анализируется влияние ИТ на изменение структуры профессиональных навыков и компетенций, необходимых для успешной деятельности. Изучаются основные типы информационных систем, используемых в различных профессиональных областях, и оценивается их эффективность. Описывается роль информационных ресурсов в профессиональном росте и развитии, а также приводятся примеры успешного применения ИТ в различных отраслях. Рассматриваются вопросы, связанные с этикой и безопасностью использования ИТ.

Влияние информационных технологий на трансформацию профессиональных навыков и компетенций

Содержимое раздела

Раздел посвящен анализу конкретных изменений в профессиональных навыках и компетенциях, вызванных внедрением информационных технологий. Рассматриваются ключевые навыки, такие как цифровые навыки, аналитическое мышление, работа с данными и облачными технологиями. Анализируется влияние ИТ на такие профессии, как врач, учитель, инженер и юрист, и выявляются изменения в требованиях к специалистам. Оценивается необходимость непрерывного обучения для поддержания конкурентоспособности специалистов в условиях цифровизации. Приводятся примеры успешных кейсов, демонстрирующих адаптацию профессионалов к новым требованиям.

Методы и инструменты исследования влияния ИТ на профессиональную деятельность

Содержимое раздела

В данном разделе описываются методы и инструменты, используемые для проведения эмпирического исследования. Рассматриваются методы сбора данных, такие как опросы, интервью, анализ документов и наблюдение. Определяются выборка респондентов и разрабатываются анкеты и гайдлайны для интервью. Описываются инструменты анализа данных, включая статистические методы и специализированное программное обеспечение. Детализируется процесс сбора и обработки данных, а также методы оценки достоверности и надежности полученных результатов. Описывается алгоритм исследования и поясняются все этапы работы.

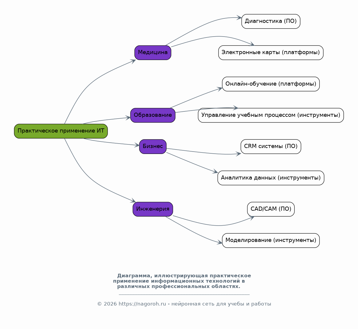
Практическое применение информационных технологий в различных профессиональных областях

Содержимое раздела

В этом разделе представлены практические примеры использования информационных технологий в конкретных профессиональных областях. Рассматриваются кейсы из медицины, образования, бизнеса, инженерии и других сфер деятельности. Анализируется влияние ИТ на повышение эффективности работы, улучшение качества услуг и создание новых возможностей. Оцениваются преимущества и недостатки использования различных технологий в каждой области. Представлены конкретные примеры программного обеспечения, инструментов и платформ, используемых в профессиональной деятельности. Дан анализ полученной информации.

Оценка эффективности внедрения информационных технологий в профессиональную деятельность

Содержимое раздела

Раздел посвящен анализу эффективности внедрения информационных технологий в различных профессиональных сферах. Рассматриваются различные метрики и показатели, используемые для оценки эффективности, такие как повышение производительности труда, снижение затрат и улучшение качества работы. Анализируются методы оценки окупаемости инвестиций в ИТ-проекты. Приводятся примеры успешных и неудачных внедрений информационных технологий, а также анализируются причины успеха и неудач. Описываются различные факторы, влияющие на эффективность внедрения ИТ, включая организационные, технические и человеческие. Рассмотрены практические примеры и кейсы.

Проблемы и вызовы, связанные с использованием информационных технологий в профессиональной деятельности

Содержимое раздела

Разбираются проблемы и вызовы, с которыми сталкиваются специалисты при использовании информационных технологий. Анализируются вопросы кибербезопасности, защиты данных и соблюдения конфиденциальности. Рассматриваются проблемы цифрового неравенства и доступа к информационным ресурсам. Анализируются этические аспекты использования ИТ, включая вопросы авторского права и интеллектуальной собственности. Рассматриваются проблемы адаптации к новым технологиям и необходимость постоянного повышения квалификации. Приводятся примеры и кейсы в которых показаны реальные проблемы.

Рекомендации по эффективному использованию информационных технологий в профессиональной деятельности

Содержимое раздела

В разделе представлены конкретные рекомендации по эффективному использованию информационных технологий в различных профессиональных областях. Рекомендации ориентированы на специалистов, руководителей и организации, стремящиеся повысить эффективность своей работы. Разрабатываются рекомендации по выбору и внедрению ИТ-решений, обучению персонала и обеспечению кибербезопасности. Даются рекомендации по повышению цифровой грамотности специалистов и развитию необходимых компетенций. Обозначаются конкретные практические шаги, которые могут быть предприняты для улучшения рабочих процессов и достижения поставленных целей. Представлен анализ кейсов и готовые решения.

Заключение

Содержимое раздела

В заключении обобщаются основные выводы, полученные в ходе исследования, и подводятся итоги проделанной работы. Кратко излагаются основные положения, подтвержденные результатами исследования. Оценивается достижение поставленных целей и задач. Формулируются рекомендации для дальнейших исследований и практического применения. Обозначаются перспективы развития информационных технологий в профессиональной деятельности. Подчеркивается значимость полученных результатов и их вклад в развитие соответствующих областей знаний.

Список литературы

Содержимое раздела

В данном разделе приводится полный список использованной литературы, включая научные статьи, монографии, учебные пособия, интернет-ресурсы и другие источники информации. Список литературы составляется в соответствии с требованиями к оформлению научных работ, принятыми в конкретном учебном заведении или научном сообществе. Каждая позиция списка содержит полную библиографическую информацию, необходимую для идентификации источника. Список литературы служит подтверждением цитируемости использованных источников и является важной частью любой научной работы. Приводится вся использованная информация по теме.

Получи Такой Проект

До 90% уникальность
Готовый файл Word
15-30 страниц
Список источников по ГОСТ
Оформление по ГОСТ
Таблицы и схемы
Презентация

Создать Проект на любую тему за 5 минут

Создать

#5647315