Нейросеть

Компьютерный сленг: Лингвистический Анализ и Социокультурное Значение в Цифровой Эпохе

Нейросеть для проекта Гарантия уникальности Строго по ГОСТу Высочайшее качество Поддержка 24/7

Данный исследовательский проект посвящен всестороннему изучению компьютерного сленга, его происхождению, структуре и влиянию на современный язык и коммуникацию. Исследование предполагает анализ различных аспектов функционирования сленга в цифровой среде, включая его роль в формировании онлайн-сообществ, влиянии на стиль общения, а также эволюцию и изменения в зависимости от платформы и контекста использования. Особое внимание уделяется выявлению лингвистических особенностей сленга, таких как морфологические, синтаксические и семантические изменения в языке, вызванные его активным использованием. Проект также включает в себя изучение социокультурных факторов, влияющих на распространение и восприятие компьютерного сленга, таких как возраст, образование, культурные предпочтения и принадлежность к определенным онлайн-сообществам. Кроме того, данная работа предусматривает анализ влияния сленга на развитие литературного языка и способы его интеграции в различные типы текстов, включая научные статьи и художественную литературу. В рамках проекта будут рассмотрены этические аспекты использования сленга, связанные с его потенциальным влиянием на восприятие информации и формирование коммуникативных навыков у подрастающего поколения, включая вопросы нормализации и стандартизации. Исследование будет опираться на методы лингвистического анализа, социологических опросов и контент-анализа, что позволит получить полные данные об актуальности компьютерного сленга и его будущей роли в развитии языка.

Идея:

Проект направлен на изучение динамики компьютерного сленга в контексте современной культуры и его влияния на языковые процессы. Исследование предполагает комплексный анализ лексики, грамматики и социокультурных аспектов компьютерного сленга.

Продукт:

Результатом работы станет научная статья, содержащая глубокий анализ компьютерного сленга, его структуры и функций. Также будет создана база данных сленговых выражений с примерами их использования и комментариями.

Проблема:

Отсутствие систематизированного анализа и понимания влияния компьютерного сленга на современный язык. Недостаточность исследований, направленных на изучение социокультурных аспектов использования сленга в цифровой среде.

Актуальность:

Актуальность проекта обусловлена широким распространением компьютерного сленга в современном обществе и его значительным влиянием на коммуникацию. Изучение сленга позволяет лучше понять динамику языковых изменений и особенности цифровой культуры.

Цель:

Целью проекта является детальное исследование компьютерного сленга, выявление его лингвистических особенностей и социокультурного значения. Проект направлен на создание систематизированного представления о компьютерном сленге как явлении современного языка.

Целевая аудитория:

Проект предназначен для школьников, студентов и всех, кто интересуется языкознанием и влиянием цифровых технологий на современную культуру. Результаты исследования могут быть полезны для преподавателей, лингвистов и специалистов в области коммуникаций.

Задачи:

  • Анализ научной литературы по теме компьютерного сленга и его роли в современном обществе.
  • Сбор и систематизация примеров компьютерного сленга из различных онлайн-источников.
  • Проведение социологических опросов для выявления отношения к компьютерному сленгу.
  • Анализ языковых особенностей компьютерного сленга: морфология, синтаксис, семантика.
  • Подготовка научной статьи и создание базы данных компьютерного сленга.

Ресурсы:

Для реализации проекта потребуются доступ к научным статьям и онлайн-источникам, программное обеспечение для анализа данных, а также ресурсы для проведения опросов.

Роли в проекте:

Координирует работу всей команды, отвечает за формирование плана исследования, распределение задач, контроль сроков выполнения и подготовку итогового отчета. Обеспечивает общее руководство проектом, включая организацию рабочих встреч, решение возникающих проблем и представление результатов.

Отвечает за сбор, обработку и анализ данных, полученных в ходе исследования. Использует статистические методы и программное обеспечение для выявления закономерностей и тенденций в использовании компьютерного сленга. Подготавливает графики, диаграммы и другие визуальные материалы для представления данных.

Проводит лингвистический анализ собранных данных, включая изучение морфологии, синтаксиса и семантики компьютерного сленга. Занимается классификацией, систематизацией и интерпретацией языковых особенностей сленговых выражений, а также подготовкой лингвистических комментариев и пояснений.

Разрабатывает анкеты для социологических опросов, проводит опросы среди целевой аудитории и анализирует полученные результаты. Изучает социокультурные факторы, влияющие на использование и восприятие компьютерного сленга, а также готовит отчеты и рекомендации по результатам исследований.

Наименование образовательного учреждения

Проект

на тему

Компьютерный сленг: Лингвистический Анализ и Социокультурное Значение в Цифровой Эпохе

Выполнил: ФИО

Руководитель: ФИО

Содержание

  • Введение 1
  • Теоретические основы изучения компьютерного сленга 2
  • Лингвистический анализ компьютерного сленга 3
  • Социокультурные аспекты использования компьютерного сленга 4
  • Компьютерный сленг в онлайн-коммуникации 5
  • Методы исследования компьютерного сленга 6
  • Анализ эмпирических данных 7
  • Практическое применение результатов исследования 8
  • Заключение 9
  • Список литературы 10

Введение

Содержимое раздела

В разделе 'Введение' будет представлено обоснование актуальности выбранной темы, сформулированы цели и задачи исследования, а также определены его объект и предмет. Будут раскрыты ключевые понятия, связанные с компьютерным сленгом, его происхождением и эволюцией. Приводится краткий обзор существующих научных исследований по данной проблематике, демонстрирующий пробелы в знании и необходимость дальнейшего изучения. Также будет описана структура работы и методология исследования, включая используемые методы анализа и источники данных. Подчеркивается важность изучения компьютерного сленга для понимания современных языковых процессов и социокультурных изменений в цифровом мире. Особое внимание будет уделено значению работы для развития лингвистики и социологии.

Теоретические основы изучения компьютерного сленга

Содержимое раздела

В данном разделе будет представлен обзор теоретических подходов к изучению компьютерного сленга, включая лингвистические и социокультурные аспекты. Рассмотрятся различные классификации сленга и его связь с другими языковыми явлениями, такими как жаргоны и арго. Будут проанализированы основные теории, объясняющие возникновение и распространение сленговых выражений, а также факторы, влияющие на их эволюцию. Также будет рассмотрено влияние интернет-коммуникации на формирование и изменение сленга. Особое внимание уделено роли социальных сетей и онлайн-игр в распространении сленговых выражений. Завершит раздел критический анализ существующих исследований и определение перспективных направлений для дальнейшего изучения.

Лингвистический анализ компьютерного сленга

Содержимое раздела

Раздел посвящен детальному лингвистическому анализу компьютерного сленга. В нем будут рассмотрены морфологические особенности сленговых выражений, включая способы словообразования, сокращения и модификации слов. Будет проведен анализ синтаксических конструкций, характерных для компьютерного сленга, и их отличия от литературного языка. Особое внимание будет уделено семантике сленга, включая определение значения сленговых выражений и их изменение в зависимости от контекста. Будут рассмотрены типы и функции сленговых единиц, их роль в передаче информации и выражении эмоций. В конце раздела будет представлен сравнительный анализ компьютерного сленга с другими видами сленга и жаргона.

Социокультурные аспекты использования компьютерного сленга

Содержимое раздела

В этом разделе будет рассмотрено влияние социокультурных факторов на использование компьютерного сленга. Будет проанализирована зависимость между возрастом, полом, образованием и принадлежностью к определенным группам и использованием сленговых выражений. Рассмотрится роль компьютерного сленга в формировании идентичности и принадлежности к онлайн-сообществам. Будет исследовано восприятие компьютерного сленга различными группами пользователей, включая преподавателей, родителей и представителей разных профессий. Особое внимание будет уделено влиянию сленга на коммуникацию в различных сферах жизни, включая образование, работу и досуг. В конце раздела будут представлены результаты социологических опросов и анализ реальных примеров использования сленга.

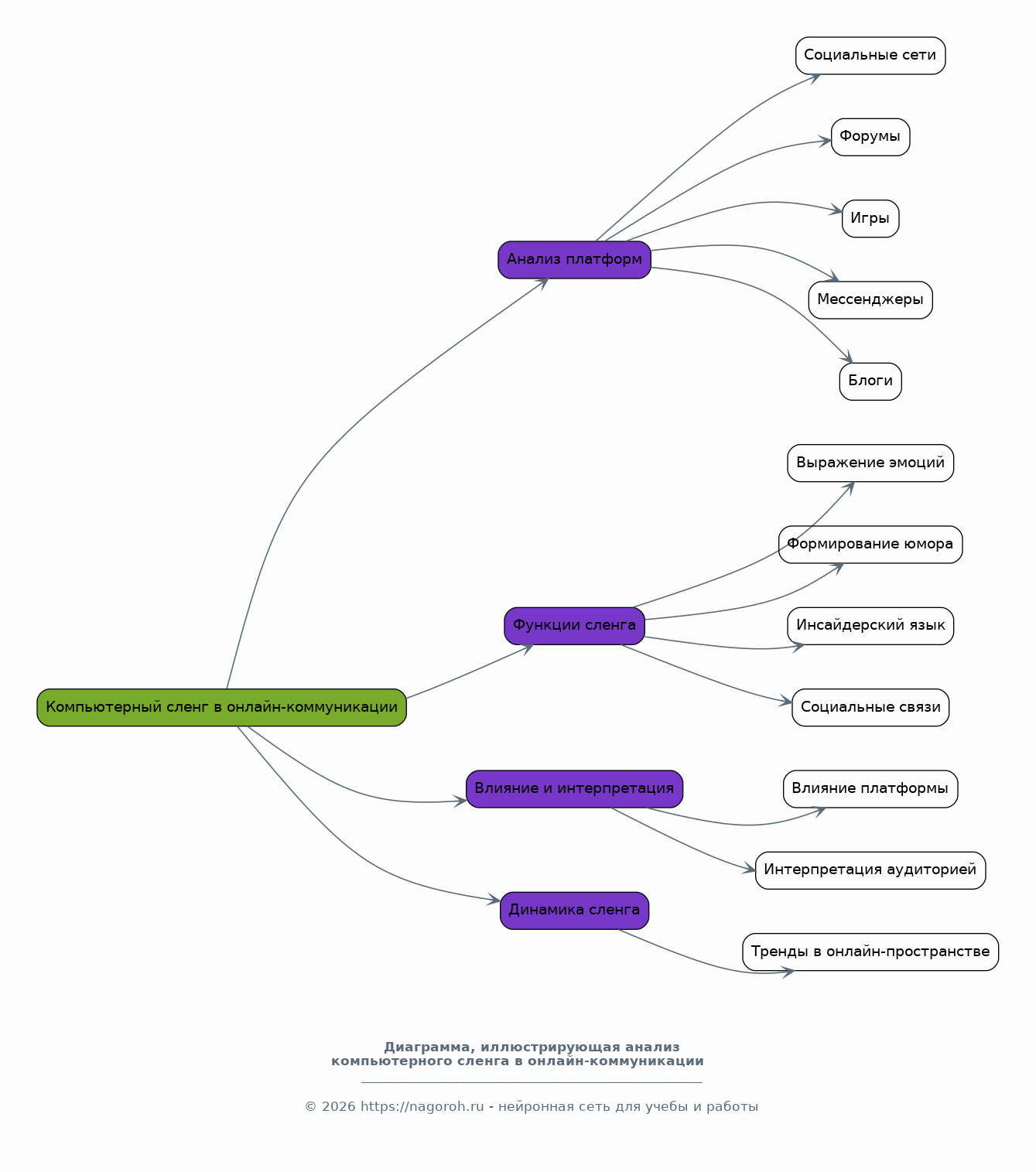
Компьютерный сленг в онлайн-коммуникации

Содержимое раздела

Данный раздел посвящен анализу роли компьютерного сленга в различных формах онлайн-коммуникации, таких как социальные сети, форумы, игры, мессенджеры и блоги. Будут рассмотрены особенности использования сленга в каждом из этих форматов, включая его функции и стилистическое разнообразие. Проанализируется влияние платформы и аудитории на выбор сленговых выражений и их интерпретацию. Будут исследованы примеры использования сленга для выражения эмоций, формирования юмора, создания инсайдерского языка и установления социальных связей. Особое внимание будет уделено влиянию сленга на развитие онлайн-сообществ и формирование цифровой культуры. Раздел завершится анализом динамики сленга в изменяющемся онлайн-пространстве.

Методы исследования компьютерного сленга

Содержимое раздела

В этом разделе подробно описываются методология и методы, использованные в исследовании компьютерного сленга. Будут представлены методы сбора данных, включая анализ онлайн-источников, таких как социальные сети, форумы и блоги. Описываются методы лингвистического анализа, используемые для изучения структуры и значений сленговых выражений. Будут представлены методы социологических опросов и интервью, применяемые для изучения восприятия и использования сленга различными группами пользователей. Также будет представлен описательный анализ, статистические методы и методы контент-анализа, использованные для обработки и интерпретации данных. Раздел включает обоснование выбора методов и их соответствие задачам исследования.

Анализ эмпирических данных

Содержимое раздела

В данном разделе будет представлен анализ результатов, полученных в ходе исследования. Будут представлены статистические данные, полученные в результате социологических опросов, с анализом демографических характеристик участников и их отношения к компьютерному сленгу. Будут проанализированы частотность использования различных видов сленговых выражений в разных онлайн-средах. Особое внимание будет уделено выявлению корреляций между использованием сленга и различными факторами, такими как возраст, образование и принадлежность к определенным онлайн-сообществам. Раздел будет включать интерпретацию данных, выявление закономерностей и тенденций, а также сравнение полученных результатов с данными других исследований в этой области.

Практическое применение результатов исследования

Содержимое раздела

В этом разделе рассматривается практическое применение результатов исследования компьютерного сленга. Будут представлены рекомендации по использованию полученных данных в различных сферах, включая образование, маркетинг и медиа. Обсуждается возможность использования результатов для разработки образовательных программ и учебных материалов, направленных на понимание и использование компьютерного сленга. Будут рассмотрены подходы к применению полученных данных в области анализа тональности текста и автоматического распознавания сленговых выражений. Особое внимание уделено этическим аспектам использования компьютерного сленга, включая вопросы защиты приватности и предотвращения кибербуллинга. Данный раздел направлен на демонстрацию практической ценности проведенного исследования.

Заключение

Содержимое раздела

В заключении будут подведены итоги проведенного исследования, обобщены основные выводы и результаты, касающиеся компьютерного сленга и его роли в современной коммуникации. Будет представлена общая картина языковых изменений, вызванных использованием сленга в цифровой среде, и его влияния на социокультурные процессы. Подчеркнется значимость исследования для понимания динамики развития языка и формирования цифровой культуры. Будут обозначены ограничения исследования и предложены направления для дальнейших исследований, включая изучение влияния компьютерного сленга на другие языки и культуры. Завершающей частью станет оценка вклада исследования в развитие лингвистики, социологии и смежных дисциплин.

Список литературы

Содержимое раздела

В разделе 'Список литературы' будут представлены все источники, использованные в процессе исследования, включая научные статьи, книги, онлайн-ресурсы и другие материалы. Список будет оформлен в соответствии с требованиями академического стиля, с указанием авторов, названий работ, издательств, дат публикации и других необходимых данных. Литература будет разделена на категории, если это необходимо, для удобства поиска и ознакомления. Раздел будет служить основой для подтверждения достоверности исследования и позволит другим исследователям ознакомиться с изученными материалами.

Получи Такой Проект

До 90% уникальность
Готовый файл Word
15-30 страниц
Список источников по ГОСТ
Оформление по ГОСТ
Таблицы и схемы
Презентация

Создать Проект на любую тему за 5 минут

Создать

#5723888