Нейросеть

Концепция кофейни-библиотеки как социокультурного пространства

Нейросеть для проекта Гарантия уникальности Строго по ГОСТу Высочайшее качество Поддержка 24/7

Данный проект посвящен исследованию и разработке концепции кофейни-библиотеки как инновационного социокультурного пространства, сочетающего в себе функции традиционной библиотеки и современной кофейни. Актуальность проекта обусловлена растущим интересом к неформальному образованию, развитию комьюнити и созданию комфортных пространств для работы и отдыха. В рамках проекта будет проведен анализ существующих аналогов, определены целевые аудитории, разработаны функциональные требования и предложены варианты дизайна кофейни-библиотеки. Особое внимание будет уделено созданию уникальной атмосферы, способствующей культурному обмену и интеллектуальному развитию посетителей. Проект предполагает использование современных технологий для организации пространства, подбора литературы и продвижения услуг. Целью исследования является создание практических рекомендаций для предпринимателей и инвесторов, заинтересованных в создании подобных учреждений.

Идея:

Совмещение кофейни и библиотеки создает уникальное пространство для учебы, работы и отдыха. Кофейня-библиотека формирует комьюнити и стимулирует интерес к чтению.

Продукт:

Кофейня-библиотека – это многофункциональное пространство, предлагающее посетителям широкий выбор напитков, книг и возможность участвовать в культурных мероприятиях. Это место, где можно не только приятно провести время, но и получить новые знания и впечатления.

Проблема:

Современные библиотеки часто воспринимаются как устаревшие учреждения, не отвечающие потребностям сегодняшнего дня. Кофейни могут быть шумными и не всегда подходят для работы или учебы.

Актуальность:

Растет потребность в пространстве, сочетающем в себе комфорт кофейни и интеллектуальную атмосферу библиотеки. Концепция кофейни-библиотеки соответствует тенденциям развития социокультурных пространств и неформального образования.

Цель:

Разработать концепцию кофейни-библиотеки, отвечающую потребностям целевой аудитории и способствующую развитию культуры и образования. Определить ключевые факторы успеха и предложить практические рекомендации для реализации проекта.

Целевая аудитория:

Основной аудиторией являются студенты, фрилансеры, любители чтения и люди, заинтересованные в саморазвитии. Кофейня-библиотека также рассчитана на родителей с детьми и тех, кто ценит комфортную и интеллектуальную атмосферу.

Задачи:

  • Провести анализ существующих кофейных и библиотечных пространств.
  • Определить целевую аудиторию и ее потребности.
  • Разработать функциональную схему и дизайн-концепцию кофейни-библиотеки.
  • Предложить ассортимент книг и напитков.
  • Разработать маркетинговую стратегию продвижения кофейни-библиотеки.

Ресурсы:

Для реализации проекта потребуются финансовые ресурсы для аренды помещения, закупки оборудования, мебели и книг, а также для оплаты труда сотрудников и проведения маркетинговых мероприятий.

Роли в проекте:

Проводит анализ рынка кофейных и библиотечных услуг, изучает целевую аудиторию и выявляет тенденции в развитии социокультурных пространств. Ответственен за сбор и обработку информации, подготовку аналитических отчетов.

Разрабатывает дизайн-концепцию кофейни-библиотеки, учитывая функциональные требования и потребности целевой аудитории. Создает визуализации и техническую документацию для реализации проекта.

Разрабатывает маркетинговую стратегию продвижения кофейни-библиотеки, определяет целевые каналы коммуникации и рекламные кампании. Оценивает эффективность маркетинговых мероприятий.

Формирует книжный фонд кофейни-библиотеки, учитывая интересы целевой аудитории и актуальные литературные тенденции. Осуществляет консультации по выбору книг и организует мероприятия, связанные с чтением.

Наименование образовательного учреждения

Проект

на тему

Концепция кофейни-библиотеки как социокультурного пространства

Выполнил: ФИО

Руководитель: ФИО

Содержание

  • Введение 1
  • Теоретические основы концепции кофейни-библиотеки 2
  • Анализ рынка кофеен и библиотек 3
  • Целевая аудитория и ее потребности 4
  • Разработка функциональной схемы кофейни-библиотеки 5
  • Дизайн-концепция кофейни-библиотеки 6
  • Ассортимент книг и напитков 7
  • Маркетинговая стратегия продвижения кофейни-библиотеки 8
  • Экономическое обоснование проекта 9
  • Заключение 10
  • Список литературы 11

Введение

Содержимое раздела

В данном разделе будет представлено общее описание проекта, его актуальность и цели. Обосновывается необходимость создания кофейни-библиотеки как нового типа социокультурного пространства, отвечающего современным потребностям общества в комфортном и интеллектуальном досуге. Будут рассмотрены исторические и теоретические аспекты развития библиотек и кофеен, а также их влияние на формирование социальных связей и культурного опыта. Определяются основные понятия и термины, используемые в проекте.

Теоретические основы концепции кофейни-библиотеки

Содержимое раздела

В этом разделе рассматриваются теоретические аспекты, лежащие в основе концепции кофейни-библиотеки. Анализируются работы по социологии культуры, психологии пространства и маркетингу услуг. Особое внимание уделяется изучению влияния архитектуры и дизайна на поведение человека, а также роли социокультурных пространств в формировании идентичности и социальных связей. Рассматриваются различные модели кофейных и библиотечных пространств и их эволюция в современном мире.

Анализ рынка кофеен и библиотек

Содержимое раздела

В данном разделе проводится анализ рынка кофейных и библиотечных услуг в выбранном регионе. Определяется уровень конкуренции, выявляются ключевые игроки и их стратегии. Изучаются потребительские предпочтения и тенденции в развитии индустрии. Проводится SWOT-анализ сильных и слабых сторон существующих кофейных и библиотечных пространств.

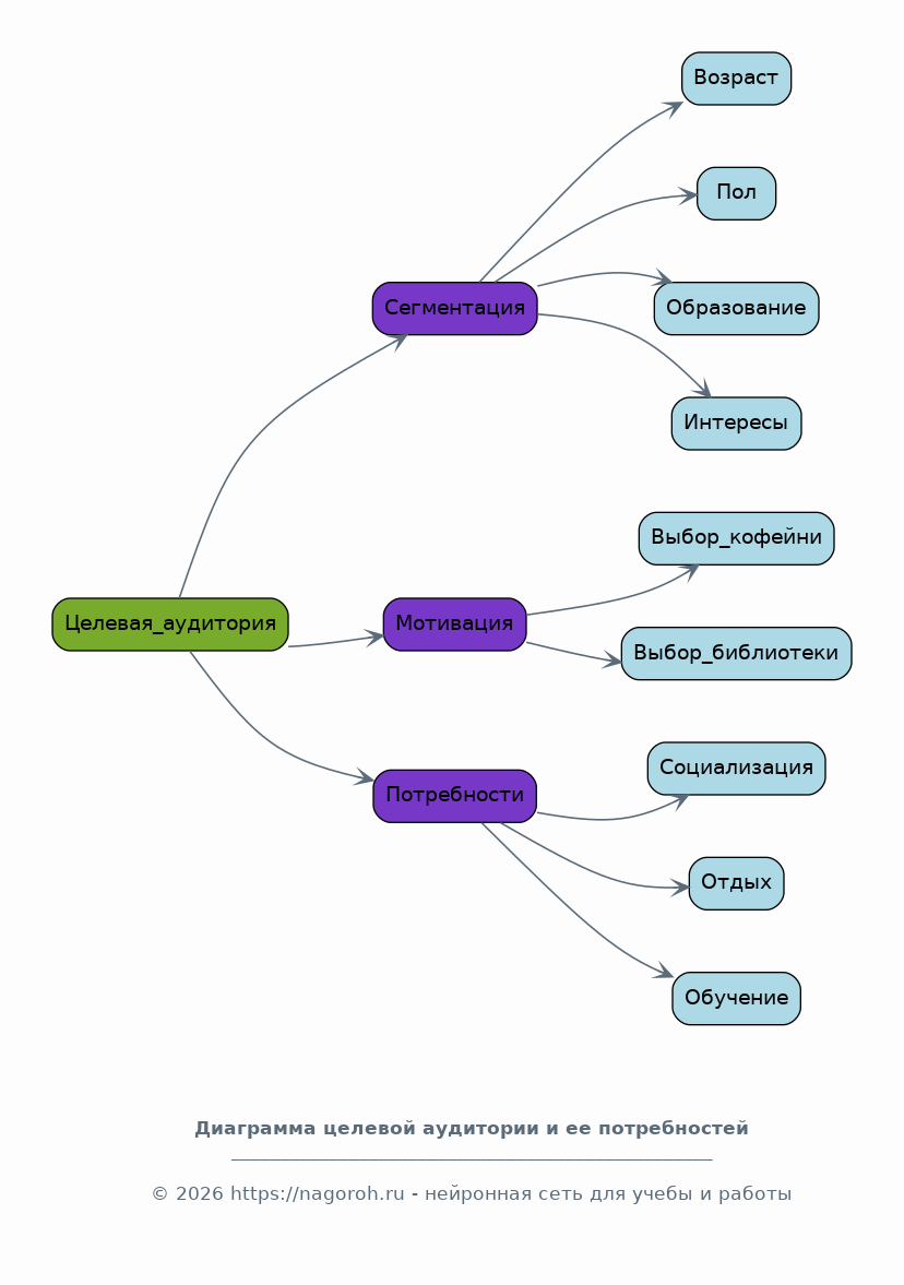
Целевая аудитория и ее потребности

Содержимое раздела

В этом разделе подробно описывается целевая аудитория кофейни-библиотеки. Проводится сегментация потребителей по различным критериям (возраст, пол, образование, интересы и т.д.). Определяются потребности и ожидания каждой целевой группы. Проводится исследование мотивации и поведения потребителей при выборе кофейных и библиотечных пространств.

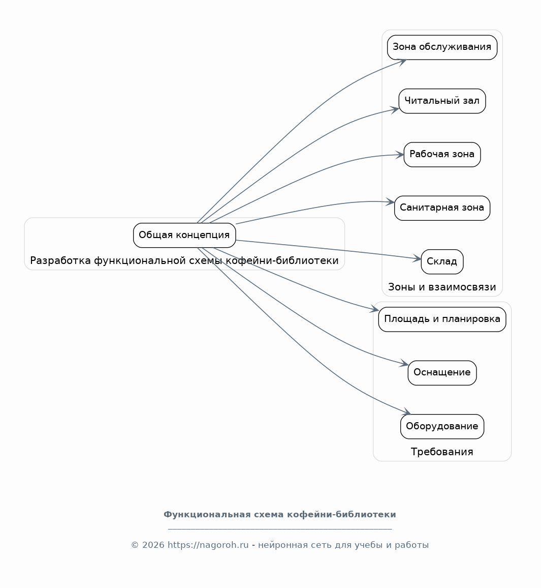
Разработка функциональной схемы кофейни-библиотеки

Содержимое раздела

В данном разделе разрабатывается функциональная схема кофейни-библиотеки, определяющая основные зоны и их взаимосвязи. Определяются требования к площади и планировке помещения, а также к оснащению и оборудованию. Разрабатываются сценарии использования пространства и описываются функциональные возможности каждой зоны.

Дизайн-концепция кофейни-библиотеки

Содержимое раздела

В этом разделе разрабатывается дизайн-концепция кофейни-библиотеки, учитывающая функциональные требования и потребности целевой аудитории. Определяется стиль и цветовая гамма интерьера, подбираются материалы и мебель. Создаются визуализации и техническая документация для реализации дизайн-проекта.

Ассортимент книг и напитков

Содержимое раздела

В данном разделе формируется ассортимент книг и напитков для кофейни-библиотеки. Определяются критерии отбора книг, учитывающие интересы целевой аудитории и актуальные литературные тенденции. Разрабатывается меню напитков и закусок, соответствующее концепции кофейни-библиотеки.

Маркетинговая стратегия продвижения кофейни-библиотеки

Содержимое раздела

В этом разделе разрабатывается маркетинговая стратегия продвижения кофейни-библиотеки. Определяются целевые каналы коммуникации и рекламные кампании. Разрабатывается контент-план для социальных сетей и веб-сайта. Оценивается эффективность маркетинговых мероприятий.

Экономическое обоснование проекта

Содержимое раздела

В данном разделе проводится экономическое обоснование проекта кофейни-библиотеки. Определяются первоначальные инвестиции и операционные расходы. Прогнозируется выручка и прибыль. Рассчитываются сроки окупаемости проекта.

Заключение

Содержимое раздела

В заключении подводятся итоги проведенного исследования и формулируются основные выводы. Обобщаются полученные результаты и даются рекомендации по реализации проекта кофейни-библиотеки. Подчеркивается перспектива дальнейшего развития и масштабирования концепции.

Список литературы

Содержимое раздела

В данном разделе приводится полный список использованных источников литературы, включая научные статьи, монографии, учебники, интернет-ресурсы и нормативные документы. Источники оформляются в соответствии с требованиями ГОСТ.

Получи Такой Проект

До 90% уникальность
Готовый файл Word
15-30 страниц
Список источников по ГОСТ
Оформление по ГОСТ
Таблицы и схемы
Презентация

Создать Проект на любую тему за 5 минут

Создать

#5437271