Нейросеть

Конфликт поколений в комедии А.П. Чехова «Вишневый сад»: Анализ и интерпретация

Нейросеть для проекта Гарантия уникальности Строго по ГОСТу Высочайшее качество Поддержка 24/7

Данный исследовательский проект посвящен всестороннему анализу и интерпретации конфликта поколений, представленного в пьесе Антона Павловича Чехова «Вишневый сад». В работе будет предпринята попытка раскрыть сложные взаимоотношения между различными поколениями персонажей, выявить их мировоззренческие различия, ценностные ориентиры и способы взаимодействия. Особое внимание будет уделено тому, как Чехов изображает столкновение старого и нового, прошлого и будущего, дворянства и буржуазии. В исследовании будут рассмотрены ключевые образы, символы и мотивы, которые способствуют раскрытию темы конфликта поколений, а также проанализировано влияние социально-политической обстановки начала XX века на формирование характеров и драматических коллизий пьесы. Методологической основой исследования станут методы литературоведческого анализа, включающие в себя элементы историко-культурного подхода, сравнительного анализа и интерпретации художественного текста. В процессе работы будут использованы как первичные источники (текст пьесы «Вишневый сад»), так и вторичные (критические статьи, монографии, посвященные творчеству Чехова). Ожидается, что результаты исследования внесут вклад в понимание актуальности и глубины проблематики пьесы, а также помогут лучше осознать сложные процессы, происходившие в российском обществе на рубеже веков.

Идея:

Исследовать конфликт поколений в пьесе «Вишневый сад» Чехова, выявив его причины, проявления и влияние на судьбы персонажей. Проанализировать, как автор использует художественные средства для изображения этого конфликта и раскрытия его социально-культурного значения.

Продукт:

Результатом работы станет аналитический реферат, содержащий глубокий анализ конфликта поколений, представленного в пьесе. Реферат будет полезен для студентов, изучающих русскую литературу, и всех, кто интересуется творчеством Чехова.

Проблема:

Современное восприятие пьесы «Вишневый сад» может быть недостаточно глубоким, особенно в контексте понимания конфликта поколений. Отсутствие комплексного анализа может приводить к упрощенному пониманию характеров персонажей и драматических коллизий.

Актуальность:

Актуальность исследования обусловлена непреходящим интересом к творчеству Чехова и его пьесе «Вишневый сад». Анализ конфликта поколений позволяет лучше понять современное общество, его проблемы и противоречия.

Цель:

Цель исследования — выявление основных аспектов конфликта поколений в комедии «Вишневый сад». Достижение более глубокого понимания характеров и мотивов персонажей и раскрытие социально-культурного контекста пьесы.

Целевая аудитория:

Исследование предназначено для школьников старших классов и студентов гуманитарных направлений, изучающих русскую литературу. Работа будет полезна для всех, кто интересуется творчеством А.П. Чехова и хочет глубже понять его произведения.

Задачи:

  • Провести анализ образов представителей разных поколений в пьесе.
  • Выявить основные причины и проявления конфликта поколений.
  • Рассмотреть влияние социально-исторического контекста на формирование характеров.
  • Проанализировать художественные средства, используемые Чеховым для изображения конфликта.
  • Сформулировать выводы о значении конфликта поколений в пьесе и его актуальности.

Ресурсы:

Для реализации проекта потребуются текст пьесы «Вишневый сад», критические статьи и работы, посвященные творчеству А.П. Чехова, а также доступ к онлайн-библиотекам и базам данных.

Роли в проекте:

Отвечает за сбор и анализ информации, написание текста работы, проведение исследовательских мероприятий, подготовку выводов и оформление результатов исследования. Также исследователь занимается интерпретацией художественного текста и выявлением ключевых аспектов конфликта поколений в пьесе, используя литературоведческие методы анализа.

Оказывает методическую поддержку, предоставляет рекомендации по структуре и содержанию работы, помогает в выборе исследовательских методов и источников информации. Консультант осуществляет контроль за ходом исследования, оценивает его результаты и дает обратную связь по проделанной работе. Он также помогает скорректировать исследовательский процесс и предлагает альтернативные подходы к анализу материала.

Отвечает за проверку текста на наличие орфографических, пунктуационных и стилистических ошибок, а также за приведение работы в соответствие с требованиями к оформлению. Редактор следит за логикой изложения материала, его структурой и общей читаемостью. Его задача – улучшить качество текста, сделать его более понятным и убедительным.

Оценивает работу с точки зрения ее соответствия поставленным целям и задачам, а также ее научной ценности. Рецензент предоставляет обратную связь по содержанию, структуре и стилю, указывая на сильные и слабые стороны исследования. Его задача – помочь улучшить качество работы и сделать ее более информативной и интересной для целевой аудитории.

Наименование образовательного учреждения

Проект

на тему

Конфликт поколений в комедии А.П. Чехова «Вишневый сад»: Анализ и интерпретация

Выполнил: ФИО

Руководитель: ФИО

Содержание

  • Введение 1
  • Теоретические основы конфликта поколений: понятие и сущность 2
  • Социально-исторический контекст создания «Вишневого сада» 3
  • Образы поколений в пьесе: анализ персонажей 4
  • Средства художественной выразительности в изображении конфликта 5
  • Конфликт поколений и его проявление в сюжете комедии 6
  • Влияние конфликта поколений на судьбы героев 7
  • Символика «Вишневого сада» в контексте конфликта поколений 8
  • Значение пьесы «Вишневый сад» в контексте конфликта поколений 9
  • Список литературы 10

Введение

Содержимое раздела

Введение представляет собой важный раздел, который задает тон всему исследованию. В нем формулируются актуальность выбранной темы, ее значение для понимания творчества Чехова и современной социокультурной ситуации, которая выявляет проблему конфликта поколений в пьесе. Здесь указываются цели и задачи исследования, определяется объект и предмет изучения. Введение также включает в себя обзор литературы по теме, что позволяет продемонстрировать знакомство автора с достижениями предшественников и обосновать оригинальность проводимого анализа. Также описывается структура работы.

Теоретические основы конфликта поколений: понятие и сущность

Содержимое раздела

Данный раздел посвящен теоретическому обоснованию понятия «конфликт поколений». Будет рассмотрена история изучения этого явления, подходы различных ученых и исследователей к его определению и анализу. Особое внимание будет уделено факторам, влияющим на возникновение и развитие конфликта поколений, его типам и формам проявления. Также в разделе будут проанализированы различные теории поколений (например, теория поколений Штрауса-Хоува), что позволит сформировать прочную теоретическую базу для дальнейшего анализа пьесы Чехова. Акцент будет сделан на выявлении универсальных и специфических черт конфликта поколений в различных культурах и исторических эпохах.

Социально-исторический контекст создания «Вишневого сада»

Содержимое раздела

Этот раздел посвящен анализу социально-исторического контекста, в котором создавалась пьеса «Вишневый сад». Будет рассмотрена обстановка в России начала XX века: кризис дворянства, рост капитализма, изменения в общественном сознании и появление новых социальных групп. Анализ ситуации позволит понять причины возникновения конфликта поколений, отраженные в пьесе. Будут рассмотрены основные события, влиявшие на формирование характеров персонажей, их ценностей и взглядов на жизнь. Особое внимание будет уделено влиянию экономических и политических факторов на взаимоотношения между героями.

Образы поколений в пьесе: анализ персонажей

Содержимое раздела

В данном разделе будет проведен детальный анализ образов представителей разных поколений, представленных в пьесе «Вишневый сад». Будут рассмотрены характеры Раневской, Гаева, Лопахина, Ани, Пети Трофимова и других персонажей. Анализ будет включать в себя выявление их ценностей, мировоззрения, отношения к прошлому и будущему. Будет прослежено, как Чехов использует речь, поступки и взаимоотношения персонажей для раскрытия конфликта поколений. Особое внимание будет уделено контрасту между старым и новым, традициями и инновациями, дворянством и буржуазией.

Средства художественной выразительности в изображении конфликта

Содержимое раздела

Этот раздел посвящен анализу художественных средств, используемых Чеховым для изображения конфликта поколений в пьесе. Будут рассмотрены особенности драматургии Чехова, символика, используемая автором (вишневый сад, дом, прошлое). Также будет проанализировано, как Чехов использует ремарки, диалоги и монологи для раскрытия характеров персонажей и выражения их взглядов. Особое внимание будет уделено использованию подтекста, комического и трагического в изображении конфликта поколений. Будет исследована роль деталей и деталей в создании атмосферы пьесы и подчеркивании противоречий между разными поколениями.

Конфликт поколений и его проявление в сюжете комедии

Содержимое раздела

В данном разделе будет проанализировано, как конфликт поколений проявляется в развитии сюжета пьесы «Вишневый сад». Будет рассмотрено, как столкновение между старым и новым отражается в событиях, происходящих в пьесе. Анализ будет включать в себя выявление ключевых моментов, приводящих к обострению конфликта, и изучение последствий этих столкновений для персонажей. Особое внимание будет уделено динамике взаимоотношений между разными поколениями, их попыткам найти компромисс или решить возникшие противоречия. Будет проанализирована роль каждого персонажа в развитии конфликта и его влиянии на общий ход событий.

Влияние конфликта поколений на судьбы героев

Содержимое раздела

В этом разделе будет исследовано, как конфликт поколений влияет на судьбы персонажей «Вишневого сада». Будет проанализировано, какие последствия влечет за собой столкновение между старым и новым, традициями и инновациями, для каждого героя. Будет рассмотрено, как конфликт поколений влияет на их выбор, мотивацию и жизненные стратегии. Особое внимание будет уделено тому, как герои справляются с трудностями, вызванными этим конфликтом, и какие изменения происходят в их судьбах. Будет проанализировано, какие уроки извлекают персонажи из пережитого опыта и как это влияет на их дальнейшую жизнь.

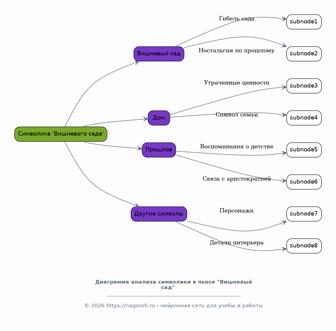
Символика «Вишневого сада» в контексте конфликта поколений

Содержимое раздела

Раздел посвящен анализу символического значения ключевых образов и мотивов пьесы «Вишневый сад» в контексте конфликта поколений. Будет рассмотрено значение вишневого сада, дома, прошлого и других символов, используемых Чеховым. Будет проанализировано, как эти символы отражают противостояние между разными поколениями, их ценностями и взглядами на жизнь. Особое внимание будет уделено раскрытию метафорического смысла символов и их роли в создании сложной атмосферы пьесы. Будет исследовано, как символика пьесы помогает понять глубину конфликта поколений и его значение для современников Чехова и для последующих поколений.

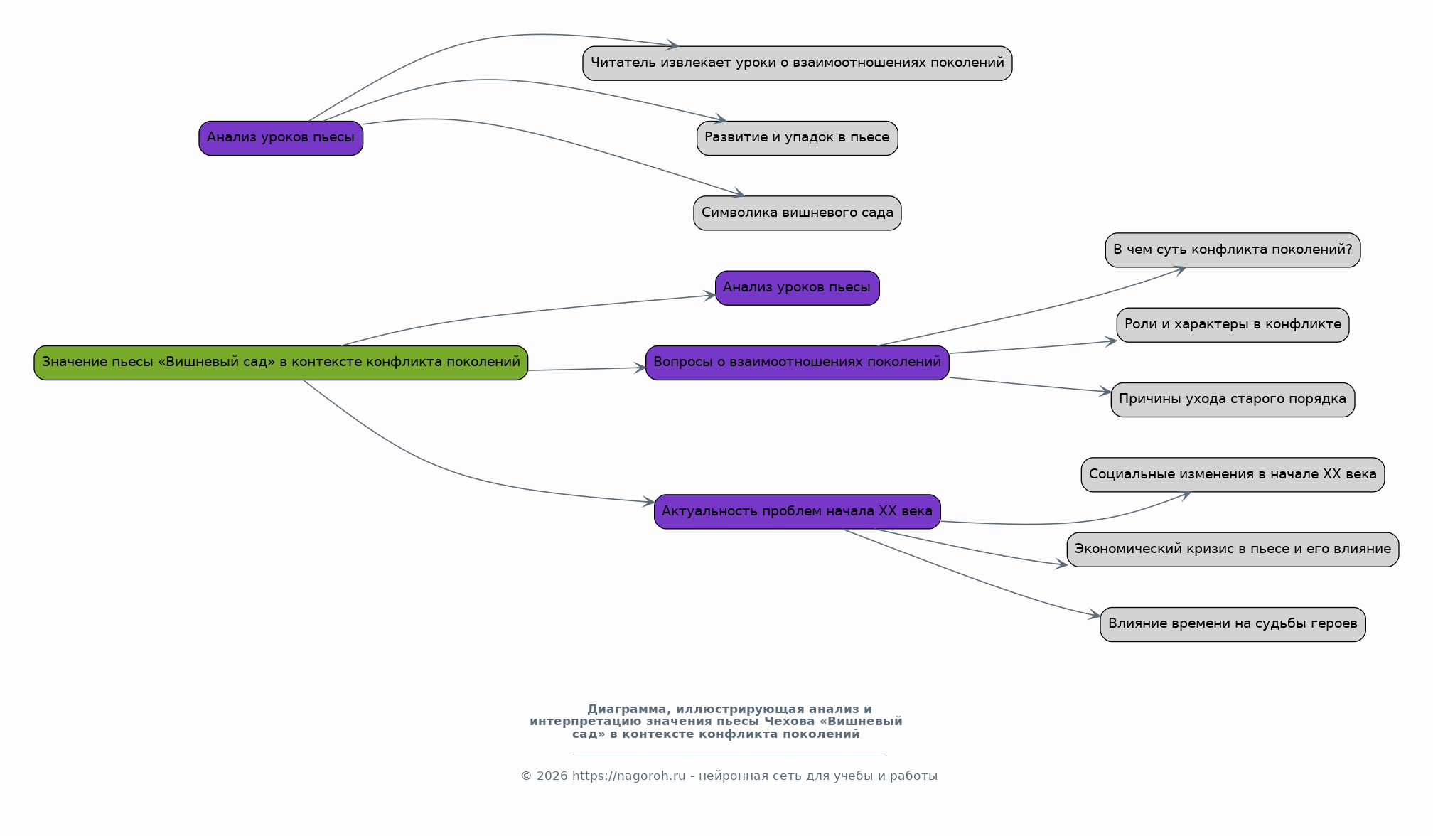
Значение пьесы «Вишневый сад» в контексте конфликта поколений

Содержимое раздела

В этом разделе будет проанализировано общее значение пьесы «Вишневый сад» в контексте отображения конфликта поколений. Будет рассмотрено, какие уроки извлекает читатель из пьесы, какие вопросы поднимает Чехов о взаимоотношениях между разными поколениями. Будет проанализировано, как пьеса отражает актуальные проблемы общества начала XX века и как она сохраняет свою актуальность и сегодня. Оценка вклада Чехова в литературу и его влияние на развитие русской и мировой драматургии в рамках данной темы. Особое внимание будет уделено универсальности конфликта поколений и его значимости для понимания человеческой природы.

Список литературы

Содержимое раздела

Список использованной литературы включает в себя перечень всех источников, использованных при написании работы. Это могут быть как первичные источники (текст пьесы), так и вторичные (критические статьи, монографии, учебные пособия). Важно, чтобы список был составлен в соответствии с требованиями к оформлению списка литературы, принятыми в научном сообществе. В нем указываются автор, название работы, место издания, издательство и год издания. Указание всех использованных источников является обязательным и служит для подтверждения достоверности информации и уважения к авторским правам.

Получи Такой Проект

До 90% уникальность
Готовый файл Word
15-30 страниц
Список источников по ГОСТ
Оформление по ГОСТ
Таблицы и схемы
Презентация

Создать Проект на любую тему за 5 минут

Создать

#6202655