Нейросеть

Конкурентный анализ ПАО "АвтоВАЗ" на основе модели пяти сил Портера: оценка и перспективы

Нейросеть для проекта Гарантия уникальности Строго по ГОСТу Высочайшее качество Поддержка 24/7

Данный исследовательский проект посвящен всестороннему анализу конкурентной среды ПАО “АвтоВАЗ” с использованием модели пяти сил Портера. Целью работы является выявление ключевых факторов, влияющих на конкурентоспособность компании на российском автомобильном рынке, а также оценка перспектив ее дальнейшего развития. В рамках исследования будет проведен детальный анализ каждой из пяти сил конкуренции: угроза появления новых игроков, рыночная власть поставщиков, рыночная власть покупателей, угроза появления товаров-заменителей и интенсивность конкуренции между существующими игроками. Особое внимание будет уделено оценке влияния макроэкономических факторов, государственной политики и динамики спроса на автомобили. Работа включает в себя теоретический обзор модели Портера, анализ финансовой отчетности ПАО “АвтоВАЗ” и данных о рыночной доле, а также проведение экспертных интервью. Результаты исследования позволят выявить сильные и слабые стороны компании, определить основные угрозы и возможности, а также разработать рекомендации по повышению ее конкурентоспособности и устойчивости на рынке. В заключение будет представлен прогноз развития компании с учетом выявленных факторов и тенденций.

Идея:

Используя модель пяти сил Портера, провести комплексный анализ конкурентной среды "АвтоВАЗ". Выявить ключевые факторы, влияющие на конкурентоспособность компании, и предложить рекомендации.

Продукт:

Результатом исследования станет аналитический отчет, содержащий оценку конкурентной позиции "АвтоВАЗ" и рекомендации по улучшению его стратегии. Отчет будет полезен для руководства компании, инвесторов и других заинтересованных сторон.

Проблема:

ПАО "АвтоВАЗ" сталкивается с растущей конкуренцией на автомобильном рынке, что требует постоянного анализа и адаптации стратегии. Необходим инструмент, позволяющий комплексно оценить конкурентное положение компании.

Актуальность:

Актуальность исследования обусловлена необходимостью адаптации "АвтоВАЗ" к изменяющимся условиям рынка и усилению конкуренции. Анализ на основе модели Портера позволит выработать эффективные стратегии для повышения конкурентоспособности.

Цель:

Целью работы является проведение глубокого анализа конкурентной среды ПАО "АвтоВАЗ" с использованием модели пяти сил Портера. Выявление основных факторов, влияющих на конкурентоспособность компании.

Целевая аудитория:

Аудиторией исследования являются студенты экономических специальностей, преподаватели, аналитики, сотрудники "АвтоВАЗ", а также специалисты в области маркетинга и стратегического менеджмента. Результаты работы будут полезны для принятия управленческих решений и разработки стратегий развития компании.

Задачи:

  • Проведение анализа внешней среды "АвтоВАЗ" на основе модели пяти сил Портера.
  • Оценка рыночной власти поставщиков и покупателей.
  • Определение угроз появления новых игроков и товаров-заменителей.
  • Анализ интенсивности конкуренции между существующими игроками.
  • Разработка рекомендаций по повышению конкурентоспособности "АвтоВАЗ".

Ресурсы:

Для реализации проекта потребуются доступ к финансовой отчетности ПАО "АвтоВАЗ", статистическим данным, экспертные интервью и специализированное программное обеспечение для анализа данных.

Роли в проекте:

Отвечает за общее руководство проектом, определение целей и задач, координацию работы команды, контроль сроков и качества выполнения работы. Осуществляет взаимодействие с научным руководителем и другими заинтересованными сторонами. Руководитель проекта также отвечает за подготовку итогового отчета и его презентацию. Его ключевая задача - обеспечить успешное завершение проекта в соответствии с поставленными целями и задачами, а также обеспечить соответствие полученных результатов требованиям и стандартам, предъявляемым к научным исследованиям.

Отвечает за сбор, обработку и анализ данных, необходимых для проведения исследования. Аналитик проводит глубокий анализ данных о финансовом состоянии "АвтоВАЗ", данных о рынке, конкурентах, поставщиках и покупателях. Аналитик также готовит презентации, графики и таблицы, необходимые для визуализации результатов исследования. Важной частью работы аналитика является интерпретация результатов анализа и подготовка выводов и рекомендаций.

Предоставляет экспертную оценку рыночной ситуации, тенденций потребительского поведения и стратегий конкурентов. Участвует в проведении интервью с экспертами и анализе полученных данных. Предоставляет рекомендации по позиционированию, ценообразованию и продвижению продукции "АвтоВАЗ" на рынке. Оценивает эффективность маркетинговых кампаний и предлагает улучшения. Участвует в разработке стратегии продвижения и коммуникации.

Проводит анализ финансовой отчетности, оценивает влияние макроэкономических факторов на деятельность компании. Оценивает риски и возможности, связанные с изменением экономической ситуации. Участвует в разработке финансовой модели компании, анализирует эффективность инвестиционных проектов и оценивает долгосрочные перспективы развития. Оценивает влияние государственной политики и изменений в законодательстве на деятельность компании.

Наименование образовательного учреждения

Проект

на тему

Конкурентный анализ ПАО "АвтоВАЗ" на основе модели пяти сил Портера: оценка и перспективы

Выполнил: ФИО

Руководитель: ФИО

Содержание

  • Введение 1
  • Теоретические основы конкурентного анализа 2
  • Обзор деятельности ПАО "АвтоВАЗ" 3
  • Анализ внешней среды на основе модели пяти сил Портера 4
  • Оценка рыночной власти поставщиков 5
  • Оценка рыночной власти покупателей 6
  • Анализ угроз появления товаров-заменителей 7
  • Анализ интенсивности конкуренции 8
  • Рекомендации по повышению конкурентоспособности 9
  • Список литературы 10

Введение

Содержимое раздела

Введение в работу предполагает обоснование актуальности выбранной темы, определение целей и задач исследования, а также описание его методологической основы. В данном разделе будет представлен обзор текущего состояния автомобильного рынка России и позиции ПАО "АвтоВАЗ" на нем. Будут сформулированы ключевые вопросы, на которые предстоит ответить в ходе исследования, и обозначена структура работы. Важно определить границы исследования и обозначить те аспекты, которые будут рассмотрены более подробно, а также указать на используемые методы анализа и источники данных. Введение должно заинтересовать читателя и подготовить к восприятию основной части работы, обозначив ее важность и научную ценность.

Теоретические основы конкурентного анализа

Содержимое раздела

Данный раздел посвящен теоретическому обоснованию выбранной методологии исследования – модели пяти сил Портера. Будет представлен обзор истории развития модели, ее основных положений и принципов применения. Особое внимание будет уделено детальному рассмотрению каждой из пяти сил конкуренции: угроза появления новых игроков, рыночная власть поставщиков, рыночная власть покупателей, угроза появления товаров-заменителей и интенсивность конкуренции между существующими игроками. Будут рассмотрены факторы, влияющие на силу каждой из этих составляющих, и предложены методы их оценки. Раздел также включает анализ преимуществ и недостатков модели, а также ее адаптацию к специфике автомобильной промышленности.

Обзор деятельности ПАО "АвтоВАЗ"

Содержимое раздела

В этом разделе будет представлен всесторонний обзор деятельности ПАО "АвтоВАЗ", включая историю компании, ее текущую организационную структуру и основные виды деятельности. Будет проанализирована продуктовая линейка компании, ее рыночная доля на российском и мировых рынках, объемы продаж и финансовые показатели. Рассмотрены ключевые конкуренты "АвтоВАЗ", их стратегии и позиции на рынке. Оценка основных этапов развития компании, ее сильных и слабых сторон, а также возможностей и угроз, с которыми она сталкивается в современных условиях. Анализ динамики продаж, рентабельности и других важных показателей деятельности.

Анализ внешней среды на основе модели пяти сил Портера

Содержимое раздела

В данном разделе будет проведен детальный анализ внешней среды ПАО "АвтоВАЗ" с использованием модели пяти сил Портера. Каждая из пяти сил будет рассмотрена отдельно, с акцентом на факторах, влияющих на ее интенсивность в контексте российского автомобильного рынка. Будет проведена оценка угроз, исходящих от потенциальных новых игроков, проанализирована рыночная власть поставщиков и покупателей, а также определены угрозы, связанные с появлением товаров-заменителей. Особое внимание будет уделено оценке интенсивности конкуренции между существующими игроками. Для каждой силы будут сформулированы выводы и рекомендации.

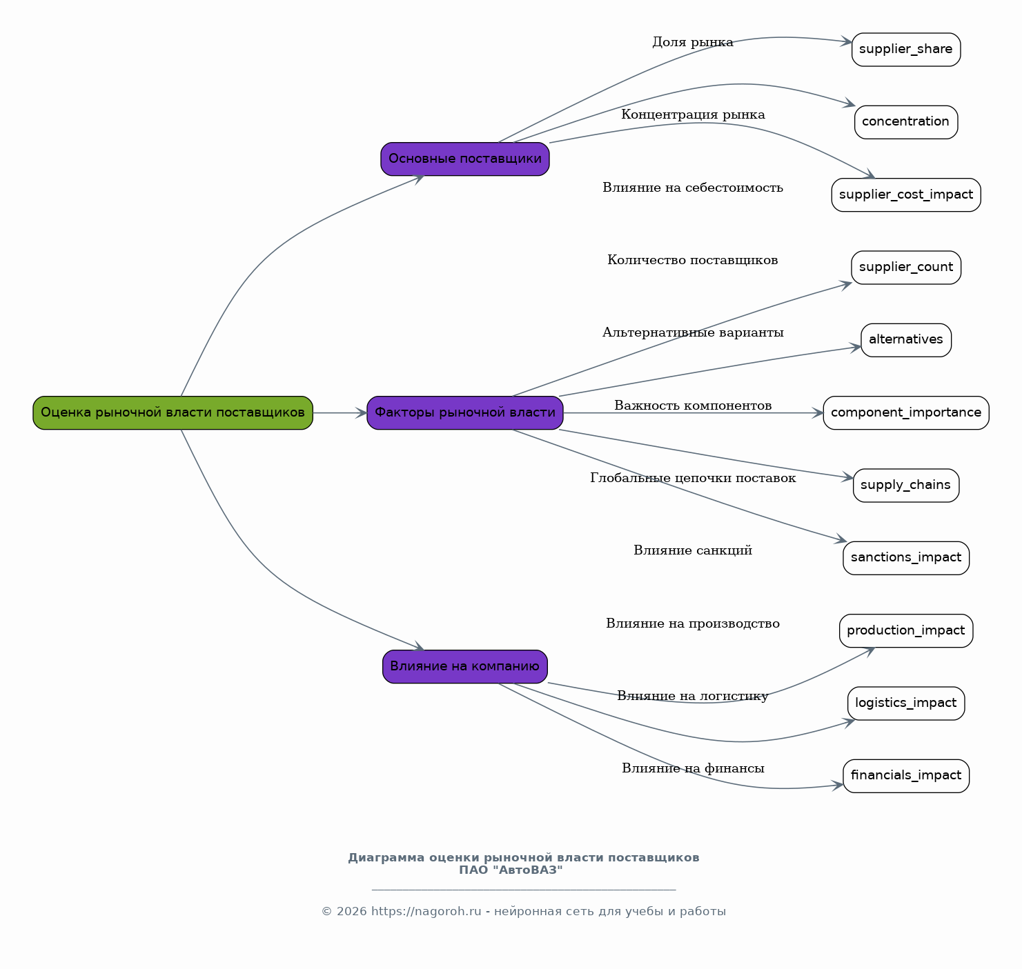
Оценка рыночной власти поставщиков

Содержимое раздела

Этот раздел посвящен глубокому анализу рыночной власти поставщиков "АвтоВАЗ". Будут рассмотрены основные поставщики компании, их доля на рынке, уровень концентрации и влияние на себестоимость продукции. Проанализированы факторы, определяющие рыночную власть поставщиков, такие как количество поставщиков на рынке, наличие альтернативных вариантов, важность компонентов для производства. Оценка влияния таких факторов, как глобальные цепочки поставок, санкции и другие макроэкономические факторы на отношения с поставщиками. Влияние на производственный процесс, логистику и финансовые результаты компании. Будут предложены рекомендации по управлению отношениями с поставщиками.

Оценка рыночной власти покупателей

Содержимое раздела

В этом разделе будет проведен анализ рыночной власти покупателей продукции "АвтоВАЗ". Оценка сегментации рынка покупателей, их структуры и потребностей. Анализ факторов, влияющих на рыночную власть покупателей, таких как уровень информированности, чувствительность к цене, наличие альтернатив и легкость переключения между брендами. Исследование влияния программ лояльности, гарантийного обслуживания и других факторов на лояльность покупателей. Будет оценено влияние государственной политики, регулирования и других внешних факторов на взаимоотношения с покупателями. Раздел завершится разработкой рекомендаций по взаимодействию с покупателями.

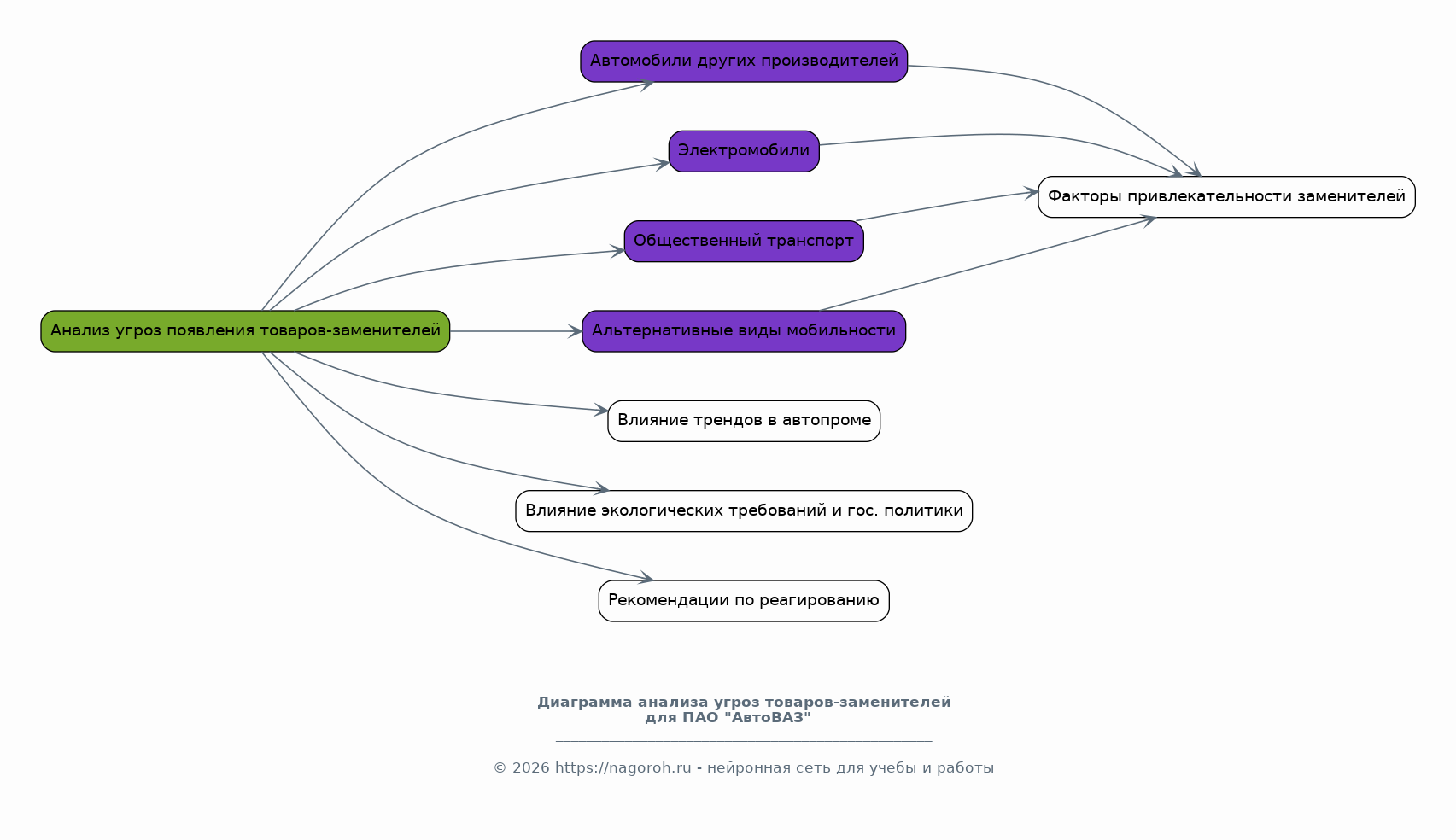
Анализ угроз появления товаров-заменителей

Содержимое раздела

Данный раздел посвящен анализу угроз, связанных с появлением товаров-заменителей для продукции "АвтоВАЗ". Будет проведен обзор существующих и потенциальных заменителей, таких как автомобили других производителей, электромобили, общественный транспорт и альтернативные виды мобильности. Будет проведен анализ факторов, влияющих на привлекательность товаров-заменителей, таких как цена, качество, инновации и доступность. Оценка влияния трендов в автомобильной промышленности, таких как развитие технологий автономного вождения и каршеринга. Оценка влияния экологических требований и государственной политики на рынок товаров-заменителей. Будут разработаны рекомендации по реагированию на угрозу появления товаров-заменителей.

Анализ интенсивности конкуренции

Содержимое раздела

Этот раздел посвящен анализу интенсивности конкуренции на автомобильном рынке, в котором работает "АвтоВАЗ". Будет проведен анализ основных конкурентов компании, их стратегий, рыночных долей и ценовой политики. Оценка уровня конкуренции между существующими игроками рынка, учитывая количество конкурентов, различия в предлагаемых продуктах и уровень лояльности потребителей. Будут изучены факторы, влияющие на интенсивность конкуренции, такие как рост рынка, барьеры для выхода, издержки переключения и уровень дифференциации продукции. Оценка влияния слияний и поглощений на конкурентную среду. Раздел завершится выводами и рекомендациями по укреплению конкурентных позиций "АвтоВАЗ".

Рекомендации по повышению конкурентоспособности

Содержимое раздела

На основе проведенного анализа конкурентной среды будут разработаны конкретные рекомендации для ПАО "АвтоВАЗ", направленные на повышение его конкурентоспособности на рынке. Рекомендации будут охватывать различные аспекты деятельности компании, такие как стратегия, маркетинг, управление продуктом, ценообразование, дистрибуция и взаимодействие с поставщиками. Рекомендации будут учитывать результаты анализа каждой из пяти сил Портера и учитывать сильные и слабые стороны компании. Будет разработана дорожная карта реализации предложенных рекомендаций, с указанием приоритетов и ожидаемых результатов. Основная цель - предложить практические шаги для улучшения позиций компании на рынке.

Список литературы

Содержимое раздела

В данном разделе будет представлен список использованной литературы, включающий научные статьи, книги, аналитические отчеты, статистические данные и другие источники, использованные при подготовке исследования. Список будет оформлен в соответствии с требованиями к цитированию и оформлению научных работ. Каждый источник будет содержать полные библиографические данные, включая автора, название, издательство, год издания и, при необходимости, DOI или URL. Список литературы будет упорядочен в алфавитном порядке или в соответствии с требованиями научного стиля. Будет обеспечена исчерпывающая полнота списка использованных источников.

Получи Такой Проект

До 90% уникальность
Готовый файл Word
15-30 страниц
Список источников по ГОСТ
Оформление по ГОСТ
Таблицы и схемы
Презентация

Создать Проект на любую тему за 5 минут

Создать

#6210195