Нейросеть

Консолидация внутренних сил России в эпоху Петра Великого: предпосылки и роль в выходе на мировую арену

Нейросеть для проекта Гарантия уникальности Строго по ГОСТу Высочайшее качество Поддержка 24/7

Данный исследовательский проект посвящен всестороннему анализу процесса консолидации внутренних сил России в период правления Петра I. В работе будет рассмотрена политика реформ, направленная на укрепление государства, модернизацию армии и флота, развитие экономики и культуры, а также ее влияние на формирование новой системы международных отношений. Особое внимание уделено изучению предпосылок, способствовавших началу масштабных преобразований, включая социально-экономические, политические и культурные факторы, предшествовавшие эпохе Петра. Исследование также охватывает роль личности Петра I в инициировании и реализации реформ, его видение будущего России и методы, применявшиеся для достижения поставленных целей. Кроме того, будет проанализировано влияние петровских реформ на внутреннее устройство страны, включая изменения в системе государственного управления, социальной структуре общества и повседневной жизни населения. Анализ внешней политики России в данный период будет включать оценку ее успехов и неудач, а также выявление ключевых факторов, определивших ее выход на мировую арену и утверждение в качестве влиятельной державы. В исследовании будут использованы различные методы исторического анализа, включая сравнительный анализ, системный подход и источниковедческий анализ.

Идея:

Проект предполагает комплексное исследование процесса консолидации внутренних сил России в эпоху Петра I, выявив ключевые факторы, способствовавшие выходу страны на мировую арену. Работа направлена на анализ взаимосвязи между внутренними преобразованиями и внешнеполитическими достижениями России в данный исторический период.

Продукт:

Результатом работы станет научная статья, представляющая собой целостное исследование процесса консолидации внутренних сил России в эпоху Петра I и его влияния на внешнеполитическую деятельность государства. Статья будет содержать анализ ключевых аспектов реформ Петра Великого и их последствий для развития России.

Проблема:

Существует недостаточная изученность влияния внутренней политики Петра I на укрепление позиций России на международной арене. Недостаточно полно исследованы взаимосвязи между внутренней консолидацией государства и его внешней экспансией.

Актуальность:

Актуальность исследования обусловлена необходимостью глубокого анализа исторических процессов, сформировавших современную Россию. Изучение опыта Петра I представляет интерес с точки зрения успешных стратегий модернизации и укрепления государственности.

Цель:

Целью исследования является комплексный анализ процесса консолидации внутренних сил России в период правления Петра I и выявление его роли в выходе страны на мировую арену. Достижение поставленной цели предполагает решение конкретных задач, направленных на всестороннее изучение заявленной проблематики.

Целевая аудитория:

Аудиторией проекта являются студенты, аспиранты, преподаватели исторических факультетов, а также все, кто интересуется историей России и эпохой Петра I. Результаты исследования будут интересны специалистам в области истории, политологии и международных отношений.

Задачи:

  • Проанализировать социально-экономические и политические предпосылки реформ Петра I.
  • Изучить основные направления реформ Петра I и их влияние на внутреннее устройство России.
  • Оценить роль личности Петра I в консолидации внутренних сил и выходе России на мировую арену.
  • Исследовать влияние петровских преобразований на внешнюю политику России и ее международный статус.

Ресурсы:

Для реализации проекта потребуются исторические источники (архивные документы, мемуары, переписка), научная литература по истории России, а также доступ к онлайн-библиотекам и базам данных.

Роли в проекте:

Осуществляет общее руководство проектом, формулирует цели и задачи исследования, координирует работу участников, контролирует соблюдение сроков и качества выполнения работы. Отвечает за разработку методологии исследования, анализ полученных данных, написание финального текста научной статьи и подготовку презентации результатов. Руководитель проекта также обеспечивает взаимодействие с научным руководителем и другими экспертами, организует и проводит научные мероприятия, связанные с проектом, такие как конференции и семинары. Он отвечает за соблюдение этических норм и правил академической добросовестности при проведении исследования.

Отвечает за сбор и анализ исторических источников, включая архивные документы, научные статьи, монографии и другие материалы, необходимые для проведения исследования. Проводит анализ и интерпретацию собранных данных, выявляет закономерности и тенденции, связанные с консолидацией внутренних сил России в эпоху Петра I и ее влиянием на выход страны на мировую арену. Исследователь принимает участие в разработке методологии исследования и оказывает помощь в написании отдельных разделов научной статьи. Он консультируется с руководителем проекта и другими участниками команды, участвует в обсуждении результатов исследования и подготовке презентации.

Отвечает за проведение анализа данных, полученных в ходе исследования, с использованием различных методов и подходов, включая сравнительный анализ, контент-анализ и статистические методы. Формулирует выводы на основе анализа данных и участвует в написании разделов научной статьи, посвященных результатам исследования. Аналитик также занимается проверкой данных на предмет соответствия целям исследования и обеспечивает их достоверность. Он предоставляет руководителю проекта и другим участникам команды аналитические отчеты и рекомендации, участвует в подготовке презентации результатов исследования.

Отвечает за редактирование текста научной статьи, обеспечивая его соответствие требованиям научного стиля, грамматической и стилистической корректности. Осуществляет проверку цитирований и ссылок на источники, а также оформление статьи в соответствии с требованиями выбранного научного издания. Редактор взаимодействует с руководителем проекта и другими участниками команды, внося корректировки и предлагая улучшения в структуре и содержании текста. Он также следит за актуальностью и релевантностью информации, представленной в статье.

Наименование образовательного учреждения

Проект

на тему

Консолидация внутренних сил России в эпоху Петра Великого: предпосылки и роль в выходе на мировую арену

Выполнил: ФИО

Руководитель: ФИО

Содержание

  • Введение 1
  • Предпосылки реформ Петра I: социально-экономический и политический контекст России XVII века 2
  • Личность Петра I и его роль в консолидации внутренних сил 3
  • Реформы Петра I в области государственного управления и их влияние на внутреннюю политику 4
  • Экономические преобразования Петра I и их последствия для развития России 5
  • Реформы Петра I в области культуры и образования 6
  • Военные реформы Петра I и их значение для внешней политики России 7
  • Влияние реформ Петра I на выход России на мировую арену 8
  • Оценка последствий петровских реформ для развития России 9
  • Список литературы 10

Введение

Содержимое раздела

Введение представляет собой первый раздел исследовательской работы и служит для ознакомления читателя с темой, целью, задачами, методологией и структурой исследования. В этой части работы обосновывается актуальность выбранной темы, указываются ее значимость и вклад в научное знание. Вводная часть включает в себя обзор существующей литературы по теме, выявление проблемных вопросов и пробелов в изучении проблемы. Введение также содержит краткий обзор основных этапов и направлений исследования, а также раскрывает используемые методы и источники. В нем также формулируются основные тезисы и положения, которые будут аргументироваться в основной части работы, а также указываются ожидаемые результаты исследования.

Предпосылки реформ Петра I: социально-экономический и политический контекст России XVII века

Содержимое раздела

Этот раздел посвящен анализу социально-экономических и политических предпосылок реформ Петра I, которые стали ключевыми факторами, определившими необходимость и направленность преобразований в России. В нем рассматриваются особенности экономического развития России XVII века, включая состояние сельского хозяйства, торговли и промышленности, а также проблемы, связанные с крепостным правом и феодальными отношениями. Анализируется социально-политическая структура российского общества, включая положение различных сословий, роль церкви и государственной власти. Рассматриваются политические факторы, такие как кризис власти, борьба за престол и внешние угрозы, которые способствовали формированию предпосылок для проведения реформ.

Личность Петра I и его роль в консолидации внутренних сил

Содержимое раздела

Раздел посвящен анализу личности Петра I и его ключевой роли в процессе консолидации внутренних сил России. В нем изучаются взгляды, убеждения и ценности Петра I, которые повлияли на его видение будущего страны и выбор стратегии реформ. Рассматриваются методы и инструменты, используемые Петром I для укрепления центральной власти, модернизации государственного аппарата и формирования единой национальной идентичности. Анализируется влияние личности Петра I на ход и результаты реформ, а также на отношения с различными социальными группами и политическими элитами. Оценивается вклад Петра I в преобразование России в сильное и централизованное государство.

Реформы Петра I в области государственного управления и их влияние на внутреннюю политику

Содержимое раздела

В данном разделе рассматриваются ключевые реформы Петра I в области государственного управления и их влияние на внутреннюю политику России. Анализируются изменения в системе центрального и местного управления, включая создание коллегий, Сената и губернского деления. Изучается трансформация армии и флота, создание регулярной армии и военно-морского флота, а также их роль в укреплении обороноспособности страны и расширении сферы влияния России. Рассматривается налоговая реформа и ее влияние на финансовое положение государства, а также реформы в области образования, культуры и повседневной жизни, направленные на модернизацию общества и приближение его к европейским стандартам.

Экономические преобразования Петра I и их последствия для развития России

Содержимое раздела

Этот раздел посвящен анализу экономических преобразований, проведенных Петром I, и их последствий для развития России. Рассматриваются меры, направленные на развитие промышленности, включая создание мануфактур и поддержку предпринимательства. Анализируется развитие торговли, включая внешнюю торговлю, создание портов и торговых путей. Изучается налоговая политика Петра I и ее влияние на экономику, а также проблемы, связанные с финансированием реформ. Оцениваются последствия экономических преобразований для различных слоев населения, включая крестьян, купцов и дворян, а также их влияние на общую экономическую ситуацию в стране.

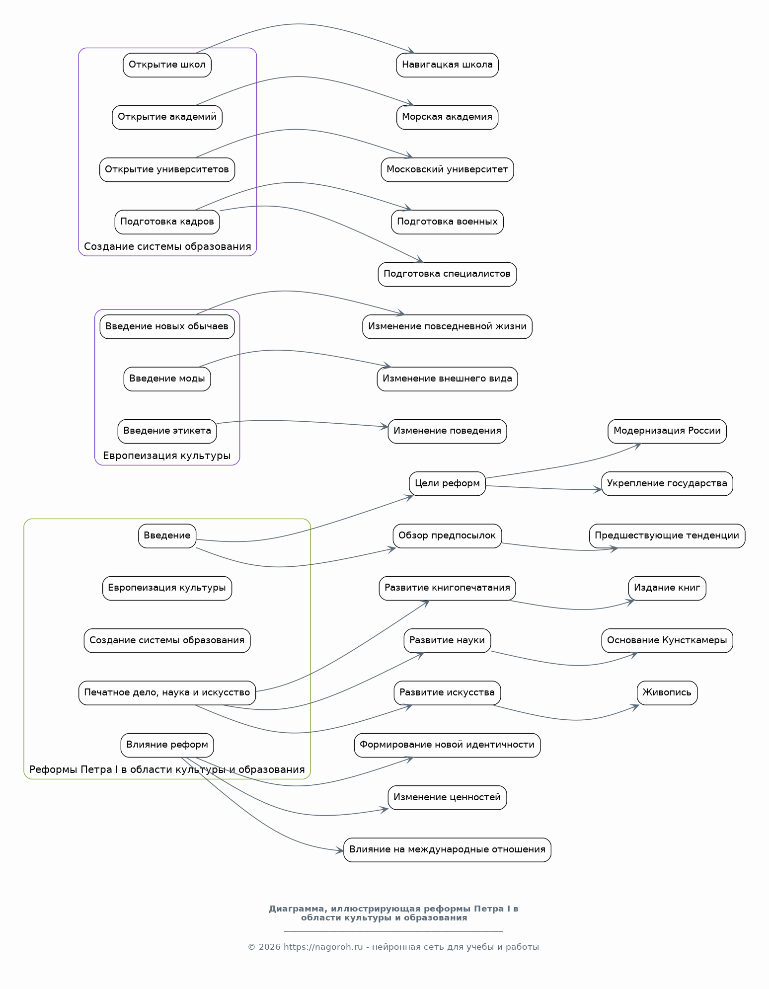
Реформы Петра I в области культуры и образования

Содержимое раздела

В данном разделе рассматриваются реформы Петра I в области культуры и образования, их цели, содержание и результаты. Анализируются меры, направленные на европеизацию культуры, включая введение новых обычаев, моды и этикета. Изучается создание системы образования, включая открытие школ, академий и университетов, а также подготовку кадров для различных сфер деятельности. Рассматривается роль печатного дела, науки и искусства в модернизации российского общества. Оценивается влияние культурных и образовательных реформ Петра I на формирование новой идентичности и ценностей, а также на отношения с другими странами.

Военные реформы Петра I и их значение для внешней политики России

Содержимое раздела

Этот раздел посвящен анализу военных реформ, проведенных Петром I, и их влиянию на внешнюю политику России. Рассматриваются изменения в организации и структуре армии и флота, включая введение рекрутской системы, создание регулярной армии и военно-морского флота. Изучается роль военных реформ в укреплении обороноспособности страны и расширении сферы влияния России на Балтике и в других регионах. Анализируются основные военные кампании и войны, в которых участвовала Россия при Петре I, включая Северную войну. Оценивается роль военных реформ в превращении России в ведущую европейскую державу.

Влияние реформ Петра I на выход России на мировую арену

Содержимое раздела

Данный раздел посвящен анализу влияния реформ Петра I на выход России на мировую арену. Рассматриваются изменения в дипломатической системе, укрепление международных связей и формирование новой внешнеполитической стратегии. Изучается роль России в европейской политике, ее участие в международных союзах и конфликтах. Анализируются факторы, способствовавшие утверждению России в качестве ведущей европейской державы: военная мощь, экономический потенциал, дипломатическая активность. Оцениваются последствия выхода России на мировую арену для внутренней и внешней политики страны.

Оценка последствий петровских реформ для развития России

Содержимое раздела

В данном разделе проводится общая оценка последствий петровских реформ для развития России. Анализируются положительные и отрицательные аспекты преобразований. Рассматриваются долгосрочные последствия реформ для экономики, социальной структуры, культуры и государственного устройства России. Изучается влияние петровских реформ на дальнейшее развитие страны, включая период после смерти Петра I. Оценивается историческое значение петровских реформ для формирования российской государственности, ее места в мировой истории, делаются выводы о влиянии изменений на будущее.

Список литературы

Содержимое раздела

Это заключительный раздел, содержащий список использованных в работе литературных источников. Он включает в себя перечень книг, статей, архивных документов и других материалов, которые использовались при написании исследовательской работы. Список литературы должен быть оформлен в соответствии с требованиями выбранного стиля цитирования, например, ГОСТ или MLA. В этом разделе указываются автор, название работы, место издания, издательство и год публикации для каждой ссылки. Оформление списка литературы позволяет читателям проверить источники использованной информации и углубить свои знания по теме исследования.

Получи Такой Проект

До 90% уникальность
Готовый файл Word
15-30 страниц
Список источников по ГОСТ
Оформление по ГОСТ
Таблицы и схемы
Презентация

Создать Проект на любую тему за 5 минут

Создать

#5490821