Нейросеть

Конституционные обязанности граждан Российской Федерации: теоретические аспекты и практическая реализация

Нейросеть для проекта Гарантия уникальности Строго по ГОСТу Высочайшее качество Поддержка 24/7

Данный исследовательский проект посвящен детальному анализу конституционных обязанностей граждан Российской Федерации. Работа исследует сущность, структуру и классификацию этих обязанностей, их историческое развитие и современные тенденции. Особое внимание уделяется вопросам практической реализации конституционных обязанностей, возникающим сложностям и путям их преодоления. Проект включает в себя теоретическую базу, анализ законодательства и правоприменительной практики, а также возможные пути совершенствования системы реализации конституционных обязанностей граждан в РФ. Цель исследования - выявление проблемных аспектов и разработка рекомендаций по повышению эффективности исполнения конституционных обязанностей, что способствует укреплению правового государства и гражданского общества.

Идея:

Исследование конституционных обязанностей является ключевым аспектом правового государства, обеспечивающим баланс прав и ответственности граждан. Анализ текущего состояния и проблем реализации этих обязанностей позволит разработать рекомендации по повышению их эффективности.

Продукт:

Результатом проекта станет комплексное исследование, включающее теоретический анализ, обзор законодательства и правоприменительной практики, а также предложения по совершенствованию механизмов реализации конституционных обязанностей граждан. Итоговый продукт может быть использован в образовательном процессе, научной деятельности и для разработки нормативно-правовых актов.

Проблема:

Недостаточная осведомленность граждан о своих конституционных обязанностях и пробелы в механизмах их реализации приводят к снижению уровня правовой культуры и эффективности функционирования системы государственного управления. Отсутствие четких механизмов контроля за исполнением обязанностей также является значимой проблемой.

Актуальность:

В условиях развития гражданского общества и повышения роли права в регулировании общественных отношений изучение конституционных обязанностей приобретает особую актуальность. От эффективной реализации этих обязанностей зависит стабильность государства и благополучие общества.

Цель:

Целью проекта является всестороннее изучение конституционных обязанностей граждан Российской Федерации, выявление проблемных аспектов их реализации и разработка предложений по совершенствованию правового регулирования в данной сфере. Проект должен сформировать целостное представление о конституционных обязанностях как о неотъемлемой части правовой системы России.

Целевая аудитория:

Основной аудиторией проекта являются студенты юридических факультетов, преподаватели права, научные сотрудники, а также практикующие юристы и все заинтересованные граждане, изучающие основы конституционного права. Работа будет полезна для углубленного понимания прав и обязанностей граждан в Российской Федерации.

Задачи:

  • Провести теоретический анализ конституционных обязанностей граждан РФ, их классификацию и историческое развитие.
  • Изучить законодательство Российской Федерации, регулирующее конституционные обязанности граждан.
  • Проанализировать правоприменительную практику по вопросам реализации конституционных обязанностей, выявить существующие проблемы.
  • Разработать предложения по совершенствованию механизмов реализации и контроля за исполнением конституционных обязанностей граждан.
  • Оценить влияние повышения уровня правовой культуры на исполнение конституционных обязанностей.

Ресурсы:

Для реализации проекта потребуются доступ к нормативно-правовым актам, научной литературе, информационно-правовым системам (КонсультантПлюс, Гарант), статистическим данным и материалам судебной практики, а также средства для проведения социологического исследования (анкетирование, интервью).

Роли в проекте:

Осуществляет общее руководство проектом, координирует работу участников, контролирует соблюдение сроков и качества выполнения задач. Отвечает за научную новизну и практическую значимость результатов исследования.

Отвечает за проведение теоретического анализа, изучение законодательства и правоприменительной практики, подготовку аналитических отчетов и заключений. Проводит юридическую экспертизу и систематизацию информации.

Разрабатывает методологию социологического исследования, проводит анкетирование и интервью, анализирует полученные данные и готовит отчеты. Обеспечивает репрезентативность и достоверность результатов опроса.

Осуществляет редакторскую и корректорскую обработку текста проекта, обеспечивая грамотность, логичность и стилистическую выдержанность изложения. Контролирует соответствие требованиям оформления научных работ.

Наименование образовательного учреждения

Проект

на тему

Конституционные обязанности граждан Российской Федерации: теоретические аспекты и практическая реализация

Выполнил: ФИО

Руководитель: ФИО

Содержание

  • Введение 1
  • Теоретические основы конституционных обязанностей граждан 2
  • Конституционно-правовое регулирование обязанностей граждан в Российской Федерации 3
  • Классификация конституционных обязанностей граждан РФ 4
  • Практическая реализация конституционных обязанностей: проблемы и пути решения 5
  • Социальная ответственность и исполнение конституционных обязанностей 6
  • Международный опыт реализации конституционных обязанностей граждан 7
  • Механизмы обеспечения исполнения конституционных обязанностей 8
  • Перспективы совершенствования конституционно-правового регулирования обязанностей граждан 9
  • Заключение 10
  • Список литературы 11

Введение

Содержимое раздела

В вводной части необходимо обосновать актуальность исследования конституционных обязанностей граждан РФ в современных условиях. Следует определить объект и предмет исследования, сформулировать цель и задачи проекта, а также указать методологическую базу и практическую значимость работы. Важно подчеркнуть степень разработанности темы и обосновать научную новизну предлагаемого исследования. Описание методологии исследования и его структуры.

Теоретические основы конституционных обязанностей граждан

Содержимое раздела

В данном пункте проводится всесторонний анализ теоретических аспектов конституционных обязанностей. Рассматривается сущность, признаки, структура и классификация обязанностей, их место в системе конституционного права. Анализируются различные подходы к определению понятия конституционной обязанности и ее содержания. Особенное внимание уделяется историческому развитию конституционного регулирования обязанностей граждан.

Конституционно-правовое регулирование обязанностей граждан в Российской Федерации

Содержимое раздела

В этом пункте анализируется действующее конституционное законодательство, регулирующее обязанности граждан РФ. Исследуются положения Конституции РФ, федеральных законов и иных нормативных правовых актов, устанавливающих конкретные обязанности граждан в различных сферах жизни. Осуществляется систематизация и кодификация норм, определяющих обязанности граждан.

Классификация конституционных обязанностей граждан РФ

Содержимое раздела

Детально рассматривается классификация конституционных обязанностей, выделяются основные виды, такие как политические, экономические, социальные, экологические и др. Для каждого вида обязанностей анализируется содержание, специфика и правовые последствия их неисполнения. Проводится сопоставление различных подходов к классификации обязанностей.

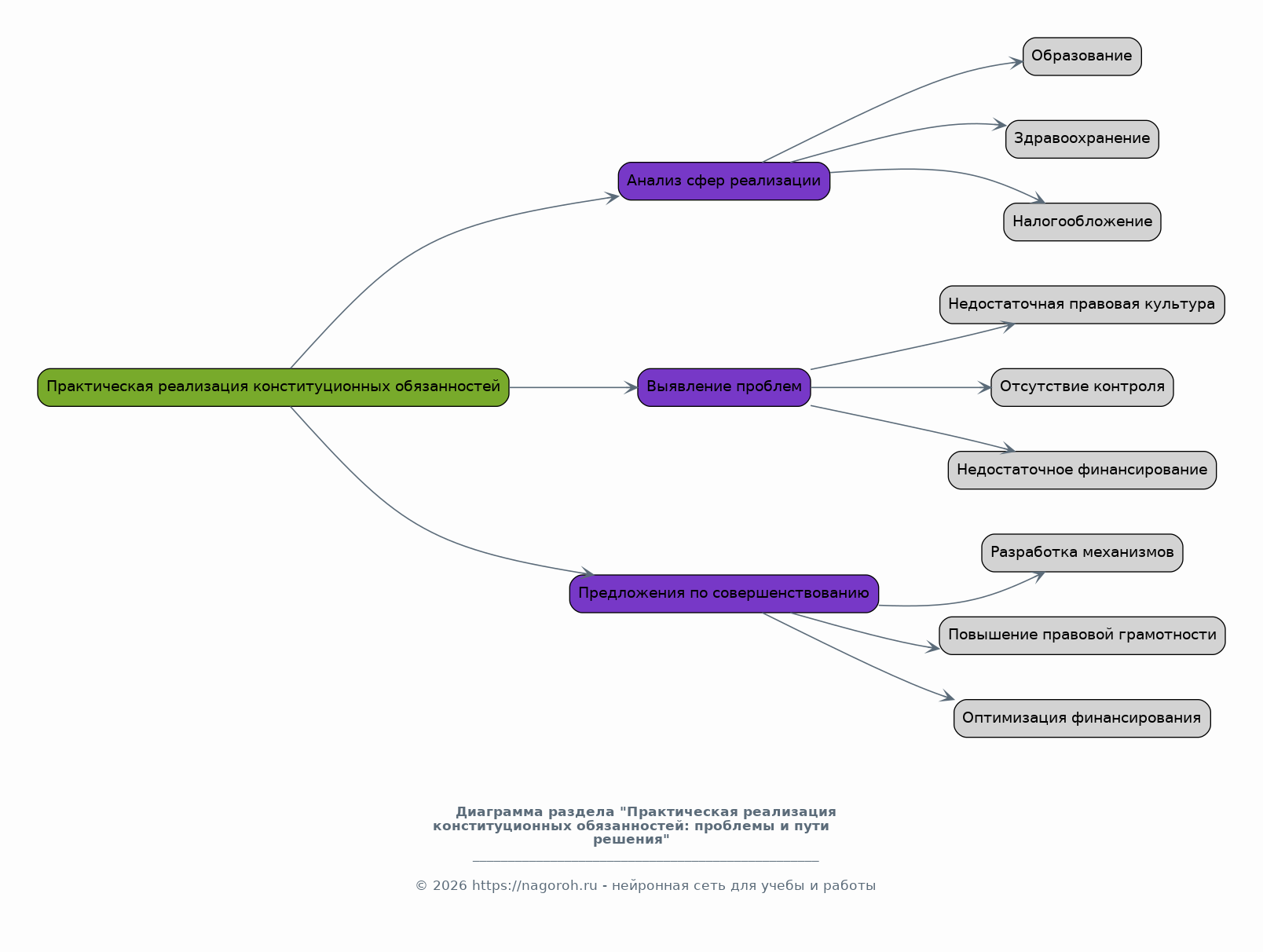
Практическая реализация конституционных обязанностей: проблемы и пути решения

Содержимое раздела

Анализируется практика реализации конституционных обязанностей граждан в различных сферах жизни. Выявляются основные проблемы, связанные с исполнением обязанностей, такие как недостаточная правовая культура, отсутствие эффективных механизмов контроля и ненадлежащее финансирование. Разрабатываются предложения по совершенствованию системы реализации обязанностей.

Социальная ответственность и исполнение конституционных обязанностей

Содержимое раздела

Исследуется взаимосвязь между социальной ответственностью граждан и исполнением конституционных обязанностей. Рассматриваются факторы, влияющие на формирование социальной ответственности, такие как уровень образования, правовая культура и социальная активность. Анализируется роль гражданского общества в контроле за исполнением обязанностей.

Международный опыт реализации конституционных обязанностей граждан

Содержимое раздела

Проводится сравнительный анализ конституционных обязанностей граждан в различных странах мира. Изучается зарубежный опыт реализации обязанностей, выявляются лучшие практики и возможности их применения в Российской Федерации. Анализируются международные стандарты в области прав и обязанностей человека.

Механизмы обеспечения исполнения конституционных обязанностей

Содержимое раздела

Анализируются механизмы обеспечения исполнения конституционных обязанностей граждан, такие как административная, уголовная и гражданская ответственность. Рассматриваются вопросы правового регулирования применения мер ответственности за неисполнение обязанностей. Предлагаются меры по совершенствованию системы обеспечения исполнения обязанностей.

Перспективы совершенствования конституционно-правового регулирования обязанностей граждан

Содержимое раздела

В данном разделе формулируются пути и перспективы совершенствования конституционно-правового регулирования обязанностей граждан в Российской Федерации. Рассматриваются вопросы необходимости внесения изменений в действующее законодательство, разработки новых нормативных правовых актов и усовершенствования правоприменительной практики. Анализируются возможные последствия предлагаемых изменений.

Заключение

Содержимое раздела

В заключении подводятся итоги исследования, формулируются основные выводы и обобщения. Подчеркивается практическая значимость результатов работы и предлагаются рекомендации по реализации предложенных мер. Обосновывается вклад исследования в развитие конституционного права и повышение эффективности правового регулирования обязанностей граждан.

Список литературы

Содержимое раздела

Содержит перечень использованных нормативно-правовых актов, научной литературы, статей и других источников информации, использованных при подготовке проекта. Оформляется в соответствии с требованиями ГОСТ.

Получи Такой Проект

До 90% уникальность
Готовый файл Word
15-30 страниц
Список источников по ГОСТ
Оформление по ГОСТ
Таблицы и схемы
Презентация

Создать Проект на любую тему за 5 минут

Создать

#3463099