Нейросеть

Конституционные реформы Александра II и их влияние на демократизацию политической системы Российской империи

Нейросеть для проекта Гарантия уникальности Строго по ГОСТу Высочайшее качество Поддержка 24/7

Данный исследовательский проект посвящен всестороннему анализу конституционных реформ, осуществленных в период правления императора Александра II, и их влиянию на процесс демократизации политической системы Российской империи. В рамках исследования будет рассмотрен широкий спектр вопросов, начиная от предпосылок и причин проведения реформ, таких как отмена крепостного права и необходимость модернизации государственного аппарата, до непосредственного изучения ключевых преобразований, включая земскую и судебную реформы. Особое внимание будет уделено анализу влияния реформ на развитие гражданского общества, формирование политических институтов и изменение структуры власти. Проект предполагает комплексный подход, сочетающий в себе анализ исторических документов, статистических данных и научных публикаций для получения объективной картины изменений в политической жизни России во второй половине XIX века. В итоговой работе будут проанализированы как положительные, так и отрицательные последствия реформ, их влияние на социальную структуру общества, экономическое развитие страны и международное положение Российской империи.

Идея:

Исследовать влияние реформ Александра II на процесс демократизации в Российской империи. Проанализировать ключевые преобразования и их последствия для политической системы и гражданского общества.

Продукт:

Результатом работы станет научная статья, содержащая глубокий анализ конституционных реформ и их влияния на развитие демократических институтов. Статья будет опубликована в научном сборнике или представлена на студенческой конференции.

Проблема:

Проблема заключается в неоднозначности оценки реформ Александра II и их влияния на демократизацию в России. Существует необходимость в более детальном анализе исторических документов и научных исследований для объективной оценки этих процессов.

Актуальность:

Актуальность исследования обусловлена необходимостью переосмысления роли реформ Александра II в контексте современных политических процессов. Данное исследование способствует лучшему пониманию исторических корней демократических устремлений и проблем в России.

Цель:

Цель проекта - провести всесторонний анализ конституционных реформ Александра II и оценить их влияние на становление демократических институтов в Российской империи. Выявить положительные и отрицательные стороны реформ и их долгосрочные последствия.

Целевая аудитория:

Аудитория проекта - студенты исторических факультетов, преподаватели истории и все, кто интересуется историей России XIX века. Результаты исследования могут быть полезны для написания курсовых и дипломных работ.

Задачи:

  • Изучение и анализ исторических документов, включая законодательные акты, манифесты и протоколы заседаний государственных органов.
  • Анализ научных публикаций, посвященных реформам Александра II, с целью выявления различных точек зрения и подходов к оценке этих событий.
  • Оценка влияния реформ на развитие земского самоуправления, судебной системы и других политических институтов.
  • Определение роли реформ в формировании гражданского общества и развитии демократических ценностей в России.

Ресурсы:

Для реализации проекта потребуются доступ к историческим архивам, научная литература, компьютеры с программным обеспечением для обработки данных и написания текстов, а также доступ к онлайн-библиотекам и базам данных.

Роли в проекте:

Координирует работу над проектом, ставит задачи, контролирует сроки выполнения, обеспечивает доступ к необходимым ресурсам, редактирует итоговый текст. Руководитель проекта несет ответственность за общую концепцию исследования, методологию и достижение поставленных целей. Он также занимается коммуникацией с научным руководителем и другими участниками проекта, организует обсуждение полученных результатов и подготавливает материалы для публикации.

Проводит анализ исторических документов и научной литературы, собирает и систематизирует данные, участвует в написании разделов проекта, готовит презентации и доклады. Исследователь должен обладать навыками работы с источниками, аналитического мышления и умением формулировать выводы на основе полученных данных. Он также принимает участие в обсуждении результатов исследования и предлагает свои идеи по его улучшению. Исследователь должен уметь работать в команде и выполнять поставленные задачи в срок.

Отвечает за анализ данных и статистическую обработку информации, участвует в разработке методологии исследования, готовит таблицы и графики для иллюстрации результатов. Аналитик должен обладать навыками работы со статистическими программами и умением интерпретировать данные. Он также принимает участие в обсуждении результатов исследования и оказывает помощь в написании разделов, связанных с анализом данных. Аналитик отвечает за точность и корректность представления данных.

Проверяет текст на предмет грамматических и стилистических ошибок, обеспечивает соответствие требованиям научного стиля, форматирует текст в соответствии с требованиями выбранного издания. Редактор должен обладать грамотностью, внимательностью к деталям и умением работать с научными текстами. Он также предоставляет обратную связь авторам и участвует в улучшении качества итогового текста. Редактор отвечает за окончательную редактуру и подготовку текста к публикации.

Наименование образовательного учреждения

Проект

на тему

Конституционные реформы Александра II и их влияние на демократизацию политической системы Российской империи

Выполнил: ФИО

Руководитель: ФИО

Содержание

  • Введение 1
  • Предпосылки и причины реформ Александра II 2
  • Отмена крепостного права: основные положения и последствия 3
  • Земская реформа: цели, содержание и результаты 4
  • Судебная реформа: основные принципы и практическое применение 5
  • Военные реформы и их влияние на политическую систему 6
  • Реформы в области образования и цензуры 7
  • Влияние реформ на развитие гражданского общества 8
  • Оценка итогов реформ Александра II 9
  • Список литературы 10

Введение

Содержимое раздела

Введение в исследование, обоснование актуальности темы, определение цели и задач исследования, описание методологии и структуры работы. Раздел также включает в себя обзор историографии, то есть анализ уже существующих исследований по теме, определение пробелов в знаниях и обоснование научной новизны данного исследования. Введение формирует общее представление о проблематике, которую планируется изучить, и представляет собой аргументированное обоснование важности и значимости исследования для развития исторической науки, а также его прикладной ценности для понимания современных политических процессов и общественных отношений.

Предпосылки и причины реформ Александра II

Содержимое раздела

Анализ социально-экономической и политической ситуации в Российской империи в середине XIX века, приведшей к необходимости проведения реформ, включая кризис крепостного права, отставание от западных держав, рост революционного движения и необходимость модернизации государственного аппарата. Обсуждение роли Крымской войны в ускорении реформаторского процесса, а также влияние различных политических сил и общественных настроений на принятие решений об изменениях. Рассмотрение внешнеполитических факторов и их влияния на внутреннюю политику России, а также анализ предшествующего опыта реформ в других странах.

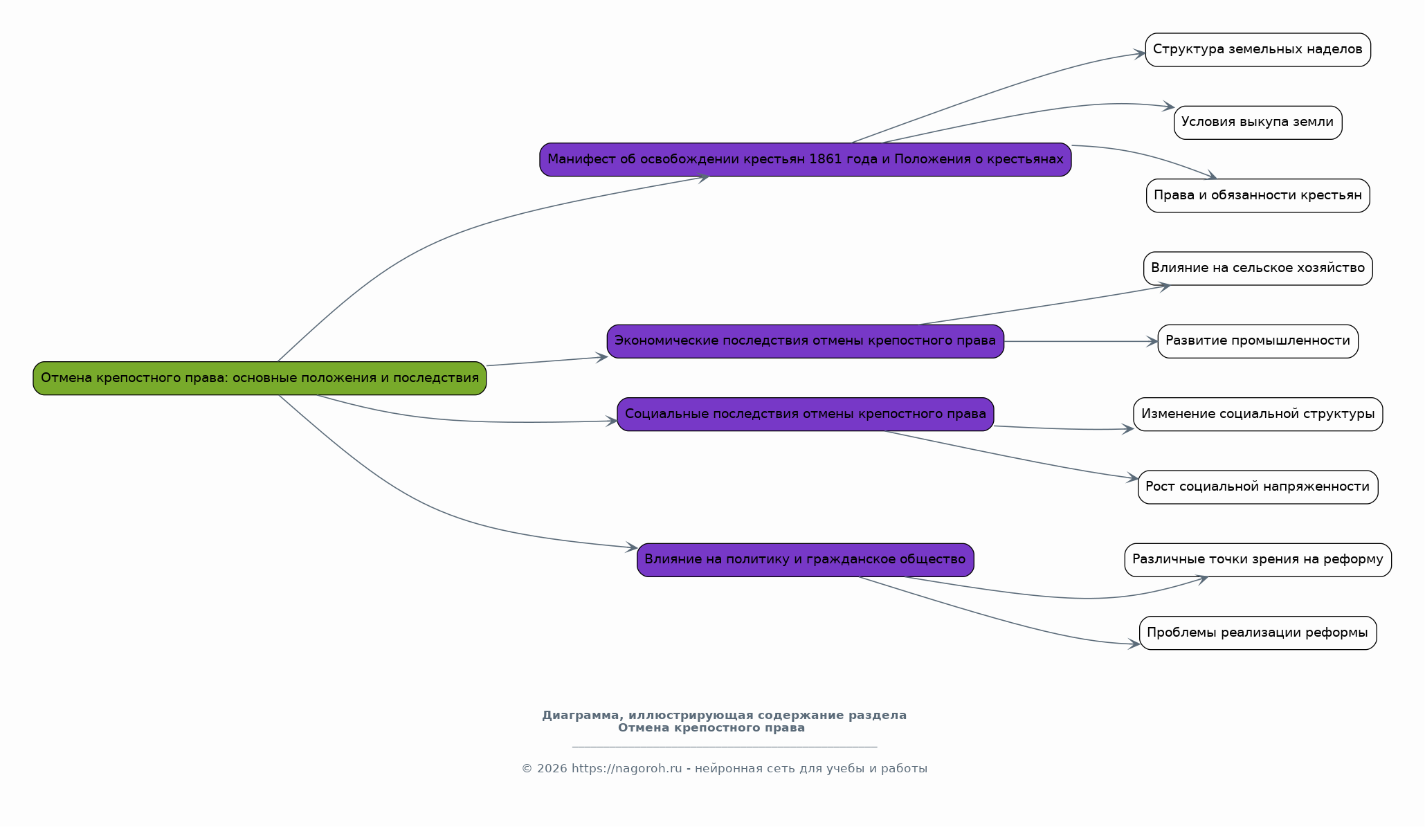
Отмена крепостного права: основные положения и последствия

Содержимое раздела

Детальный анализ Манифеста об освобождении крестьян 1861 года и Положений о крестьянах, включая структуру земельных наделов, условия выкупа земли, права и обязанности крестьян после освобождения. Оценка экономических и социальных последствий отмены крепостного права, включая влияние на сельское хозяйство, развитие промышленности, изменение социальной структуры общества и рост социальной напряженности. Анализ различных точек зрения на реформу, а также ее влияние на политическую систему и гражданское общество. Обсуждение проблем, возникших в процессе реализации реформы и ее незавершенности.

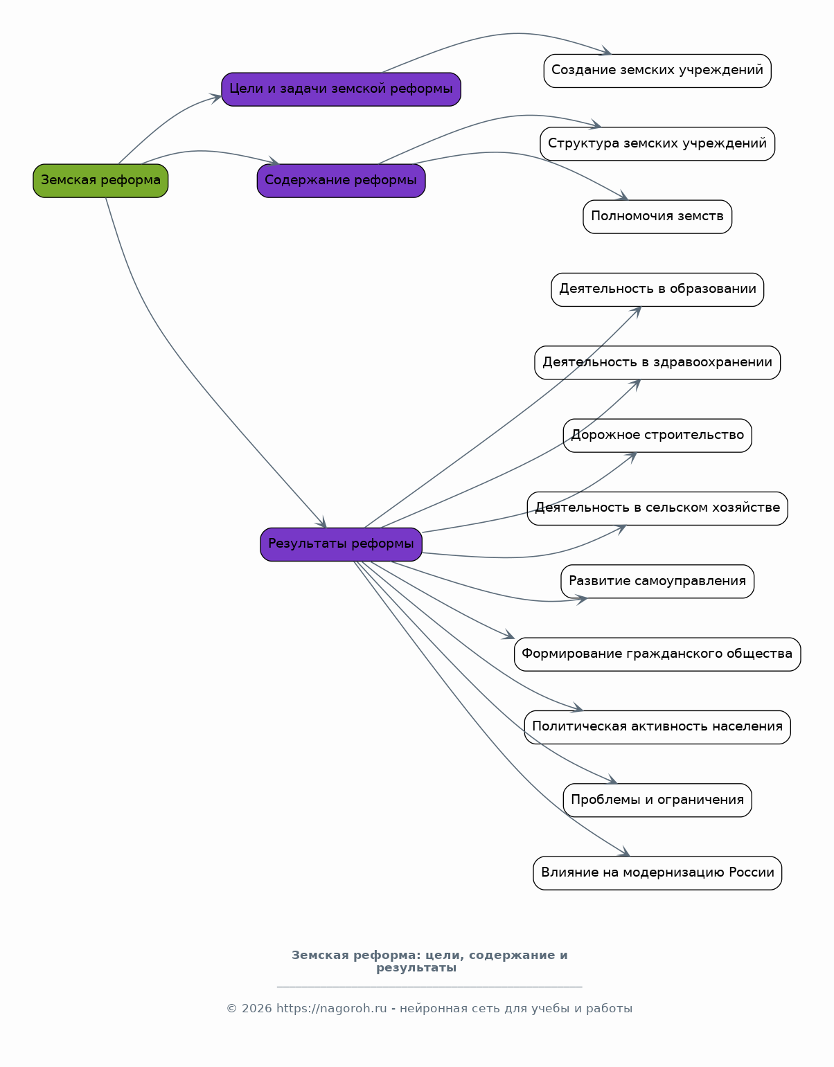
Земская реформа: цели, содержание и результаты

Содержимое раздела

Изучение целей и задач земской реформы, создание земских учреждений, их структура, полномочия и роль в управлении на местах. Анализ состава земских собраний и управ, оценка их деятельности в области образования, здравоохранения, дорожного строительства, сельского хозяйства и других сфер общественной жизни. Оценка влияния земской реформы на развитие самоуправления, формирование гражданского общества и политическую активность населения. Обсуждение проблем и ограничений земской реформы, а также ее значения для модернизации России и развития демократических институтов.

Судебная реформа: основные принципы и практическое применение

Содержимое раздела

Анализ основных принципов судебной реформы, включая независимость судей, гласность судопроизводства, состязательность сторон, введение суда присяжных и мировых судей. Изучение структуры новой судебной системы, ее полномочий и роли в обеспечении правосудия. Оценка влияния судебной реформы на изменение судебной практики, повышение уровня защиты прав и свобод граждан, развитие юридической профессии и формирование правового сознания в обществе. Обсуждение проблем и ограничений судебной реформы, а также ее значения для модернизации России и развития демократических институтов.

Военные реформы и их влияние на политическую систему

Содержимое раздела

Обзор военных реформ, проведенных под руководством военного министра Д.А. Милютина, включая реорганизацию вооруженных сил, введение всеобщей воинской повинности, улучшение системы военного образования и перевооружение армии. Анализ целей и задач военных реформ, их влияния на боеспособность армии, а также на социальную структуру и экономику страны. Оценка роли военных реформ в укреплении государственности и повышении международного престижа России. Обсуждение влияния военных реформ на политическую систему и взаимодействие армии с гражданскими институтами.

Реформы в области образования и цензуры

Содержимое раздела

Изучение реформ в области образования, включая реформы высшего и среднего образования, расширение сети учебных заведений, изменение учебных программ и создание университетов. Анализ целей и задач образовательных реформ, их влияния на распространение знаний, формирование интеллигенции и развитие культуры. Обзор реформ в области цензуры, включая смягчение цензурных ограничений, развитие свободы печати и влияние этих изменений на общественную жизнь и политическую активность. Обсуждение роли образования и цензуры в формировании гражданского общества и развитии демократических ценностей.

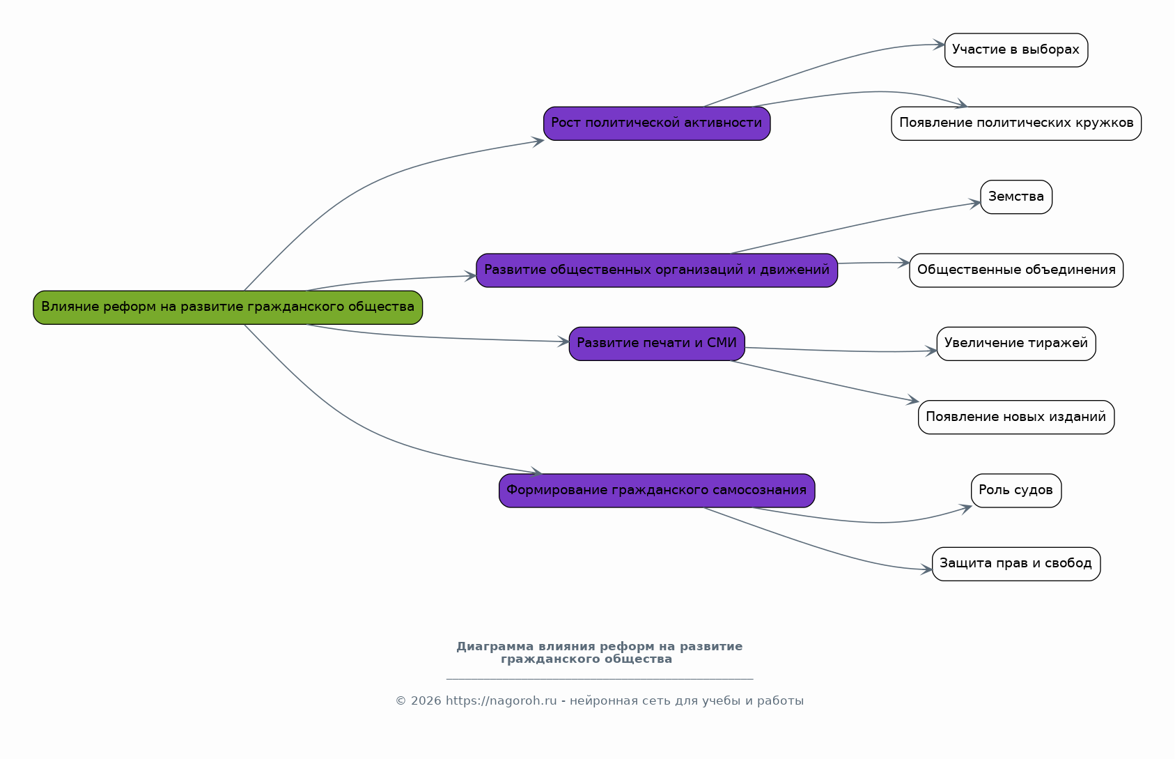
Влияние реформ на развитие гражданского общества

Содержимое раздела

Анализ влияния реформ на формирование и развитие гражданского общества в Российской империи, включая рост политической активности, появление общественных организаций и движений, развитие печати и средств массовой информации. Оценка роли земств, судов и других новых институтов в формировании гражданского самосознания и защите прав и свобод граждан. Обсуждение проблем и противоречий в развитии гражданского общества, а также его влияния на политическую систему и процессы демократизации. Рассмотрение различных точек зрения на роль и значение гражданского общества в истории России.

Оценка итогов реформ Александра II

Содержимое раздела

Обобщение результатов исследования, подведение итогов реформ Александра II и оценка их влияния на политическое и социально-экономическое развитие Российской империи. Анализ достижений и неудач реформ, оценка их долгосрочных последствий и влияния на дальнейшую историю России. Сравнение реформ Александра II с аналогичными реформами в других странах, выявление общих тенденций и особенностей российского опыта. Обсуждение различных точек зрения на роль реформ в истории России, их значение для формирования демократических институтов и развития гражданского общества, а также их влияния на современность.

Список литературы

Содержимое раздела

Включает в себя перечень использованных источников, включая монографии, статьи из научных журналов, сборники документов, архивные материалы и интернет-ресурсы. Список литературы должен быть сформирован в соответствии с требованиями к оформлению научных работ, с указанием всех необходимых данных о каждом источнике, таких как автор, название, место издания, издательство, год издания и страницы. Каждый элемент списка должен быть тщательно проверен на соответствие формальным требованиям и содержать полную информацию.

Получи Такой Проект

До 90% уникальность
Готовый файл Word
15-30 страниц
Список источников по ГОСТ
Оформление по ГОСТ
Таблицы и схемы
Презентация

Создать Проект на любую тему за 5 минут

Создать

#6209548