Нейросеть

Корпоративная культура Яндекс: Аналитический доклад и презентация

Нейросеть для проекта Гарантия уникальности Строго по ГОСТу Высочайшее качество Поддержка 24/7

Данный исследовательский проект представляет собой комплексный анализ корпоративной культуры компании Яндекс, одной из ведущих технологических компаний в России и мире. В рамках работы будет проведено глубокое исследование различных аспектов корпоративной культуры, включая ценности, нормы, традиции и практики, которые формируют уникальную идентичность компании. Особое внимание будет уделено влиянию корпоративной культуры на эффективность работы, инновационность и привлекательность для сотрудников. Работа будет включать в себя изучение существующих исследований, а также анализ данных, полученных из различных источников, таких как интервью с сотрудниками, изучение публичных документов и анализ новостных публикаций. В результате будет подготовлен аналитический доклад и презентация, предназначенные для ознакомления с основными результатами исследования и выявления тенденций в развитии корпоративной культуры Яндекс.

Идея:

Исследовать особенности корпоративной культуры Яндекс для выявления факторов, влияющих на ее эффективность и формирование уникального бренда работодателя. Определить ключевые аспекты, которые делают корпоративную культуру Яндекс привлекательной для сотрудников и способствуют достижению стратегических целей компании.

Продукт:

Результатом данного исследования станет аналитический доклад, содержащий детальный анализ корпоративной культуры Яндекс. Будет подготовлена презентация, предназначенная для широкой аудитории, интересующейся вопросами корпоративной культуры и управления персоналом в технологических компаниях.

Проблема:

В условиях динамичного развития технологического сектора и высокой конкуренции за талантливых специалистов, понимание и управление корпоративной культурой становится критически важным. Отсутствие систематизированного анализа корпоративной культуры Яндекс может привести к неэффективному управлению человеческими ресурсами и упущению возможностей для улучшения операционной деятельности.

Актуальность:

Актуальность данного исследования обусловлена необходимостью анализа корпоративной культуры успешной технологической компании в контексте современных вызовов. Полученные результаты могут быть полезны для других компаний, стремящихся к развитию сильной корпоративной культуры и повышению своей конкурентоспособности.

Цель:

Цель данного исследования - провести всесторонний анализ корпоративной культуры компании Яндекс, выявить ее ключевые характеристики и оценить влияние на различные аспекты деятельности компании. Представить результаты исследования в формате аналитического доклада и презентации для широкой аудитории.

Целевая аудитория:

Аудиторией данного проекта являются студенты, учащиеся в сфере управления персоналом, менеджмента и маркетинга. Проект также будет интересен исследователям и всем, кто интересуется вопросами корпоративной культуры и управления в современных компаниях.

Задачи:

  • Провести обзор литературы по теме корпоративной культуры, организационному поведению и управлению персоналом.
  • Собрать и проанализировать данные о корпоративной культуре Яндекс из различных источников.
  • Выявить ключевые ценности, нормы и практики, определяющие корпоративную культуру Яндекс.
  • Оценить влияние корпоративной культуры на мотивацию сотрудников, инновационность и эффективность работы.
  • Подготовить аналитический доклад и презентацию с результатами исследования.

Ресурсы:

Для реализации проекта потребуются доступ к научным статьям и материалам, доступ к публичным источникам информации о компании Яндекс, а также навыки анализа данных и подготовки презентаций.

Роли в проекте:

Отвечает за сбор, анализ и интерпретацию данных, проведение обзора литературы, разработку методологии исследования и подготовку аналитического доклада. Исследователь должен обладать навыками работы с научными источниками, умением анализировать информацию, а также знанием принципов академического письма. Важно умение делать выводы и предлагать рекомендации на основе полученных данных. Особое внимание уделяется корректности цитирования и соблюдению академических стандартов.

Отвечает за проведение анализа данных, полученных в ходе исследования, включая количественные и качественные методы. Аналитик должен уметь использовать статистические методы, программное обеспечение для анализа данных и представлять результаты в графическом и табличном виде. Важной задачей аналитика является выявление закономерностей и тенденций в данных, а также формулирование выводов на основе анализа. Необходимо соблюдение этических принципов при работе с данными и обеспечение их конфиденциальности.

Отвечает за визуальное оформление презентации и других материалов, созданных в рамках проекта. Дизайнер должен обладать навыками работы с графическими редакторами, знанием принципов дизайна и умением создавать визуально привлекательные и информативные материалы. Важно учитывать целевую аудиторию и адаптировать визуальный стиль к особенностям корпоративной культуры Яндекс. Особое внимание уделяется удобству восприятия информации и соответствию требованиям академического стиля.

Отвечает за подготовку презентации на основе результатов исследования и аналитического доклада. Автор презентации должен обладать навыками написания текстов, умением структурировать информацию и создавать визуальные материалы. Важно учитывать целевую аудиторию и адаптировать содержание презентации к ее потребностям. Особое внимание уделяется краткости, ясности и наглядности представленной информации, а также соблюдению требований к академической подаче материала.

Наименование образовательного учреждения

Проект

на тему

Корпоративная культура Яндекс: Аналитический доклад и презентация

Выполнил: ФИО

Руководитель: ФИО

Содержание

  • Введение 1
  • Теоретические основы корпоративной культуры 2
  • Методология исследования корпоративной культуры 3
  • Обзор компании Яндекс и ее деятельности 4
  • Анализ корпоративной культуры Яндекс 5
  • Корпоративная культура и ее влияние на эффективность Яндекс 6
  • Рекомендации по улучшению корпоративной культуры 7
  • Корпоративная культура в контексте мировых тенденций 8
  • Заключение 9
  • Список литературы 10

Введение

Содержимое раздела

Введение в тему корпоративной культуры и ее значение, постановка проблемы и обоснование актуальности исследования. Определение целей и задач исследования, описание методологии, используемой для анализа корпоративной культуры Яндекс. Обзор структуры работы и ожидаемых результатов, а также объяснение важности изучения корпоративной культуры для повышения эффективности деятельности компании в целом. Также следует отметить роль данной работы в контексте текущих исследований и значимость для развития управленческих практик в современных организациях.

Теоретические основы корпоративной культуры

Содержимое раздела

Рассмотрение ключевых понятий и концепций, связанных с корпоративной культурой, включая ее определение, структуру, типы и компоненты. Анализ различных подходов к изучению корпоративной культуры, а также обзор основных теорий и моделей (например, модель культурного измерения Хофстеде). Исследование взаимосвязи между корпоративной культурой и организационной эффективностью, инновационностью, удовлетворенностью сотрудников и другими аспектами деятельности компании. Обзор современных тенденций и вызовов в области управления корпоративной культурой.

Методология исследования корпоративной культуры

Содержимое раздела

Описание выбранных методов исследования, используемых для анализа корпоративной культуры Яндекс. Обоснование выбора конкретных методов и их соответствие поставленным целям и задачам исследования. Детальное описание процесса сбора и анализа данных, включая источники информации (например, внутренние документы, интервью с сотрудниками, анализ публичных данных). Анализ ограничений или возможных проблем, связанных с использованием выбранных методов исследования. Обсуждение подходов к обеспечению надежности и достоверности полученных результатов.

Обзор компании Яндекс и ее деятельности

Содержимое раздела

Краткая история развития компании Яндекс, ее основные направления деятельности и место на рынке. Анализ организационной структуры компании и ее особенностей. Рассмотрение корпоративной миссии, ценностей и целей компании. Оценка текущего состояния компании, ее сильных и слабых сторон, а также перспектив развития. Анализ влияния внешней среды на деятельность компании, включая конкуренцию, технологические тренды и изменения в законодательстве. Описание ключевых продуктов и услуг Яндекса и их роли на рынке.

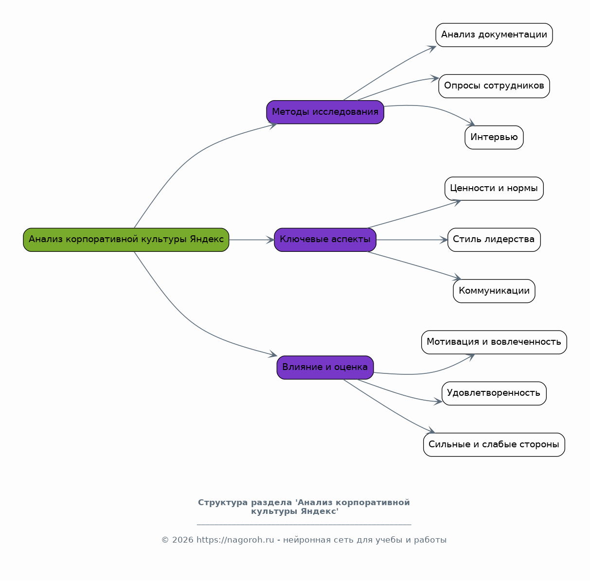
Анализ корпоративной культуры Яндекс

Содержимое раздела

Подробный анализ корпоративной культуры Яндекс на основе собранных данных, с использованием различных методов исследования. Идентификация ключевых ценностей, норм и обычаев, которые формируют уникальную культуру компании. Оценка стиля лидерства, коммуникационных процессов и взаимоотношений между сотрудниками. Анализ влияния корпоративной культуры на мотивацию, вовлеченность и удовлетворенность сотрудников. Определение сильных и слабых сторон корпоративной культуры Яндекс и выявление потенциальных проблем, требующих внимания со стороны руководства.

Корпоративная культура и ее влияние на эффективность Яндекс

Содержимое раздела

Анализ взаимосвязи между корпоративной культурой Яндекс и ключевыми показателями эффективности компании, такими как прибыль, рост, доля рынка и удовлетворенность клиентов. Оценка влияния корпоративной культуры на способность компании к инновациям, адаптации к изменениям и привлечению талантливых специалистов. Изучение конкретных примеров, когда корпоративная культура способствовала успеху компании или, наоборот, создавала проблемы. Определение стратегий управления корпоративной культурой для повышения эффективности деятельности компании.

Рекомендации по улучшению корпоративной культуры

Содержимое раздела

На основе проведенного анализа корпоративной культуры Яндекс, выдвижение конкретных рекомендаций по ее улучшению. Предложение практических шагов для укрепления сильных сторон культуры и устранения выявленных проблем. Определение приоритетных направлений деятельности для развития корпоративной культуры, включая лидерство, коммуникации, мотивацию сотрудников и другие аспекты. Рекомендации по разработке и внедрению изменений в корпоративную культуру с учетом специфики компании и ее целей. Обсуждение потенциальных рисков и проблем, связанных с реализацией предложенных рекомендаций.

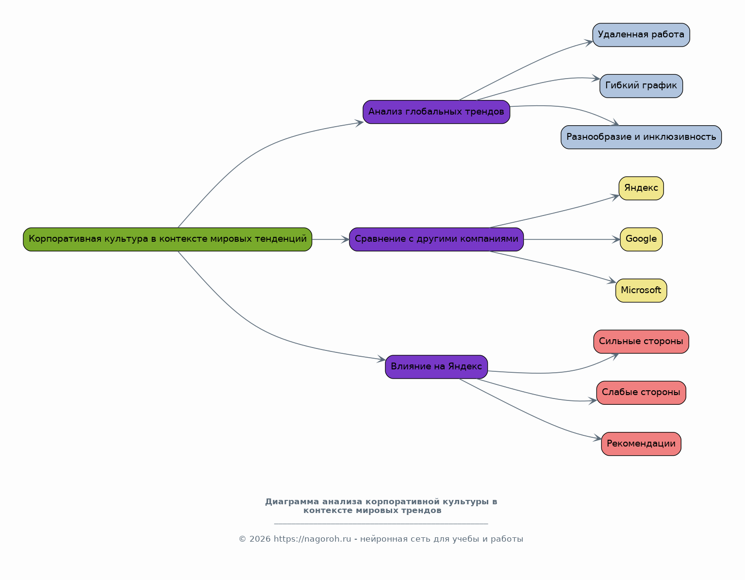
Корпоративная культура в контексте мировых тенденций

Содержимое раздела

Сравнение корпоративной культуры Яндекс с культурой других ведущих технологических компаний, как в России, так и за рубежом. Анализ глобальных трендов в области корпоративной культуры, таких как удаленная работа, гибкий график, разнообразие и инклюзивность. Обсуждение влияния этих тенденций на корпоративную культуру Яндекс и определение возможностей для адаптации к изменяющимся условиям. Оценка сильных и слабых сторон корпоративной культуры Яндекс в контексте мировых тенденций и выявление точек роста.

Заключение

Содержимое раздела

Краткое изложение основных результатов исследования, подтверждение или опровержение выдвинутых гипотез. Подведение итогов по достижению целей и задач, поставленных в начале исследования. Оценка вклада данного исследования в развитие знаний о корпоративной культуре и управлении персоналом. Определение перспектив дальнейших исследований и направлений, которые требуют более глубокого изучения. Подчеркивание значимости полученных результатов для компании Яндекс и для других организаций, стремящихся к развитию сильной корпоративной культуры.

Список литературы

Содержимое раздела

Перечень всех использованных источников, включая книги, статьи, документы и другие материалы. Форматирование списка литературы в соответствии с требованиями академического стиля (например, ГОСТ или APA). Указание полных выходных данных для каждого источника, включая авторов, название, издательство, год издания и страницы. Разделение списка литературы на категории (например, русскоязычные и англоязычные источники) для удобства восприятия. Проверка соответствия ссылок на источники тексту работы и обеспечение их корректности.

Получи Такой Проект

До 90% уникальность
Готовый файл Word
15-30 страниц
Список источников по ГОСТ
Оформление по ГОСТ
Таблицы и схемы
Презентация

Создать Проект на любую тему за 5 минут

Создать

#5637217