Нейросеть

Космические Опасности: Мифы и Реальность в Контексте Современной Астрофизики

Нейросеть для проекта Гарантия уникальности Строго по ГОСТу Высочайшее качество Поддержка 24/7

Данный исследовательский проект посвящен анализу космических опасностей, представляющих угрозу для Земли и человечества. Он направлен на комплексное изучение как потенциальных угроз, включая столкновения с астероидами и кометами, так и рисков, исходящих от космической погоды и радиации. Проект предполагает критический анализ существующих мифов и реальных научных данных, касающихся космических явлений, способных оказать негативное воздействие на нашу планету и ее обитателей. Особое внимание будет уделено современным методам обнаружения и отслеживания опасных объектов, а также разработке стратегий смягчения последствий космических катастроф. В рамках исследования будет рассмотрен широкий спектр научных дисциплин, включая астрономию, физику, геологию и космическое право. Цель проекта – предоставить актуальную и научно обоснованную информацию о космических опасностях, способствуя повышению осведомленности общественности и формированию ответственного отношения к вопросам безопасности в космосе. Также, важной частью работы станет анализ текущих международных инициатив и программ по защите Земли от космических угроз, оценка их эффективности и перспектив развития.

Идея:

Проект направлен на изучение космических угроз и их влияния на Землю. Основная идея – провести анализ мифов и реальных научных данных для повышения осведомленности о космических рисках.

Продукт:

Результатом работы станет информативный доклад и презентация, содержащие анализ космических опасностей. Доклад будет включать в себя визуальные материалы и интерактивные элементы для лучшего восприятия информации.

Проблема:

Существует недостаточная осведомленность населения о реальных космических угрозах. Многие люди полагаются на устаревшую или недостоверную информацию, что создает неверное представление о рисках.

Актуальность:

Актуальность проекта обусловлена необходимостью повышения осведомленности общественности о космических угрозах. Это важно для формирования адекватного восприятия рисков и поддержки мер по защите планеты.

Цель:

Целью проекта является систематизация знаний о космических опасностях и предоставление объективной информации. Проект направлен на повышение понимания рисков и формирование ответственного отношения к космической безопасности.

Целевая аудитория:

Проект ориентирован на учащихся старших классов и студентов, интересующихся астрономией и смежными науками. Материалы будут адаптированы для понимания широкой аудиторией.

Задачи:

  • Изучение научной литературы по теме космических опасностей.
  • Анализ данных от космических агентств (NASA, ESA, Roscosmos и др.).
  • Разработка презентации и визуальных материалов для наглядного представления информации.
  • Подготовка отчета с выводами и рекомендациями по теме исследования.

Ресурсы:

Для реализации проекта потребуется доступ к научной литературе, интернет-ресурсам, программному обеспечению для обработки данных и визуализации, а также консультации с экспертами в области астрономии и физики космоса.

Роли в проекте:

Исследователь проводит поиск, анализ и систематизацию информации по теме. Он отвечает за изучение научной литературы, сбор данных и их интерпретацию. Исследователь также участвует в разработке презентаций и подготовке отчета, обеспечивая научную обоснованность выводов и рекомендаций.

Аналитик данных отвечает за обработку и анализ собранной информации. Его задачи включают в себя использование специализированного программного обеспечения для анализа данных, выявление закономерностей и тенденций, а также визуализацию результатов. Аналитик данных сотрудничает с исследователем для обеспечения точности и надежности выводов, используя статистические методы и приемы научного анализа.

Дизайнер отвечает за создание визуальных материалов для презентации и отчета. Его задачи включают в себя разработку графиков, диаграмм, иллюстраций и других визуальных элементов, которые делают информацию более понятной и привлекательной. Дизайнер работает в тесном сотрудничестве с исследователем и аналитиком данных, чтобы обеспечить соответствие визуальных материалов научному содержанию и требованиям аудитории.

Редактор проверяет и редактирует текст отчета и презентации на предмет грамматических, стилистических и логических ошибок. Редактор следит за единообразием стиля и терминологии, а также обеспечивает соответствие материала требованиям научной публикации. Редактор работает над улучшением ясности и доступности текста для целевой аудитории.

Наименование образовательного учреждения

Проект

на тему

Космические Опасности: Мифы и Реальность в Контексте Современной Астрофизики

Выполнил: ФИО

Руководитель: ФИО

Содержание

  • Введение 1
  • Обзор космических угроз: Астероиды и кометы 2
  • Космическая погода: Солнечные вспышки и геомагнитные бури 3
  • Космическое излучение и радиационная опасность 4
  • Методы обнаружения и отслеживания космических объектов 5
  • Стратегии предотвращения и смягчения последствий 6
  • Анализ исторических данных и моделирование космических столкновений 7
  • Международное сотрудничество и правовые аспекты 8
  • Практическое применение знаний и образовательные программы 9
  • Список литературы 10

Введение

Содержимое раздела

Введение представляет собой важный раздел, который задает тон всему исследовательскому проекту. Этот пункт должен четко сформулировать актуальность выбранной темы, обозначить цель и задачи исследования, а также представить краткий обзор структуры работы. Введение должно содержать вводные сведения о космических опасностях, их влиянии на Землю и значимости изучения этой темы в контексте современной науки и безопасности человечества. Важно обозначить, какие именно аспекты будут рассматриваться в ходе исследования, и объяснить, почему эти аспекты имеют особое значение. Также стоит упомянуть основные этапы исследования и методы, которые будут использованы для достижения поставленных целей. Укажите основные термины и понятия, используемые в работе, чтобы обеспечить правильное понимание материала читателем.

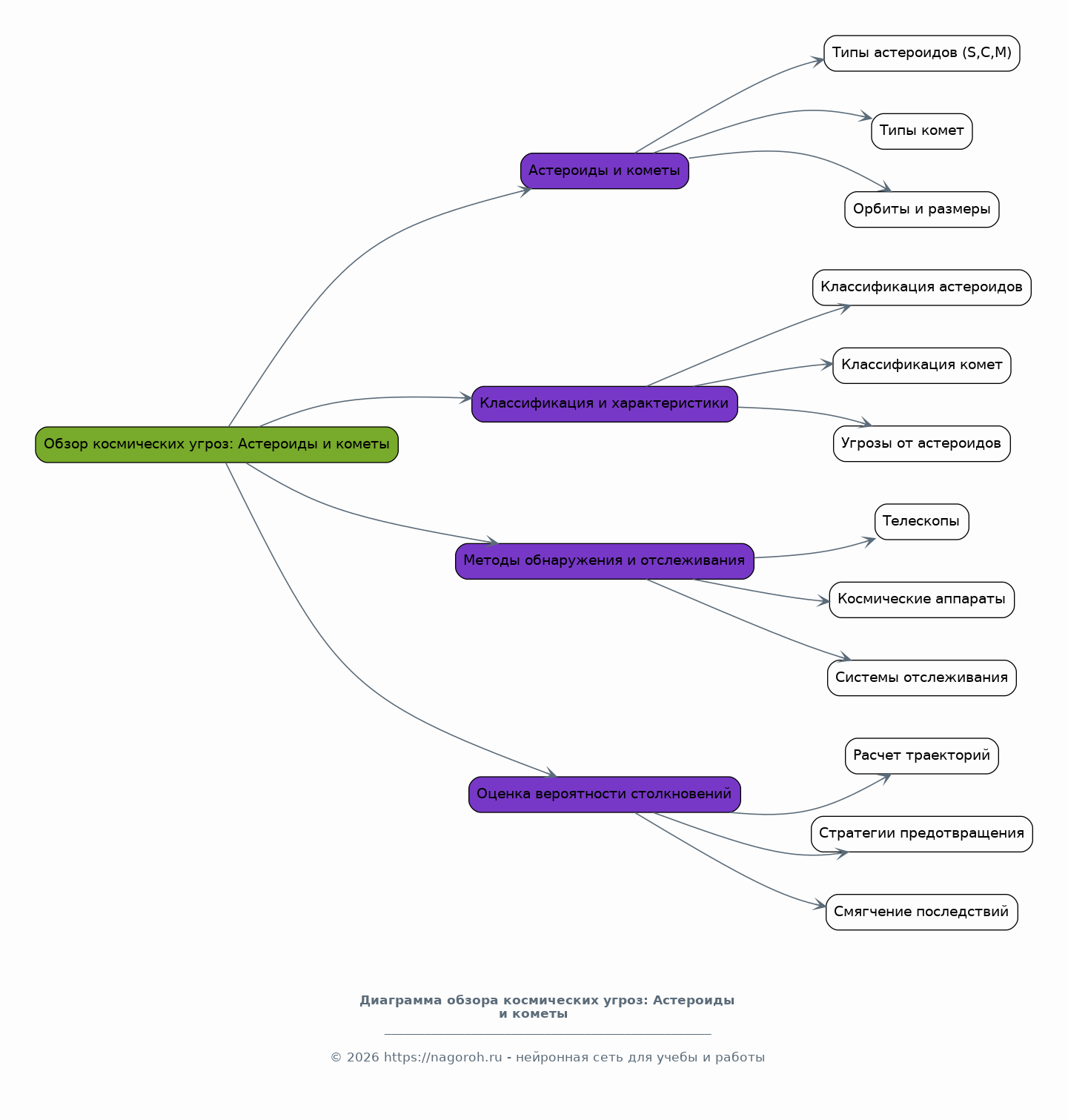
Обзор космических угроз: Астероиды и кометы

Содержимое раздела

Данный раздел посвящен детальному обзору астероидной и кометной опасности. Он включает в себя классификацию и характеристики различных типов астероидов и комет, их орбиты, размеры и потенциальную угрозу для Земли. Также рассматриваются исторические примеры столкновений с космическими телами и их последствия. Будут проанализированы методы обнаружения и отслеживания астероидов и комет, используемые современными телескопами и космическими аппаратами. Особое внимание будет уделено оценке вероятности столкновений и разработке стратегий предотвращения и смягчения последствий космических катастроф, таких как отклонение астероидов или разрушение комет.

Космическая погода: Солнечные вспышки и геомагнитные бури

Содержимое раздела

Этот раздел посвящен изучению явлений космической погоды, таких как солнечные вспышки, корональные выбросы массы и геомагнитные бури. Рассматриваются физические процессы, вызывающие эти явления на Солнце и их влияние на Землю. Будут проанализированы механизмы воздействия космической погоды на спутниковую связь, энергосистемы, навигационные системы и здоровье человека. Также будут рассмотрены методы прогнозирования космической погоды и меры по смягчению ее негативных последствий, включая разработку защитных технологий и процедур оповещения. Особое внимание уделяется влиянию космической погоды на долгосрочные климатические изменения.

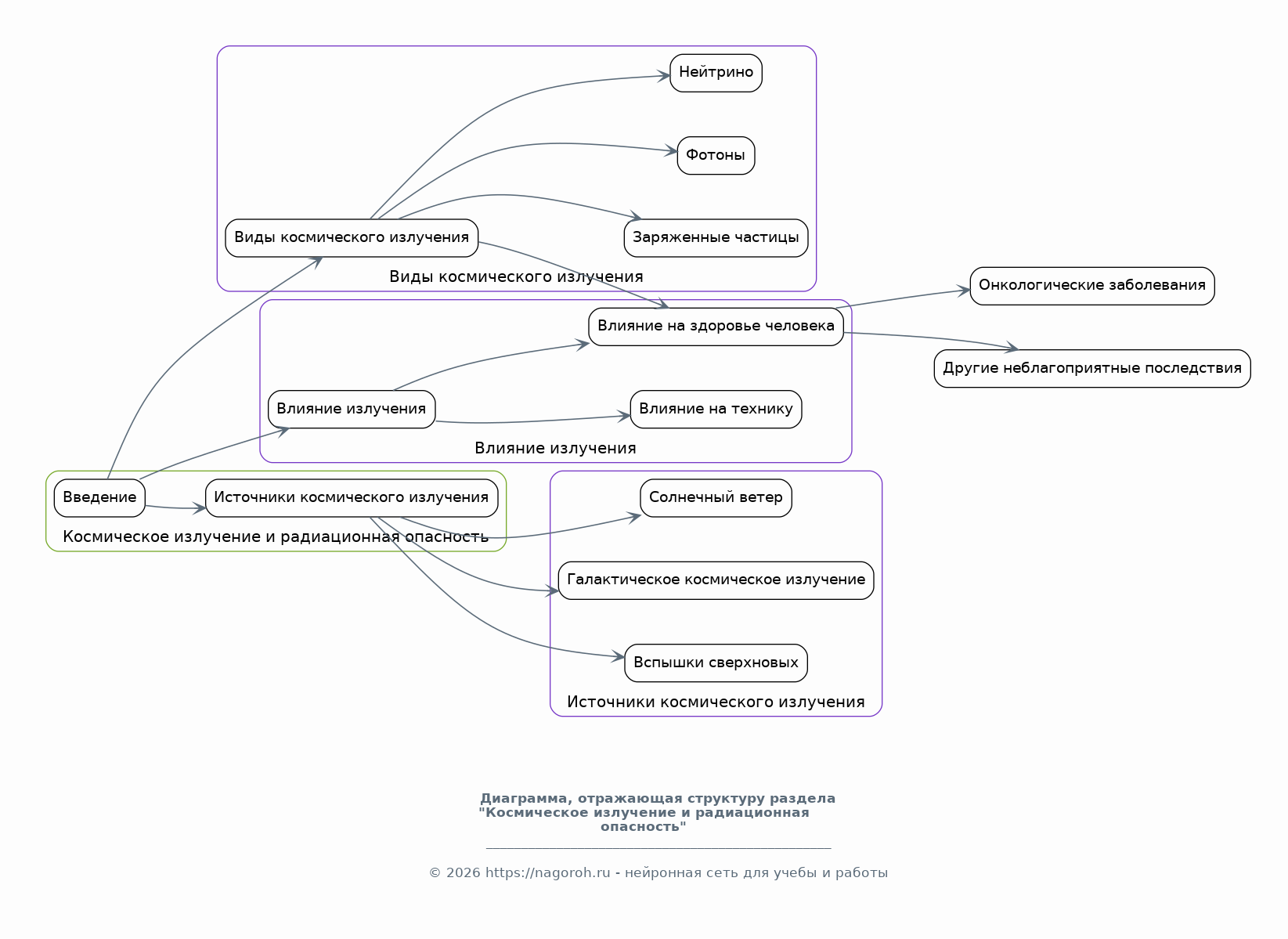
Космическое излучение и радиационная опасность

Содержимое раздела

В данном разделе рассматривается космическое излучение, его источники, виды и воздействие на живые организмы и технику. Будет проанализирована радиационная обстановка в космосе, а также риски для астронавтов и космических аппаратов. Особое внимание уделяется влиянию космической радиации на здоровье человека, в частности, на возникновение онкологических заболеваний и других неблагоприятных последствий. Рассматриваются методы защиты от космической радиации, включая использование защитных материалов и разработку стратегий планирования космических миссий с учетом рисков радиационного воздействия. Анализируются существующие стандарты и нормативы в области радиационной безопасности.

Методы обнаружения и отслеживания космических объектов

Содержимое раздела

Этот раздел посвящен методам обнаружения и отслеживания космических объектов, представляющих угрозу для Земли. Рассматриваются различные телескопические системы, наземные радары и космические обсерватории, используемые для поиска и мониторинга астероидов и комет. Будут проанализированы методы определения орбит, размеров и траекторий опасных объектов, а также технологии автоматического обнаружения приближающихся космических тел. Особое внимание уделяется возможностям современных технологий, а также перспективам развития новых методов и инструментов для повышения эффективности обнаружения и раннего предупреждения об угрозах столкновения.

Стратегии предотвращения и смягчения последствий

Содержимое раздела

В этом разделе рассматриваются стратегии предотвращения и смягчения последствий столкновений с космическими телами. Анализируются различные методы отклонения астероидов, такие как кинетический удар, ядерный взрыв, гравитационный буксир и использование лазерных технологий. Рассматриваются возможности смягчения последствий столкновений, включая разработку планов эвакуации, строительство укрытий и создание систем раннего предупреждения. Также обсуждаются вопросы международного сотрудничества в области защиты от космических угроз и правовые аспекты, связанные с предотвращением космических катастроф. Особое внимание уделяется оценке эффективности различных стратегий и перспектив их применения.

Анализ исторических данных и моделирование космических столкновений

Содержимое раздела

Этот раздел включает в себя анализ исторических данных о столкновениях с космическими телами и разработку моделей космических столкновений. Будет произведен обзор существующих кратеров на Земле и других планетах, а также исследованы последствия этих столкновений. Рассматриваются методы моделирования траекторий астероидов и комет, а также расчет вероятности столкновений с Землей. Особое внимание уделяется анализу сценариев столкновений различного масштаба и прогнозированию последствий для окружающей среды и человечества. Изучаются современные инструменты моделирования, которые позволяют проводить детальный анализ космических угроз.

Международное сотрудничество и правовые аспекты

Содержимое раздела

В данном разделе рассматривается международное сотрудничество в области защиты от космических угроз и правовые аспекты, связанные с предотвращением космических катастроф. Анализируются существующие международные соглашения и организации, занимающиеся вопросами космической безопасности. Рассматриваются проблемы, связанные с разработкой и применением технологий для отклонения астероидов, а также вопросы ответственности за возможные последствия. Особое внимание уделяется правовому статусу космических объектов и разработке международных норм, регулирующих деятельность в космосе. Также обсуждаются перспективы дальнейшего развития международного сотрудничества в области защиты планеты от космических угроз.

Практическое применение знаний и образовательные программы

Содержимое раздела

В этом разделе рассматривается практическое применение знаний, полученных в ходе исследования, и разработка образовательных программ. Обсуждаются возможности использования информации о космических опасностях для повышения осведомленности общественности и формирования ответственного отношения к вопросам космической безопасности. Рассматриваются различные форматы образовательных программ, направленных на учащихся, студентов и широкую аудиторию. Особое внимание уделяется разработке интерактивных учебных материалов, онлайн-курсов и мероприятий, способствующих распространению знаний о космических угрозах. Также обсуждаются перспективы интеграции знаний о космических опасностях в школьную программу.

Список литературы

Содержимое раздела

В данном разделе представлен список использованной литературы, включая научные статьи, книги, доклады и другие источники информации. Список организован в соответствии с требованиями к оформлению научной работы и включает в себя все цитируемые источники. Цель данного раздела – обеспечить возможность проверки достоверности информации, представленной в исследовании, и предоставить читателям возможность ознакомиться с более подробными данными о космических опасностях. Список будет разделен на разделы: книги, статьи, ресурсы.

Получи Такой Проект

До 90% уникальность
Готовый файл Word
15-30 страниц
Список источников по ГОСТ
Оформление по ГОСТ
Таблицы и схемы
Презентация

Создать Проект на любую тему за 5 минут

Создать

#5694912