Нейросеть

Крымская война (1853-1856 гг.): Причины, ход, последствия и влияние на реформы в Российской империи

Нейросеть для проекта Гарантия уникальности Строго по ГОСТу Высочайшее качество Поддержка 24/7

Данный исследовательский проект посвящен всестороннему анализу Крымской войны, развернувшейся в период с 1853 по 1856 годы. В рамках работы будут детально рассмотрены основные причины, приведшие к конфликту, включая противоречия между великими державами, борьбу за влияние на Ближнем Востоке и религиозные конфликты. Особое внимание будет уделено ходу военных действий, анализу ключевых сражений и военных кампаний, а также влиянию внешних и внутренних факторов на исход войны. Значительное место в проекте отведено последствиям Крымской войны, включая ее воздействие на международные отношения, геополитическую обстановку в Европе и дальнейшее развитие Российской империи. В работе будет проанализировано влияние поражения в войне на различные сферы жизни российского общества и государственные реформы, проведенные в последующий период.

Идея:

Проект предполагает комплексное исследование Крымской войны с акцентом на ее долгосрочные последствия для России и Европы. Изучение позволит понять роль войны в трансформации политической, социальной и экономической сфер, а также проследить ее влияние на дальнейший ход истории.

Продукт:

Результатом работы станет аналитический доклад, содержащий детальный обзор причин, хода, последствий Крымской войны и ее влияния на реформы в России. Доклад будет дополнен иллюстративными материалами, такими как карты, схемы и статистические данные, для наглядного представления информации.

Проблема:

Крымская война стала переломным моментом в истории, выявив слабость Российской империи и необходимость масштабных преобразований. Отсутствует единый, всесторонний анализ влияния войны на внутреннее развитие России и ее место в мировой политике.

Актуальность:

Изучение Крымской войны актуально для понимания процессов, приведших к изменениям в международных отношениях и внутренней политике России в XIX веке. Современный анализ позволяет извлечь уроки из исторических событий и оценить их долгосрочное влияние на развитие общества.

Цель:

Целью исследования является выявление основных причин и последствий Крымской войны, а также определение ее влияния на последующие реформы в Российской империи. Необходимо установить взаимосвязь между военным поражением и трансформацией различных сфер общественной жизни.

Целевая аудитория:

Проект ориентирован на учащихся старших классов, студентов гуманитарных факультетов и всех, кто интересуется историей России и Европы XIX века. Материалы будут адаптированы для широкой аудитории, обеспечивая доступность и понятность изложения.

Задачи:

  • Изучение исторических источников: документов, мемуаров, военных хроник и аналитических статей.
  • Анализ причин и предпосылок Крымской войны, включая политические, экономические и социальные факторы.
  • Детальное исследование хода военных действий, анализ ключевых сражений и военных кампаний.
  • Оценка последствий Крымской войны для международных отношений и внутренней политики Российской империи.
  • Выявление влияния войны на проведение реформ в России и их долгосрочные последствия.

Ресурсы:

Для реализации проекта потребуются доступ к библиотечным фондам, архивам, онлайн-базам данных и специализированной литературе, а также программное обеспечение для обработки и анализа данных.

Роли в проекте:

Осуществляет общее руководство проектом, координирует работу всех участников, определяет цели и задачи исследования, контролирует ход реализации. Руководитель проекта отвечает за планирование, организацию и координацию работы, а также за подготовку итогового отчета. Он организует и проводит встречи команды, распределяет задачи, контролирует сроки выполнения, обеспечивает взаимодействие между участниками и предоставляет обратную связь. Руководитель также отвечает за соблюдение методологии исследования и обеспечивает качество работы.

Занимается сбором и анализом информации из различных источников, включая исторические документы, научные статьи и монографии. Исследователь осуществляет поиск и систематизацию данных, проводит критический анализ информации, выявляет закономерности и тенденции. Он отвечает за подготовку обзоров литературы, написание разделов исследования и участие в обсуждении результатов. Исследователь должен обладать навыками работы с источниками, анализа данных и умением формулировать выводы на основе полученной информации.

Анализирует собранные данные, выявляет причинно-следственные связи, оценивает влияние различных факторов на ход событий и их последствия. Аналитик разрабатывает схемы и таблицы, готовит графические материалы, проводит сравнительный анализ различных точек зрения. Он должен обладать навыками критического мышления, умением работать с большими объемами информации и формулировать аргументированные выводы, опираясь на факты и доказательства.

Отвечает за литературное оформление и стилистическую правку текста, проверку его на соответствие требованиям академического стиля. Редактор проверяет структуру работы, логику изложения, грамматику и орфографию. Он также помогает авторам в формулировке идей и обеспечивает ясность и доступность изложения материала. Редактор должен обладать высоким уровнем грамотности, знанием правил оформления научных работ и умением работать с текстом.

Наименование образовательного учреждения

Проект

на тему

Крымская война (1853-1856 гг.): Причины, ход, последствия и влияние на реформы в Российской империи

Выполнил: ФИО

Руководитель: ФИО

Содержание

  • Введение 1
  • Причины Крымской войны: политические, экономические и религиозные факторы 2
  • Ход военных действий: основные сражения и кампании 3
  • Последствия Крымской войны: геополитические изменения и новые вызовы 4
  • Влияние Крымской войны на внутреннюю политику Российской империи 5
  • Реформы Александра II: цели, ход и результаты 6
  • Военная реформа и модернизация вооруженных сил 7
  • Социально-экономические последствия Крымской войны и реформ 8
  • Крымская война и реформы в контексте европейской истории 9
  • Заключение 10
  • Список литературы 11

Введение

Содержимое раздела

Введение в проблематику Крымской войны: обзор исторических предпосылок, международных отношений в середине XIX века и формирование основных противоречий. Описание целей и задач исследования, его актуальности и методологии. Краткий обзор структуры работы и обоснование выбора темы. Определение ключевых понятий и терминов, используемых в исследовании, для обеспечения единообразного понимания материала. Представление историографического обзора, включающего основные подходы к изучению Крымской войны и дискуссии среди историков.

Причины Крымской войны: политические, экономические и религиозные факторы

Содержимое раздела

Детальный анализ политических причин войны, включая столкновение интересов великих держав в Османской империи и борьбу за влияние на Балканах. Рассмотрение экономических факторов, таких как торговые пути и доступ к ресурсам, повлиявших на принятие решений. Изучение роли религиозного вопроса, особенно конфликта между православной и католической церквями, в качестве катализатора войны. Анализ дипломатических усилий и провалов, приведших к эскалации конфликта и началу военных действий. Оценка роли национального вопроса и его влияния на формирование коалиций и политические решения.

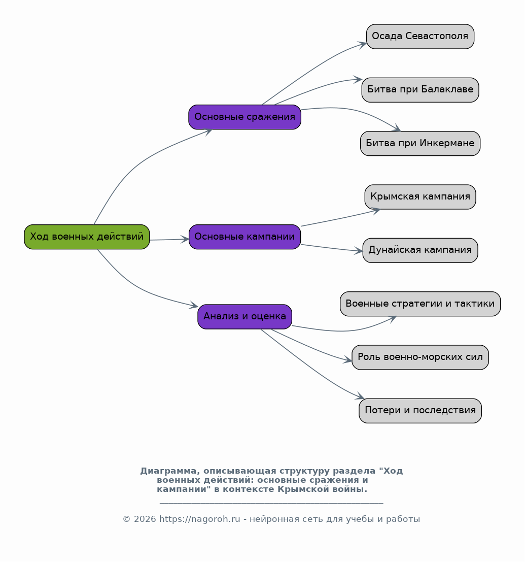
Ход военных действий: основные сражения и кампании

Содержимое раздела

Обзор основных военных операций и сражений Крымской войны, включая осаду Севастополя, битву при Балаклаве и битву при Инкермане. Анализ военных стратегий и тактик, использованных сторонами в конфликте. Оценка роли военно-морских сил, логистики и снабжения в ходе военных действий. Изучение влияния климатических условий и географических факторов на ход кампаний. Описание ключевых фигур и военных лидеров, их роли в принятии решений и влиянии на исход сражений. Оценка потерь и последствий военных действий.

Последствия Крымской войны: геополитические изменения и новые вызовы

Содержимое раздела

Анализ влияния Крымской войны на международные отношения, включая переоценку баланса сил в Европе и ослабление позиций Российской империи. Рассмотрение условий Парижского мирного договора и его последствий для европейских держав. Изучение изменений в политической карте Европы и появления новых государств или усиления старых. Оценка влияния войны на развитие военно-морского флота и военного дела, а также на технологический прогресс. Анализ долгосрочных последствий войны для стран-участниц, включая экономические и социальные изменения.

Влияние Крымской войны на внутреннюю политику Российской империи

Содержимое раздела

Исследование воздействия поражения в войне на различные слои российского общества, включая крестьянство, дворянство и интеллигенцию. Анализ предпосылок и предпосылок для проведения реформ в Российской империи, вызванных кризисом системы управления. Оценка роли императора Александра II и его окружения в принятии решений о реформах. Изучение основных направлений реформ, таких как отмена крепостного права, военная реформа и реформа местного самоуправления zemstvo. Анализ сопротивления реформам и их долгосрочных последствий для социальной и политической структуры России.

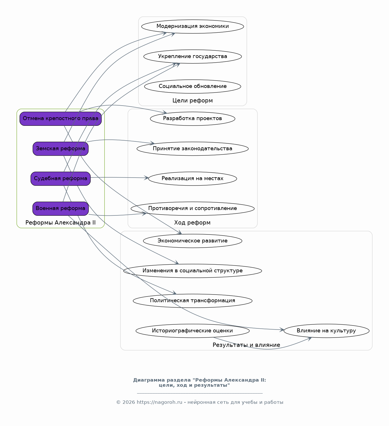
Реформы Александра II: цели, ход и результаты

Содержимое раздела

Подробное рассмотрение основных реформ, проведенных Александром II в период после Крымской войны, таких как отмена крепостного права, земская реформа, судебная реформа, военная реформа. Анализ целей, которые преследовало правительство при проведении каждой из реформ. Оценка хода реализации реформ, включая проблемы и трудности, с которыми столкнулись реформаторы. Анализ результатов реформ, их влияния на различные сферы жизни общества, включая экономику, социальную структуру, политику и культуру. Обзор исторической оценки реформ в различных историографических школах.

Военная реформа и модернизация вооруженных сил

Содержимое раздела

Детальный анализ военной реформы, проведенной под руководством Дмитрия Милютина, ее целей и задач. Изучение изменений в структуре, организации и комплектовании вооруженных сил, включая введение всеобщей воинской повинности. Оценка влияния реформы на боеспособность и техническое оснащение российской армии и флота. Анализ последствий реформы для развития военных технологий и промышленности. Рассмотрение роли иностранных военных специалистов в проведении реформ и адаптации опыта других стран. Оценка долгосрочных последствий реформы для обороноспособности России.

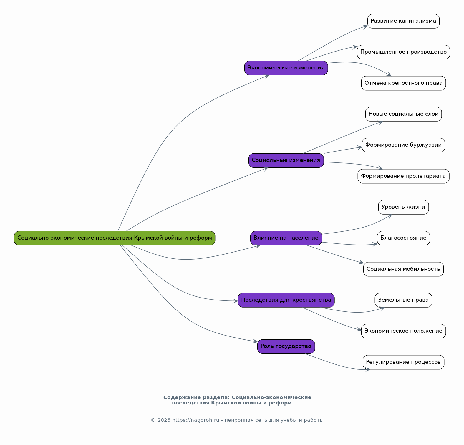
Социально-экономические последствия Крымской войны и реформ

Содержимое раздела

Анализ изменений в экономической сфере, вызванных отменой крепостного права и другими реформами, такими как развитие капитализма и промышленного производства. Изучение изменений в социальной структуре общества, включая появление новых социальных слоев, формирование буржуазии и пролетариата. Оценка влияния реформ на уровень жизни населения, его благосостояние и социальную мобильность. Рассмотрение последствий реформ для крестьянства, их земельных прав и экономического положения. Анализ роли государства в регулировании социально-экономических процессов и последствий.

Крымская война и реформы в контексте европейской истории

Содержимое раздела

Сравнение влияния Крымской войны и реформ Александра II с аналогичными процессами в других европейских странах в XIX веке. Анализ общих тенденций и особенностей модернизации в Европе, включая индустриализацию, политические реформы и национальное строительство. Сопоставление реформ в России с реформами в Пруссии, Италии и других государствах, а также выявление сходств и различий. Изучение влияния международных факторов на процессы реформирования в России и Европе в целом. Оценка значения Крымской войны и реформ для трансформации Европы в эпоху модерна.

Заключение

Содержимое раздела

Обобщение основных результатов исследования и формулировка выводов о влиянии Крымской войны на Россию и ее реформы. Подведение итогов, касающихся причин, хода и последствий войны. Оценка значимости реформ Александра II для развития России и их долгосрочных последствий. Определение места Крымской войны и реформ в контексте российской и мировой истории. Формулировка перспектив дальнейшего изучения темы и обозначение вопросов, требующих дополнительных исследований. Подчеркивание актуальности исследования для понимания современных политических и социальных процессов.

Список литературы

Содержимое раздела

Представление полного списка использованных источников, включая монографии, статьи из научных журналов, архивные документы и другие материалы. Систематизация источников в соответствии с научными стандартами, включая указание автора, названия работы, места издания, издательства и года публикации. Разделение списка на основные категории: архивные источники, опубликованные документы, монографии, статьи и интернет-ресурсы. Соблюдение правил оформления списка литературы, включая указание всех необходимых сведений и использование стандартных сокращений. Обеспечение полноты и репрезентативности списка для подтверждения цитирования и обоснования выводов исследования.

Получи Такой Проект

До 90% уникальность
Готовый файл Word
15-30 страниц
Список источников по ГОСТ
Оформление по ГОСТ
Таблицы и схемы
Презентация

Создать Проект на любую тему за 5 минут

Создать

#5719428