Нейросеть

Культура и традиции бурят: Историческое наследие и современное состояние

Нейросеть для проекта Гарантия уникальности Строго по ГОСТу Высочайшее качество Поддержка 24/7

Данный исследовательский проект посвящен всестороннему изучению культуры и традиций бурятского народа, одного из коренных народов Сибири. Проект направлен на анализ исторического контекста формирования бурятской культуры, выявление ключевых элементов традиционного образа жизни, обрядов, верований и искусства. Особое внимание уделяется влиянию социокультурных и политических факторов на трансформацию традиций в условиях современности. Исследование включает в себя анализ различных аспектов культуры бурят, таких как язык, литература, музыка, танцы, изобразительное искусство и народные промыслы. Рассматриваются вопросы сохранения культурного наследия, передачи традиций молодому поколению и их адаптации к современным реалиям. Проект также предполагает анализ роли бурятской культуры в формировании этнической идентичности, укреплении межкультурного диалога и развитии туризма в регионе. Исследование опирается на широкий спектр источников, включая исторические документы, этнографические исследования, полевые материалы и современные публикации. В рамках проекта планируется проведение анализа данных, полученных в ходе опросов, интервью и наблюдений, а также организация встреч с представителями бурятской культуры и экспертами в данной области.

Идея:

Проект направлен на комплексное исследование культуры и традиций бурятского народа, выявление их исторической специфики и современного состояния. Цель - создание основы для дальнейшего изучения и сохранения культурного наследия бурят.

Продукт:

Результатом проекта станет аналитический отчет, включающий систематизированную информацию о культуре и традициях бурят, а также рекомендации по их сохранению и развитию. Кроме того, будет подготовлена презентация для школьников и студентов.

Проблема:

В современном мире наблюдается тенденция к утрате культурной самобытности малых народов, в том числе бурят. Актуальным является вопрос сохранения и передачи культурного наследия, а также адаптации традиций к современным условиям.

Актуальность:

Изучение культуры и традиций бурятского народа имеет высокую актуальность, поскольку способствует сохранению этнической идентичности и укреплению межкультурного диалога. Проект также вносит вклад в развитие регионального туризма и расширение знаний о культурном многообразии России.

Цель:

Целью данного проекта является углубленное изучение культуры и традиций бурят, выявление их особенностей и современного состояния. Задачи проекта включают анализ исторического развития, определение ключевых элементов культуры и оценку перспектив ее развития.

Целевая аудитория:

Аудиторией проекта являются школьники и студенты, интересующиеся историей, культурой и традициями народов России. Проект также может быть интересен преподавателям, этнографам, культурологам и представителям культурных организаций.

Задачи:

  • Проведение анализа исторических источников и этнографических исследований, посвященных культуре и традициям бурятского народа.
  • Изучение современных тенденций в развитии бурятской культуры, включая язык, литературу, искусство и народные промыслы.
  • Организация и проведение интервью с представителями бурятской культуры,экспертами и носителями традиций.
  • Разработка рекомендаций по сохранению и популяризации бурятской культуры, в том числе в образовательном процессе.
  • Подготовка презентации для школьников и студентов, отражающей основные результаты исследования.

Ресурсы:

Для реализации проекта необходимы доступ к библиотечным фондам, архивам, этнографическим материалам, а также оборудование для проведения опросов и интервью.

Роли в проекте:

Отвечает за общее руководство проектом, планирование, организацию работы, контроль за выполнением задач и координацию деятельности участников. Обеспечивает связь с научными консультантами, экспертами и представителями целевой аудитории. Осуществляет контроль за соблюдением сроков и качеством выполнения работы, а также подготовку итоговых отчетов и презентаций. Организует и проводит встречи проектной команды.

Организует сбор и анализ данных, полученных в ходе полевых исследований, опросов и интервью. Обеспечивает систематизацию и обработку информации, подготовку отчетов и презентаций. Участвует в разработке методологии исследования и выборе методов сбора данных. Контролирует соблюдение этических норм при проведении исследований.

Отвечает за анализ собранных данных, включая статистическую обработку, интерпретацию результатов и подготовку выводов. Разрабатывает презентации и отчеты на основе полученных результатов. Участвует в разработке рекомендаций по сохранению и популяризации бурятской культуры.

Отвечает за редактирование и оформление текстовых материалов, подготовку слайдов и презентаций. Обеспечивает соответствие требованиям к научной стилистике и оформлению. Осуществляет проверку на грамматические и орфографические ошибки. Готовит финальные версии отчетов и презентаций.

Наименование образовательного учреждения

Проект

на тему

Культура и традиции бурят: Историческое наследие и современное состояние

Выполнил: ФИО

Руководитель: ФИО

Содержание

  • Введение 1
  • Исторический контекст формирования бурятской культуры 2
  • Традиционные верования и обряды бурят 3
  • Язык, литература и устное народное творчество бурят 4
  • Традиционная одежда, кухня и жилище бурят 5
  • Музыка, танцы и изобразительное искусство бурят 6
  • Народные промыслы и ремесла бурят 7
  • Сохранение и популяризация бурятской культуры в современном мире 8
  • Заключение 9
  • Список литературы 10

Введение

Содержимое раздела

Введение представляет собой первый раздел исследовательской работы, который призван сформировать у читателя общее представление о предмете исследования, его актуальности и значимости. В этом разделе формулируются основные цели и задачи исследования, определяется его методология и теоретическая база. Здесь же обосновывается выбор темы, указываются ее практическая и научная ценность. Важно подчеркнуть новизну исследования и его вклад в развитие знаний о культуре и традициях бурятского народа. Введение должно содержать краткий обзор основных понятий и терминов, используемых в работе, а также описание структуры исследования.

Исторический контекст формирования бурятской культуры

Содержимое раздела

Этот раздел посвящен анализу исторического контекста формирования бурятской культуры, начиная с древних времен и до современности. Рассматриваются этапы исторического развития бурятского народа, влияние различных факторов, таких как климат, география, контакты с другими народами, политические события и религиозные учения, на формирование их культуры и традиций. Анализируется роль кочевого образа жизни, шаманизма, буддизма и других религиозных и философских течений в формировании мировоззрения бурят. Особое внимание уделяется периоду Российской империи, советскому периоду и современному этапу развития. Также анализируется влияние различных социальных изменений на формирование культуры бурят.

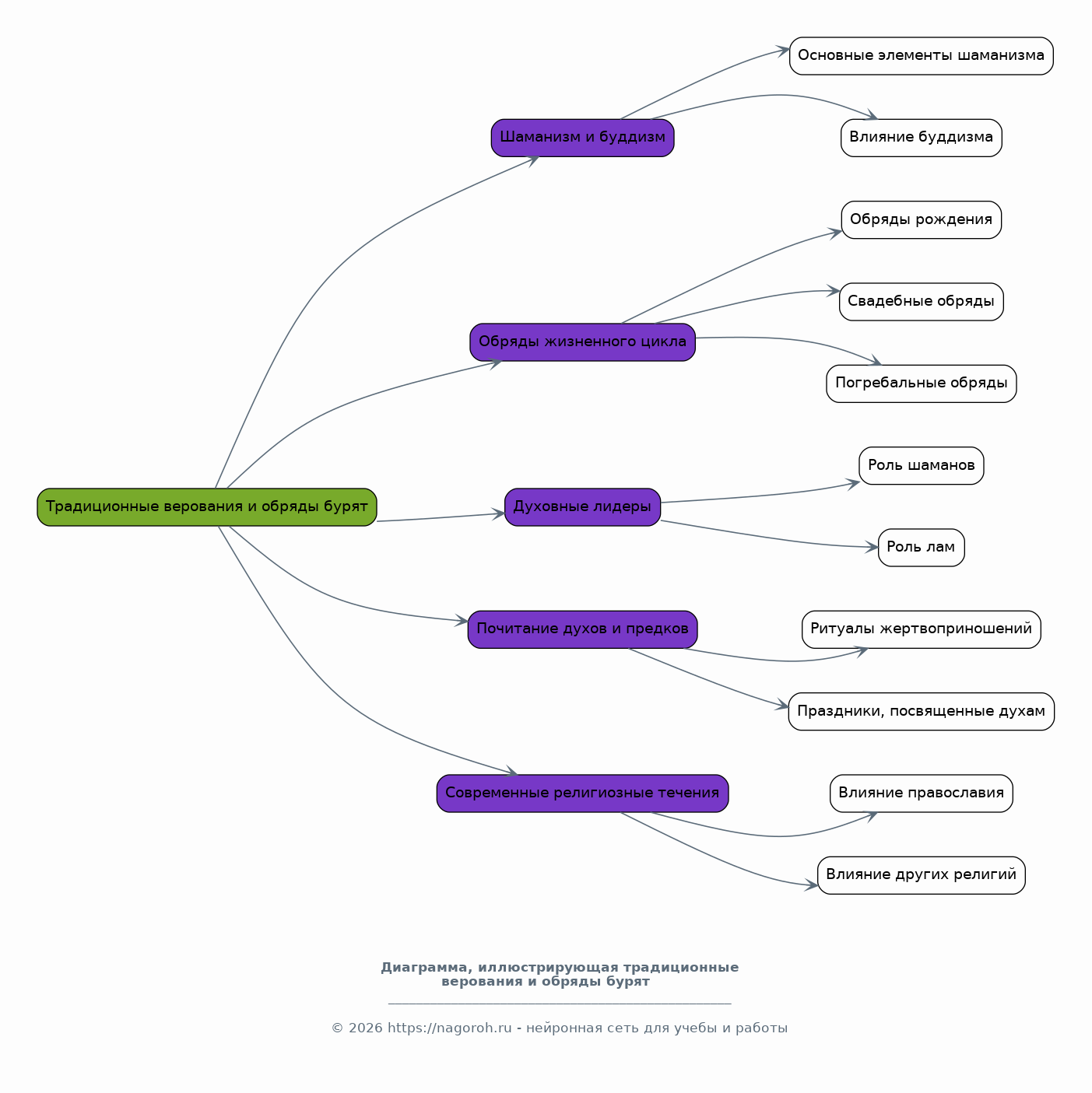
Традиционные верования и обряды бурят

Содержимое раздела

Раздел посвящен изучению традиционных верований и обрядов бурятского народа. Анализируются основные элементы шаманизма и буддизма, их влияние на мировоззрение и повседневную жизнь бурят. Исследуются различные обряды, связанные с рождением, свадьбой, смертью, земледелием, охотой и другими аспектами жизни. Рассматривается роль шаманов, лам и других духовных лидеров в жизни бурятского общества. Изучаются особенности почитания духов природы и предков, традиционные ритуалы жертвоприношений и праздников. Анализируется влияние современных религиозных течений на традиционные верования. В данном разделе учитывается синкретизм различных верований.

Язык, литература и устное народное творчество бурят

Содержимое раздела

В данном разделе рассматривается язык бурят, его история, диалекты и современное состояние. Анализируется роль языка в сохранении культурной идентичности и передаче традиций. Изучается бурятская литература, включая эпос, сказки, легенды, песни и поэзию, от древних времен до современности. Исследуется роль устного народного творчества, его жанры, темы и особенности исполнения. Рассматривается влияние языка, литературы и устного народного творчества на формирование мировоззрения, ценностей и традиций бурятского народа. Анализируются тенденции развития языка и литературы в современном обществе.

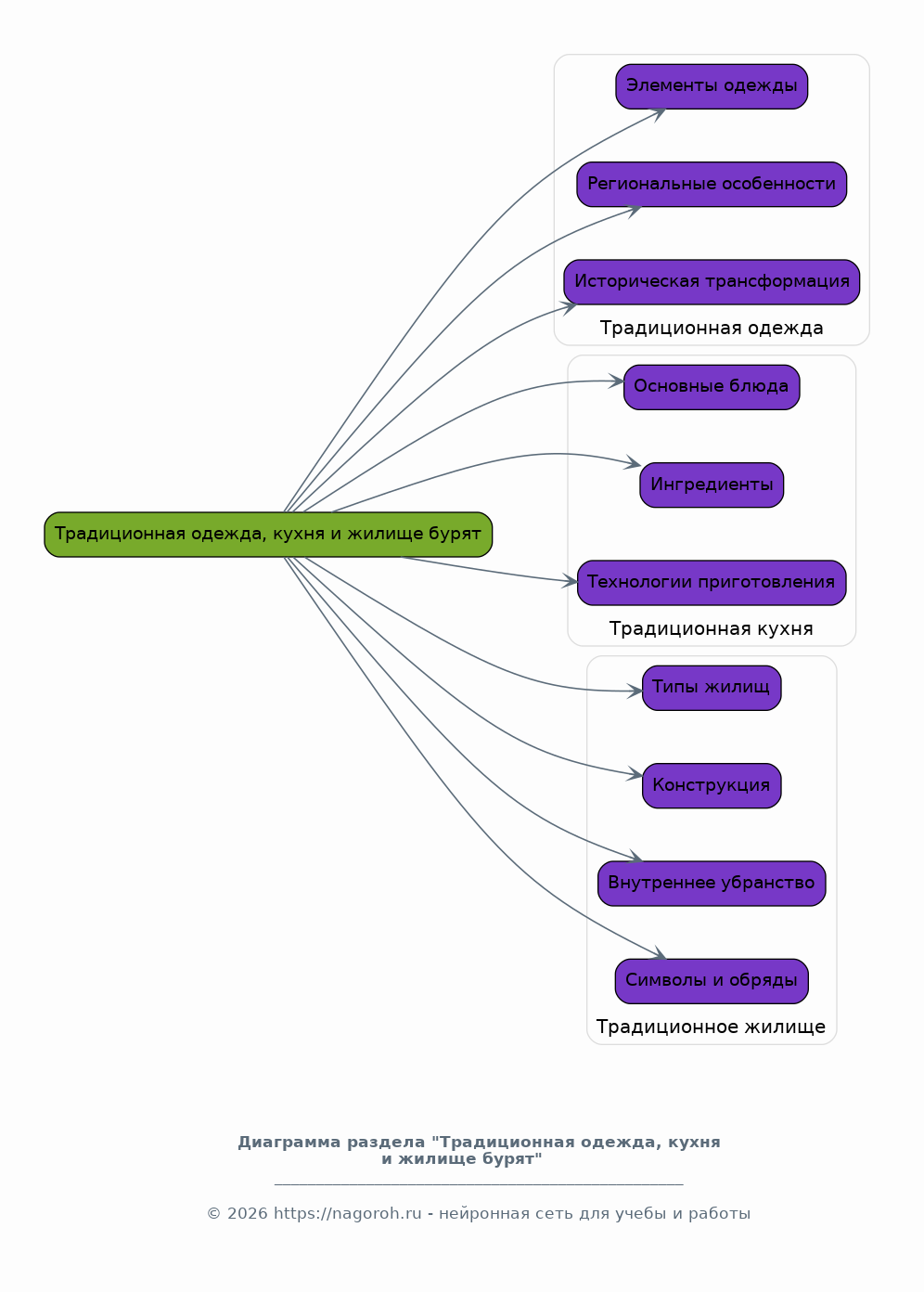
Традиционная одежда, кухня и жилище бурят

Содержимое раздела

Этот раздел посвящен изучению традиционной одежды, кухни и жилища бурятского народа. Подробно анализируется традиционная одежда, ее элементы, особенности кроя, материалы, декор и символическое значение. Исследуются региональные особенности костюма и его трансформация в различные исторические периоды. Рассматривается традиционная кухня бурят, ее основные блюда, ингредиенты, технологии приготовления и связь с образами жизни. Изучается традиционное жилище бурят, его типы, конструкция, внутреннее убранство и особенности, связанные с климатическими условиями и образом жизни. Рассматриваются символы и обряды, связанные с домом и семейной жизнью.

Музыка, танцы и изобразительное искусство бурят

Содержимое раздела

Раздел посвящен анализу музыкального, танцевального и изобразительного искусства бурятского народа. Изучаются традиционные музыкальные инструменты, жанры песен и мелодий, особенности исполнения и связь с обрядами и праздниками. Рассматриваются традиционные танцы, их стили, движения и символическое значение. Анализируется изобразительное искусство бурят, включая живопись, графику, скульптуру, резьбу по дереву и кости, орнаменты и декор. Исследуются исторические корни, развитие и современное состояние музыкального, танцевального и изобразительного искусства бурят. Рассматривается связь искусства с традициями и верованиями.

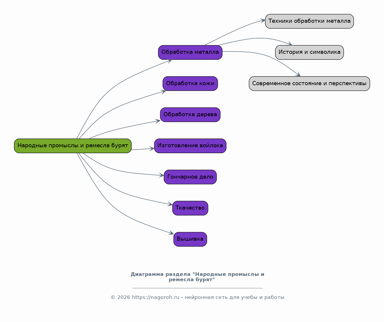
Народные промыслы и ремесла бурят

Содержимое раздела

В данном разделе рассматриваются традиционные народные промыслы и ремесла бурятского народа. Изучаются основные виды ремесел, такие как обработка металла, кожи, дерева, войлока, гончарное дело, ткачество и вышивка. Анализируются технологические приемы, используемые в различных видах ремесел, и их связь с традициями и образом жизни бурят. Рассматривается роль народных промыслов в экономике и культуре бурятского народа. Исследуются современные тенденции в развитии народных промыслов, их адаптация к современным условиям и перспективы развития. Особое внимание уделяется сохранению и передаче навыков ремесла.

Сохранение и популяризация бурятской культуры в современном мире

Содержимое раздела

Данный раздел посвящен вопросам сохранения и популяризации бурятской культуры в современном мире. Анализируются факторы, влияющие на сохранение культурного наследия, такие как глобализация, урбанизация, изменение образа жизни, миграция и межкультурные контакты. Рассматриваются различные стратегии и подходы к сохранению и популяризации культуры, включая поддержку традиционных общин, развитие образования на родном языке, создание культурных центров, музеев и фестивалей, использование современных технологий и средств массовой информации. Анализируется роль государства, общественных организаций, научных учреждений и частных лиц в сохранении и популяризации бурятской культуры.

Заключение

Содержимое раздела

Заключение представляет собой завершающую часть исследовательской работы, где подводятся итоги и обобщаются основные результаты исследования. В этом разделе кратко излагаются основные выводы, полученные в ходе исследования, подтверждающие или опровергающие поставленные задачи и гипотезы. Оценивается вклад исследования в развитие знаний о культуре и традициях бурятского народа. Подчеркивается теоретическая и практическая значимость полученных результатов. Формулируются рекомендации для дальнейших исследований и практического использования полученных знаний. Делаются прогнозы о развитии культуры и традиций бурятского народа. Подчеркивается важность сохранения и развития культурного наследия.

Список литературы

Содержимое раздела

Список литературы является важным элементом любой научной работы, отражающим использованные источники и демонстрирующим глубину проведенного исследования. В этот раздел включаются все использованные в работе источники: книги, статьи, архивные материалы, интернет-ресурсы и другие публикации. Литература располагается в алфавитном порядке по фамилиям авторов. При оформлении списка литературы необходимо соблюдать требования к библиографическому описанию, принятые в научном сообществе. Указываются все необходимые данные: автор, название работы, место издания, издательство, год издания, количество страниц. Список литературы служит для подтверждения достоверности изложенной информации и возможности ознакомления с источниками информации.

Получи Такой Проект

До 90% уникальность
Готовый файл Word
15-30 страниц
Список источников по ГОСТ
Оформление по ГОСТ
Таблицы и схемы
Презентация

Создать Проект на любую тему за 5 минут

Создать

#5435074