Нейросеть

Культура и Традиции Бурят: Историческое Наследие и Современные Тенденции

Нейросеть для проекта Гарантия уникальности Строго по ГОСТу Высочайшее качество Поддержка 24/7

Данный исследовательский проект посвящен всестороннему изучению культуры и традиций бурятского народа, охватывая широкий спектр аспектов: от древних корней и исторических этапов формирования до современных проявлений и вызовов. В работе будет рассмотрена эволюция традиционных верований, таких как шаманизм и буддизм, а также их влияние на мировоззрение и повседневную жизнь бурят. Особое внимание будет уделено роли языка, литературы и искусства в сохранении и передаче культурного наследия. Проект включает анализ традиционных ремесел, музыки, танца и костюмов, рассматривая их значение в современном бурятском обществе. Исследование также затронет вопросы сохранения культурной идентичности в условиях глобализации, межкультурного взаимодействия и влияния современных технологий. В рамках проекта будут изучены современные тенденции в развитии бурятской культуры, включая фестивали, общественные инициативы и образовательные проекты, направленные на популяризацию и сохранение культурного наследия. Анализ будет основан на различных методологических подходах, включая исторический, этнографический и социологический анализ, что позволит получить комплексное представление о культурной динамике бурятского народа.

Идея:

Изучить культуру и традиции бурят через анализ исторических процессов и современных тенденций. Проект направлен на выявление ключевых факторов, влияющих на сохранение и развитие культурной идентичности бурятского народа в условиях современности.

Продукт:

Результатом исследования станет аналитический отчет с детальным обзором культуры и традиций бурят, а также презентация, включающая визуальные материалы и основные выводы. Отчет и презентация будут доступны для широкой аудитории, интересующейся культурой и историей народов России.

Проблема:

Существует недостаток комплексных исследований, которые бы охватывали все аспекты культуры бурят, от исторических корней до современных проявлений. Актуальность исследования обусловлена необходимостью сохранения и популяризации культурного наследия бурятского народа в условиях глобализации.

Актуальность:

Проект актуален в контексте возрастающего интереса к этнокультурному разнообразию и необходимости сохранения культурного наследия народов России. Исследование способствует пониманию уникальности и ценности бурятской культуры, что важно для укрепления межкультурного диалога и сохранения национальной идентичности.

Цель:

Цель проекта - провести всесторонний анализ культуры и традиций бурят, выявить основные тенденции их развития и определить факторы, влияющие на сохранение культурной идентичности. Достижение этой цели позволит углубить знания о бурятской культуре и внести вклад в ее популяризацию.

Целевая аудитория:

Аудиторией проекта являются студенты, учащиеся, преподаватели, исследователи и все, кто интересуется культурой и историей бурятского народа. Результаты будут полезны для специалистов в области этнографии, культурологии, истории и социологии, а также широкой общественности.

Задачи:

  • Изучение исторических источников и научных публикаций по теме.
  • Проведение полевых исследований и интервью с носителями культуры.
  • Анализ данных и подготовка аналитического отчета.
  • Подготовка презентации с визуальным сопровождением.

Ресурсы:

Для реализации проекта потребуются доступ к библиотечным фондам, архивным материалам, интернет-ресурсам, оборудование для проведения интервью и обработки данных, а также ресурсы для организации презентации.

Роли в проекте:

Осуществляет общее руководство проектом, включая планирование, организацию, координацию и контроль выполнения задач. Отвечает за разработку методологии исследования, анализ данных и подготовку итогового отчета. Обеспечивает связь с научными консультантами и другими участниками проекта. Руководитель также отвечает за представление результатов исследования на научных конференциях и публикацию статей в рецензируемых журналах. Он же отвечает за соблюдение сроков проекта и управление ресурсами.

Проводит сбор и анализ данных в соответствии с методологией проекта. Осуществляет поиск и изучение источников информации, включая научные статьи, архивы и полевые материалы. Участвует в проведении интервью и обработке полученных данных. Готовит черновики разделов отчета, участвует в презентации результатов исследования. Исследователь также должен обладать навыками работы с научными текстами и умением анализировать полученную информацию.

Отвечает за обработку количественных и качественных данных, полученных в ходе исследования. Проводит статистический анализ, используя соответствующие программные инструменты. Формулирует выводы на основе анализа данных и готовит графические материалы для презентации. Аналитик тесно сотрудничает с руководителем и исследователями для обеспечения точности и объективности результатов исследования. Он также отвечает за визуализацию данных.

Отвечает за визуальное оформление презентации и других материалов проекта. Разрабатывает дизайн слайдов, инфографики и других элементов визуализации данных. Обеспечивает соответствие визуальных материалов стилю и требованиям проекта. Дизайнер также отвечает за подготовку иллюстраций и других графических элементов, необходимых для представления результатов исследования. Он же занимается версткой и подготовкой презентационных материалов.

Наименование образовательного учреждения

Проект

на тему

Культура и Традиции Бурят: Историческое Наследие и Современные Тенденции

Выполнил: ФИО

Руководитель: ФИО

Содержание

  • Введение 1
  • Исторический обзор: Формирование культуры бурят 2
  • Религиозные верования и духовные практики бурят 3
  • Язык, литература и искусство бурят 4
  • Традиционная культура и быт бурят 5
  • Современные тенденции в развитии культуры бурят 6
  • Сохранение и популяризация культурного наследия 7
  • Влияние этнических и культурных взаимодействий 8
  • Заключение 9
  • Список литературы 10

Введение

Содержимое раздела

Введение представляет собой важную часть исследования, где формулируются основные цели, задачи и методология проекта. В нем обосновывается актуальность выбранной темы, описывается структура работы, и дается краткий обзор основных разделов. Введение также включает в себя обзор предыдущих исследований, посвященных культуре и традициям бурят, и определяет вклад данного проекта в существующую научную базу. Кроме того, в данном разделе обозначаются ограничения исследования и потенциальные направления для дальнейшей работы, обеспечивая понимание контекста и значимости проводимого исследования.

Исторический обзор: Формирование культуры бурят

Содержимое раздела

В данном разделе будет представлен подробный анализ исторического развития бурятского народа, начиная с древних времен и заканчивая периодом формирования бурятской культуры. Будет рассмотрено влияние различных исторических факторов, таких как миграции, взаимодействие с другими народами, и политические процессы, на формирование культуры и традиций бурят. Особое внимание будет уделено ключевым событиям и личностям, сыгравшим важную роль в истории бурят, а также эволюции общественных институтов, таких как племенная организация, система управления и социальная структура. Анализ будет основан на доступных исторических источниках и научных исследованиях.

Религиозные верования и духовные практики бурят

Содержимое раздела

Этот раздел посвящен изучению религиозных верований и духовных практик бурят, включая шаманизм, буддизм и их взаимовлияние. Будет рассмотрена история развития шаманизма и буддизма у бурят, их особенности и значение в жизни народа. Анализируются религиозные обряды, ритуалы, праздники и верования, а также роль религиозных лидеров и духовных практиков. Также будет исследовано, как религиозные верования влияют на мировоззрение, этику и мораль бурятского народа. В разделе будут рассмотрены современные тенденции в религиозной жизни бурят и их влияние на культурную идентичность.

Язык, литература и искусство бурят

Содержимое раздела

Данный раздел посвящен анализу роли языка, литературы и искусства в сохранении и передаче культурного наследия бурят. Будет рассмотрена история бурятского языка, его диалекты, современное состояние и перспективы развития. Анализируется бурятская литература, включая традиционные устные предания, эпосы, народные сказки, а также современную литературу, ее жанры, темы и образы. Также будет исследовано традиционное искусство бурят, такое как музыка, танец, изобразительное искусство, народные ремесла и их роль в формировании культурной идентичности.

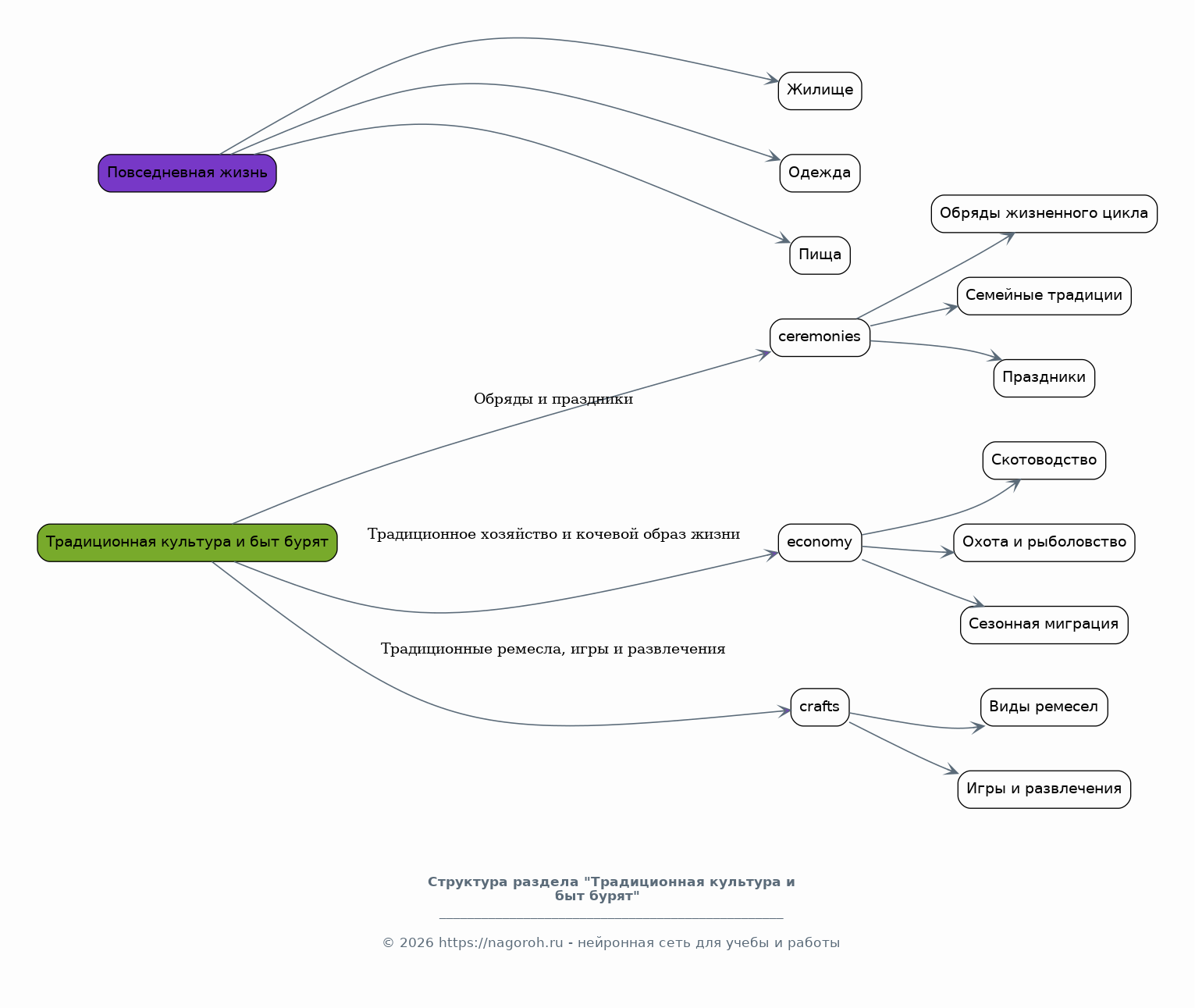
Традиционная культура и быт бурят

Содержимое раздела

В этом разделе будет представлен всесторонний обзор традиционной культуры и быта бурят, включая повседневную жизнь, жилище, одежду, пищу, обряды и праздники. Будут проанализированы особенности традиционного хозяйства, кочевого образа жизни, а также изменения, происходящие под влиянием современности. Особое внимание будет уделено семейным традициям, воспитанию детей, обрядам жизненного цикла, таким как рождение, свадьба и похороны. Раздел также включает анализ традиционных ремесел, народных игр и развлечений, а также их значения в сохранении культурной идентичности.

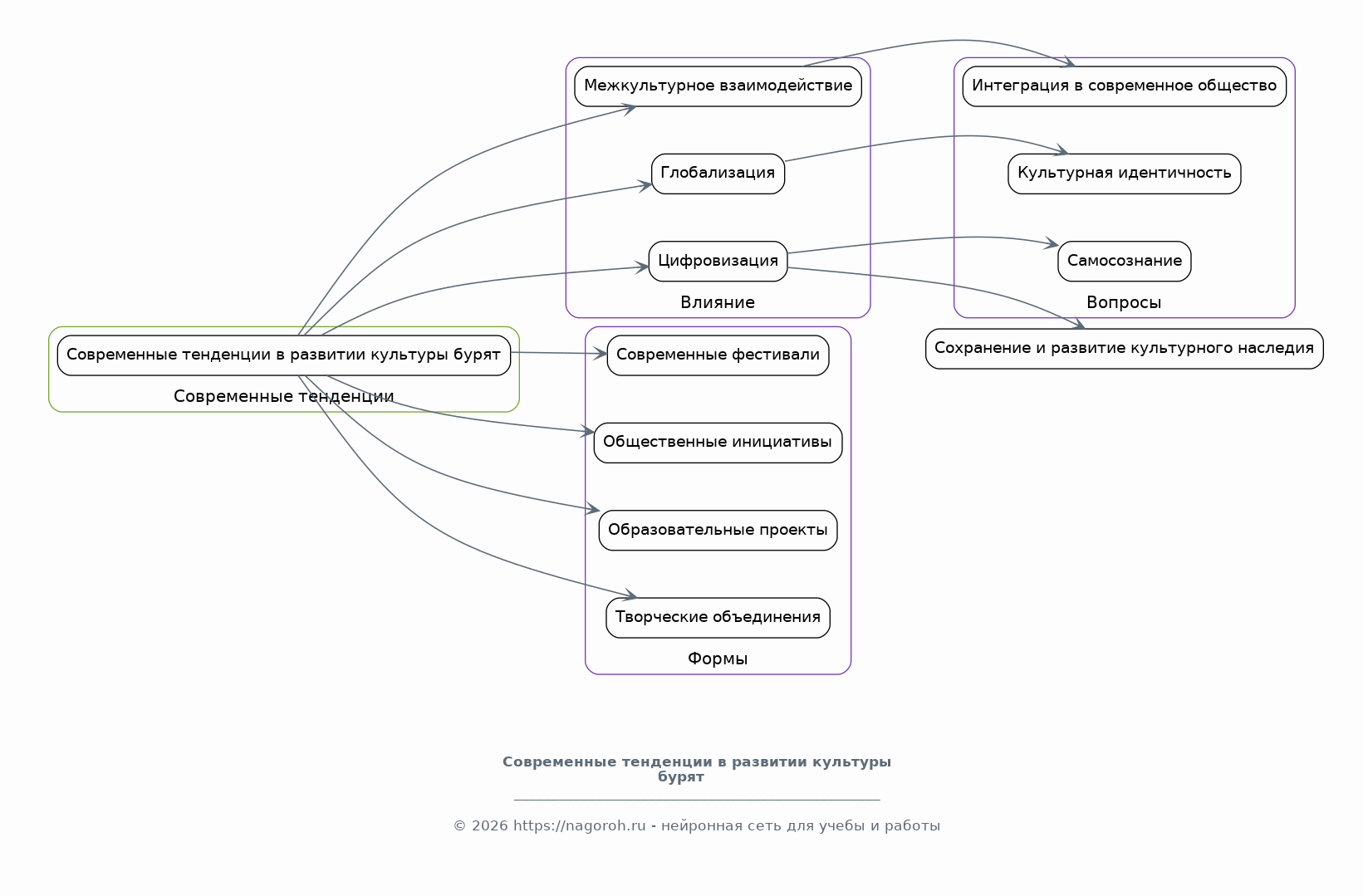
Современные тенденции в развитии культуры бурят

Содержимое раздела

Этот раздел посвящен анализу современных тенденций в развитии бурятской культуры, включая влияние глобализации, цифровизации и межкультурного взаимодействия. Будут рассмотрены современные фестивали, общественные инициативы, образовательные проекты и творческие объединения, направленные на сохранение и популяризацию бурятской культуры. Анализируются вопросы культурной идентичности, самосознания и интеграции в современное общество. Будет исследовано влияние современных технологий на культуру и традиции бурят, а также возможности для сохранения и развития культурного наследия в условиях цифровой эпохи.

Сохранение и популяризация культурного наследия

Содержимое раздела

В этом разделе рассматриваются стратегии и методы сохранения и популяризации культурного наследия бурят. Будет проанализирован опыт работы музеев, образовательных учреждений, культурных центров и общественных организаций. Особое внимание будет уделено роли государства, местных сообществ и отдельных личностей в деле сохранения культурного наследия. Будут предложены рекомендации по разработке и реализации проектов, направленных на поддержку и развитие бурятской культуры. Будет рассмотрена роль медиа, социальных сетей и других современных инструментов в популяризации культурного наследия.

Влияние этнических и культурных взаимодействий

Содержимое раздела

Этот раздел анализирует влияние этнических и культурных взаимодействий на бурятскую культуру. Будет исследовано взаимодействие бурят с другими народами, проживающими в регионе, а также с представителями других культур по всему миру. Рассматриваются процессы аккультурации, ассимиляции и культурного обмена. Будет проанализировано, как эти взаимодействия влияют на язык, традиции, искусство и мировоззрение бурят. Особое внимание будет уделено сохранению культурной самобытности в условиях межкультурного диалога и глобализации. Раздел также включает анализ проблем и вызовов, связанных с межэтническими отношениями.

Заключение

Содержимое раздела

В заключении обобщаются основные выводы исследования, подтверждаются или опровергаются выдвинутые гипотезы, и формулируются рекомендации для дальнейших исследований. Проводится краткий обзор основных этапов работы, подчеркивается значимость полученных результатов для понимания культуры и традиций бурят. Оценивается вклад исследования в существующую научную базу и обозначаются перспективы дальнейшей работы в данном направлении. Также в заключении подчеркивается важность сохранения и развития культурного наследия бурятского народа.

Список литературы

Содержимое раздела

Список литературы представляет собой систематизированный перечень всех источников, использованных в ходе исследования. В него входят книги, статьи из научных журналов, архивные материалы, интернет-ресурсы и другие материалы, которые были использованы для написания работы. Список составляется в соответствии с общепринятыми нормами библиографического оформления (ГОСТ или аналогичными), что обеспечивает точность и полноту информации об использованных источниках. Каждая запись в списке содержит данные об авторе, названии работы, месте и годе издания, а также других необходимых сведениях.

Получи Такой Проект

До 90% уникальность
Готовый файл Word
15-30 страниц
Список источников по ГОСТ
Оформление по ГОСТ
Таблицы и схемы
Презентация

Создать Проект на любую тему за 5 минут

Создать

#5488442