Нейросеть

Культура и Традиции Народов Океании: Этнографический Анализ и Современные Тенденции

Нейросеть для проекта Гарантия уникальности Строго по ГОСТу Высочайшее качество Поддержка 24/7

Данный исследовательский проект посвящен всестороннему изучению культуры и традиций народов Океании. Проект предполагает глубокий анализ многообразия культурных проявлений в различных регионах Океании, включая полинезийские, меланезийские и микронезийские острова. Будут рассмотрены особенности традиционных верований, ритуалов, обрядов, мифологии, искусства, музыки, танца, ремесел, социальных структур и системы управления. Особое внимание будет уделено влиянию колонизации, глобализации и современных социальных процессов на сохранение и трансформацию традиционных культур. Исследование включает в себя обзор исторических аспектов, современных практик и вызовов, стоящих перед народами Океании, а также оценку роли культурного наследия в формировании национальной идентичности и устойчивого развития. Методология исследования будет включать обзор научной литературы, анализ этнографических источников, полевые исследования (при возможности) и сравнительный анализ культурных феноменов. Итогом проекта станет комплексный анализ социокультурного ландшафта Океании, выявление ключевых тенденций и факторов, влияющих на культурные изменения.

Идея:

Исследование направлено на глубокое изучение культурного наследия и современных трансформаций в Океании. Проект позволит получить детальное представление о многообразии культур данного региона.

Продукт:

Результатом работы станет научная статья, представляющая собой комплексный анализ культуры и традиций Океании. Также будет подготовлена презентация с визуальными материалами для наглядного представления результатов исследования.

Проблема:

Существует недостаточная систематизация и актуализация знаний о культуре и традициях народов Океании. Многие аспекты культурных практик недостаточно изучены и подвергаются влиянию глобализационных процессов.

Актуальность:

Проект актуален в контексте глобализации, когда важно сохранять культурное многообразие и понимать процессы социокультурных изменений. Исследование вносит вклад в понимание мирового культурного наследия и способствует развитию межкультурного диалога.

Цель:

Целью исследования является комплексный анализ культуры и традиций народов Океании, выявление ключевых тенденций и вызовов. Это позволит углубить знания о культурном наследии региона и его роли в современном мире.

Целевая аудитория:

Проект ориентирован на студентов, преподавателей, исследователей в области этнографии, культурологии и антропологии. Результаты исследования могут быть интересны широкой аудитории, интересующейся культурой Океании.

Задачи:

  • Обзор и анализ научной литературы по теме исследования.
  • Изучение и систематизация этнографических данных о культурах Океании.
  • Сравнительный анализ культурных практик и традиций различных регионов.
  • Анализ влияния колонизации и глобализации на традиционные культуры.
  • Подготовка научных публикаций и презентаций по результатам исследования.

Ресурсы:

Для реализации проекта потребуются доступ к научной литературе, интернет-ресурсам, а также, при возможности, финансирование для полевых исследований.

Роли в проекте:

Отвечает за общее руководство проектом, определение методологии исследования, координацию работы исследовательской группы, контроль сроков и качества выполнения задач. Организует встречи, консультации, обеспечивает доступ к необходимым ресурсам. Осуществляет научное редактирование и подготовку окончательной версии отчета.

Проводит сбор и анализ данных, обрабатывает информацию из различных источников (научные статьи, этнографические отчеты, архивные материалы). Участвует в подготовке разделов отчета, написании статей и презентаций. Несет ответственность за качество собранных данных и корректность их интерпретации. Активно взаимодействует с руководителем проекта и другими участниками.

Отвечает за проведение сравнительного анализа данных, выявление закономерностей и тенденций. Разрабатывает методы анализа данных и статистической обработки информации. Готовит таблицы, графики и другие визуальные материалы для представления результатов исследования. Участвует в интерпретации данных и формулировании выводов.

Занимается редактированием текста, обеспечивает соответствие стилю и требованиям научного издания. Проверяет корректность цитирования и оформления списка литературы. Работает над улучшением структуры и логики изложения материала. Обеспечивает грамотность и читаемость текста.

Наименование образовательного учреждения

Проект

на тему

Культура и Традиции Народов Океании: Этнографический Анализ и Современные Тенденции

Выполнил: ФИО

Руководитель: ФИО

Содержание

  • Введение 1
  • Исторический обзор и этнографическая специфика Океании 2
  • Религиозные верования и духовные практики 3
  • Социальная организация и системы управления 4
  • Искусство, музыка и танцы в культуре Океании 5
  • Влияние колонизации и глобализации 6
  • Современные тенденции и вызовы 7
  • Традиции и современность: примеры из регионов Океании 8
  • Заключение 9
  • Список литературы 10

Введение

Содержимое раздела

Введение представляет собой важный раздел, который задает тон всему исследованию. В нем обосновывается актуальность выбранной темы, формулируются цели и задачи, а также определяется методологическая основа работы. Описывается структура исследования, обозначаются ключевые понятия и термины. Введение также включает обзор историографии вопроса, что позволяет продемонстрировать понимание предыдущих исследований и определить новизну предстоящей работы. Особое внимание уделяется обозначению значимости данного исследования для науки и общества.

Исторический обзор и этнографическая специфика Океании

Содержимое раздела

В этом разделе будет представлен обзор истории Океании, начиная с древних времен и до современности. Рассматриваются вопросы заселения островов, формирования культурных общностей и взаимодействия между ними. Анализируется этнографическая специфика каждого региона (Полинезия, Меланезия, Микронезия), включая особенности языков, антропологического строения, верований, социальных структур и систем управления. Особое внимание уделяется традиционным ценностям и мировоззрению коренных народов, а также специфике их хозяйственной деятельности и образа жизни.

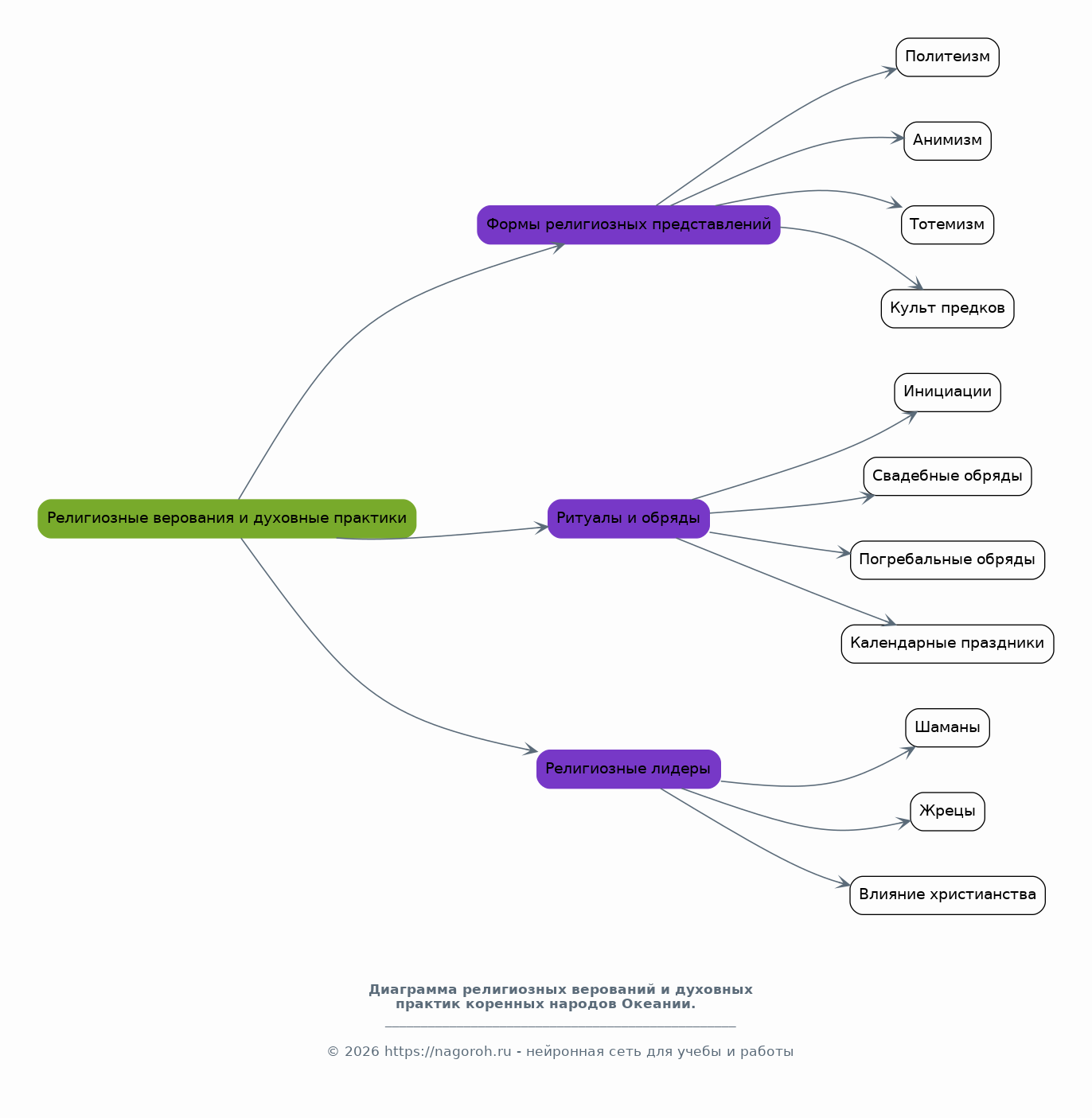
Религиозные верования и духовные практики

Содержимое раздела

Раздел посвящен исследованию религиозных верований и духовных практик коренных народов Океании. Анализируются различные формы религиозных представлений, включая политеизм, анимизм, тотемизм и культ предков. Рассматриваются мифологические системы, пантеоны богов и духов, особенности ритуалов и обрядов, связанных с важнейшими событиями жизненного цикла и календарными праздниками. Особое внимание уделяется роли шаманов, жрецов и других религиозных лидеров в жизни общества, а также влиянию христианства и других религий на традиционные верования.

Социальная организация и системы управления

Содержимое раздела

В данном разделе рассматривается социальная организация и системы управления в различных культурах Океании. Анализируются основные типы социальных структур, включая клановую систему, стратификацию общества, роль вождей и старейшин. Изучаются особенности политической организации, системы принятия решений, правовые нормы и обычаи. Особое внимание уделяется формам взаимоотношений внутри общин, вопросам собственности, брака и семейных отношений. Анализируется влияние колониального периода и современных политических процессов на социальную организацию.

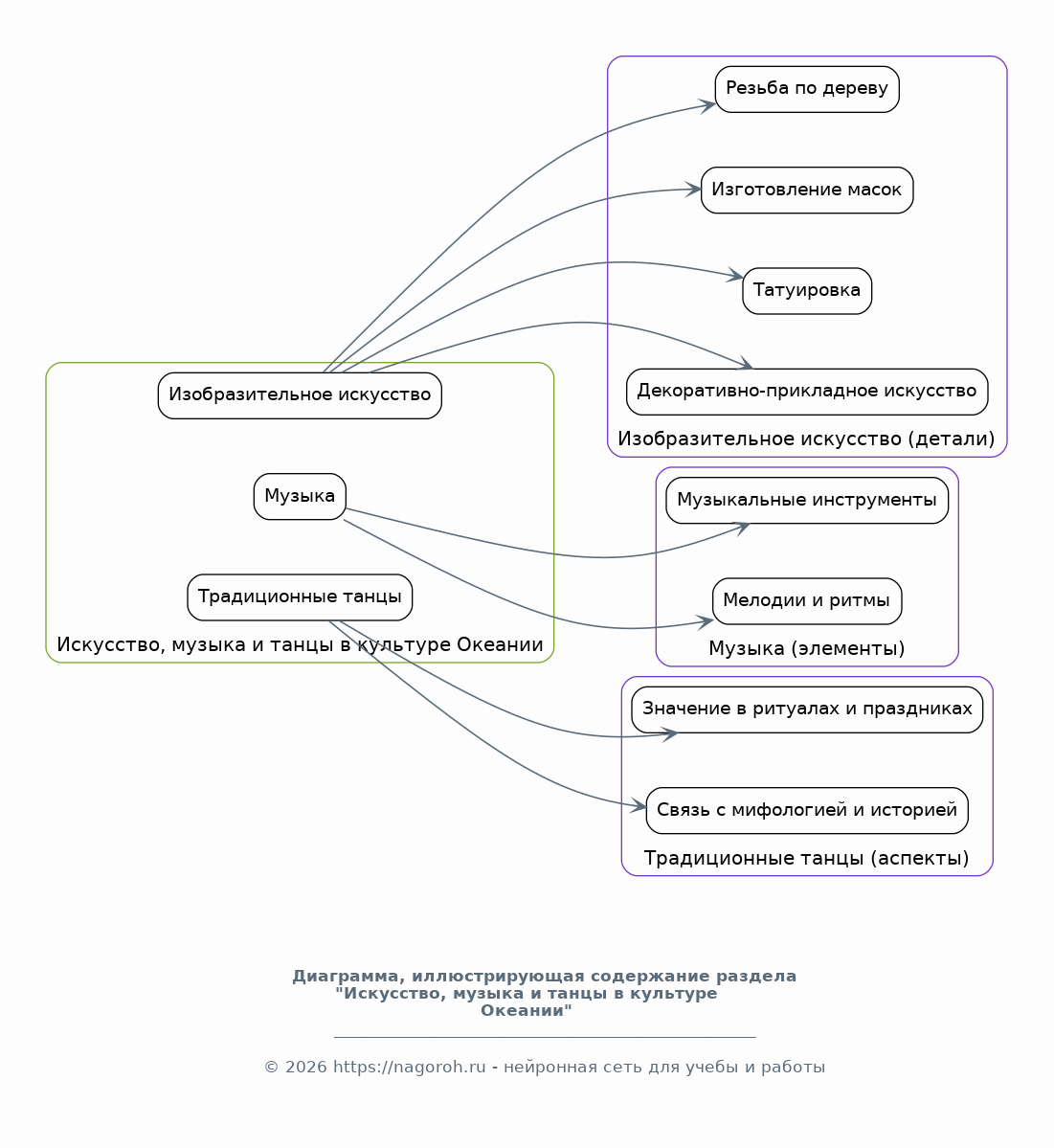
Искусство, музыка и танцы в культуре Океании

Содержимое раздела

Раздел посвящен исследованию различных видов искусства, музыки и танцев в культуре Океании. Анализируются особенности изобразительного искусства, включая резьбу по дереву, изготовление масок, татуировку и другие виды декоративно-прикладного искусства. Изучается музыка, включая музыкальные инструменты, мелодии и ритмы, характерные для разных регионов. Рассматриваются традиционные танцы, их значение в ритуалах и праздниках, а также связь с мифологией и историей. Особое внимание уделяется роли искусства в передаче культурных ценностей и сохранении традиций.

Влияние колонизации и глобализации

Содержимое раздела

В этом разделе анализируется влияние колонизации и глобализации на культуру и традиции народов Океании. Рассматриваются последствия колониальной политики, включая изменение социальных структур, потерю территорий, распространение новых религий и культурных ценностей. Изучается влияние глобализации на традиционный образ жизни, язык, искусство и ремесла. Анализируются процессы культурной адаптации, взаимовлияния культур, а также попытки сохранения и возрождения традиционных ценностей в современных условиях. Особое внимание уделяется проблемам сохранения культурного наследия.

Современные тенденции и вызовы

Содержимое раздела

Раздел посвящен анализу современных тенденций и вызовов, стоящих перед культурами Океании. Рассматриваются вопросы сохранения культурной идентичности в условиях глобализации, проблемы миграции и урбанизации, влияние туризма на традиционные культуры. Изучаются современные формы культурного самовыражения, включая искусство, литературу, музыку и кино. Анализируются стратегии, направленные на защиту и продвижение культурного наследия, включая культурные фестивали, образовательные программы и проекты сохранения традиционных ремесел. Особое внимание уделяется роли молодежи в сохранении культуры.

Традиции и современность: примеры из регионов Океании

Содержимое раздела

В данном разделе будут представлены конкретные примеры из различных регионов Океании, иллюстрирующие взаимодействие традиций и современности. Будут рассмотрены примеры возрождения традиционных ремесел, адаптации традиционных ритуалов к современным условиям, использования современных технологий для сохранения и продвижения культурного наследия. Анализ будет сфокусирован на конкретных сообществах и проектах, направленных на сохранение и развитие культуры в условиях глобализации. Будут рассмотрены как успешные кейсы, так и проблемы, с которыми сталкиваются местные сообщества.

Заключение

Содержимое раздела

Заключение представляет собой итоговую часть исследования, в которой обобщаются основные результаты и формулируются выводы. В заключении кратко излагаются основные положения, полученные в ходе исследования, и подтверждается достижение поставленных целей. Оценивается значимость полученных результатов для науки и практики, а также обозначаются перспективы дальнейших исследований. Заключение может содержать рекомендации по сохранению культурного наследия, развитию межкультурного диалога и поддержке коренных народов Океании. Подчеркивается вклад проекта в изучение культуры и традиций.

Список литературы

Содержимое раздела

В этом разделе приводится полный список использованной литературы, включая научные статьи, монографии, этнографические отчеты, архивные материалы и интернет-ресурсы. Список литературы упорядочивается в соответствии с принятыми научными стандартами (например, алфавитном порядке авторов или по порядку упоминания в тексте). Каждая запись содержит полную библиографическую информацию, необходимую для идентификации источника. Список литературы является важным элементом научной работы, подтверждающим ее достоверность и обоснованность. В нем также отражается глубина проработки темы и уровень знакомства автора с существующими исследованиями.

Получи Такой Проект

До 90% уникальность
Готовый файл Word
15-30 страниц
Список источников по ГОСТ
Оформление по ГОСТ
Таблицы и схемы
Презентация

Создать Проект на любую тему за 5 минут

Создать

#5634019