Нейросеть

Культура России: Историческое Наследие и Современные Традиции

Нейросеть для проекта Гарантия уникальности Строго по ГОСТу Высочайшее качество Поддержка 24/7

Данный исследовательский проект посвящен всестороннему изучению российской культуры, ее историческим корням и современным проявлениям. Проект направлен на анализ ключевых аспектов культурного наследия России, включая искусство, литературу, музыку, архитектуру и народные традиции, с целью выявления их влияния на формирование национальной идентичности и современного общества. Исследование предполагает комплексный подход, включающий анализ исторических источников, изучение научных публикаций и проведение полевых исследований для выявления современной интерпретации и трансформации культурных ценностей. Особое внимание уделяется выявлению межкультурных связей и влиянию мировой культуры на российское наследие, а также изучению проблем сохранения и популяризации культурного наследия в условиях глобализации. Работа включает в себя анализ различных аспектов российской культуры, ее исторической эволюции, социокультурных факторов, влияющих на ее развитие, а также роли культуры в формировании идентичности и поддержании социальной стабильности. Результаты исследования могут быть полезны для понимания российской культуры в различных аспектах, от исторического контекста до современных тенденций, а также для разработки образовательных программ и культурных проектов.

Идея:

Проект предполагает изучение культурного наследия России с целью выявления его значения для современной идентичности и социокультурного развития. Основная идея заключается в анализе трансформации традиций и ценностей в контексте современных вызовов.

Продукт:

Результатом работы станет аналитический отчет, включающий систематизированные данные, выводы и рекомендации по сохранению и популяризации культурного наследия. Проект также предполагает создание презентации и, возможно, интерактивного ресурса для широкой аудитории.

Проблема:

Существует недостаточная осведомленность о богатстве и многообразии российской культуры, что затрудняет сохранение и передачу культурного наследия. Актуальной проблемой является также отсутствие эффективных механизмов для интеграции культурных ценностей в современное общество.

Актуальность:

Актуальность проекта обусловлена необходимостью сохранения и популяризации культурного наследия России в условиях глобализации и усиления межкультурного взаимодействия. Исследование способствует формированию позитивного образа России и укреплению национальной идентичности.

Цель:

Целью проекта является комплексное изучение истории, традиций и современного состояния российской культуры, выявление ключевых тенденций и проблем. Задача состоит в формировании глубокого понимания роли культуры в жизни общества.

Целевая аудитория:

Аудиторией проекта являются школьники, студенты, преподаватели, исследователи и все, кто интересуется культурой России. Исследование будет полезно широкому кругу лиц, включая представителей культурных учреждений и специалистов в области гуманитарных наук.

Задачи:

  • Анализ исторических источников и научных публикаций.
  • Изучение народных традиций и обычаев.
  • Выявление влияния мировой культуры на российское наследие.
  • Разработка рекомендаций по сохранению и популяризации культурного наследия.

Ресурсы:

Для реализации проекта потребуются доступ к библиотечным фондам, архивам, онлайн-ресурсам, а также возможность проведения опросов и интервью.

Роли в проекте:

Отвечает за общее руководство проектом, определение целей и задач, координацию работы команды, контроль за выполнением плана исследования, подготовку отчетов и презентаций. Руководитель также отвечает за взаимодействие с экспертами и организациями, предоставление обратной связи участникам проекта и обеспечение соблюдения методологии исследования. В его обязанности входит анализ полученных данных, формулирование выводов и подготовка рекомендаций по сохранению и популяризации культурного наследия.

Проводит сбор и анализ данных, необходимых для проекта, включая работу с историческими источниками, научными публикациями и полевыми исследованиями. Исследователь осуществляет поиск и систематизацию информации по заданным направлениям, участвует в разработке методологии исследования, готовит обзоры литературы, проводит интервью и опросы. Исследователь также участвует в подготовке промежуточных отчетов, анализе результатов, формулировке выводов и рекомендаций. Он отвечает за качество собранной информации и достоверность полученных данных.

Отвечает за обработку и анализ собранных данных, используя различные статистические методы и программные инструменты. Аналитик данных разрабатывает базы данных, проводит статистический анализ, интерпретирует результаты и представляет их в понятной форме. В его обязанности входит выявление закономерностей и трендов, подготовка графиков, таблиц и визуализаций, а также участие в формулировании выводов и рекомендаций. Аналитик данных обеспечивает валидность и надежность аналитических результатов.

Отвечает за визуальное оформление материалов проекта, включая презентации, отчеты и интерактивные ресурсы. Дизайнер разрабатывает макеты, выбирает цветовую гамму, создает иллюстрации и инфографику, обеспечивая визуальную привлекательность и понятность материалов. В его обязанности входит соблюдение стилистики проекта, соответствие макетов требованиям, предоставленным командой, и адаптация материалов для различных форматов и устройств. Дизайнер также участвует в подготовке презентационных материалов.

Наименование образовательного учреждения

Проект

на тему

Культура России: Историческое Наследие и Современные Традиции

Выполнил: ФИО

Руководитель: ФИО

Содержание

  • Введение 1
  • Исторический обзор русской культуры 2
  • Народные традиции и обряды 3
  • Искусство и литература в русской культуре 4
  • Влияние других культур на русскую культуру 5
  • Сохранение и популяризация культурного наследия 6
  • Современные тенденции и вызовы 7
  • Практическое применение культурного наследия 8
  • Заключение 9
  • Список литературы 10

Введение

Содержимое раздела

Введение в проблематику исследования: обоснование актуальности изучения культурного наследия России и его значения для современного общества. Определение цели и задач проекта, краткий обзор методологии исследования и используемых подходов. Описание структуры работы и ее основных этапов, а также представление основных понятий и терминов, используемых в исследовании. Обзор историографии вопроса, включающий краткий анализ существующих исследований и определение научной новизны проекта. Формулирование гипотезы исследования и ожидаемых результатов, а также подчеркивание практической значимости работы для сохранения и популяризации культурного наследия.

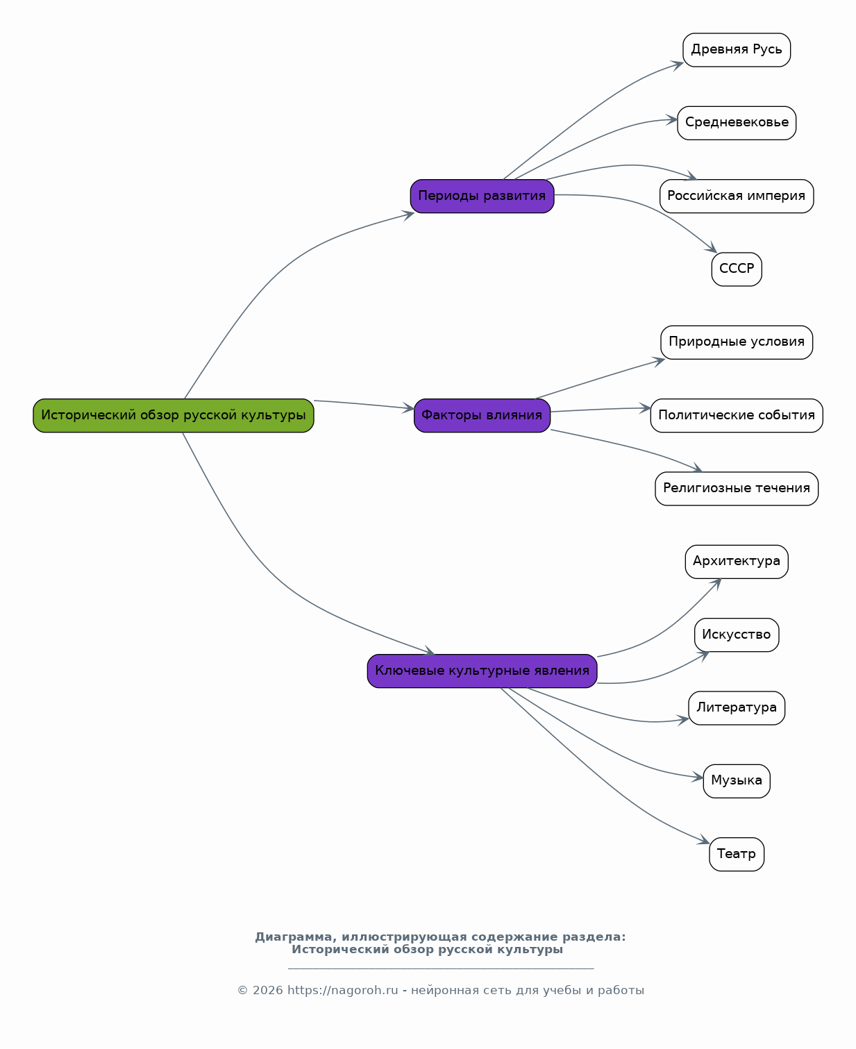
Исторический обзор русской культуры

Содержимое раздела

Анализ исторических этапов развития русской культуры, начиная с Древней Руси и заканчивая XX веком. Рассмотрение основных периодов и эпох, оказавших наибольшее влияние на формирование культурного наследия России. Изучение влияния различных факторов, таких как природные условия, политические события и религиозные течения, на развитие культуры. Обзор ключевых культурных явлений: архитектуры, искусства, литературы, музыки и театра - в контексте каждого исторического периода. Анализ эволюции традиций, обычаев и ценностей, а также выявление ключевых изменений и преемственности в культурном развитии России. Рассмотрение взаимодействия русской культуры с другими культурами мира.

Народные традиции и обряды

Содержимое раздела

Изучение народных традиций и обрядов как основы культурного наследия России. Анализ различных видов народного творчества: фольклора, ремесел, праздников и обрядов. Исследование роли традиций в формировании национальной идентичности и сохранении культурной преемственности. Рассмотрение региональных особенностей народной культуры: различия в традициях, обычаях и фольклоре в разных частях России. Изучение трансформации народных традиций в современном обществе: влияние глобализации и современных технологий. Анализ проблем сохранения и популяризации народной культуры в современном мире и пути их решения. Изучение роли семьи и общины в передаче и сохранении традиций.

Искусство и литература в русской культуре

Содержимое раздела

Анализ роли искусства и литературы в формировании и отражении русской культуры. Рассмотрение основных направлений и периодов развития искусства: архитектуры, живописи, скульптуры и других видов искусства. Изучение творчества выдающихся русских художников, писателей и композиторов, внесших вклад в мировую культуру. Анализ влияния искусства и литературы на формирование национальной идентичности и духовных ценностей. Рассмотрение взаимосвязи искусства и литературы с историческими событиями и социальными процессами. Изучение современных тенденций в искусстве и литературе: влияние новых технологий и культурных явлений. Анализ проблем сохранения и популяризации культурного наследия в области искусства и литературы.

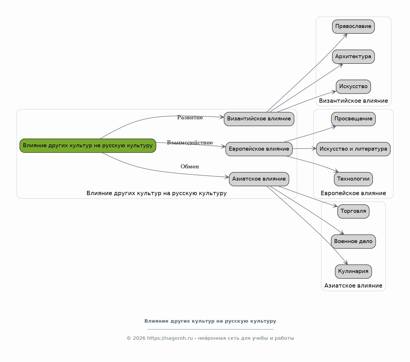
Влияние других культур на русскую культуру

Содержимое раздела

Исследование взаимодействия русской культуры с другими культурами мира. Анализ влияния византийской, европейской и азиатской культур на формирование русского культурного наследия. Изучение культурных обменов и взаимовлияний в различные исторические периоды. Рассмотрение роли иностранных художников, архитекторов и ученых в развитии русской культуры. Анализ заимствований и адаптации культурных элементов из других стран. Исследование влияния глобализации и современных технологий на культурные взаимосвязи. Рассмотрение проблем культурной идентичности и сохранения национальных особенностей в условиях глобализации. Анализ межкультурного диалога и его роли в формировании современного российского общества.

Сохранение и популяризация культурного наследия

Содержимое раздела

Изучение методов и стратегий сохранения и популяризации культурного наследия России. Анализ деятельности государственных и общественных организаций, направленной на сохранение культурного наследия. Рассмотрение роли музеев, библиотек, архивов и других культурных учреждений в сохранении и представлении культурных ценностей. Изучение современных технологий и подходов к популяризации культурного наследия, включая использование цифровых ресурсов и социальных сетей. Анализ проблем сохранения и реставрации памятников культуры и исторических объектов. Рассмотрение вопросов финансирования и государственной поддержки культурных проектов. Разработка рекомендаций по эффективному сохранению и популяризации культурного наследия для современной аудитории.

Современные тенденции и вызовы

Содержимое раздела

Анализ современных тенденций в развитии российской культуры, включая влияние глобализации, новых технологий и социальных изменений. Рассмотрение актуальных проблем и вызовов, стоящих перед российской культурой, таких как коммерциализация культуры, утрата культурных ценностей и трансформация традиций. Изучение роли культуры в формировании национальной идентичности и патриотизма в современном обществе. Анализ перспектив развития российской культуры в XXI веке и возможностей для ее сохранения и развития. Рассмотрение инновационных подходов к популяризации и продвижению культурного наследия в условиях цифровизации. Оценка влияния современных культурных явлений на формирование ценностей и мировоззрения молодежи.

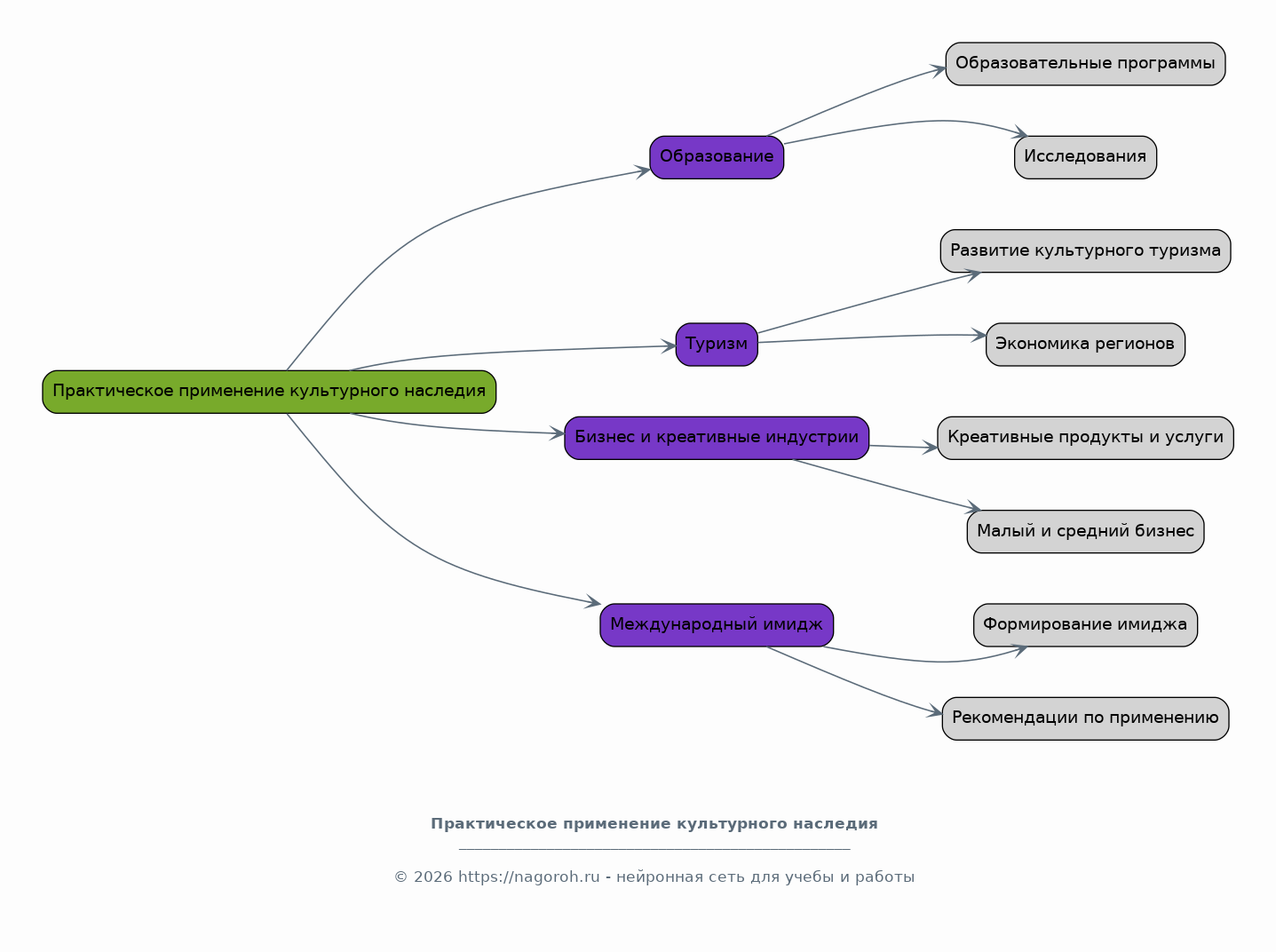
Практическое применение культурного наследия

Содержимое раздела

Исследование возможности использования культурного наследия в различных областях: образовании, туризме, бизнесе и креативных индустриях. Анализ успешных примеров интеграции культурного наследия в образовательные программы и культурные проекты. Рассмотрение перспектив развития культурного туризма и его влияния на экономику регионов. Изучение возможностей для создания креативных продуктов и услуг на основе культурного наследия. Анализ роли культурного наследия в формировании имиджа России на международной арене. Разработка рекомендаций по эффективному использованию культурного наследия в различных сферах деятельности. Изучение влияния культурного наследия на развитие малого и среднего предпринимательства.

Заключение

Содержимое раздела

Обобщение основных результатов исследования: подведение итогов по всем разделам работы, краткое изложение основных выводов и заключений. Оценка достигнутых целей и задач, а также соответствия полученных результатов поставленной гипотезе. Определение значимости исследования для развития науки и практики. Формулирование рекомендаций по дальнейшему изучению темы и возможным направлениям исследований. Подчеркивание роли культуры в современном обществе и необходимости ее сохранения и популяризации. Краткий обзор перспектив развития русской культуры и возможностей для ее улучшения. Акцентирование важности культурного наследия для формирования национальной идентичности и духовного богатства.

Список литературы

Содержимое раздела

Перечень использованных источников, включая книги, статьи, архивные материалы и онлайн-ресурсы. Систематизация списка литературы в соответствии с требованиями к оформлению научных работ. Указание полных библиографических данных каждого источника: автор, название, издательство, год издания, страницы. Разделение списка литературы на основные группы: монографии, статьи в научных журналах, сборники, электронные ресурсы. Подчеркивание важности тщательного подбора и цитирования источников для обеспечения достоверности и обоснованности исследования. Соблюдение правил цитирования и оформления ссылок в соответствии с требованиями ГОСТ.

Получи Такой Проект

До 90% уникальность
Готовый файл Word
15-30 страниц
Список источников по ГОСТ
Оформление по ГОСТ
Таблицы и схемы
Презентация

Создать Проект на любую тему за 5 минут

Создать

#5635480