Нейросеть

Культура России XVIII-XIX веков: Традиции и Инновации в Контексте Исторического Развития

Нейросеть для проекта Гарантия уникальности Строго по ГОСТу Высочайшее качество Поддержка 24/7

Данный исследовательский проект посвящен всестороннему анализу культурной жизни России в период с XVIII по XIX век, охватывая ключевые аспекты традиций и новаторских веяний. Проект исследует взаимодействие различных культурных сфер, таких как литература, живопись, музыка, архитектура и театр, выявляя их взаимосвязи и влияние друг на друга. Будет проведено глубокое исследование исторических предпосылок формирования культурных явлений, оценивая их социальное и политическое воздействие. Особое внимание уделено роли выдающихся деятелей культуры, их вкладу в развитие российского общества и их взаимодействию с общественными институтами. Критический анализ культурных артефактов, таких как литературные произведения, картины и архитектурные сооружения, позволит выявить основные тенденции и особенности культурного развития данного периода. Рассматривается эволюция культурных ценностей и идеалов, их влияние на формирование национальной идентичности и места России в мировом сообществе. В процессе работы над проектом будут использованы разнообразные источники, включая архивные материалы, научные публикации и критические обзоры, для создания целостной картины культурного ландшафта России XVIII-XIX веков.

Идея:

Проект направлен на изучение динамики культурных процессов в России XVIII-XIX веков, выявляя баланс между сохранением традиций и появлением новых тенденций. Исследование позволит понять, как культура влияла на формирование российского общества и его идентичность.

Продукт:

Результатом проекта станет аналитический отчет, включающий всестороннее исследование культурных явлений, иллюстративный материал и выводы. Отчет будет доступен для ознакомления в электронном формате, обеспечивая широкую доступность информации.

Проблема:

Существует недостаточная освещенность сложных взаимосвязей между традициями и новаторством в культуре России XVIII-XIX веков. Отсутствует детальный анализ влияния культурных явлений на общественное развитие.

Актуальность:

Изучение культуры России XVIII-XIX веков актуально для понимания истоков современной российской идентичности и культурных процессов. Проект способствует формированию более глубоких знаний об истории и культуре России.

Цель:

Цель проекта — провести комплексный анализ культурной жизни России XVIII-XIX веков, выявив взаимосвязь между традициями и новаторством. Проект направлен на создание целостной картины культурного развития этого периода.

Целевая аудитория:

Аудиторией проекта являются школьники старших классов, студенты гуманитарных специальностей, преподаватели истории и культуры, а также все, кто интересуется историей России. Проект предоставляет информативные материалы для расширения знаний о российской культуре.

Задачи:

  • Проведение анализа литературных произведений, живописи, музыки и архитектуры.
  • Изучение исторических предпосылок формирования культурных явлений.
  • Выявление влияния культурных явлений на формирование национальной идентичности.
  • Составление аналитического отчета с выводами и рекомендациями.
  • Подготовка презентации результатов исследования.

Ресурсы:

Для реализации проекта необходимы доступ к библиотечным фондам, архивным материалам, а также специализированная литература и онлайн-ресурсы.

Роли в проекте:

Отвечает за общее руководство проектом, определение целей и задач исследования, координацию работы команды, контроль за выполнением поставленных задач и сроков. Осуществляет научное консультирование, обеспечивает соответствие исследования академическим стандартам. Формулирует основные выводы и готовит итоговый отчет.

Проводит углубленный анализ выбранных культурных явлений, собирает и систематизирует информацию из различных источников, включая научные публикации, архивные материалы, исторические документы и произведения искусства. Участвует в формировании выводов и написании отдельных разделов отчета, а также подготовке презентационных материалов. Сотрудничает с руководителем проекта и другими участниками.

Осуществляет анализ собранных данных, выявляет основные тенденции и взаимосвязи между различными культурными явлениями, формирует аналитические обзоры и таблицы. Отслеживает и оценивает соответствие выводов исследования собранной информации. Аналитик отвечает за структурирование данных и подготовку материалов для визуализации результатов исследования.

Отвечает за редактирование и корректуру текста отчета, обеспечивая его соответствие стилистическим и грамматическим нормам. Редактор также занимается подготовкой иллюстративного материала, созданием графиков, таблиц и других визуальных элементов, необходимых для представления результатов исследования. Участвует в оформлении итогового отчета в соответствии с требованиями к академическим работам.

Наименование образовательного учреждения

Проект

на тему

Культура России XVIII-XIX веков: Традиции и Инновации в Контексте Исторического Развития

Выполнил: ФИО

Руководитель: ФИО

Содержание

  • Введение 1
  • Теоретические основы изучения культуры России XVIII-XIX веков 2
  • Литературное наследие XVIII-XIX веков: Традиции и новаторство 3
  • Живопись и изобразительное искусство: Эволюция стилей и направлений 4
  • Музыкальная культура: От придворных оркестров до народных песен 5
  • Архитектура и градостроительство: От классицизма до эклектики 6
  • Театральное искусство: От придворных постановок до народных сцен 7
  • Социально-политический контекст и культурное развитие 8
  • Влияние европейской культуры на Россию и роль русских культурных деятелей 9
  • Заключение 10
  • Список литературы 11

Введение

Содержимое раздела

Введение представляет собой первый раздел исследовательского проекта, который служит для ознакомления читателя с темой, обоснованием ее актуальности, целями и задачами исследования. В данном разделе кратко излагается исторический контекст, в котором будет рассматриваться культурное развитие России в XVIII-XIX веках. Обозначаются основные проблемы и вопросы, которые будут исследованы в работе. Формулируется научная новизна и практическая значимость исследования, а также приводятся сведения об используемых методах и источниках информации. В заключение раздела формируется структура работы и краткое описание ее основных разделов, чтобы дать представление о логике изложения материала.

Теоретические основы изучения культуры России XVIII-XIX веков

Содержимое раздела

В данном разделе рассматриваются ключевые теоретические подходы, применяемые в исследовании культуры России XVIII-XIX веков. Анализируются основные понятия и категории, такие как "культура", "традиция", "новаторство", "просвещение", "романтизм" и другие. Исследуются методологические принципы, такие как историко-культурный, сравнительно-исторический и семиотический подходы. Обсуждается роль различных школ и направлений в области изучения культуры, таких как формализм, структурализм и культурно-исторический подход. Уделяется внимание влиянию философских идей на развитие культуры, а также формированию национальной идентичности в данный период.

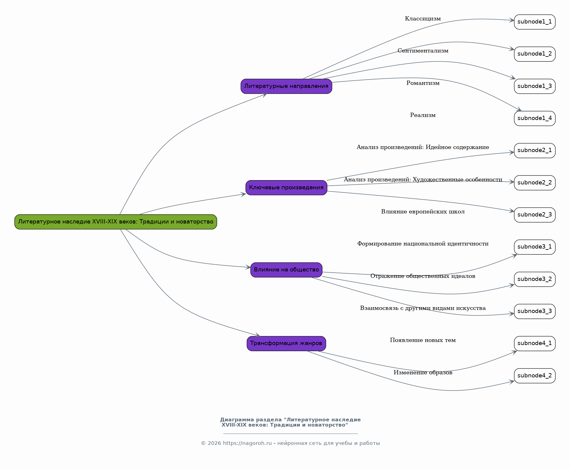
Литературное наследие XVIII-XIX веков: Традиции и новаторство

Содержимое раздела

В этом разделе анализируется развитие русской литературы в XVIII-XIX веках, от классицизма и сентиментализма до романтизма и реализма. Исследуются основные литературные направления, их особенности и представители. Анализируются ключевые произведения, их идейное содержание, художественные особенности и влияние на общество. Особое внимание уделяется трансформации литературных жанров, появлению новых тем и образов, а также влиянию европейских литературных школ. Рассматривается роль литературы в формировании национальной идентичности и общественных идеалов, а также взаимосвязь литературы с другими видами искусства.

Живопись и изобразительное искусство: Эволюция стилей и направлений

Содержимое раздела

Раздел посвящен изучению развития живописи и изобразительного искусства в России XVIII-XIX веков. Рассматриваются основные художественные школы и направления, такие как классицизм, романтизм, передвижничество. Анализируются творчество выдающихся художников, их вклад в развитие русского искусства, их темы и техники. Изучается влияние европейских художественных течений на российскую живопись, а также формирование самобытных национальных черт в искусстве. Рассматривается роль живописи в формировании эстетических представлений и отражении социальных изменений в обществе.

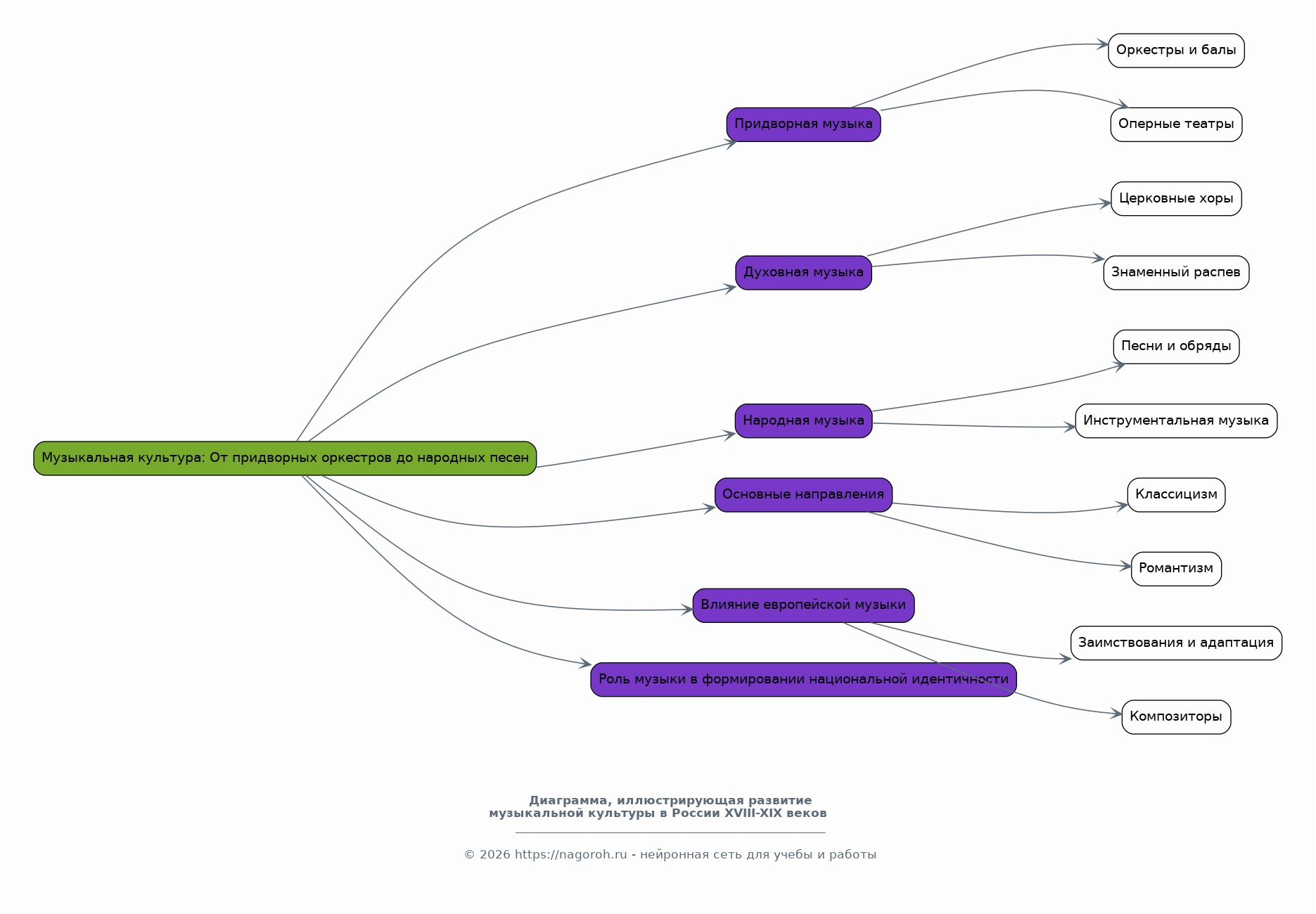
Музыкальная культура: От придворных оркестров до народных песен

Содержимое раздела

В данном разделе рассматривается развитие музыкальной культуры в России XVIII-XIX веков. Обсуждаются особенности придворной, духовной и народной музыки, роль композиторов и исполнителей. Анализируются основные музыкальные направления, такие как классицизм, романтизм и национальная композиторская школа. Исследуется влияние европейской музыки на российскую, а также вклад русских композиторов в мировую музыкальную культуру. Рассматривается роль музыки в формировании национальной идентичности и культурного самосознания.

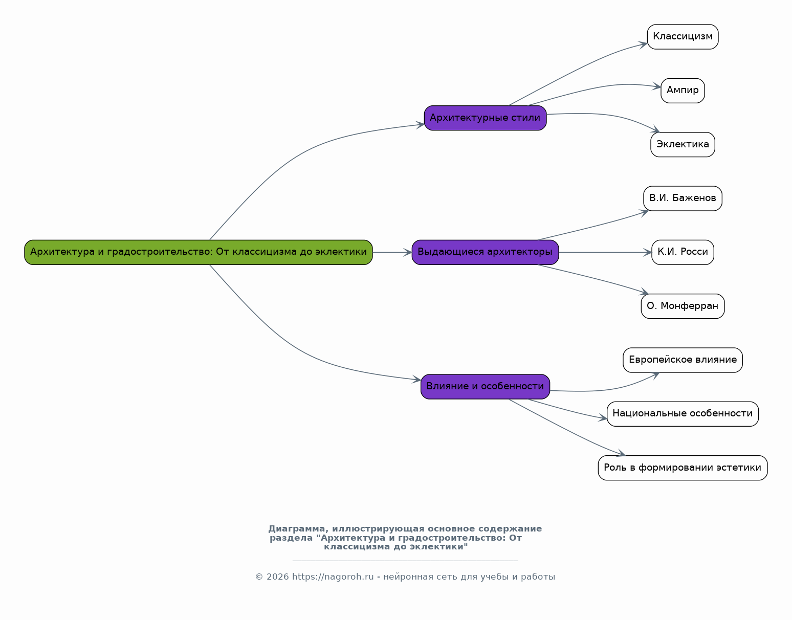
Архитектура и градостроительство: От классицизма до эклектики

Содержимое раздела

Этот раздел посвящен анализу развития архитектуры и градостроительства в России XVIII-XIX веков. Рассматриваются основные архитектурные стили, такие как классицизм, ампир, эклектика. Анализируется творчество выдающихся архитекторов, их вклад в формирование облика городов и создание архитектурных шедевров. Изучается влияние европейских архитектурных школ на российскую архитектуру, а также формирование национальных особенностей. Рассматривается роль архитектуры в формировании эстетических представлений и отражении социальных изменений в обществе, а также влияние градостроительства на жизнь людей.

Театральное искусство: От придворных постановок до народных сцен

Содержимое раздела

В данном разделе исследуется развитие театрального искусства в России XVIII-XIX веков. Обсуждаются основные этапы развития театра, от придворных театров до становления профессионального театра. Анализируются творчество выдающихся актеров, режиссеров и драматургов, их вклад в развитие русского театра. Изучается влияние европейского театра на российский, а также формирование самобытных черт. Рассматривается роль театра в формировании национальной идентичности и культурного самосознания, а также его влияние на общество и зрителей. Обсуждается эволюция театральных жанров и постановок.

Социально-политический контекст и культурное развитие

Содержимое раздела

В данном разделе исследуется взаимосвязь между социально-политическим контекстом и культурным развитием России в XVIII-XIX веках. Анализируется влияние различных политических режимов, общественных движений и реформ на развитие культуры. Обсуждаются вопросы цензуры, свободы творчества и государственной поддержки культуры. Рассматривается роль интеллигенции в формировании культурных идей и ценностей, а также влияние социальных изменений на развитие различных видов искусства. Исследуется взаимодействие между властью, обществом и культурой, а также влияние политических событий на культурную жизнь.

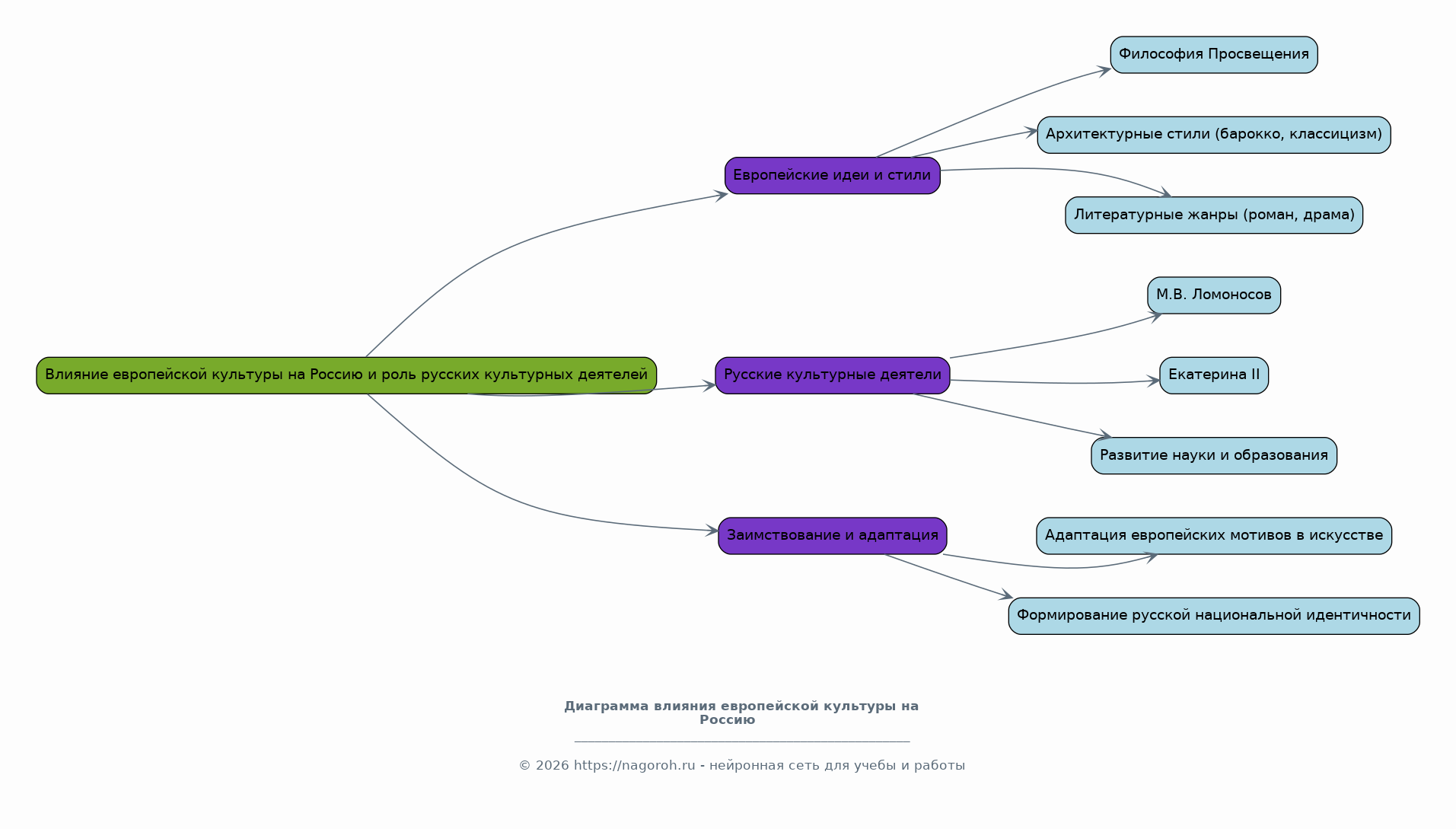
Влияние европейской культуры на Россию и роль русских культурных деятелей

Содержимое раздела

Раздел посвящен изучению влияния европейской культуры на Россию в XVIII-XIX веках и анализу роли русских культурных деятелей в этом процессе. Рассматривается, как европейские идеи, стили и направления влияли на развитие русской культуры. Анализируются примеры заимствования, адаптации и трансформации европейских культурных явлений в России. Особое внимание уделяется творчеству русских культурных деятелей, их вкладу в развитие национальной культуры и их взаимодействию с европейскими культурными кругами. Обсуждается вопрос о самобытности русской культуры и ее месте в мировом культурном пространстве.

Заключение

Содержимое раздела

Заключение представляет собой завершающую часть исследовательской работы, где обобщаются основные выводы, полученные в ходе исследования. В данном разделе кратко излагаются основные результаты анализа культурного развития России в XVIII-XIX веках, подчеркивается взаимосвязь между традициями и новаторством. Оценивается значимость проведенного исследования и его вклад в изучение культурного наследия. Определяются перспективы дальнейшей работы в данном направлении и возможные направления для будущих исследований. Подчеркивается роль российского культурного наследия в формировании национальной идентичности и его значение для современного общества.

Список литературы

Содержимое раздела

В данном разделе приводится полный список использованной литературы и источников, на основе которых было проведено исследование. Список литературы включает в себя научные публикации, монографии, статьи, архивные материалы, а также другие источники, такие как энциклопедии и интернет-ресурсы. Литература структурируется в соответствии с принятыми академическими стандартами, с указанием авторов, названий работ, издательств и годов публикации. Формат представления литературы (например, ГОСТ) должен соответствовать требованиям учебного заведения или научного учреждения. Этот раздел служит для обеспечения достоверности исследования и предоставления возможности для дальнейшего изучения темы.

Получи Такой Проект

До 90% уникальность
Готовый файл Word
15-30 страниц
Список источников по ГОСТ
Оформление по ГОСТ
Таблицы и схемы
Презентация

Создать Проект на любую тему за 5 минут

Создать

#5642225