Нейросеть

Летопись СВО: Формирование Библиотеки Памяти и Мужества в Контексте Исторической Преемственности

Нейросеть для проекта Гарантия уникальности Строго по ГОСТу Высочайшее качество Поддержка 24/7

Данный исследовательский проект направлен на создание и развитие электронной библиотеки, посвященной событиям Специальной Военной Операции (СВО). Проект предполагает систематизацию и архивирование различных материалов, включая документальные свидетельства, мемуары, интервью, фотографии и видеоматериалы, отражающие ход СВО, ее героев и участников. Основная цель – формирование исторически достоверного и доступного ресурса для изучения, сохранения памяти о событиях и представления о мужестве, проявленном в ходе СВО. В рамках проекта будут разработаны принципы отбора и каталогизации материалов, обеспечивающие их сохранность, доступность и возможность дальнейшего использования в образовательных и исследовательских целях. Проект также предполагает создание интерактивных элементов, которые позволят пользователям взаимодействовать с представленными данными, что способствует более глубокому пониманию событий и формированию личного отношения к ним. Особое внимание будет уделено этическим аспектам работы с информацией и обеспечению объективности при представлении материалов, а также соответствию информации принципам исторической правды.

Идея:

Сбор и систематизация исторических материалов о СВО для формирования единой электронной библиотеки. Предоставление доступа к этим материалам широкой аудитории с образовательными и просветительскими целями.

Продукт:

Электронная библиотека, содержащая широкий спектр материалов о СВО, включая тексты, изображения и видео. Интерактивная платформа, обеспечивающая удобный поиск, навигацию и взаимодействие с данными.

Проблема:

Отсутствие централизованного и доступного ресурса для систематизации и изучения исторических материалов о СВО. Необходимость сохранения памяти о событиях и участниках СВО.

Актуальность:

Проект актуален в контексте текущих событий, когда важно сохранить историческую память. Библиотека станет ценным ресурсом для изучения истории и воспитания патриотизма.

Цель:

Создание электронной библиотеки, посвященной СВО, которая будет служить источником информации и местом сохранения памяти. Обеспечение широкого доступа к материалам для исследователей, студентов и широкой общественности.

Целевая аудитория:

Исследователи, студенты, преподаватели истории, ветераны и участники СВО, а также широкая общественность, интересующаяся историей. Студенты будут активно задействованы в исследовательской деятельности.

Задачи:

  • Сбор и систематизация материалов о СВО, включая документы, фотографии, видео и интервью.
  • Разработка структуры и дизайна электронной библиотеки.
  • Создание удобной системы поиска и навигации по материалам.
  • Обеспечение долгосрочного хранения и доступности материалов.

Ресурсы:

Для реализации проекта потребуются компьютеры, программное обеспечение для обработки данных, доступ к сети Интернет, а также финансирование для закупки оборудования и оплаты труда специалистов.

Роли в проекте:

Отвечает за общее руководство проектом, определение стратегии развития библиотеки, координацию работы команды, контроль за выполнением поставленных задач, взаимодействие с внешними организациями и обеспечение соблюдения сроков и бюджета. Руководитель также отвечает за представление результатов проекта, подготовку отчетов и организацию мероприятий по популяризации библиотеки. Важно поддерживать связь с экспертами в области истории и архивного дела.

Осуществляет отбор, каталогизацию и систематизацию материалов, поступающих в библиотеку. Обеспечивает соответствие материалов критериям качества и полноты, а также соблюдение этических норм и правил работы с информацией. Отвечает за разработку и ведение баз данных, организацию хранения материалов и обеспечение доступа к ним исследователям. Необходимо учитывать юридические аспекты работы с данными, включая вопросы авторских прав и конфиденциальности. Проводит работу по поиску и привлечению новых материалов, взаимодействует с участниками событий.

Отвечает за разработку и поддержку программного обеспечения библиотеки, включая разработку веб-интерфейса, баз данных и системы управления контентом. Обеспечивает безопасность данных, оптимизацию работы системы и интеграцию с другими ресурсами. Следит за актуальностью технологий, внедряет новые решения и проводит техническое обслуживание оборудования. Специалист также отвечает за решение проблем, возникающих в процессе эксплуатации библиотеки и консультации пользователей по техническим вопросам.

Отвечает за подготовку и размещение материалов на сайте библиотеки. Редактирует тексты, изображения и видео, обеспечивая их соответствие стилистическим нормам и требованиям к качеству контента. Занимается наполнением библиотеки, поиском новых материалов для публикации, а также управлением контентом. Редактор также отвечает за организацию мероприятий, направленных на популяризацию библиотеки и привлечение новых пользователей. В его обязанности входит работа с пользователями, ответы на вопросы, поддержка обратной связи и работа с отзывами.

Наименование образовательного учреждения

Проект

на тему

Летопись СВО: Формирование Библиотеки Памяти и Мужества в Контексте Исторической Преемственности

Выполнил: ФИО

Руководитель: ФИО

Содержание

  • Введение 1
  • Исторический контекст СВО 2
  • Методология сбора и обработки данных 3
  • Структура и дизайн электронной библиотеки 4
  • Правовые и этические аспекты 5
  • Разработка базы данных и системы управления контентом 6
  • Привлечение и вовлечение аудитории 7
  • Перспективы развития и расширения 8
  • Заключение 9
  • Список литературы 10

Введение

Содержимое раздела

Введение в проект, обоснование актуальности создания электронной библиотеки, посвященной СВО. Описание цели и задач проекта, его значимости для сохранения исторической памяти и воспитания патриотизма. Обзор существующих ресурсов по теме и выявление пробелов, которые восполнит данный проект. Краткое описание структуры работы и используемых методов исследования. Представление общей концепции библиотеки, ее будущей функциональности и планируемых возможностей. Обоснование целесообразности создания именно электронной библиотеки, ее преимуществ перед традиционными формами представления информации. Указание на потенциальную аудиторию и ее интересы.

Исторический контекст СВО

Содержимое раздела

Исторический обзор предпосылок и причин возникновения СВО, анализ геополитической обстановки, приведшей к конфликту. Рассмотрение исторических параллелей и аналогий, изучение различных подходов к оценке событий. Анализ влияния международных отношений на развитие конфликта, выявление ключевых факторов, определяющих его ход. Изучение роли различных политических сил и акторов в возникновении и развитии СВО. Определение места и значения СВО в контексте современной мировой истории, ее последствий для международных отношений. Обзор исторических документов и материалов, касающихся данной темы, их анализ и интерпретация.

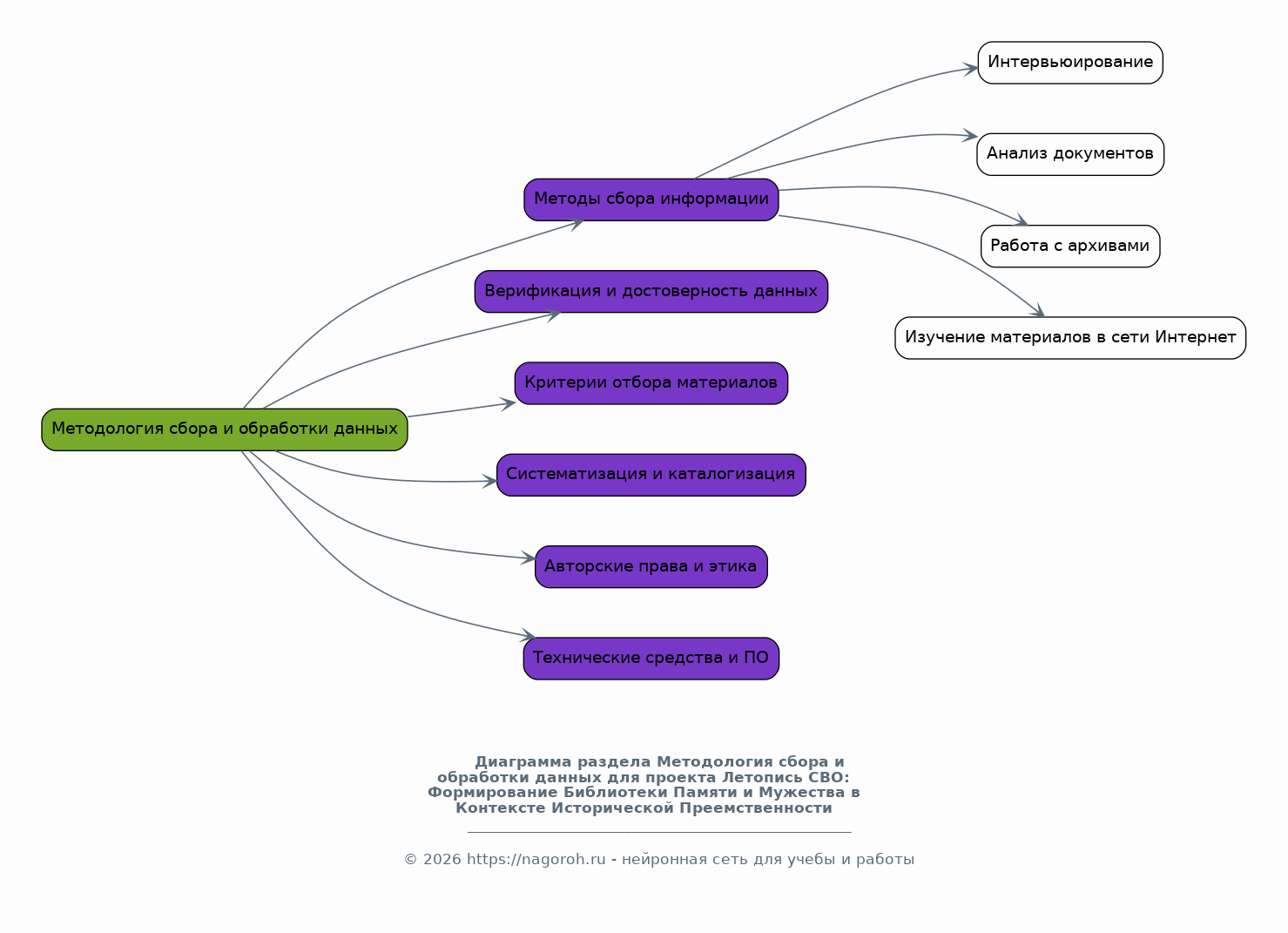
Методология сбора и обработки данных

Содержимое раздела

Описание используемых методов сбора информации: интервьюирование, анализ документов, работа с архивами, изучение материалов в сети Интернет. Методы верификации данных и обеспечения их достоверности. Определение критериев отбора материалов для включения в библиотеку, обоснование их значимости и соответствия теме. Представление подходов к систематизации и каталогизации материалов, включая выбор классификационных систем и форматов хранения данных. Рассмотрение вопросов авторских прав, этических аспектов и правил работы с информацией. Описание используемых технических средств и программного обеспечения для обработки данных.

Структура и дизайн электронной библиотеки

Содержимое раздела

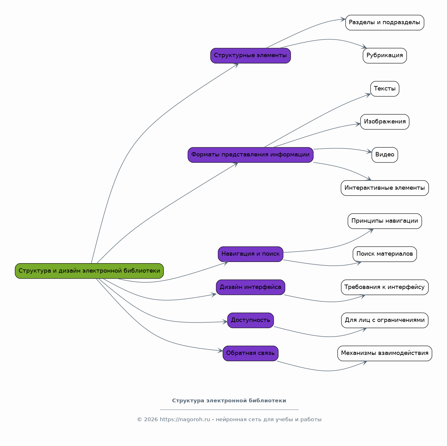
Детальное описание структуры будущей электронной библиотеки, включая разделы, подразделы и рубрики. Обоснование выбора конкретных форматов представления информации: тексты, изображения, видео, интерактивные элементы. Разработка принципов навигации и поиска материалов, обеспечивающих удобство использования библиотеки. Представление требований к дизайну интерфейса, обеспечивающего удобство для пользователей. Рассмотрение вопросов доступности библиотеки для различных категорий пользователей, включая лиц с ограниченными возможностями. Описание механизмов обратной связи и взаимодействия с пользователями.

Правовые и этические аспекты

Содержимое раздела

Рассмотрение юридических аспектов сбора, обработки и публикации материалов. Анализ вопросов авторского права и соблюдения конфиденциальности личной информации. Разработка этических принципов работы с информацией, включая вопросы объективности, непредвзятости и уважения к участникам событий. Определение правил цитирования и использования материалов библиотеки. Определение стратегий по обеспечению безопасности данных и защите от несанкционированного доступа. Анализ возможных рисков и угроз и разработка мер по их предотвращению. Рассмотрение вопросов соблюдения законодательства о персональных данных.

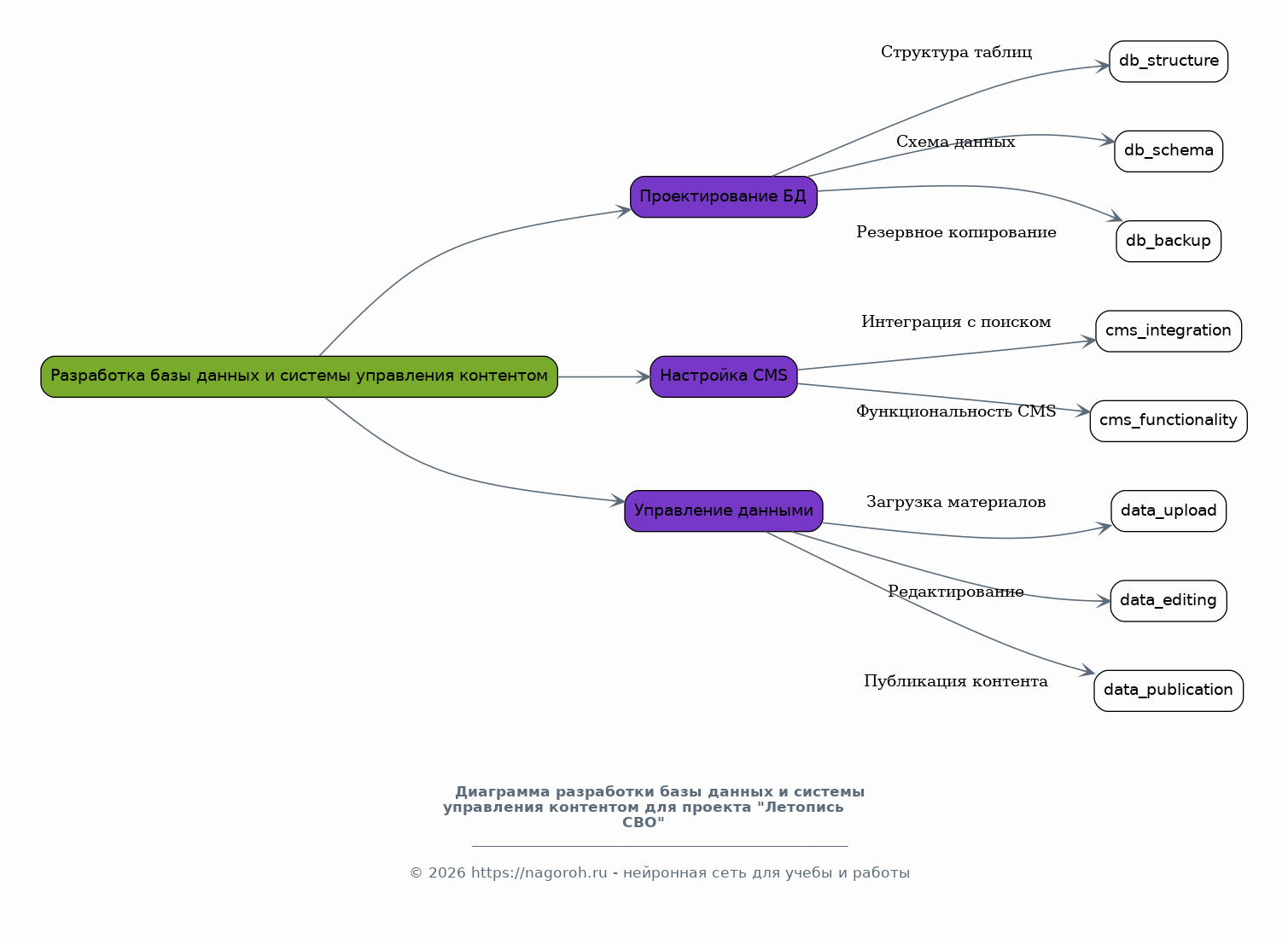
Разработка базы данных и системы управления контентом

Содержимое раздела

Описание процесса создания базы данных библиотеки, выбор системы управления базами данных (СУБД). Разработка структуры баз данных, включая таблицы, поля и типы данных для хранения информации о материалах. Описание системы управления контентом (CMS) и ее функциональности для загрузки, редактирования и публикации материалов. Рассмотрение вопросов интеграции CMS с системой поиска и навигации по библиотеке. Разработка механизмов резервного копирования и восстановления данных. Рассмотрение вопросов масштабируемости и производительности системы при увеличении объема данных.

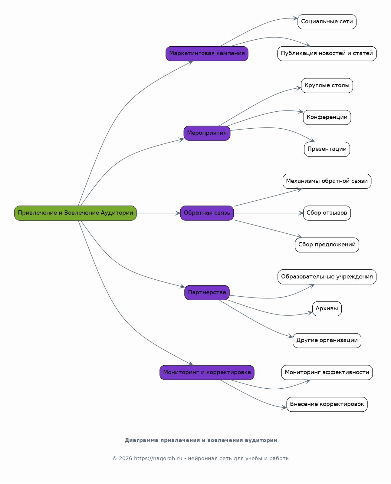
Привлечение и вовлечение аудитории

Содержимое раздела

Разработка стратегии продвижения библиотеки и привлечения целевой аудитории. Планирование маркетинговой кампании, включая использование социальных сетей, публикацию новостей и статей. Проведение мероприятий для привлечения внимания к библиотеке, например, круглых столов, конференций и презентаций. Создание механизмов обратной связи с пользователями, сбор отзывов и предложений по улучшению. Разработка стратегии партнерства с образовательными учреждениями, архивами и другими организациями. Проведение мониторинга эффективности маркетинговых активностей и внесение соответствующих корректировок.

Перспективы развития и расширения

Содержимое раздела

Анализ перспектив развития электронной библиотеки, включая расширение объемов контента и функциональности. Рассмотрение возможностей интеграции библиотеки с другими ресурсами и проектами. Определение потенциальных направлений для дальнейших исследований и разработок в области изучения СВО. Планирование долгосрочной стратегии развития библиотеки, включая вопросы финансирования и управления. Анализ возможностей использования новых технологий для улучшения функциональности библиотеки (например, искусственный интеллект, машинное обучение). Оценка потенциального влияния библиотеки на общественное сознание и формирование исторической памяти.

Заключение

Содержимое раздела

Суммирование основных результатов исследования и достигнутых целей проекта. Оценка значимости созданной электронной библиотеки для сохранения исторической памяти и изучения событий СВО. Выводы о перспективах дальнейшего развития проекта и возможностях его использования в образовательных и исследовательских целях. Анализ сложностей и проблем, возникших в процессе работы над проектом, и предлагаемые решения. Подчеркивание важности сохранения объективности и достоверности информации при работе с историческими материалами. Выражение благодарности всем участникам проекта и партнерам.

Список литературы

Содержимое раздела

Перечисление использованных источников, включая книги, статьи, документы, архивы и интернет-ресурсы. Форматирование списка литературы в соответствии со стандартами библиографического описания. Систематизация источников по категориям (например, книги, статьи, документы) для удобства использования. Обеспечение полноты и актуальности списка литературы для предоставления информации о проделанной работе и использованных материалах. Указание на конкретные страницы и разделы, которые были использованы в исследовании. Соблюдение правил цитирования и оформления ссылок.

Получи Такой Проект

До 90% уникальность
Готовый файл Word
15-30 страниц
Список источников по ГОСТ
Оформление по ГОСТ
Таблицы и схемы
Презентация

Создать Проект на любую тему за 5 минут

Создать

#5651159