Нейросеть

Л.И. Брежнев: Анализ политического лидерства и эпохи застоя в Советском Союзе

Нейросеть для проекта Гарантия уникальности Строго по ГОСТу Высочайшее качество Поддержка 24/7

Данный исследовательский проект посвящен всестороннему анализу периода правления Леонида Ильича Брежнева, занимающего особое место в истории Советского Союза, известного как "эпоха застоя". Целью работы является детальное изучение политической деятельности Брежнева, его роли в формировании внутренней и внешней политики СССР, а также выявление ключевых факторов, обусловивших стагнацию и кризисные явления в различных сферах жизни советского общества в 1970-х – начале 1980-х годов. В ходе исследования будут проанализированы основные аспекты брежневской эпохи, включая экономическое развитие, социальную сферу, культуру и идеологию, а также международные отношения и внешнюю политику Советского Союза. Особое внимание будет уделено анализу причин и последствий "застоя", его влияния на дальнейшее развитие страны и распад Советского Союза. Будут рассмотрены различные точки зрения историков и политологов, проведен компаративный анализ политических процессов, а также оценены историческое значение и наследие брежневского периода.

Идея:

Проект предполагает комплексное изучение политической деятельности Л.И. Брежнева в контексте исторической эпохи, известной как "застой". Основной акцент будет сделан на анализе ключевых решений и их влиянии на различные сферы советского общества.

Продукт:

Результатом работы станет аналитический доклад, содержащий детальный обзор политической деятельности Брежнева, оценку его роли в истории и выводы о влиянии его правления на дальнейшее развитие страны. Доклад будет включать в себя структурированный анализ, подкрепленный историческими данными и анализом научных работ.

Проблема:

Существует недостаточная систематизация и комплексный анализ информации о периоде правления Брежнева и влиянии его политики на различные аспекты советского общества. Необходимо уточнить причины экономических, социальных, и политических проблем, возникших в период "застоя", а также определить их долгосрочные последствия.

Актуальность:

Изучение эпохи Брежнева остается актуальным в связи с необходимостью понимания исторических корней современных политических и социальных процессов в России и других странах постсоветского пространства. Анализ опыта "застоя" позволяет извлечь уроки для современного общества и предотвратить повторение негативных явлений.

Цель:

Основная цель проекта – всесторонний анализ политической деятельности Л.И. Брежнева и его роли в формировании советского общества в период "застоя". Проект направлен на выявление причин и последствий политических решений, принятых в этот период.

Целевая аудитория:

Аудиторией проекта являются студенты, аспиранты, преподаватели исторических и политических дисциплин, а также все, кто интересуется историей Советского Союза. Данная работа будет полезна для углубления знаний об истории России XX века и понимания современных политических процессов.

Задачи:

  • Изучение и анализ научной литературы и исторических источников по теме исследования.
  • Анализ политической деятельности Л.И. Брежнева и его окружения.
  • Оценка влияния "застоя" на экономическое и социальное развитие СССР.
  • Изучение внешней политики СССР в период правления Брежнева.
  • Формулировка выводов и оценка исторического наследия брежневской эпохи.

Ресурсы:

Для реализации проекта необходимы доступ к библиотечным фондам, архивам, научным базам данных и современному исследовательскому оборудованию.

Роли в проекте:

Отвечает за общее руководство проектом, определение методологии исследования, координацию работы команды, контроль сроков и качества выполнения задач. Осуществляет научное консультирование, редактирование текста и подготовку финального отчета. Обеспечивает соответствие исследования научным стандартам и требованиям.

Проводит сбор и анализ информации из различных источников, включая научные статьи, монографии, архивные документы и другие материалы. Осуществляет систематизацию данных, формулирование выводов по отдельным аспектам исследования. Принимает участие в написании разделов работы, соблюдая научный стиль и требования к оформлению.

Отвечает за проведение статистического анализа данных, разработку графиков и диаграмм, необходимых для визуализации результатов исследования. Осуществляет интерпретацию данных, выявление закономерностей и тенденций. Помогает в подготовке презентаций и других материалов для представления результатов исследования.

Отвечает за редактирование текста, проверяет его на грамматические, орфографические и стилистические ошибки. Обеспечивает соответствие текста требованиям научного стиля, а также логичность и последовательность изложения материала. Участвует в подготовке финальной версии отчета, включая оформление ссылок и библиографии.

Наименование образовательного учреждения

Проект

на тему

Л.И. Брежнев: Анализ политического лидерства и эпохи застоя в Советском Союзе

Выполнил: ФИО

Руководитель: ФИО

Содержание

  • Введение 1
  • Исторический контекст: СССР в период правления Брежнева 2
  • Политическая деятельность Л.И. Брежнева: внутренняя политика 3
  • Экономическое развитие и социальная сфера в брежневскую эпоху 4
  • Внешняя политика СССР при Л.И. Брежневе: достижения и противоречия 5
  • Культура и идеология в брежневскую эпоху 6
  • "Застой" как исторический феномен: причины и последствия 7
  • Роль Л.И. Брежнева в истории Советского Союза 8
  • Заключение 9
  • Список литературы 10

Введение

Содержимое раздела

Введение представляет собой важную часть работы, формирующую общее представление о теме исследования. В нем обосновывается актуальность выбранной темы, определяется объект и предмет исследования, формулируются цели и задачи, а также указываются методы, которые будут применяться в процессе работы. Введение также включает в себя краткий обзор историографии, характеризующий степень изученности проблемы, и раскрывает структуру работы. Данный раздел задает тон всему исследованию, мотивируя читателя к ознакомлению с последующими главами и разделами.

Исторический контекст: СССР в период правления Брежнева

Содержимое раздела

В данном разделе необходимо раскрыть основные аспекты политической, экономической и социальной жизни Советского Союза в период правления Л.И. Брежнева. Раскрыть изменения в структуре власти, влияние идеологии на все сферы жизни общества, а также основные тенденции экономического развития. Подробно рассмотреть ключевые события, такие как процессы десталинизации, усиление централизации, рост бюрократического аппарата и изменения в социальной структуре населения. Анализ должен учитывать комплексный характер развития страны в 1964-1982 годах.

Политическая деятельность Л.И. Брежнева: внутренняя политика

Содержимое раздела

Этот раздел посвящен детальному анализу внутренней политики Л.И. Брежнева. Рассматриваются вопросы, связанные с укреплением власти, кадровой политикой, а также отношение к диссидентам и инакомыслию. Важно изучить механизмы принятия решений, влияние партийного аппарата и бюрократии на процессы управления страной, а также политические кампании и пропаганду. Необходимо проанализировать изменения в законодательстве, конституции, и других нормативных актах, связанных с периодом правления Брежнева. Уделить внимание борьбе с коррупцией.

Экономическое развитие и социальная сфера в брежневскую эпоху

Содержимое раздела

В данном разделе будет проанализировано состояние советской экономики в период правления Брежнева, включая основные экономические показатели, планы и реформы. Подробно освещаются проблемы, такие как стагнация, неэффективность плановой экономики, дефицит товаров. Важно изучить влияние экономической политики на социальную сферу, например, уровень жизни населения, доступ к образованию и здравоохранению, жилищные условия, а также влияние на культуру и искусство.

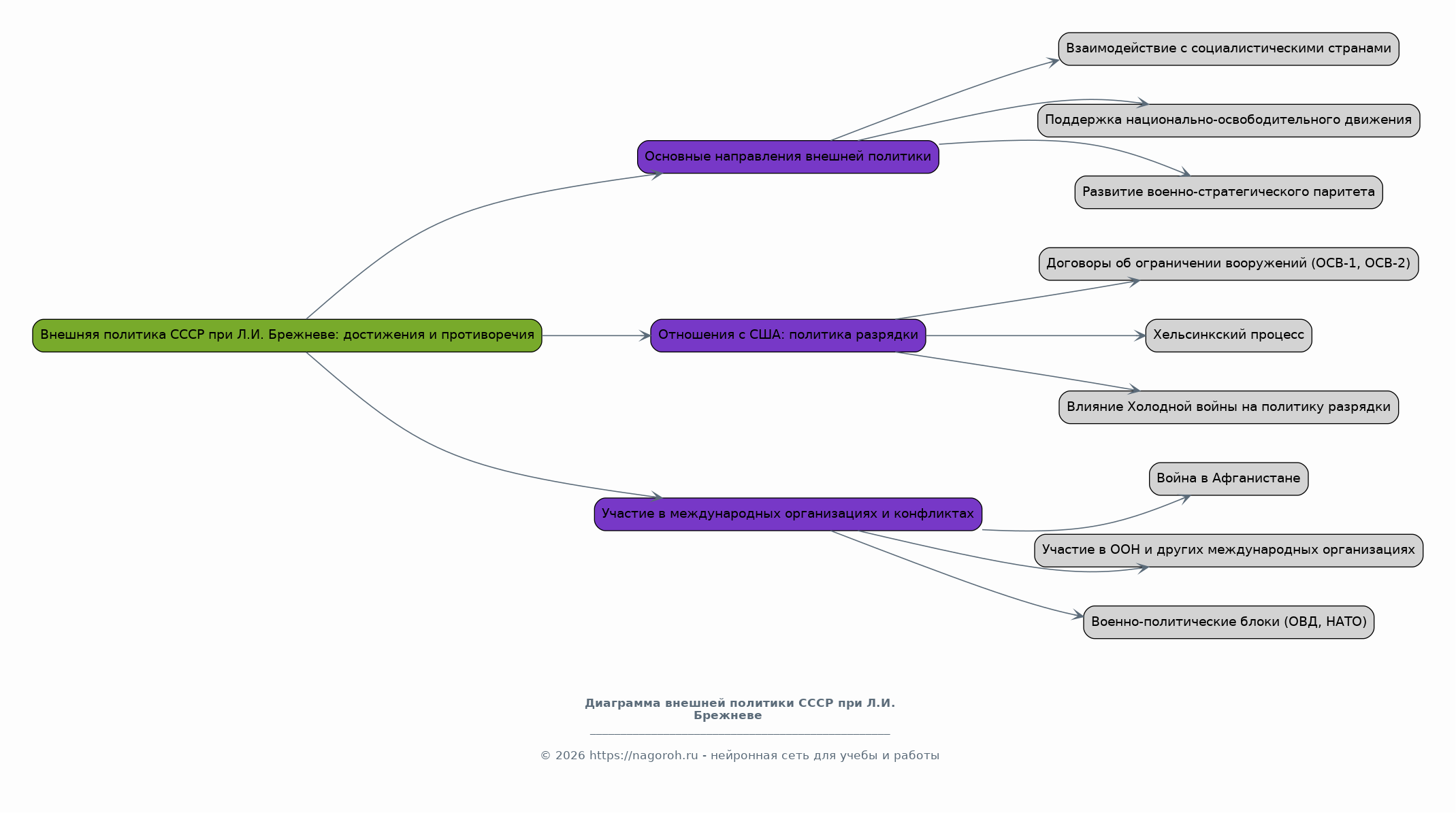
Внешняя политика СССР при Л.И. Брежневе: достижения и противоречия

Содержимое раздела

Данный раздел посвящен анализу внешней политики Советского Союза в период правления Брежнева. Будут рассмотрены основные направления внешней политики, отношения с США в рамках политики разрядки, участие в международных организациях и конфликтах. Необходимо проанализировать влияние внешней политики на внутреннюю ситуацию в стране, включая вопросы безопасности, обороны и идеологии. Рассмотреть участие СССР в международных событиях, таких как войны, дипломатические соглашения и создание военно-политических блоков.

Культура и идеология в брежневскую эпоху

Содержимое раздела

В данном разделе анализируется культурная политика и идеологическая обстановка в Советском Союзе во время правления Брежнева. Будет проанализировано влияние идеологии на искусство, литературу, кино, музыку и другие формы культурного самовыражения. Необходимо рассмотреть аспекты цензуры, свободы творчества, а также изменения в образовательной системе. Важно оценить роль средств массовой информации в формировании общественного мнения и контроле над информацией, а также влияние культурной политики на различные слои населения.

"Застой" как исторический феномен: причины и последствия

Содержимое раздела

В данном разделе будет проведен анализ причин и последствий периода "застоя" в Советском Союзе. Необходимо рассмотреть факторы, приведшие к стагнации в экономике, политике и социальной сфере, такие как неэффективность плановой системы, отсутствие реформ, коррупция, а также внешние факторы. Детальный анализ долгосрочных последствий, таких как дефицит потребительских товаров, рост недовольства населения, кризис доверия к власти и его влияние на перестройку и распад СССР. Рассмотреть альтернативные оценки этого периода.

Роль Л.И. Брежнева в истории Советского Союза

Содержимое раздела

В данном разделе предлагается критический анализ роли Л.И. Брежнева в истории Советского Союза, основанный на анализе предыдущих глав. Будет проведена оценка его личного вклада в формирование внутренней и внешней политики СССР, а также его влияния на различные аспекты жизни советского общества. Необходимо проанализировать как положительные, так и отрицательные стороны его правления, включая его роль в укреплении стабильности, а также проблемы, связанные с коррупцией, застоем и ухудшением экономического положения.

Заключение

Содержимое раздела

Заключение представляет собой итоговую часть исследовательской работы, в которой обобщаются основные результаты исследования, формулируются выводы и дается общая оценка проделанной работы. В нем необходимо кратко изложить основные положения, подтвержденные в ходе исследования, и указать на их значимость. Далее следует подвести итог по каждому из разделов работы, подчеркнуть основные достижения и недостатки, а также сформулировать общие выводы, соответствующие поставленным целям и задачам. Важно указать перспективы дальнейшего исследования.

Список литературы

Содержимое раздела

В данном разделе приводится полный перечень использованной литературы, в соответствии с требованиями к оформлению списка литературы в научных работах. Список должен включать в себя все источники, на которые были сделаны ссылки в тексте работы. Библиографическое описание должно быть оформлено в соответствии с действующими стандартами, с указанием всех необходимых данных, таких как автор, название, издательство, год издания, количество страниц. Важно проверить правильность оформления всех библиографических записей.

Получи Такой Проект

До 90% уникальность
Готовый файл Word
15-30 страниц
Список источников по ГОСТ
Оформление по ГОСТ
Таблицы и схемы
Презентация

Создать Проект на любую тему за 5 минут

Создать

#6205213