Нейросеть

Лирика Афанасия Фета: Поэтика, Эстетика и Влияние Эпохи

Нейросеть для проекта Гарантия уникальности Строго по ГОСТу Высочайшее качество Поддержка 24/7

Данный исследовательский проект посвящен всестороннему анализу лирического наследия выдающегося русского поэта Афанасия Фета. Проект призван рассмотреть основные темы, мотивы и образы, формирующие уникальный поэтический мир Фета, а также выявить связь его творчества с культурными и историческими контекстами эпохи. В рамках исследования будет проведен подробный анализ стихотворений Фета, с акцентом на их художественные особенности, стилистику и идейное содержание. Особое внимание будет уделено исследованию влияния романтизма и символизма на творчество Фета, а также изучению его поэтического языка, метафор и символов. Проект также рассмотрит эволюцию поэтического стиля Фета на протяжении его творческого пути, выявляя основные этапы и тенденции. Будут проанализированы ключевые произведения Фета, раскрывающие многогранность его таланта: любовная лирика, пейзажные зарисовки и философские размышления. В результате исследования будет предложена комплексная интерпретация лирического наследия А.А. Фета, которая позволит глубже понять его вклад в русскую литературу и его место в истории русской культуры.

Идея:

Проект направлен на углубленное изучение поэтического наследия Афанасия Фета, выдающегося русского поэта XIX века. Цель – раскрыть многогранность его лирики, исследуя взаимосвязь между его творчеством и историческим контекстом.

Продукт:

Результатом проекта станет аналитическое исследование, которое представит систематизированный обзор основных тем, мотивов и художественных приемов в лирике Фета. Также будет подготовлена презентация с ключевыми выводами и иллюстрациями для широкой аудитории.

Проблема:

Существует недостаточная изученность влияния социокультурных факторов на формирование поэтики Фета. Также недостаточно глубоко исследованы трансформации его стиля в контексте развития русской литературы.

Актуальность:

Исследование лирики Фета актуально для современного литературоведения, так как позволяет расширить понимание эпохи и роли поэта в русской культуре. Изучение его творчества способствует развитию критического мышления и формированию эстетического вкуса.

Цель:

Основной целью является комплексный анализ лирики Афанасия Фета, выявление ее основных черт и определение ее места в истории русской литературы. Достижение этой цели позволит глубже понять творчество поэта и его вклад в развитие русской культуры.

Целевая аудитория:

Проект ориентирован на учащихся старших классов, студентов гуманитарных факультетов, преподавателей литературы и всех, кто интересуется русской поэзией. Результаты исследования могут быть полезны для подготовки к урокам, семинарам и написания исследовательских работ.

Задачи:

  • Проведение анализа основных тем и мотивов лирики Афанасия Фета.
  • Изучение влияния романтизма и символизма на творчество поэта.
  • Исследование эволюции поэтического стиля Фета.
  • Анализ ключевых произведений Фета.
  • Определение места Фета в истории русской литературы.

Ресурсы:

Для реализации проекта потребуются тексты стихотворений А.А. Фета, критическая литература о его творчестве, доступ к онлайн-библиотекам и базам данных, а также компьютер с доступом в Интернет и программное обеспечение для обработки данных.

Роли в проекте:

Отвечает за общее руководство проектом, определение целей и задач, координацию работы участников, контроль над выполнением плана, подготовку промежуточных и итоговых отчетов. Осуществляет научное консультирование, обеспечивает методологическое сопровождение исследования, координирует работу над отдельными разделами исследования, обеспечивает связь с научными руководителями и рецензентами.

Занимается анализом текстов стихотворений Фета, изучением критической литературы, сбором и систематизацией данных, подготовкой аналитических обзоров и обзоров. Проводит детальный анализ отдельных стихотворений, выявляет художественные приемы, раскрывает тематику и идейное содержание, сопоставляет различные трактовки, готовит материалы для презентации результатов исследования.

Отвечает за редактирование текста исследования, приведение его в соответствие с требованиями научного стиля, оформление цитат и сносок, подготовку иллюстративного материала (если требуется). Проверяет структуру работы, обеспечивает логичность изложения, редактирует стилистику текста, корректирует орфографические и пунктуационные ошибки, приводит в соответствие с требованиями к оформлению списка литературы.

Наименование образовательного учреждения

Проект

на тему

Лирика Афанасия Фета: Поэтика, Эстетика и Влияние Эпохи

Выполнил: ФИО

Руководитель: ФИО

Содержание

  • Введение 1
  • Жизненный путь Афанасия Фета и его эпоха 2
  • Основные темы и мотивы в лирике Фета 3
  • Поэтика и художественные особенности лирики Фета 4
  • Любовная лирика Фета: эстетика и философское содержание 5
  • Пейзажная лирика Фета: природа как источник вдохновения 6
  • Философские мотивы в лирике Фета 7
  • Влияние романтизма и символизма на творчество Фета 8
  • Заключение 9
  • Список литературы 10

Введение

Содержимое раздела

Введение представляет собой первый раздел исследовательской работы и играет ключевую роль в формировании представления о предмете исследования. В этом разделе излагается актуальность выбранной темы, обосновывается ее научная значимость. Определяются цели и задачи исследования, формулируется его объект и предмет, раскрывается методология исследования и указывается теоретическая база проекта. Введение также содержит краткий обзор структуры исследовательской работы, что помогает читателю ориентироваться в содержании и логике изложения материала. Важно четко обозначить методологические подходы, которые будут использоваться при анализе лирики Фета, например, историко-литературный, сравнительно-типологический или биографический методы. Введение должно стимулировать интерес читателя к теме, указывая на ее актуальность и потенциальную значимость для развития литературоведения.

Жизненный путь Афанасия Фета и его эпоха

Содержимое раздела

Данный раздел посвящен изучению биографии и исторического контекста жизни Афанасия Фета. Рассматривается его жизненный путь, начиная с детства и юности, формирование его взглядов под влиянием различных факторов, включая семейное окружение, образование и общественные события. Анализируется влияние эпохи, в частности, культурные и социальные изменения XIX века на его творчество. Особое внимание уделяется влиянию романтизма и символизма на его мировоззрение. Исследуются взаимоотношения Фета с другими писателями и поэтами его времени, а также его роль в литературном процессе. Раскрываются основные этапы его творческой деятельности, а также анализируются обстоятельства, которые оказали значительное влияние на формирование его поэтического стиля и тематики произведений. Изучение его биографии позволяет лучше понимать его лирический мир.

Основные темы и мотивы в лирике Фета

Содержимое раздела

В этом разделе анализируются основные темы и мотивы, которые доминируют в лирике Афанасия Фета. Рассматриваются такие ключевые темы, как любовь, природа, красота, смерть, размышления о смысле жизни и восприятие окружающего мира. Анализируется, как эти темы раскрываются в его стихотворениях, выявляются повторяющиеся образы и символы, присущие его творчеству. Особое внимание уделяется взаимосвязи между тематикой и мировоззрением поэта. Изучается, как социальные и культурные влияния эпохи отражаются в его лирической поэзии. Анализируются различные аспекты, связанные с раскрытием данных тем и мотивов. Определяется, как эти темы отражают его личный опыт, переживания и отношение к окружающему миру. Раскрывается роль этих мотивов в формировании его поэтического стиля и уникального взгляда на мир.

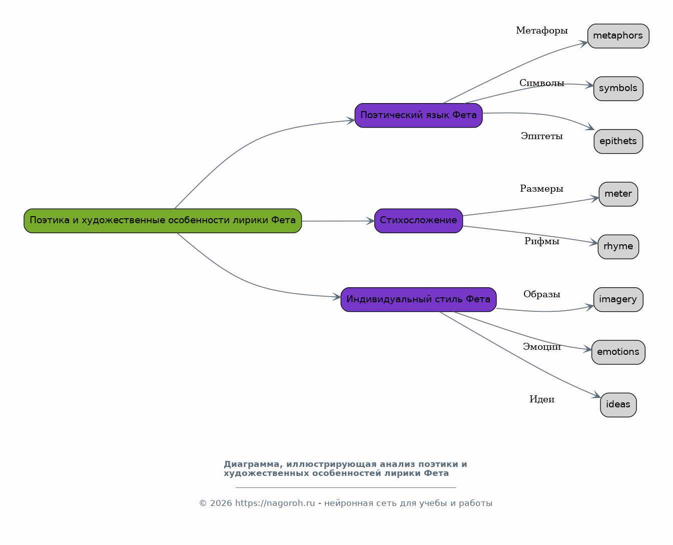
Поэтика и художественные особенности лирики Фета

Содержимое раздела

Раздел посвящен анализу поэтики и художественных особенностей лирики Афанасия Фета. Рассматриваются особенности его поэтического языка, включая его использование метафор, символов, эпитетов и других средств выразительности. Изучается его подход к стихосложению, анализируются его предпочтения в отношении размеров и рифм. Анализ поэтической структуры его произведений и его работы со звукописью. Особое внимание уделяется выявлению индивидуального стиля Фета, его отличительных черт и приемов, которые делают его поэзию узнаваемой и неповторимой. Анализируется, как поэтика Фета отражает его мироощущение и творческую индивидуальность. Исследуется, как он использует различные поэтические приемы для создания образов, передачи эмоций и идей. Определяется место Фета в истории русского стиха и анализируется его вклад в развитие русской поэзии.

Любовная лирика Фета: эстетика и философское содержание

Содержимое раздела

Этот раздел фокусируется на изучении любовной лирики Афанасия Фета, которая занимает важное место в его творчестве. Анализируется изображение любовных переживаний, эмоций, восторгов и страданий в его стихах. Рассматриваются образы возлюбленных, которые создаются поэтом. Изучается глубина чувств и переживаний, которые он передает в своих произведениях. Анализируется влияние философских и эстетических аспектов на его любовную лирику. Особое внимание уделяется раскрытию эволюции любовной темы на протяжении его творческого пути. Проводится анализ ключевых стихотворений, посвященных теме любви, с целью выявления особенностей его поэтического стиля и мировоззрения. Раскрываются тонкости его подхода к изображению любви, его понимание природы чувства и его философский подтекст. Анализируется образ женщины в лирике Фета.

Пейзажная лирика Фета: природа как источник вдохновения

Содержимое раздела

Раздел анализирует пейзажную лирику Афанасия Фета, исследуя его восприятие природы как источника вдохновения и средства выражения чувств. Рассматриваются способы изображения природы в его стихах, особенности использования пейзажных образов для передачи настроения и переживаний. Изучается влияние окружающей среды на его поэтическое воображение. Анализируется роль природы в лирике Афанасия Фета. Раскрываются символические значения природы в его произведениях и их связь с его мировоззрением. Особое внимание уделяется анализу ключевых стихотворений, посвященных природе. Исследуется его мастерство в создании ярких и запоминающихся образов природы. Выявляются особенности его восприятия и изображения различных природных явлений. Анализируется связь пейзажной лирики с другими аспектами его творчества.

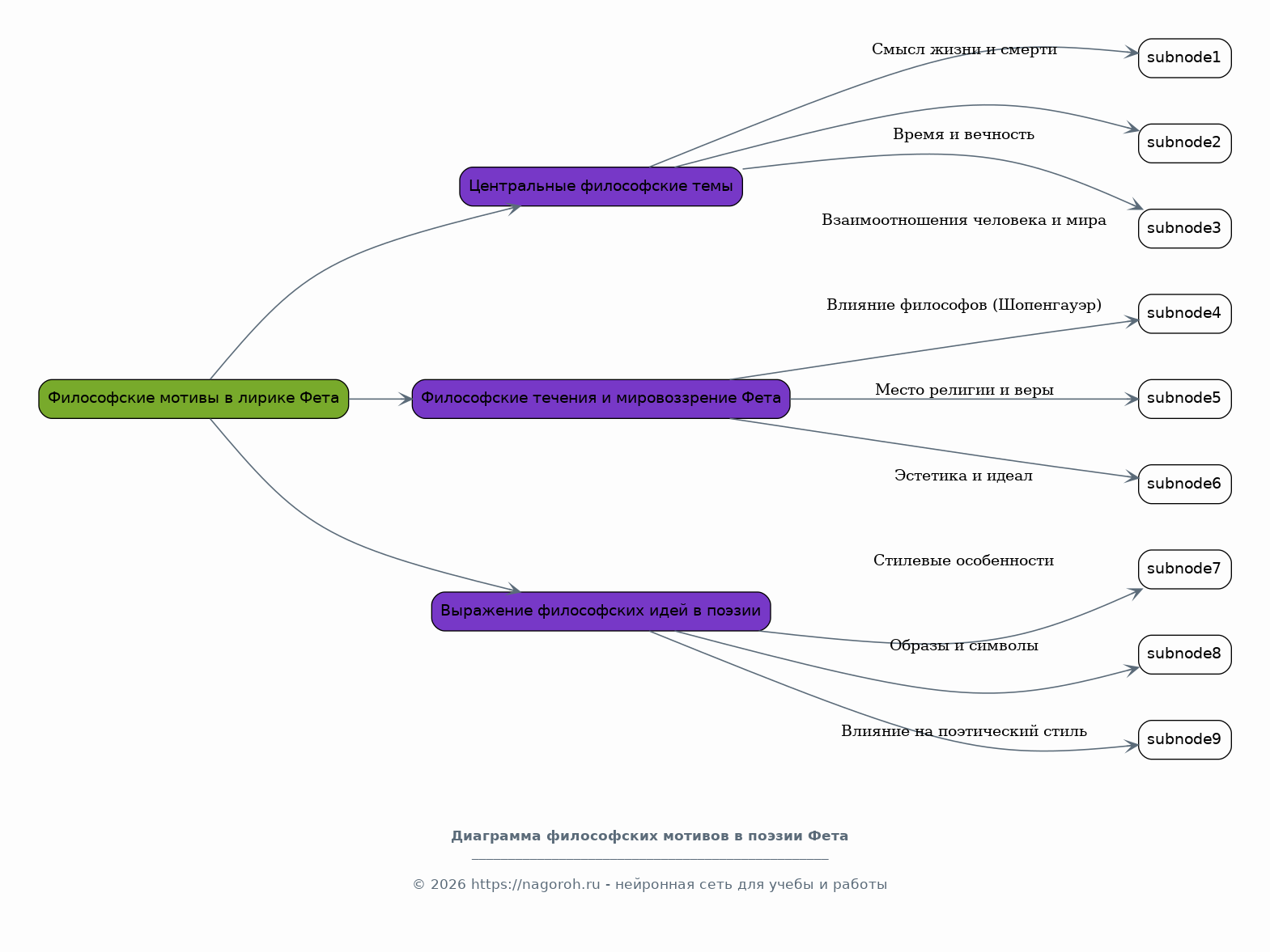
Философские мотивы в лирике Фета

Содержимое раздела

В этом разделе рассматривается философское содержание лирики Афанасия Фета. Анализируются его размышления о смысле жизни, смерти, времени, вечности и месте человека в мире. Изучается его отношение к религии и вере. Рассматриваются мотивы гармонии, красоты и стремления к идеалу, которые часто встречаются в его стихах. Анализируется его мировоззрение, которое отражено в его поэзии, и его связь с философскими течениями его времени. Особое внимание уделяется раскрытию философских аспектов его творчества. Выявляются его представления о взаимосвязи человека и природы. Анализируется его стремление к постижению высших ценностей, таких как красота, любовь и гармония. Исследуются способы выражения философских идей в его поэтических произведениях, а также их влияние на эволюцию его поэтического стиля.

Влияние романтизма и символизма на творчество Фета

Содержимое раздела

Данный раздел посвящен изучению влияния романтизма и символизма на творчество Афанасия Фета. Анализируется, как романтические идеи о природе, чувствах и идеалах отразились в его поэзии. Изучается влияние символизма на его образность, использование символов и аллегорий. Исследуются элементы романтизма и символизма в его произведениях. Особое внимание уделяется выявлению общих черт и различий между романтизмом, символизмом и его собственной творческой манерой. Анализируется, как эти влияния проявились в его выборе тем, мотивов и художественных приемов. Рассматривается взаимосвязь его творчества с литературными течениями XIX века. Исследуется его роль как поэта, совмещающего в своем творчестве разные эстетические направления. Определяется его вклад в развитие русской поэзии.

Заключение

Содержимое раздела

Заключение представляет собой завершающий раздел исследовательской работы и подводит итоги проведенного анализа лирики Афанасия Фета. В этом разделе кратко излагаются основные выводы, полученные в ходе исследования, обобщаются результаты анализа различных аспектов его творчества. Подчеркивается значимость лирического наследия Фета в контексте русской литературы и культуры. Обсуждаются перспективы дальнейшего изучения его творчества. В заключении дается оценка его вклада в развитие русской поэзии, подчеркивается уникальность его таланта и его место в истории литературы. В заключении выражается общее мнение об исследовании и его результатах. Обобщаются основные положения работы, подтверждаются выдвинутые в начале гипотезы и демонстрируется достижение поставленных целей и задач.

Список литературы

Содержимое раздела

Список литературы является важной составляющей исследовательской работы, представляющей собой систематизированный перечень использованных источников. Он включает в себя как научные статьи и монографии, посвященные творчеству Афанасия Фета, так и работы по истории русской литературы, теории литературы и смежным областям, которые были использованы в процессе исследования. Правильное оформление списка литературы необходимо для обеспечения научной достоверности работы, а также для предоставления читателю возможности ознакомиться с использованными источниками и проверить корректность цитирования. В списке должны быть представлены полные библиографические данные каждого источника: фамилия и инициалы автора, название работы, место издания, издательство, год издания и количество страниц. Список литературы служит свидетельством проведенной исследовательской работы и демонстрирует глубину изучения темы.

Получи Такой Проект

До 90% уникальность
Готовый файл Word
15-30 страниц
Список источников по ГОСТ
Оформление по ГОСТ
Таблицы и схемы
Презентация

Создать Проект на любую тему за 5 минут

Создать

#5643424