Нейросеть

Литературные феномены 2020: трансформация творчества и культуры в условиях пандемии COVID-19

Нейросеть для проекта Гарантия уникальности Строго по ГОСТу Высочайшее качество Поддержка 24/7

Данный исследовательский проект посвящен анализу трансформации литературного процесса и социокультурных изменений, произошедших в 2020 году под влиянием пандемии COVID-19. В работе рассматривается влияние ограничительных мер, дистанцирования и новых информационных реалий на творчество писателей, поэтов, драматургов и других деятелей культуры. Основное внимание уделяется изменению тематики, жанров, стилистики произведений, а также способам их создания, распространения и восприятия. Проект охватывает широкий спектр литературных явлений, включая эволюцию онлайн-платформ, цифровые форматы коммуникации между авторами и аудиторией, новые формы литературных и культурных событий, возникшие в период пандемии. Анализируется влияние пандемии на культурный ландшафт в целом, включая театры, музеи, литературные фестивали и книжные издательства. В рамках исследования проводится сопоставительный анализ литературных произведений разных стран и культурных контекстов, стремясь выявить общие тенденции и специфические особенности. Используются методы литературного анализа, сравнительного литературоведения, а также социологические методы для изучения реакции общества на культурные изменения.

Идея:

Исследовать влияние пандемии COVID-19 на литературный процесс и культурные практики, выявив основные тенденции и трансформации в творчестве и культурной жизни 2020 года. Проанализировать, как пандемия повлияла на тематику, жанры, стиль, а также способы создания, распространения и восприятия литературных произведений.

Продукт:

Результатом исследования станет аналитический отчет, представляющий собой глубокий анализ литературных феноменов 2020 года. Отчет будет включать в себя комплексный обзор ключевых тенденций, иллюстрированный примерами конкретных произведений и событий, а также выводы о долгосрочных последствиях пандемии для литературы и культуры.

Проблема:

В 2020 году пандемия COVID-19 оказала беспрецедентное воздействие на все сферы жизни общества, включая культуру и литературу. Недостаточно полно изучено влияние пандемии на трансформацию творческих процессов, жанровых предпочтений и способов взаимодействия между авторами и аудиторией.

Актуальность:

Исследование литературных феноменов 2020 года имеет высокую актуальность в связи с необходимостью осмысления глубоких изменений, происходящих в современном литературном пространстве. Результаты исследования позволят лучше понять динамику развития литературы в условиях кризиса и выявить новые тренды.

Цель:

Основная цель проекта – провести комплексный анализ влияния пандемии COVID-19 на литературный процесс и культурную среду 2020 года. Выявить характер изменений в творчестве, каналы коммуникации и формы культурной жизни под воздействием пандемии.

Целевая аудитория:

Проект ориентирован на студентов, преподавателей гуманитарных дисциплин (филология, культурология, литературоведение), а также всех, кто интересуется современной литературой и культурой. Результаты исследования будут интересны писателям, критикам, литературным агентам и издателям.

Задачи:

  • Провести обзор и анализ научной литературы по теме исследования, включая статьи, монографии и диссертации.
  • Собрать и систематизировать эмпирический материал: литературные произведения, критические статьи, интервью, данные социологических опросов.
  • Провести анализ собранного материала с использованием методов литературного анализа, сравнительного литературоведения и контент-анализа.
  • Обобщить полученные результаты, сформулировать выводы и подготовить аналитический отчет.
  • Подготовить презентацию итогов исследования для представления на научных конференциях и в онлайн-формате.

Ресурсы:

Для реализации проекта потребуются доступ к академическим базам данных, библиотечным ресурсам, программному обеспечению для обработки данных и организации онлайн-встреч, а также финансовые средства для публикации результатов и участия в конференциях.

Роли в проекте:

Обеспечивает общее руководство проектом, определяет задачи и методологию исследования, контролирует ход работы, осуществляет координацию деятельности команды, отвечает за подготовку итогового отчета, организует презентацию результатов. Руководитель проекта должен обладать опытом в области литературного анализа, умением планировать и организовывать научные исследования.

Выполняет сбор и анализ данных, проводит анализ литературных текстов с использованием различных методов, осуществляет сравнительное исследование произведений, подготавливает промежуточные отчеты и аналитические записки. Аналитик должен обладать навыками работы с научными текстами, знанием методов литературного анализа и умением систематизировать информацию.

Занимается поиском и отбором необходимых материалов (литературных произведений, критических статей, интервью), проводит первичный анализ данных, участвует в подготовке и оформлении итогового отчета, готовит материалы для презентаций. Исследователь должен обладать навыками работы с научными источниками, усидчивостью и вниманием к деталям.

Отвечает за литературное редактирование и подготовку всех материалов проекта к публикации, проверяет тексты на предмет стилистических, грамматических и орфографических ошибок, обеспечивает соответствие требованиям к оформлению научных работ, участвует в подготовке презентаций. Редактор должен обладать отличными знаниями русского языка, умением работать с научным стилем и знанием требований к оформлению научных публикаций.

Наименование образовательного учреждения

Проект

на тему

Литературные феномены 2020: трансформация творчества и культуры в условиях пандемии COVID-19

Выполнил: ФИО

Руководитель: ФИО

Содержание

  • Введение 1
  • Теоретические основы исследования литературных феноменов 2
  • Влияние пандемии на тематику и жанры в литературе 2020 года 3
  • Трансформация способов создания и распространения литературных произведений в эпоху COVID-19 4
  • Онлайн-культура и литература: новые каналы коммуникации и формы взаимодействия 5
  • Практический анализ литературных произведений 2020 года 6
  • Литература о пандемии: тематика, образы и общественный резонанс 7
  • Влияние пандемии на культурный ландшафт: литературные фестивали, книгоиздание и театры 8
  • Заключение 9
  • Список литературы 10

Введение

Содержимое раздела

В вводной части обосновывается актуальность выбранной темы исследования, определяются цели и задачи, предмет и объект исследования, а также методологические подходы. Подробно описывается феномен пандемии COVID-19 и ее влияние на различные аспекты общественной жизни, включая культуру. Определяются основные понятия, рассматриваемые в работе, и дается краткий обзор современного состояния исследуемой проблемы. Также вводится структура работы и обозначаются главы и их содержание, чтобы предоставить читателю четкое представление о структуре исследования.

Теоретические основы исследования литературных феноменов

Содержимое раздела

Данный раздел посвящен теоретическому обоснованию исследования, включая анализ ключевых понятий, таких как «литературный процесс», «культура», «творчество», «пандемия». Рассматриваются различные подходы к изучению литературных явлений, например, структурализм, постструктурализм, культурно-исторический подход. Анализируются существующие научные работы, посвященные влиянию кризисных ситуаций на литературу. Обобщаются существующие теории и концепции о влиянии социальных изменений на искусство и культуру. В данном разделе формируется теоретическая база для анализа конкретных литературных произведений и явлений, рассмотренных в последующих главах.

Влияние пандемии на тематику и жанры в литературе 2020 года

Содержимое раздела

Этот раздел посвящен анализу изменений в тематике и жанрах литературных произведений, созданных в 2020 году. Рассматривается, как пандемия повлияла на выбор тем, интересующих авторов (изоляция, страх, смерть, болезнь, социальное неравенство). Анализируются трансформации в жанрах (появление новых жанров, таких как «пандемический роман» или изменения в традиционных жанрах, например, в детективе или фантастике). Проводится сопоставительный анализ произведений различных авторов и стран. Выявляются основные тенденции и закономерности в развитии тематики и жанров в литературе изучаемого периода.

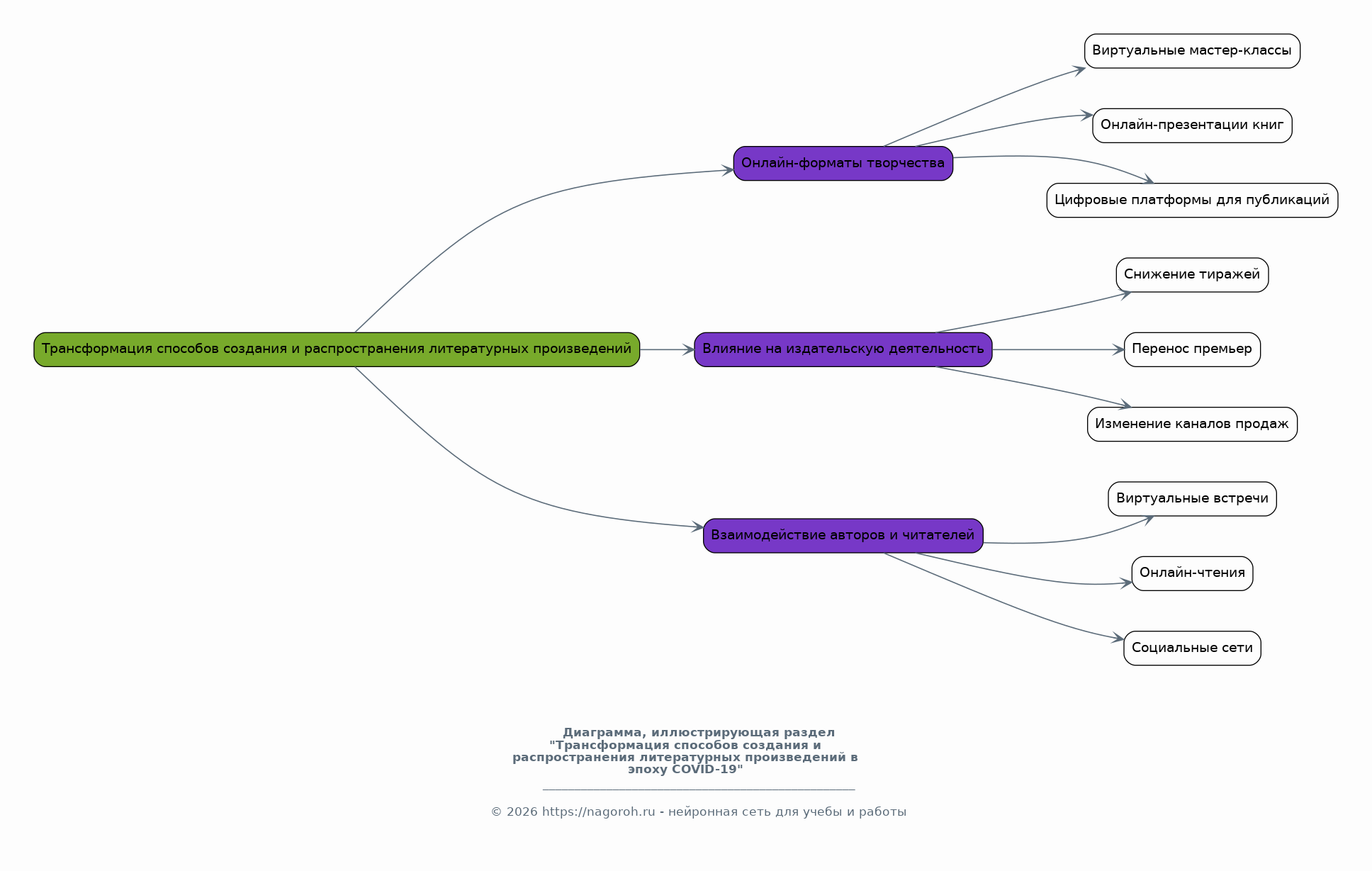
Трансформация способов создания и распространения литературных произведений в эпоху COVID-19

Содержимое раздела

В данном разделе рассматриваются изменения в способах создания и распространения литературных произведений в условиях пандемии. Анализируется переход к онлайн-форматам творчества, таким как виртуальные писательские мастер-классы, онлайн-презентации книг, цифровые платформы для публикации произведений. Рассматривается влияние пандемии на издательскую деятельность, включая снижение тиражей, перенос премьер, изменение каналов продаж. Анализируются новые формы взаимодействия между авторами и читателями (виртуальные встречи, онлайн-чтения, социальные сети). Изучается роль цифровых технологий в поддержании литературного процесса в период кризиса.

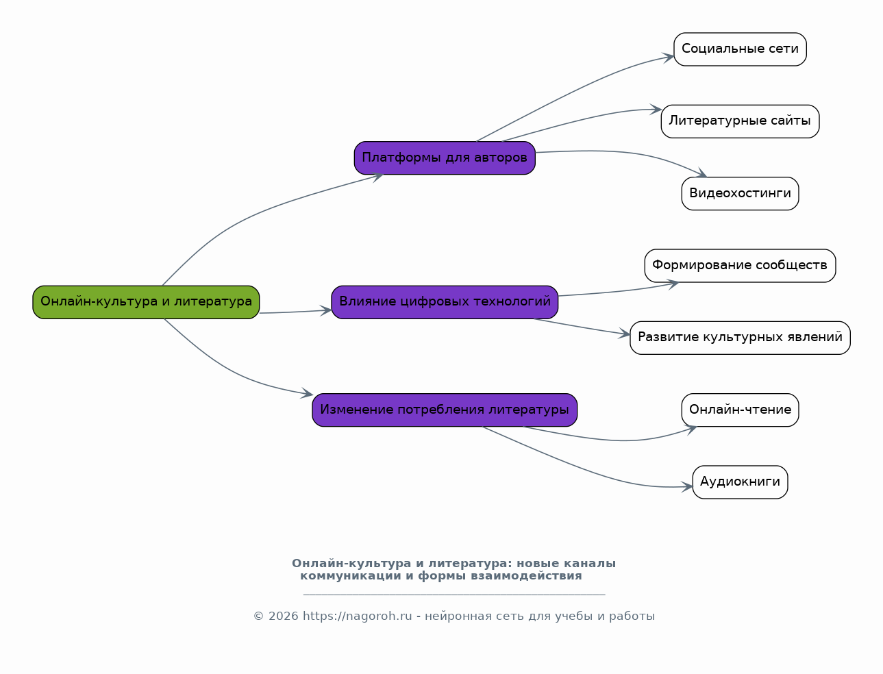
Онлайн-культура и литература: новые каналы коммуникации и формы взаимодействия

Содержимое раздела

В этом разделе анализируются новые формы взаимодействия между авторами, издательствами и читателями, которые возникли в онлайн-пространстве в период пандемии. Рассматриваются платформы, позволяющие писателям публиковать свои произведения, проводить онлайн-мероприятия, взаимодействовать с аудиторией (социальные сети, специализированные литературные сайты, видеохостинги). Анализируется влияние цифровых технологий на формирование новых литературных сообществ и культурных явлений. Исследуется, как изменился процесс потребления литературы в онлайн-среде. Рассматриваются преимущества и недостатки новых форматов для писателей, издателей и читателей.

Практический анализ литературных произведений 2020 года

Содержимое раздела

В этой главе проводится подробный анализ конкретных литературных произведений, созданных в 2020 году или получивших значительный резонанс в этот период. Выбор произведений обосновывается их соответствием целям и задачам исследования, а также их репрезентативностью для выявления основных тенденций. При анализе применяются методы литературного анализа (анализ сюжета, образов, композиции, стиля). Рассматривается, как пандемия нашла отражение в этих произведениях: какие темы, мотивы и образы преобладают, как изменилась стилистика, какие социальные проблемы поднимаются. Проводится сопоставительный анализ различных произведений и делается попытка выявить общие черты и специфику.

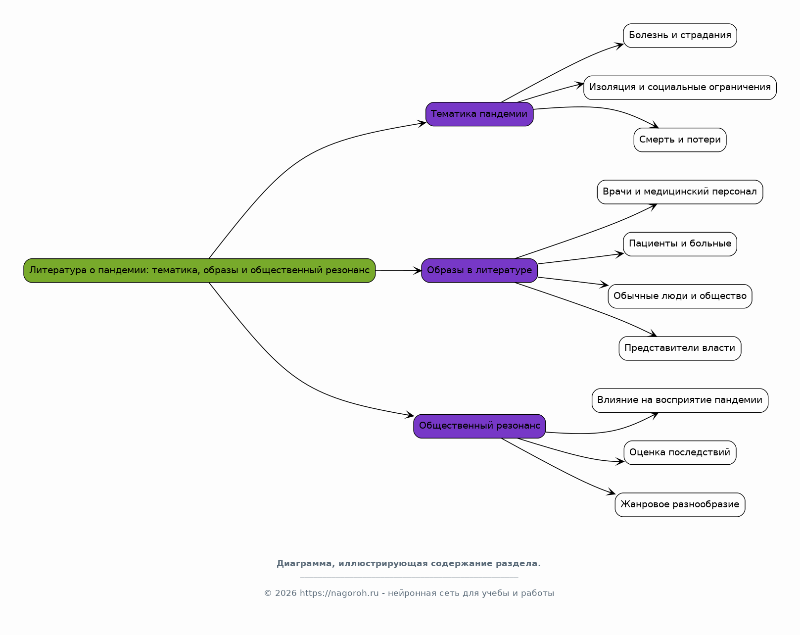
Литература о пандемии: тематика, образы и общественный резонанс

Содержимое раздела

В данном разделе более детально рассматриваются литературные произведения, непосредственно посвященные теме пандемии COVID-19. Анализируется, какие аспекты пандемии стали центральными для авторов (болезнь, изоляция, страх, смерть, социальные ограничения). Изучаются образы, созданные писателями для передачи опыта пандемии (врачи, пациенты, обычные люди, представители власти). Исследуется общественный резонанс данных произведений, их влияние на восприятие пандемии и ее последствий. Рассматриваются различные жанры, в которых создавались произведения о пандемии (роман, рассказ, поэзия, драматургия) и анализируются их особенности.

Влияние пандемии на культурный ландшафт: литературные фестивали, книгоиздание и театры

Содержимое раздела

В этой части исследования анализируется, как пандемия повлияла на различные институции культуры, связанные с литературой. Рассматриваются изменения в проведении литературных фестивалей (переход в онлайн-формат, отмена мероприятий, снижение посещаемости). Анализируются проблемы, возникшие в книгоиздательском бизнесе (снижение продаж, закрытие магазинов, корректировка планов публикаций). Изучается ситуация в театрах, включая перенос премьер, перевод мероприятий в онлайн, снижение посещаемости. Выявляются основные тенденции и вызовы, с которыми столкнулись культурные институции в период пандемии.

Заключение

Содержимое раздела

В заключительной части подводятся итоги исследования, обобщаются основные выводы, полученные в результате анализа литературных феноменов 2020 года. Кратко излагаются основные тенденции: изменения в тематике и жанрах, трансформации в способах создания и распространения произведений, влияние на культурные институции. Оценивается вклад пандемии в развитие современного литературного процесса. Определяются перспективы дальнейших исследований в данной области, обозначаются возможные направления для дальнейшей работы. Подчеркивается значимость проведенного исследования для понимания изменений в литературе и культуре в условиях кризиса.

Список литературы

Содержимое раздела

В списке литературы приводятся все источники, использованные в ходе исследования: научные статьи, монографии, электронные ресурсы, интервью и другие источники информации. Список оформляется в соответствии с требованиями к цитированию и оформлению научных работ (ГОСТ или другие стандарты). Каждый источник должен быть указан с полной библиографической информацией, включая автора, название, издательство, год издания, страницы и другие необходимые сведения. Список литературы служит подтверждением научной обоснованности исследования, а также позволяет читателям ознакомиться с использованными источниками.

Получи Такой Проект

До 90% уникальность
Готовый файл Word
15-30 страниц
Список источников по ГОСТ
Оформление по ГОСТ
Таблицы и схемы
Презентация

Создать Проект на любую тему за 5 минут

Создать

#6196527