Нейросеть

Magisteria: Анализ бренда, история развития и перспективы

Нейросеть для проекта Гарантия уникальности Строго по ГОСТу Высочайшее качество Поддержка 24/7

Данный исследовательский проект посвящен всестороннему анализу бренда Magisteria, его истории, текущему положению на рынке и перспективам развития. В рамках исследования будет проведен детальный обзор этапов становления бренда, начиная с момента его зарождения и до текущего момента. Особое внимание будет уделено анализу позиционирования бренда, его целевой аудитории, конкурентной среде и маркетинговым стратегиям, применяемым для продвижения продукции. Будут рассмотрены ключевые факторы, повлиявшие на формирование имиджа бренда, его узнаваемость и лояльность потребителей. Проект также включает в себя анализ сильных и слабых сторон Magisteria, оценку возможностей для улучшения и расширения бизнеса, а также выявление потенциальных рисков и угроз. Итогом работы станет комплексный анализ бренда, основанный на данных, полученных в ходе исследования, и предложения по дальнейшему развитию бренда Magisteria в условиях современной конкурентной среды.

Идея:

Изучить эволюцию бренда Magisteria и его влияние на рынок образовательных услуг. Проанализировать маркетинговые стратегии, применяемые Magisteria, и оценить их эффективность.

Продукт:

Предметом исследования является исчерпывающий анализ бренда Magisteria, включающий в себя анализ его истории, текущего состояния и перспектив развития. Результатом проекта станет структурированный отчет, содержащий детальный анализ бренда, обоснованные выводы и рекомендации для дальнейшего развития.

Проблема:

Отсутствие комплексного анализа бренда Magisteria с учетом его исторического развития, текущего состояния и перспектив. Недостаточность данных о влиянии маркетинговых стратегий бренда на его восприятие целевой аудиторией.

Актуальность:

Актуальность исследования обусловлена необходимостью анализа бренда Magisteria в условиях динамично развивающегося рынка образовательных услуг. Результаты исследования могут быть полезны для принятия стратегических решений по развитию бренда и повышению его конкурентоспособности.

Цель:

Всесторонний анализ бренда Magisteria для выявления сильных и слабых сторон, оценки перспектив развития и разработки рекомендаций. Сформировать глубокое понимание истории бренда, его позиционирования, целевой аудитории и конкурентной среды.

Целевая аудитория:

Исследование предназначено для студентов, изучающих маркетинг, брендинг и менеджмент, а также для специалистов в области маркетинга и PR. Результаты исследования могут быть полезны для представителей компании Magisteria и других заинтересованных сторон.

Задачи:

  • Провести анализ истории бренда Magisteria, выявить ключевые этапы развития.
  • Изучить позиционирование бренда Magisteria на рынке образовательных услуг.
  • Проанализировать целевую аудиторию бренда Magisteria и ее предпочтения.
  • Оценить эффективность маркетинговых стратегий Magisteria.
  • Разработать рекомендации по дальнейшему развитию бренда Magisteria.

Ресурсы:

Для реализации проекта потребуются доступ к информации о компании Magisteria, включая корпоративные материалы, данные о маркетинговых кампаниях и исследованиях рынка, а также доступ к научной литературе.

Роли в проекте:

Осуществляет общее руководство проектом, координирует работу команды, отвечает за формирование концепции исследования, разработку плана работ и контроль за его исполнением. Руководитель проекта также отвечает за подготовку итогового отчета, проведение презентаций и защиту результатов исследования, обеспечивая соответствие полученных данных поставленным задачам. Он принимает стратегические решения, связанные с ходом исследования, анализирует промежуточные результаты и адаптирует план в случае необходимости. В его обязанности входит организация встреч с командой, распределение задач, контроль сроков и качества выполнения работ, а также разрешение возникающих проблем и конфликтов.

Отвечает за сбор, обработку и анализ данных, необходимых для проведения исследования. Аналитик данных разрабатывает методологию анализа, выбирает инструменты и методы обработки данных, проводит статистический анализ и интерпретацию результатов. Он отвечает за подготовку графиков, таблиц и других визуальных материалов для представления данных, а также за поиск и обработку данных из различных источников, включая базы данных, отчеты, исследования и публикации. Аналитик данных обеспечивает качество данных, проверяет их на соответствие требованиям исследования, выявляет закономерности и тенденции, а также готовит выводы на основе проведенного анализа, предоставляя их руководителю проекта.

Предоставляет экспертную поддержку в области разработки методологии исследования, сборе данных, их анализе и интерпретации результатов. Исследователь-консультант оказывает помощь в организации фокус-групп, проведении интервью и опросов, а также консультирует по вопросам теории и практики в области брендинга, маркетинга и менеджмента. Он осуществляет критический анализ существующих исследований и публикаций по теме, помогает в формулировании рабочих определений, гипотез и выводов. Он обеспечивает соответствие проводимого исследования академическим стандартам и требованиям научной методологии, а также предлагает рекомендации по улучшению качества исследования.

Отвечает за редактирование и оформление итогового отчета, обеспечивая его соответствие стилистическим, грамматическим и орфографическим нормам. Редактор проверяет логичность изложения материала, его соответствие поставленным задачам и требованиям к научной работе. Он также отвечает за оформление библиографии, ссылок и других элементов, необходимых для соблюдения академических стандартов. Редактор работает в тесном сотрудничестве с руководителем проекта и другими участниками команды, предлагая улучшения к тексту и обеспечивая его понятность и доступность для целевой аудитории, а также следит за соблюдением сроков.

Наименование образовательного учреждения

Проект

на тему

Magisteria: Анализ бренда, история развития и перспективы

Выполнил: ФИО

Руководитель: ФИО

Содержание

  • Введение 1
  • Обзор теоретических подходов к брендингу 2
  • Анализ истории и эволюции бренда Magisteria 3
  • Позиционирование бренда Magisteria на рынке 4
  • Анализ маркетинговых стратегий Magisteria 5
  • Оценка восприятия бренда потребителями 6
  • SWOT-анализ бренда Magisteria 7
  • Рекомендации по развитию бренда Magisteria 8
  • Заключение 9
  • Список литературы 10

Введение

Содержимое раздела

В разделе "Введение" будет представлен общий обзор исследования, обоснована его актуальность и значимость. Будут сформулированы цели и задачи исследования, обозначен предмет и объект изучения. Также будет описана методология исследования, включая используемые методы сбора и анализа данных. Введение включает краткий обзор структуры работы, что поможет читателю сориентироваться в содержании. Будет представлен обзор текущего состояния рынка образовательных услуг и место бренда Magisteria на нем. Обоснование выбора темы исследования, ее практическая и теоретическая значимость. Определение ключевых понятий и терминов, используемых в работе.

Обзор теоретических подходов к брендингу

Содержимое раздела

Данный раздел посвящен анализу теоретических основ брендинга, включая различные концепции и модели, используемые в современной маркетинговой практике. Будут рассмотрены основные определения бренда, его роли и функций, а также различные подходы к его созданию и управлению. Особое внимание будет уделено изучению концепций позиционирования бренда, его идентичности, имиджа и ценностного предложения. В разделе будут проанализированы различные модели брендинга, такие как модель Дэвида Аакера, модель Кевина Лейна Келлера и другие. Будет проведен анализ подходов к оценке эффективности брендинга. Рассмотрение принципов формирования лояльности к бренду.

Анализ истории и эволюции бренда Magisteria

Содержимое раздела

В данном разделе будет представлен детальный анализ истории бренда Magisteria, начиная с момента его создания и до текущего момента. Будут рассмотрены ключевые этапы развития бренда, включая изменение его позиционирования, целевой аудитории и маркетинговых стратегий. Особое внимание будет уделено выявлению факторов, повлиявших на формирование бренда, его узнаваемость и лояльность потребителей. Будут проанализированы значимые события и решения, оказавшие влияние на развитие бренда, эволюция логотипа, слогана и других элементов фирменного стиля. Рассмотрение стратегий выхода на новые рынки, слияния и поглощения, а также других важных этапов развития.

Позиционирование бренда Magisteria на рынке

Содержимое раздела

Этот раздел посвящен анализу позиционирования бренда Magisteria на рынке образовательных услуг. Будет проведен анализ целевой аудитории бренда, ее потребностей и предпочтений. Будет изучено позиционирование бренда относительно конкурентов, включая анализ их сильных и слабых сторон. Будут рассмотрены стратегии позиционирования, используемые брендом Magisteria, и их эффективность. Проведут анализ соответствия позиционирования бренда его реальным характеристикам и восприятию потребителями. Оценка текущего позиционирования, его сильных и слабых сторон, а также выявление возможностей для улучшения. Сравнительный анализ с конкурентами.

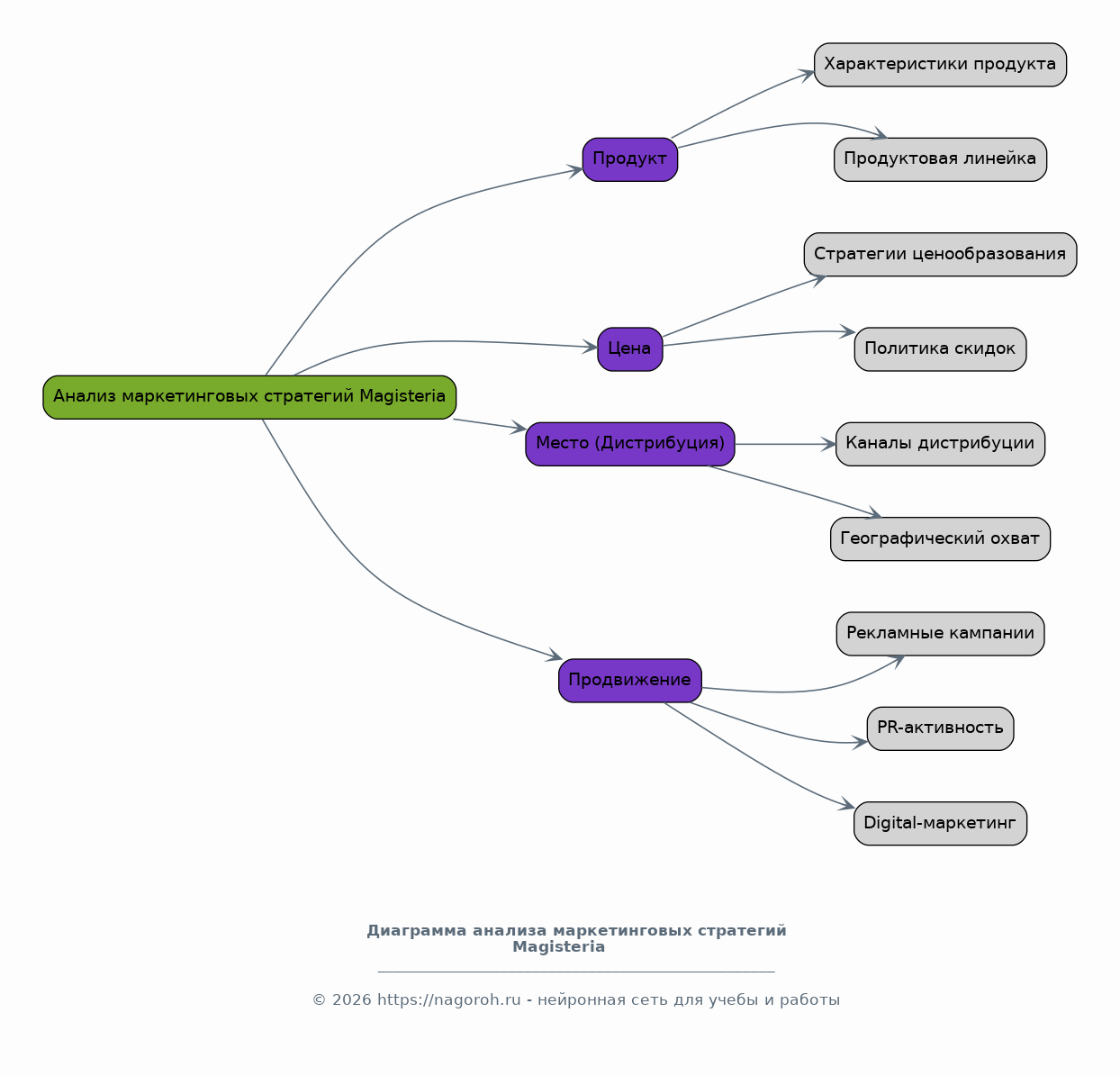
Анализ маркетинговых стратегий Magisteria

Содержимое раздела

В данном разделе будет проведен анализ маркетинговых стратегий, применяемых брендом Magisteria для продвижения своих продуктов и услуг. Будут рассмотрены основные элементы маркетингового комплекса (4P): продукт, цена, место и продвижение. Особое внимание будет уделено анализу рекламных кампаний, PR-активности, digital-маркетинга и других инструментов продвижения. Будет оценена эффективность различных маркетинговых каналов и инструментов. Анализ стратегий ценообразования, дистрибуции и коммуникации Magisteria. Оценка соответствия маркетинговых стратегий целям бренда и потребностям целевой аудитории, выявление успешных и неудачных практик.

Оценка восприятия бренда потребителями

Содержимое раздела

В этом разделе будет представлен анализ восприятия бренда Magisteria его целевой аудиторией. Будут использованы методы исследования, такие как опросы, интервью и фокус-группы, для изучения мнения потребителей о бренде. Будет проанализирована осведомленность потребителей о бренде, их отношение к его продуктам и услугам, а также уровень лояльности. Будет проведена оценка имиджа бренда, его соответствия ожиданиям потребителей и восприятия ценностей бренда. Оценка потребительской удовлетворенности, факторы, влияющие на восприятие бренда. Анализ данных о покупательском поведении, обратной связи и отзывах потребителей, составление портрета потребителя, выявление основных проблем.

SWOT-анализ бренда Magisteria

Содержимое раздела

В данном разделе будет проведен SWOT-анализ бренда Magisteria, направленный на выявление его сильных и слабых сторон, а также возможностей и угроз, с которыми он сталкивается на рынке. Будут рассмотрены внутренние факторы, влияющие на бренд (сильные и слабые стороны), такие как качество продуктов, инновационность, маркетинговые ресурсы и корпоративная культура. Также будут проанализированы внешние факторы (возможности и угрозы), такие как конкурентная среда, изменения в законодательстве, экономическая ситуация и технологические тренды. Будут сформулированы стратегии, основанные на результатах SWOT-анализа, направленные на использование сильных сторон, минимизацию слабых сторон, использование возможностей и снижение угроз.

Рекомендации по развитию бренда Magisteria

Содержимое раздела

Раздел включает в себя разработку конкретных рекомендаций по улучшению стратегии бренда Magisteria на основе проведенного анализа. Рекомендации будут охватывать различные аспекты, такие как позиционирование бренда, маркетинговые стратегии, коммуникации, продукты и услуги, а также взаимодействие с целевой аудиторией. Будут предложены конкретные шаги для усиления бренда, повышения его узнаваемости и лояльности потребителей. Рекомендации будут учитывать результаты SWOT-анализа, а также текущие тенденции на рынке образовательных услуг. Будет предложен план действий по реализации предложенных рекомендаций, с указанием сроков и ответственных лиц. Оценка эффективности предложенных рекомендаций и ожидаемых результатов.

Заключение

Содержимое раздела

Раздел "Заключение" содержит обобщение основных результатов исследования и формулирует выводы, основанные на проведенном анализе. Подводятся итоги исследования, подтверждаются или опровергаются выдвинутые гипотезы. Формулируются основные выводы относительно истории развития, позиционирования, маркетинговых стратегий и восприятия бренда Magisteria потребителями. Предлагаются перспективные направления дальнейших исследований, а также рекомендации для практического применения полученных результатов. Дается оценка достигнутых целей и задач исследования, а также его вклада в развитие знаний о брендинге.

Список литературы

Содержимое раздела

В данном разделе представлен список использованной литературы, включая научные статьи, книги, исследовательские отчеты, онлайн-ресурсы и другие источники, которые были использованы в процессе исследования. Список литературы будет составлен в соответствии с требованиями к оформлению научных работ, включающими указание автора, названия работы, издательства, года издания и других необходимых данных. Литература будет отсортирована в алфавитном порядке или в соответствии с принятыми стандартами. Список будет содержать полные библиографические данные всех источников, на которые были сделаны ссылки в тексте исследования. Важно соблюдение правил оформления ссылок и библиографии, которые приняты в академической среде.

Получи Такой Проект

До 90% уникальность
Готовый файл Word
15-30 страниц
Список источников по ГОСТ
Оформление по ГОСТ
Таблицы и схемы
Презентация

Создать Проект на любую тему за 5 минут

Создать

#5586081